目录
在线考试系统作为一种基于Java语言开发的应用程序,旨在提供便捷、高效的考试管理和监控功能,旨在不仅满足用户对在线学习的需求,同时满足管理员对于考试过程的监管和管理要求。本文首先介绍了在线考试系统的系统架构和主要功能,随后讨论了系统实现的可行性和优势,最后对系统的未来发展进行了展望。
在线考试系统分为普通用户和管理员两类,用户可通过注册功能创建账户,利用登录功能进行系统访问。普通用户可在系统中进行在线考试,在首页查看系统公告和最新资讯,管理个人信息等。管理员则拥有更多系统管理权限,可发布公告、管理用户、考试题库和试卷列表等。
系统的设计灵活、功能齐全,可快速响应用户的需求,提供全方位的在线考试服务。管理员可随时监控考试过程,提高管理效率。系统的可行性主要体现在其基于Java语言开发,具有较好的扩展性和稳定性,易于维护和更新。在线考试系统的优势在于方便快捷的考试管理,用户友好的界面设计和信息展示,为用户提供了良好的在线学习体验。
未来,可进一步完善在线考试系统的功能,如加强安全性措施、提高系统稳定性、增加用户交互性和个性化定制功能等,以满足用户日益增长的在线学习需求。同时,可加强系统的数据统计与分析功能,为管理员提供更全面的数据支持,以进一步提升系统的管理效率和服务质量。
综上所述,基于Java语言开发的在线考试系统具有良好的市场前景和发展潜力,可为用户提供便捷高效的在线学习和考试服务,为教育领域的数字化转型提供有力支持。
关键词:Java技术;在线考试系统;
The online exam system, as an application developed based on Java language, aims to provide convenient and efficient exam management and monitoring functions, aiming to not only meet the needs of users for online learning, but also meet the regulatory and management requirements of administrators for the exam process. This article first introduces the system architecture and main functions of the online examination system, then discusses the feasibility and advantages of the system implementation, and finally looks forward to the future development of the system.
The online examination system is divided into two categories: ordinary users and administrators. Users can create accounts through the registration function and access the system through the login function. Ordinary users can take online exams in the system, view system announcements and the latest information on the homepage, and manage personal information. Administrators have more system management permissions, such as publishing announcements, managing users, exam question banks, and test paper lists.
The system is designed flexibly and has complete functions, which can quickly respond to user needs and provide comprehensive online exam services. Administrators can monitor the exam process at any time to improve management efficiency. The feasibility of the system is mainly reflected in its development based on Java language, which has good scalability and stability, and is easy to maintain and update. The advantages of online exam systems lie in convenient and fast exam management, user-friendly interface design and information display, providing users with a good online learning experience.
In the future, the functions of online examination systems can be further improved, such as strengthening security measures, improving system stability, increasing user interaction, and personalized customization functions, to meet the growing demand for online learning among users. At the same time, the system's data statistics and analysis functions can be strengthened to provide administrators with more comprehensive data support, further improving the management efficiency and service quality of the system.
In summary, the online examination system developed based on Java language has good market prospects and development potential, which can provide users with convenient and efficient online learning and examination services, and provide strong support for the digital transformation in the education field.
Keywords: Java technology; Online examination system;
1 绪论
1.1 选题背景与意义
随着互联网技术的不断发展和普及,在线教育已经成为一种越来越受欢迎的学习方式。在线教育的快速增长不仅改变了传统教育的形式,也为学生和教育机构提供了更广阔的学习和教学机会。在线考试系统作为在线教育的重要组成部分,具有重要的背景和意义。
随着全球化和信息化的发展,人们越来越注重终身学习和追求知识的机会。在线考试系统提供了便捷、灵活的学习方式,可随时随地进行学习和考试,符合现代人的学习需求。传统的纸质考试方式存在着各种问题,如考试安排不灵活、阅卷效率低下、成绩发布滞后等。而在线考试系统能够通过网络技术实现考试的自动化管理和监控,提高考试的效率和准确性,减少人力资源的浪费,为教育机构和学生节约时间和成本。在线考试系统还可以为学生提供个性化的学习和考试体验,根据学生的学习情况和需求智能生成试卷,提供实时反馈和学习建议,帮助学生更好地掌握知识,提高学习成绩。在线考试系统还可以为教育管理部门提供数据支持,通过数据分析和统计,了解学生和教师的学习和教学情况,及时调整教学计划和政策,提高教学质量和管理水平。
综上所述,在线考试系统作为现代教育的重要组成部分,具有重要的背景和意义。它能够满足学生的学习需求,提高学习效率,减少教学成本,提升教学质量。
在线考试系统作为现代教育的重要组成部分,已经成为教育领域的研究热点,吸引了国内外众多学者的关注和探索。以下是国内外在在线考试系统研究方面的现状:
国内研究方面,随着互联网技术的快速发展,国内高校和科研机构对在线考试系统的研究也逐渐深入。一方面,针对在线考试系统的技术实现和平台建设,国内研究者致力于开发高效稳定的在线考试系统,包括考试安排、试题生成、答题监控、成绩统计等功能,以满足教育教学的需求。另一方面,国内研究者还关注在线考试系统对教学效果的影响,通过实验和调查研究,探讨在线考试系统在提高学生学习兴趣、促进学习效果和评价方面的作用,为在线教育的发展提供理论和实践支持。
国外研究方面,发达国家在在线考试系统领域的研究相对较早,并且积累了丰富的经验和成果。美国、英国、澳大利亚等国家的学者在在线考试系统的技术研发、教学实践和政策制定等方面都有着深入的探索和应用。他们注重在线考试系统的用户体验和教学效果,致力于提高系统的易用性和智能化程度,以及评估在线考试系统对学生学习成绩和能力培养的影响,为教育改革和创新提供借鉴和启示。
综合国内外研究现状来看,虽然在在线考试系统领域已经取得了一定的进展,但仍然存在着一些挑战和问题需要解决。比如,系统的安全性和稳定性、试题的有效性和难度控制、考试监控的精准性和公平性等方面仍然需要不断改进和完善。未来,可以进一步加强国际合作与交流,共同推动在线考试系统的发展,为全球教育提供更好的服务和支持。
论文将分层次经行编排,除去论文摘要致谢文献参考部分,正文部分还会对系统需求做出分析,以及阐述大体的设计和实现的功能,最后罗列部分调测记录,论文主要架构如下:
第一章:引言。第一章主要介绍了课题研究的背景和意义,系统开发的国内外研究现状和本文的研究内容与主要工作。
第二章:系统需求分析。主要从系统的用户、功能等方面进行需求分析。
第三章:系统设计。主要对系统框架、系统功能模块、数据库进行功能设计。
第四章:系统实现。主要介绍了系统框架搭建、系统界面的实现。
第五章:系统测试。主要对系统的部分界面进行测试并对主要功能进行测试
2系统分析
系统分析是开发一个项目的先决条件,通过系统分析可以很好的了解系统的主体用户的基本需求情况,同时这也是项目的开发的原因。进而对系统开发进行可行性分析,通常包括技术可行性、经济可行性等,可行性分析同时也是从项目整体角度进行的分析。然后就是对项目的具体需求进行分析,分析的手段一般都是通过用户的用例图来实现。接下来会进行详细的介绍。
2.1 可行性分析
经济可行性在此专指平台的运营与维护成本,而不涉及开发成本。目前,该模式下的相关系统数量正逐步增加,信息管理系统的普及化和大众化趋势推动了用户基数的增长。随着用户数量的扩大,运营与维护成本可以通过广告收入来弥补,甚至包括开发成本。因此,从经济角度来看,该模式的可行性得到了有效支撑。
(2)操作可行性:
经过深入研究和细致分析多个同类型系统的开发案例,本项目设计充分借鉴了其操作界面的优秀元素。通过整合这些案例的精髓,并着重强调用户体验和简化操作流程,我们确信本项目将具备极高的操作便捷性。因此,只要具备基本的计算机知识,用户便能轻松掌握本项目的操作方法,从而确保操作可行性得到充分保障。
(3)技术可行性:
技术可行性主要关注于构建框架的可行性以及系统技术更新换代的接纳性,并考量开发时间、成本与效益之间的关系。当前,JAVA语言已广泛应用于各类系统搭建,其强大的功能性和适应性使其能够满足不同系统的需求。在开发在线考试系统的过程中,我们选用了SSM框架来支撑整个系统的运行,确保程序的稳定运行与高效执行。因此,从技术层面来看,本项目的可行性得到了充分保障。
2.2.1系统开发流程
基于Java开发的在线考试系统开发时,首先进行需求分析,进而对系统进行总体的设计规划,设计系统功能模块,数据库的选择等,本系统的开发流程如图2-1所示。

图2-1系统开发流程图
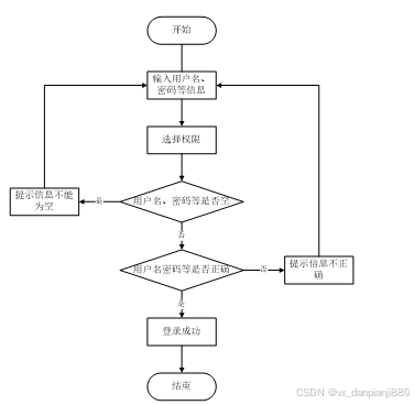
2.2.2 用户登录流程
为了保证系统的安全性,要使用本系统对系统信息进行管理,必须先登录到系统中。如图2-2所示。

图2-2 登录流程图
2.2.3 系统操作流程
用户打开并进入系统后,会先显示登录界面,输入正确的用户名和密码,系统自动检测信息,若信息无误,则用户会进入系统功能界面,进行操作,否则会提示错误无法登录,操作流程如图2-3所示。

图2-3 系统操作流程图
2.2.4 添加信息流程
管理员可以对公告信息、新闻资讯等进行信息的添加,用户可以对自己权限内的信息进行添加,输入信息后,系统会自行验证输入的信息和数据,若信息正确,会将其添加到数据库内,若信息有误,则会提示重新输入信息,添加信息流程如图2-4所示。

图2-4 添加信息流程图
2.2.5 修改信息流程
管理员可以对公告信息、新闻资讯等进行的修改,用户可以对自己权限内的信息进行修改,首先进入修改信息界面,输入修改信息数据,系统进行数据的判断验证,修改信息合法则修改成功,信息更新至数据库,信息不合法则修改失败,重新输入。修改信息流程图如图2-5所示。

图2-5 修改信息流程图
2.2.6 删除信息流程
管理员可以对公告信息、新闻资讯等进行信息的删除,对要删除的信息进行选中后,点击删除按钮,系统会询问是否确定,若点击确定,则系统会删除掉选中的信息,并在数据库内对信息进行删除,删除信息流程图如图2-6所示。

图2-6 删除信息流程图
2.3 系统功能分析
按照基于Java开发的在线考试系统的角色,系统划分为了普通用户模块和管理员模块这两大部分。
1.普通用户功能需求:
登录注册:用户可以使用注册时的用户名和密码进行登录,系统可能会要求输入验证码进行验证。
首页:展示系统公告和最新的新闻资讯。
公告消息:用户可以查看系统发布的公告信息。
教育资讯:用户可以在此页面查看网站的新闻资讯信息,并对其评论和收藏 。
在线考试:用户可以参与系统中提供的在线考试。
我的账户:用户可以查看和管理个人信息,包括修改密码、头像、昵称等。
个人中心:用户可以查看个人首页。
2.管理员功能需求:
系统用户:管理员可以管理系统的用户账户,包括用户信息的查看、添加、编辑和删除等操作。
系统管理:管理员可以对前台发布的轮播图进行增删改查的操作。
公告信息管理:管理员可以管理公告信息,包括添加、编辑和删除等,以展示重要通知。
资源管理:管理员可以管理系统的新闻列表、分类列表。管理员可以添加、编辑和删除资讯。
考试管理:管理员可以查看考试管理的信息,包括科目列表、试题库、错题记录、试卷列表。管理员可以对考试管理的信息进行查询、删除、添加等操作。
以上是在线考试系统中普通用户和管理员的功能需求分析。通过满足不同用户的需求,帮助学生更好地备战考试。管理员功能结构的设计能够提供管理员在系统中的权责和权限,确保系统的正常运行和用户的良好体验。
基于Java开发的在线考试系统的非功能性需求比如系统的安全性怎么样,可靠性怎么样,性能怎么样,可拓展性怎么样等。具体可以表示在如下2-1表格中:
表2-1基于Java开发的在线考试系统非功能需求表
| 安全性 | 主要指在线考试系统数据库的安装,数据库的使用和密码的设定必须合乎规范。 |
| 可靠性 | 可靠性是指在线考试系统能够按照用户的指示进行操作,经过测试,可靠性90%以上。 |
| 性能 | 性能是影响在线考试系统占据市场的必要条件,所以性能最好要佳才好。 |
| 可扩展性 | 比如数据库预留多个属性,比如接口的使用等确保了系统的非功能性需求。 |
| 易用性 | 用户只要跟着在线考试系统的页面展示内容进行操作,就可以了。 |
| 可维护性 | 在线考试系统开发的可维护性是非常重要的,经过测试,可维护性没有问题 |
2.4 系统用例分析
通过2.3功能的分析,得出了系统的用例图:
普通用户角色用例如图2-7所示。

图2-7普通用户角色用例图
管理员角色用例如图2-8所示。

图2-8管理员角色用例图
本章主要通过对基于Java开发的在线考试系统的可行性分析、流程分析、功能需求分析、系统用例分析,确定整个系统要实现的功能。同时也为系统的代码实现和测试提供了标准。
3 系统总体设计
3.1 系统架构设计
本系统从架构上分为三层:表现层(UI)、业务逻辑层(BLL)以及数据层(DL)。

图3-1系统架构设计图
表现层(UI):又称UI层,主要完成本系统的UI交互功能,一个良好的UI可以打打提高用户的用户体验,增强用户使用本系统时的舒适度。UI的界面设计也要适应不同版本的在线考试系统以及不同尺寸的分辨率,以做到良好的兼容性。UI交互功能要求合理,用户进行交互操作时必须要得到与之相符的交互结果,这就要求表现层要与业务逻辑层进行良好的对接。
业务逻辑层(BLL):主要完成本系统的数据处理功能。用户从表现层传输过来的数据经过业务逻辑层进行处理交付给数据层,系统从数据层读取的数据经过业务逻辑层进行处理交付给表现层。
数据层(DL):由于本系统的数据是放在服务端的mysql数据库中,因此本属于服务层的部分可以直接整合在业务逻辑层中,所以数据层中只有数据库,其主要完成本系统的数据存储和管理功能。
3.2 系统功能模块设计
在上一章节中主要对系统的功能性需求和非功能性需求进行分析,并且根据需求分析了本系统中的用例。那么接下来就要开始对本系统的架构、主要功能和数据库开始进行设计。基于Java开发的在线考试系统根据前面章节的需求分析得出,其总体设计模块图如图3-2所示。

图3-2系统功能模块图
数据库设计一般包括需求分析、概念模型设计、数据库表建立三大过程,其中需求分析前面章节已经阐述,概念模型设计有概念模型和逻辑结构设计两部分。
3.3.1 数据库概念结构设计
下面是整个基于Java开发的在线考试系统中主要的数据库表总E-R实体关系图。

图3-3 基于Java开发的在线考试系统总E-R关系图
通过上一小节中基于Java开发的在线考试系统中总E-R关系图上得出一共需要创建很多个数据表。在此我主要罗列几个主要的数据库表结构设计。
| 编号 | 名称 | 数据类型 | 长度 | 小数位 | 允许空值 | 主键 | 默认值 | 说明 |
| 1 | token_id | int | 10 | 0 | N | Y | 临时访问牌ID | |
| 2 | token | varchar | 64 | 0 | Y | N | 临时访问牌 | |
| 3 | info | text | 65535 | 0 | Y | N | ||
| 4 | maxage | int | 10 | 0 | N | N | 2 | 最大寿命:默认2小时 |
| 5 | create_time | timestamp | 19 | 0 | N | N | CURRENT_TIMESTAMP | 创建时间: |
| 6 | update_time | timestamp | 19 | 0 | N | N | CURRENT_TIMESTAMP | 更新时间: |
| 7 | user_id | int | 10 | 0 | N | N | 0 | 用户编号: |
表article (文章:用于内容管理系统的文章)
| 编号 | 名称 | 数据类型 | 长度 | 小数位 | 允许空值 | 主键 | 默认值 | 说明 |
| 1 | article_id | mediumint | 8 | 0 | N | Y | 文章id:[0,8388607] | |
| 2 | title | varchar | 125 | 0 | N | Y | 标题:[0,125]用于文章和html的title标签中 | |
| 3 | type | varchar | 64 | 0 | N | N | 0 | 文章分类:[0,1000]用来搜索指定类型的文章 |
| 4 | hits | int | 10 | 0 | N | N | 0 | 点击数:[0,1000000000]访问这篇文章的人次 |
| 5 | praise_len | int | 10 | 0 | N | N | 0 | 点赞数 |
| 6 | create_time | timestamp | 19 | 0 | N | N | CURRENT_TIMESTAMP | 创建时间: |
| 7 | update_time | timestamp | 19 | 0 | N | N | CURRENT_TIMESTAMP | 更新时间: |
| 8 | source | varchar | 255 | 0 | Y | N | 来源:[0,255]文章的出处 | |
| 9 | url | varchar | 255 | 0 | Y | N | 来源地址:[0,255]用于跳转到发布该文章的网站 | |
| 10 | tag | varchar | 255 | 0 | Y | N | 标签:[0,255]用于标注文章所属相关内容,多个标签用空格隔开 | |
| 11 | content | longtext | 2147483647 | 0 | Y | N | 正文:文章的主体内容 | |
| 12 | img | varchar | 255 | 0 | Y | N | 封面图 | |
| 13 | description | text | 65535 | 0 | Y | N | 文章描述 |
表article_type (文章分类)
| 编号 | 名称 | 数据类型 | 长度 | 小数位 | 允许空值 | 主键 | 默认值 | 说明 |
| 1 | type_id | smallint | 5 | 0 | N | Y | 分类ID:[0,10000] | |
| 2 | display | smallint | 5 | 0 | N | N | 100 | 显示顺序:[0,1000]决定分类显示的先后顺序 |
| 3 | name | varchar | 16 | 0 | N | N | 分类名称:[2,16] | |
| 4 | father_id | smallint | 5 | 0 | N | N | 0 | 上级分类ID:[0,32767] |
| 5 | description | varchar | 255 | 0 | Y | N | 描述:[0,255]描述该分类的作用 | |
| 6 | icon | text | 65535 | 0 | Y | N | 分类图标: | |
| 7 | url | varchar | 255 | 0 | Y | N | 外链地址:[0,255]如果该分类是跳转到其他网站的情况下,就在该URL上设置 | |
| 8 | create_time | timestamp | 19 | 0 | N | N | CURRENT_TIMESTAMP | 创建时间: |
| 9 | update_time | timestamp | 19 | 0 | N | N | CURRENT_TIMESTAMP | 更新时间: |
表auth (用户权限管理)
| 编号 | 名称 | 数据类型 | 长度 | 小数位 | 允许空值 | 主键 | 默认值 | 说明 |
| 1 | auth_id | int | 10 | 0 | N | Y | 授权ID: | |
| 2 | user_group | varchar | 64 | 0 | Y | N | 用户组: | |
| 3 | mod_name | varchar | 64 | 0 | Y | N | 模块名: | |
| 4 | table_name | varchar | 64 | 0 | Y | N | 表名: | |
| 5 | page_title | varchar | 255 | 0 | Y | N | 页面标题: | |
| 6 | path | varchar | 255 | 0 | Y | N | 路由路径: | |
| 7 | position | varchar | 32 | 0 | Y | N | 位置: | |
| 8 | mode | varchar | 32 | 0 | N | N | _blank | 跳转方式: |
| 9 | add | tinyint | 3 | 0 | N | N | 1 | 是否可增加: |
| 10 | del | tinyint | 3 | 0 | N | N | 1 | 是否可删除: |
| 11 | set | tinyint | 3 | 0 | N | N | 1 | 是否可修改: |
| 12 | get | tinyint | 3 | 0 | N | N | 1 | 是否可查看: |
| 13 | field_add | text | 65535 | 0 | Y | N | 添加字段: | |
| 14 | field_set | text | 65535 | 0 | Y | N | 修改字段: | |
| 15 | field_get | text | 65535 | 0 | Y | N | 查询字段: | |
| 16 | table_nav_name | varchar | 500 | 0 | Y | N | 跨表导航名称: | |
| 17 | table_nav | varchar | 500 | 0 | Y | N | 跨表导航: | |
| 18 | option | text | 65535 | 0 | Y | N | 配置: | |
| 19 | create_time | timestamp | 19 | 0 | N | N | CURRENT_TIMESTAMP | 创建时间: |
| 20 | update_time | timestamp | 19 | 0 | N | N | CURRENT_TIMESTAMP | 更新时间: |
表comment (评论)
| 编号 | 名称 | 数据类型 | 长度 | 小数位 | 允许空值 | 主键 | 默认值 | 说明 |
| 1 | comment_id | int | 10 | 0 | N | Y | 评论ID: | |
| 2 | user_id | int | 10 | 0 | N | N | 0 | 评论人ID: |
| 3 | reply_to_id | int | 10 | 0 | N | N | 0 | 回复评论ID:空为0 |
| 4 | content | longtext | 2147483647 | 0 | Y | N | 内容: | |
| 5 | nickname | varchar | 255 | 0 | Y | N | 昵称: | |
| 6 | avatar | varchar | 255 | 0 | Y | N | 头像地址:[0,255] | |
| 7 | create_time | timestamp | 19 | 0 | N | N | CURRENT_TIMESTAMP | 创建时间: |
| 8 | update_time | timestamp | 19 | 0 | N | N | CURRENT_TIMESTAMP | 更新时间: |
| 9 | source_table | varchar | 255 | 0 | Y | N | 来源表: | |
| 10 | source_field | varchar | 255 | 0 | Y | N | 来源字段: | |
| 11 | source_id | int | 10 | 0 | N | N | 0 | 来源ID: |
表exam_question_database (试题库)
| 编号 | 名称 | 数据类型 | 长度 | 小数位 | 允许空值 | 主键 | 默认值 | 说明 |
| 1 | exam_question_id | mediumint | 8 | 0 | N | Y | ||
| 2 | subject_name | varchar | 255 | 0 | Y | N | 科目名称 | |
| 3 | type | varchar | 20 | 0 | Y | N | 类型 | |
| 4 | title | varchar | 255 | 0 | Y | N | 题目 | |
| 5 | question_item | varchar | 500 | 0 | Y | N | 选项 | |
| 6 | answer | varchar | 500 | 0 | Y | N | 参考答案 | |
| 7 | score | double | 9 | 2 | Y | N | 总分 | |
| 8 | create_time | timestamp | 19 | 0 | N | N | CURRENT_TIMESTAMP | 创建时间: |
| 9 | update_time | timestamp | 19 | 0 | N | N | CURRENT_TIMESTAMP | 更新时间: |
表hits (用户点击)
| 编号 | 名称 | 数据类型 | 长度 | 小数位 | 允许空值 | 主键 | 默认值 | 说明 |
| 1 | hits_id | int | 10 | 0 | N | Y | 点赞ID: | |
| 2 | user_id | int | 10 | 0 | N | N | 0 | 点赞人: |
| 3 | create_time | timestamp | 19 | 0 | N | N | CURRENT_TIMESTAMP | 创建时间: |
| 4 | update_time | timestamp | 19 | 0 | N | N | CURRENT_TIMESTAMP | 更新时间: |
| 5 | source_table | varchar | 255 | 0 | Y | N | 来源表: | |
| 6 | source_field | varchar | 255 | 0 | Y | N | 来源字段: | |
| 7 | source_id | int | 10 | 0 | N | N | 0 | 来源ID: |
表notice (公告)
| 编号 | 名称 | 数据类型 | 长度 | 小数位 | 允许空值 | 主键 | 默认值 | 说明 |
| 1 | notice_id | mediumint | 8 | 0 | N | Y | 公告id: | |
| 2 | title | varchar | 125 | 0 | N | N | 标题: | |
| 3 | content | longtext | 2147483647 | 0 | Y | N | 正文: | |
| 4 | create_time | timestamp | 19 | 0 | N | N | CURRENT_TIMESTAMP | 创建时间: |
| 5 | update_time | timestamp | 19 | 0 | N | N | CURRENT_TIMESTAMP | 更新时间: |
表praise (点赞)
| 编号 | 名称 | 数据类型 | 长度 | 小数位 | 允许空值 | 主键 | 默认值 | 说明 |
| 1 | praise_id | int | 10 | 0 | N | Y | 点赞ID: | |
| 2 | user_id | int | 10 | 0 | N | N | 0 | 点赞人: |
| 3 | create_time | timestamp | 19 | 0 | N | N | CURRENT_TIMESTAMP | 创建时间: |
| 4 | update_time | timestamp | 19 | 0 | N | N | CURRENT_TIMESTAMP | 更新时间: |
| 5 | source_table | varchar | 255 | 0 | Y | N | 来源表: | |
| 6 | source_field | varchar | 255 | 0 | Y | N | 来源字段: | |
| 7 | source_id | int | 10 | 0 | N | N | 0 | 来源ID: |
| 8 | status | bit | 1 | 0 | N | N | 1 | 点赞状态:1为点赞,0已取消 |
表regular_users (普通用户)
| 编号 | 名称 | 数据类型 | 长度 | 小数位 | 允许空值 | 主键 | 默认值 | 说明 |
| 1 | regular_users_id | int | 10 | 0 | N | Y | 普通用户ID | |
| 2 | user_name | varchar | 64 | 0 | Y | N | 用户姓名 | |
| 3 | user_age | varchar | 64 | 0 | Y | N | 用户年龄 | |
| 4 | user_gender | varchar | 64 | 0 | Y | N | 用户性别 | |
| 5 | examine_state | varchar | 16 | 0 | N | N | 已通过 | 审核状态 |
| 6 | user_id | int | 10 | 0 | N | N | 0 | 用户ID |
| 7 | create_time | datetime | 19 | 0 | N | N | CURRENT_TIMESTAMP | 创建时间 |
| 8 | update_time | timestamp | 19 | 0 | N | N | CURRENT_TIMESTAMP | 更新时间 |
表slides (轮播图)
| 编号 | 名称 | 数据类型 | 长度 | 小数位 | 允许空值 | 主键 | 默认值 | 说明 |
| 1 | slides_id | int | 10 | 0 | N | Y | 轮播图ID: | |
| 2 | title | varchar | 64 | 0 | Y | N | 标题: | |
| 3 | content | varchar | 255 | 0 | Y | N | 内容: | |
| 4 | url | varchar | 255 | 0 | Y | N | 链接: | |
| 5 | img | varchar | 255 | 0 | Y | N | 轮播图: | |
| 6 | hits | int | 10 | 0 | N | N | 0 | 点击量: |
| 7 | create_time | timestamp | 19 | 0 | N | N | CURRENT_TIMESTAMP | 创建时间: |
| 8 | update_time | timestamp | 19 | 0 | N | N | CURRENT_TIMESTAMP | 更新时间: |
表subject
| 编号 | 名称 | 数据类型 | 长度 | 小数位 | 允许空值 | 主键 | 默认值 | 说明 |
| 1 | subject_id | int | 10 | 0 | N | Y | ||
| 2 | name | varchar | 255 | 0 | Y | N | ||
| 3 | update_time | timestamp | 19 | 0 | N | N | CURRENT_TIMESTAMP | |
| 4 | create_time | timestamp | 19 | 0 | N | N | CURRENT_TIMESTAMP |
表subject_exam (考试)
| 编号 | 名称 | 数据类型 | 长度 | 小数位 | 允许空值 | 主键 | 默认值 | 说明 |
| 1 | exam_id | mediumint | 8 | 0 | N | Y | 考试id | |
| 2 | subject_name | varchar | 255 | 0 | Y | N | ||
| 3 | name | varchar | 32 | 0 | N | N | 考试名称:[2,32] | |
| 4 | duration | int | 10 | 0 | Y | N | 答题时长 | |
| 5 | score | double | 9 | 2 | Y | N | 总分 | |
| 6 | status | varchar | 10 | 0 | Y | N | 状态:启用、禁用 | |
| 7 | create_time | timestamp | 19 | 0 | N | N | CURRENT_TIMESTAMP | 创建时间: |
| 8 | update_time | timestamp | 19 | 0 | N | N | CURRENT_TIMESTAMP | 更新时间: |
| 9 | user_id | int | 10 | 0 | Y | N | 出题人 |
表subject_exam_question (试题)
| 编号 | 名称 | 数据类型 | 长度 | 小数位 | 允许空值 | 主键 | 默认值 | 说明 |
| 1 | exam_question_id | mediumint | 8 | 0 | N | Y | ||
| 2 | subject_name | varchar | 255 | 0 | Y | N | 科目名称 | |
| 3 | type | varchar | 20 | 0 | Y | N | 类型 | |
| 4 | title | varchar | 255 | 0 | Y | N | 题目 | |
| 5 | question_item | varchar | 500 | 0 | Y | N | 选项 | |
| 6 | answer | varchar | 500 | 0 | Y | N | 参考答案 | |
| 7 | score | double | 9 | 2 | Y | N | 总分 | |
| 8 | question_order | int | 10 | 0 | Y | N | 排序 | |
| 9 | exam_id | mediumint | 7 | 0 | Y | N | 所属试卷 | |
| 10 | create_time | timestamp | 19 | 0 | N | N | CURRENT_TIMESTAMP | 创建时间: |
| 11 | update_time | timestamp | 19 | 0 | N | N | CURRENT_TIMESTAMP | 更新时间: |
表subject_user_answer (用户答题)
| 编号 | 名称 | 数据类型 | 长度 | 小数位 | 允许空值 | 主键 | 默认值 | 说明 |
| 1 | user_answer_id | mediumint | 8 | 0 | N | Y | ||
| 2 | user_id | mediumint | 7 | 0 | N | N | 用户ID:[0,8388607]用户获取其他与用户相关的数据 | |
| 3 | exam_id | mediumint | 7 | 0 | N | N | 0 | 考试id |
| 4 | score | double | 9 | 2 | Y | N | 0.00 | 分数 |
| 5 | answers | text | 65535 | 0 | Y | N | 答案 | |
| 6 | score_detail | text | 65535 | 0 | Y | N | 评分详情 | |
| 7 | objective_score | double | 9 | 2 | Y | N | 0.00 | 客观题得分 |
| 8 | subjective_score | double | 9 | 2 | Y | N | 0.00 | 主观题得分 |
| 9 | score_state | tinyint | 4 | 0 | Y | N | 0 | 评分状态 |
| 10 | nickname | varchar | 255 | 0 | Y | N | 提交人 | |
| 11 | create_time | timestamp | 19 | 0 | N | N | CURRENT_TIMESTAMP | 创建时间: |
| 12 | update_time | timestamp | 19 | 0 | N | N | CURRENT_TIMESTAMP | 更新时间: |
| 13 | comment_desc | varchar | 255 | 0 | Y | N | 评语 |
表upload (文件上传)
| 编号 | 名称 | 数据类型 | 长度 | 小数位 | 允许空值 | 主键 | 默认值 | 说明 |
| 1 | upload_id | int | 10 | 0 | N | Y | 上传ID | |
| 2 | name | varchar | 64 | 0 | Y | N | 文件名 | |
| 3 | path | varchar | 255 | 0 | Y | N | 访问路径 | |
| 4 | file | varchar | 255 | 0 | Y | N | 文件路径 | |
| 5 | display | varchar | 255 | 0 | Y | N | 显示顺序 | |
| 6 | father_id | int | 10 | 0 | Y | N | 0 | 父级ID |
| 7 | dir | varchar | 255 | 0 | Y | N | 文件夹 | |
| 8 | type | varchar | 32 | 0 | Y | N | 文件类型 |
表user (用户账户:用于保存用户登录信息)
| 编号 | 名称 | 数据类型 | 长度 | 小数位 | 允许空值 | 主键 | 默认值 | 说明 |
| 1 | user_id | mediumint | 8 | 0 | N | Y | 用户ID:[0,8388607]用户获取其他与用户相关的数据 | |
| 2 | state | smallint | 5 | 0 | N | N | 1 | 账户状态:[0,10](1可用|2异常|3已冻结|4已注销) |
| 3 | user_group | varchar | 32 | 0 | Y | N | 所在用户组:[0,32767]决定用户身份和权限 | |
| 4 | login_time | timestamp | 19 | 0 | N | N | CURRENT_TIMESTAMP | 上次登录时间: |
| 5 | phone | varchar | 11 | 0 | Y | N | 手机号码:[0,11]用户的手机号码,用于找回密码时或登录时 | |
| 6 | phone_state | smallint | 5 | 0 | N | N | 0 | 手机认证:[0,1](0未认证|1审核中|2已认证) |
| 7 | username | varchar | 16 | 0 | N | N | 用户名:[0,16]用户登录时所用的账户名称 | |
| 8 | nickname | varchar | 16 | 0 | Y | N | 昵称:[0,16] | |
| 9 | password | varchar | 64 | 0 | N | N | 密码:[0,32]用户登录所需的密码,由6-16位数字或英文组成 | |
| 10 | | varchar | 64 | 0 | Y | N | 邮箱:[0,64]用户的邮箱,用于找回密码时或登录时 | |
| 11 | email_state | smallint | 5 | 0 | N | N | 0 | 邮箱认证:[0,1](0未认证|1审核中|2已认证) |
| 12 | avatar | varchar | 255 | 0 | Y | N | 头像地址:[0,255] | |
| 13 | open_id | varchar | 255 | 0 | Y | N | 针对获取用户信息字段 | |
| 14 | create_time | timestamp | 19 | 0 | N | N | CURRENT_TIMESTAMP | 创建时间: |
| 15 | vip_level | varchar | 255 | 0 | Y | N | 会员等级 | |
| 16 | vip_discount | double | 11 | 2 | Y | N | 0.00 | 会员折扣 |
表user_answer_wrong (用户答题)
| 编号 | 名称 | 数据类型 | 长度 | 小数位 | 允许空值 | 主键 | 默认值 | 说明 |
| 1 | user_answer_id | mediumint | 8 | 0 | N | Y | ||
| 2 | subject_name | varchar | 255 | 0 | Y | N | 科目名称 | |
| 3 | question_item | varchar | 255 | 0 | Y | N | 选项 | |
| 4 | title | varchar | 255 | 0 | Y | N | 题目 | |
| 5 | type | varchar | 255 | 0 | Y | N | 题目类型 | |
| 6 | exam_id | mediumint | 7 | 0 | N | N | 0 | 考试id |
| 7 | score | double | 9 | 2 | Y | N | 0.00 | 分数 |
| 8 | answers | text | 65535 | 0 | Y | N | 用户提交的答案 | |
| 9 | answer | text | 65535 | 0 | Y | N | 参考答案 | |
| 10 | score_detail | text | 65535 | 0 | Y | N | 评分详情 | |
| 11 | objective_score | double | 9 | 2 | Y | N | 0.00 | 客观题得分 |
| 12 | subjective_score | double | 9 | 2 | Y | N | 0.00 | 主观题得分 |
| 13 | score_state | tinyint | 4 | 0 | Y | N | 0 | 评分状态 |
| 14 | nickname | varchar | 255 | 0 | Y | N | 提交人 | |
| 15 | user_id | int | 10 | 0 | N | N | 提交人ID | |
| 16 | create_time | timestamp | 19 | 0 | N | N | CURRENT_TIMESTAMP | 创建时间: |
| 17 | update_time | timestamp | 19 | 0 | N | N | CURRENT_TIMESTAMP | 更新时间: |
表user_group (用户组:用于用户前端身份和鉴权)
| 编号 | 名称 | 数据类型 | 长度 | 小数位 | 允许空值 | 主键 | 默认值 | 说明 |
| 1 | group_id | mediumint | 8 | 0 | N | Y | 用户组ID:[0,8388607] | |
| 2 | display | smallint | 5 | 0 | N | N | 100 | 显示顺序:[0,1000] |
| 3 | name | varchar | 16 | 0 | N | N | 名称:[0,16] | |
| 4 | description | varchar | 255 | 0 | Y | N | 描述:[0,255]描述该用户组的特点或权限范围 | |
| 5 | source_table | varchar | 255 | 0 | Y | N | 来源表: | |
| 6 | source_field | varchar | 255 | 0 | Y | N | 来源字段: | |
| 7 | source_id | int | 10 | 0 | N | N | 0 | 来源ID: |
| 8 | register | smallint | 5 | 0 | Y | N | 0 | 注册位置: |
| 9 | create_time | timestamp | 19 | 0 | N | N | CURRENT_TIMESTAMP | 创建时间: |
| 10 | update_time | timestamp | 19 | 0 | N | N | CURRENT_TIMESTAMP | 更新时间: |
整个基于Java开发的在线考试系统的需求分析主要对系统总体架构以及功能模块的设计,通过建立E-R模型和数据库逻辑系统设计完成了数据库系统设计。
4系统关键模块设计与实现
基于Java开发的在线考试系统的详细设计与实现主要是根据前面的需求分析和总体设计来设计页面并实现业务逻辑。主要从界面实现、业务逻辑实现这两部分进行介绍。
4.1前台用户功能模块
4.1.1 首页界面
当进入基于Java开发的在线考试系统的时候,首先映入眼帘的是系统的导航栏,其主界面展示如下图所示。

图4-1 首页界面图
4.1.2 用户登录界面
基于Java开发的在线考试系统中的注册后的用户是可以通过自己的账户名和密码进行登录的,当用户输入完整的自己的用户名、密码、验证信息并点击“登录”按钮后,将会首先验证输入的有没有空数据,再次验证输入的用户名、密码和数据库中当前保存的用户信息是否一致,只有在一致后将会登录成功并自动跳转到基于Java开发的在线考试系统的首页中;否则将会提示相应错误信息,用户登录界面如下图所示。

图4-2用户登录界面图
4.1.3 我的账户界面
用户可以查看我的账户,了解自己的个人资料,并进行修改密码等操作。界面如下图所示。

图4-3我的账户界面图
4.1.4 公告信息界面
当用户点击“公告信息”后,可以查看系统发布的公告信息,在详情页面可以进行相应的操作,页面如下图所示。

图4-4 公告信息界面图
4.1.5 在线考试界面
用户可以在此页面查看在线考试的信息,并在线进行考试操作,界面如下图所示。

图4-5在线考试界面图

图4-6考试详细界面图
用户可以在此页面查看新闻资讯的信息,并对其评论和收藏等操作,界面如下图所示。

图4-7新闻资讯界面图
4.2后台管理员功能模块
4.2.1 管理员后台首页界面
基于Java开发的在线考试系统中的管理人员登录后可以查看试卷平均分统计和考试成绩统计。界面如下图所示。

图4-8后台首页界面图
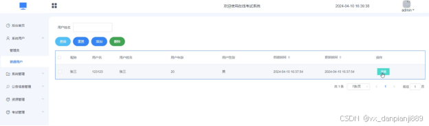
基于Java开发的在线考试系统中的管理人员是可以对注册的普通用户进行管理的,也可以对管理员进行管控。界面如下图所示。

图4-9系统用户界面图
4.2.3 系统管理界面
管理员点击“系统管理”这一菜单会显示轮播图这个子菜单,管理员可以对前台展示的轮播图进行查询、重置、删除、添加等操作,界面如下图所示。

图4-10系统管理界面图
管理员可以查看公告信息的标题、创建时间等,并进行查询、添加、删除等操作。界面如下图所示。

图4-11公告信息界面图
管理员可以管理系统的新闻列表、分类列表。管理员可以添加、编辑和删除资讯。界面如下图所示。

图4-12新闻列表界面图
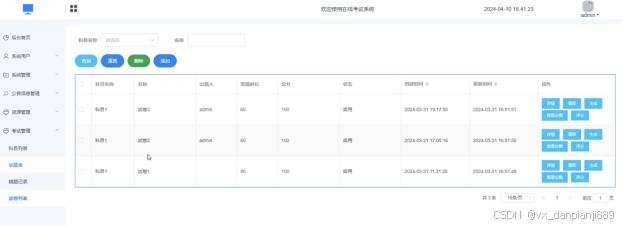
4.2.6 考试管理界面
管理员可以查看考试管理的科目列表、试题库、错题记录、试卷列表。管理员可以进行添加、编辑和删除等操作。界面如下图所示。

图4-13科目列表界面图


图4-15错题记录界面图

图4-16试卷列表界面图
5系统测试
系统开发到了最后一个阶段那就是系统测试,系统测试对软件的开发其实是非常有必要的。因为没什么系统一经开发出来就可能会尽善尽美,再厉害的系统开发工程师也会在系统开发的时候出现纰漏,系统测试能够较好的改正一些bug,为后期系统的维护性提供很好的支持。通过系统测试,开发人员也可以建立自己对系统的信心,为后期的系统版本的更新提供支持。
5.2 系统测试用例
系统测试包括:用户登录功能测试、公告信息展示功能测试、公告信息添加、密码修改功能测试,如表5-1、5-2、5-3、5-4所示:
表5-1 用户登录功能测试表
| 用例名称 | 用户登录系统 |
| 目的 | 测试用户通过正确的用户名和密码可否登录功能 |
| 前提 | 未登录的情况下 |
| 测试流程 | 1) 进入登录页面 2) 输入正确的用户名和密码、验证 |
| 预期结果 | 用户名和密码正确的时候,跳转到登录成功界面,反之则显示错误信息,提示重新输入 |
| 实际结果 | 实际结果与预期结果一致 |
公告信息查看功能测试:
表5-2公告信息查看功能测试表
| 用例名称 | 公告信息查看 |
| 目的 | 测试公告信息查看功能 |
| 前提 | 用户登录 |
| 测试流程 | 点击公告信息列表 |
| 预期结果 | 可以查看到所有公告信息 |
| 实际结果 | 实际结果与预期结果一致 |
管理员添加公告信息界面测试:
表5-3 管理员添加公告信息界面测试表
| 用例名称 | 公告信息添加测试用例 |
| 目的 | 测试公告信息添加功能 |
| 前提 | 管理员正常登录情况下 |
| 测试流程 | 1)管理员点击公告信息管理,然后点击公告信息添加,点击添加后并填写信息。 2)点击进行提交。 |
| 预期结果 | 提交以后,页面首页会显示新的公告信息 |
| 实际结果 | 实际结果与预期结果一致 |
密码修改功能测试:
表5-4 密码修改功能测试表
| 用例名称 | 密码修改测试用例 |
| 目的 | 测试管理员密码修改功能 |
| 前提 | 管理员用户正常登录情况下 |
| 测试流程 | 1)管理员密码修改并完成填写。 2)点击进行提交。 |
| 预期结果 | 使用新的密码可以登录 |
| 实际结果 | 实际结果与预期结果一致 |
5.3 系统测试结果
通过编写基于Java开发的在线考试系统的测试用例,已经检测完毕用户登录模块、公告信息查看模块、公告信息添加模块、密码修改功能测试,通过这4大模块为基于Java开发的在线考试系统的后期推广运营提供了强力的技术支撑。
结论
至此,基于Java开发的在线考试系统已经结束,在开发前做了许多的准备,在本系统的设计和开发过程中阅览和学习了许多文献资料,从中我也收获了很多宝贵的方法和设计思路,对系统的开发也起到了很重要的作用,系统的开发技术选用的都是自己比较熟悉的,比如JAVA语言、MYSQL,这些技术都是在以前的学习中学到了,其中许多的设计思路和方法都是在以前不断地学习中摸索出来的经验,其实对于我们来说工作量还是比较大的,但是正是由于之前的积累与准备,才能顺利的完成这个项目,由此看来,积累经验跟做好准备是十分重要的事情。
当然在该系统的设计与实现的过程中也离不开老师以及同学们的帮助,正是因为他们的指导与帮助,我才能够成功的在预期内完成了这个系统。同时在这个过程当中我也收获了很多东西,此系统也有需要改进的地方,但是由于专业知识的浅薄,并不能做到十分完美,希望以后有机会可以让其真正的投入到使用之中。
[1] 姜一波.基于SpringBoot+Vue的在线考试系统设计与实现[J].无线互联科技,2023,20(23):68-71.
[2] 孙昕.网络考试系统的开发与实践[J].数字技术与应用,2023,41(09):231-233.
[3] 付冬芹.在线考试系统的设计与实现[D]. 北京交通大学, 2023.
[4] 张浩晨,朱参世.基于SSM的C语言在线考试系统的设计[J].电脑知识与技术,2023,19(18):60-63.
[5] 柯圣.基于Java的在线考试系统的研究与设计[J].电脑知识与技术,2023,19(13):52-54.
[6] 许家伟.基于JSP的在线考试系统的设计与实现[J].现代信息科技,2023,7(08):36-39.
[7] 孙昕, 刘红根, 张海,唐盼盼.基于B/S架构的在线考试系统设计与实现[J].中国信息化,2023,(03):48-50.
[8] Dengqing Zeng,Zhangwei Yang.Design and Implementation of Online Japanese Examination System Based on Genetic Algorithm[J].Wireless Communications and Mobile Computing,2022,2022
[9] 蒋金涛.基于Web的高校在线考试系统设计[J].无线互联科技,2022,19(19):88-90.
[10] 苏婉怡, 揣小龙, 赵国松,王煜尧.基于Java技术的考试系统关键点研究[J].无线互联科技,2022,19(18):58-60.
[11] 李慧新, 孙建竹,包文莉.基于需求分析的职业院校在线考试系统设计开发研究[J].辽宁科技学院学报,2022,24(04):20-22+26.
[12] 张旭辉,郭华瑞.在线考试系统的设计与实现[J].电脑编程技巧与维护,2022,(06):13-14+35.
[13] Zhuo Wang.Design and Implementation of English Online Examination System Based on QT[J].Journal of Physics: Conference Series,2021,1982(1):
[14] Wang Xiahui, Zhang Dan, Asthana Abhinav, Asthana Sudeep, Khanna Shaweta,Verma Chaman.Design of English hierarchical online test system based on machine learning[J].Journal of Intelligent Systems,2021,30(1):793-807.
[15] Iffan M, Dewantara M I, Ferdiansyah D,Alexander A J.Designing a Web-based Online Attendance Information System Application[J].IOP Conference Series: Materials Science and Engineering,2021,1158(1):
[16] Al-aqbi A.T.Q., Al-Taie R.R.K.,Ibrahim S.K..Design and Implementation of Online Examination System based on MSVS and SQL for University Students in Iraq[J].Webology,2021,18(1):416-430.
[17] 董晓睿, 邸文华, 崔健,商凯.基于Spring Boot的在线考试系统的设计与开发[J].电脑编程技巧与维护,2020,(10):36-38.
[18] 刘师良, 王淑艳,贾福运.在线考试管理系统的研究与开发[J].电脑知识与技术,2019,15(32):89-90.
[19] 赵雪辉, 王金峰, 于善彬, 董普祥,张雪玉.基于SSM框架的在线考试系统的开发与设计[J].现代信息科技,2019,3(07):82-84.
[20] 蒋凌志.Java程序设计在线考试系统的开发[J].电脑知识与技术,2019,15(07):142-144.
时间飞逝,仿佛眨眼间,大学生的活力狂欢就已接近尾声。站在离别的门槛上,心中总弥漫着不舍与迷茫的雾霭,我亦不例外。那年秋天,我怀揣着激动的心情,提前一天抵达学校。面对那座巍峨壮观的大门,我心中涌动着无限的憧憬:这里,难道就是我新生活的绚丽起点吗?
阳光洒落,那天的校园洋溢着热烈的欢迎氛围。我遇见了一个个笑容灿烂的同学,他们的笑容仿佛阳光般温暖,穿透我内心的阴霾,照亮了我前行的道路。在那一天,我还邂逅了可爱的室友们,我们携手并肩,共同编织了这段难忘的时光。
如今,当我凝视这篇论文的致谢部分,我不禁陷入沉思:难道,现在真的要说再见了吗?感慨如潮水般涌上心头,言语难以表达。回想起刚踏入校园的那一刻,我曾担心这所工科学校会过于刻板,缺乏温情。然而,随着时间的推移,我逐渐发现了她的美丽与柔情,并深深地爱上了这个充满活力的校园。
然而,时光荏苒,转眼间我即将离开。尽管还未曾细细品味她的美丽,但她留给我的回忆却永远铭刻在心。也许,在告别的那天,我的眼中会泛起泪光,但那不是因为悲伤,而是因为我想将她的倩影永远镌刻在我的泪水中,深深烙印在我的心灵深处。
最后,我要感谢我的老师们,是你们传授了知识,教会了我做人的道理;感谢我的室友们,是你们陪伴我度过了这段美好的时光;感谢每一位关心和支持我的人。少年啊,让我们勇往直前,追逐风和月亮,不要停留。因为平坦的荒野尽头,便是春意盎然的群山等待着我们。
免费领取项目源码,请关注❥点赞收藏并私信博主,谢谢~
833

被折叠的 条评论
为什么被折叠?



