目 录
摘要
计算机技术发展近几年来突发猛进,网络办公、网络教学等方式渐渐成为了人们的选项。不必局限于固定的时间和固定的地点,通过计算机系统可以轻松实现跨区域的交流。随着教育事业的发展,校园各种信息不断增多,其中很对用户在毕业之际都会对一些物品进行捐赠给自己的学弟学妹,在爱心捐赠方面,传统的爱心捐赠都是盲目的进行捐赠处理,不能使得需要的用户得到自己想要的物品,有时候得到的物品也不是自己需要的,使得物品被浪费,而真正需要的人却没有得到,使得用户的体验就会下降,后来随着计算机信息技术的兴起,人们开始通过网络进行二手商品的处理,很多校园也出现了二手交易的系统,大多二手交易的系统都是通过买卖交易,不能实现捐赠功能,应此开发本校园爱心互助捐赠系统。
本系统以实际运用为开发背景,通过系统管理员、普通用户、组织用户可以对校园爱心捐赠相关联的信息进行统一的管理,方便资料的保留。用户通过系统可以快速查询到自己需要的商品信息,实现领取,总的来说,系统前台通过JSP页面展示,后台使用SSM框架,数据库采用目前流行的开源关系型数据库MYSQL。在前台的技术使用上,使用了目前流行的vue.js,让页面展现得更加的整齐漂亮。
关键词:JSP;SSM;校园爱心捐赠 ;MySQL
SSM Campus Love Mutual Aid Donation System
Abstract
In recent years, the development of computer technology has made sudden and rapid progress, and methods such as online office work and online teaching have gradually become people's options. Cross regional communication can be easily achieved through computer systems without being limited to fixed times and locations. With the development of education, various types of information on campus are constantly increasing. Many users donate some items to their younger siblings upon graduation. In terms of charity donations, traditional charity donations are blindly processed, which cannot allow users in need to obtain the items they want. Sometimes, the items obtained are not what they need, leading to waste of goods, However, those who truly need them do not receive them, which leads to a decrease in user experience. Later, with the rise of computer information technology, people began to process second-hand goods through the internet. Many campuses also have second-hand trading systems, most of which are through buying and selling transactions and cannot achieve donation functions. Therefore, we should develop our campus love donation system.
This system is based on practical application as the development background. Through system administrators, ordinary users, and organizational users, information related to campus love donations can be uniformly managed, facilitating the retention of data. Users can quickly query the product information they need through the system and receive it. Overall, the front end of the system is displayed through JSP pages, the backend uses the SSM framework, and the database uses the popular open source relational database MYSQL. In terms of frontend technology usage, the currently popular vue.js is used to make the page appear more neat and beautiful.
Keywords: JSP; SSM; Campus Love Donation; MySQL
1 绪论
1.1 研究背景
现下大多数行业都在逐步的将电商都信息化带入到自己企业中,其中主要是以电商服务为主导的互联网平台。像目前如果主要致力于校园爱心互助捐赠系统,就要紧紧围绕校园爱心捐赠展开。通过互联网平台的赋能,能够给校园用户提供智能化的服务,在为用户提供实质性便利的同时,提高校园资源的利用效率。所以校园爱心互助捐赠系统更加符合时下校园用户的需求。该校园爱心互助捐赠系统以“互联网+”C2C服务为模式,在为用户提供爱心捐赠同时,可以帮助用户实现商品的利用率。随着社会的发展和进步,人们对于社会公益事业的关注度不断提高。
校园作为一个特殊的社会群体,有着丰富的资源和爱心,校园爱心互助捐赠系统的出现,为校园内的爱心活动提供了更加便捷和高效的方式。
在传统的捐赠模式中,捐赠者和需要帮助的人之间存在信息不对称和资源分配不均的问题。而校园爱心互助捐赠系统通过互联网技术的应用,可以实现信息的透明化和资源的合理分配,提高捐赠的效率和公平性。
此外,校园爱心互助捐赠系统还可以提供捐赠者和受捐者之间的沟通和交流平台,增加双方的互动和了解,使捐赠更加有温度和人情味。
因此,研究和开发SSM校园爱心互助捐赠系统具有重要的意义,可以促进校园内的爱心文化建设,推动社会公益事业的发展,提高社会的公平正义感。
当今网络普及,信息技术猛速的发展着,社会的各个领域都在紧跟时代的脚步不断创新,不断改革,已经发生了巨大的变化,从以往的人工手动来处理信息数据,到现在的计算机智能化处理信息数据,得到了质的改变,将繁琐、耗时大、易泄密、难保存等缺点改变成了操作快速、省时省力、高保密性、易保存等优点,这让社会的每一领域都受益。
在互联网+时代的来临,电子商务的骤起,一时间网络进行购物这一形式备受欢迎,到现在,网购更是普及。现如今,各个行业也通过网购的方式来进行拓展业务,增加企业的知名度以及提升业绩,满足了用户像网购一样,线上查看进行校园爱心互助捐赠,利用当下火热的计算机技术来针对校园爱心互助捐赠相关业务建设一个安全、可靠、专业的信息管理系统,能让管理的流程更加的便捷,能让投入的人力有所减少,能够让效率得到明显的提升,还能给用户提供更高品质的服务。
校园爱心互助捐赠系统可以帮助有需要的学生或家庭获得及时的帮助和支持,缓解他们的困难和压力,促进社会公平与公正。通过系统的建立和运行,可以更好地调动社会资源,实现资源的合理配置,让更多人享受到教育和生活的公平机会。
通过参与校园爱心互助捐赠系统,学生可以感受到社会的温暖和关爱,培养出社会责任感和公民意识。他们会意识到自己的力量和影响力,通过行动帮助他人,形成良好的道德观念和价值观,为社会的发展和进步做出贡献。
校园爱心互助捐赠系统可以促进校园文化建设,形成关爱、互助的良好氛围。学校可以组织各种公益活动,鼓励学生参与其中,提高学生的社会责任感和团队合作能力,培养学生的爱心和同理心,推动校园文化的发展。
校园爱心互助捐赠系统可以增强社会的凝聚力和稳定性。通过系统的建立和发展,可以建立起一种相互帮助、相互支持的社会关系网络,形成社会共识和共同价值观,凝聚社会力量,推动社会的和谐发展。
校园爱心互助捐赠系统的研究具有重要的意义,它不仅可以改善学生的生活和教育条件,促进社会公平与公正,还可以培养学生的社会责任感和公民意识,加强校园文化建设,增强社会凝聚力和稳定性。这对于构建和谐社会,实现社会的可持续发展具有积极的影响。
本文共分为六章,章节内容安排如下:
第一章为绪论,此章节对所设计和实现的系统的背景和状况以及意义进行详细的论述以及说明,同时进行了论文整体框架的结构的简要介绍。
第二章为系统需求分析,章节所做的主要的工作是对系统进行了技术、经济和操作方面可行性的分析;对系统实行了总体功能的需求、用例分析。
第三章为系统的总体设计,主要是对系统的功能结构进行设计,并对系统数据库的概念结构以及物理结构的设计进行了分析。
第四章就是对系统的实现,根据系统功能的划分,分别的对系统所需要实现的普通用户、组织用户、管理员功能进行了分析和说明。
第五章:系统测试。主要对系统的部分界面进行测试并对主要功能进行测试
2 校园爱心互助捐赠系统系统分析
系统需求分析是系统开发的一个关键环节,它在系统的设计和实现上起到了一个承上启下的位置。系统需求分析是对所需要做的系统进行一个需求的挖掘,如果分析的准确可以精准的解决现实中碰到的问题。如果分析不到位会影响后期系统的实现。一个系统的优秀程度需求分析也是占据了非常大的比例,如果需求分析不到位,后面的系统设计要实现就是一个偏离导航的设计。
系统可行行分析是对系统对系统可行性进行一个探讨。在探讨系统的可行性上我们主要从技术上的可行性和经济上的可行性以及法律层面的可行性上进行分析,如果三个层面度通过,我们则认为系统是比较可行的。
2.1.1 技术可行性分析
校园爱心互助捐赠系统设计与实现是一个基于SSM校园爱心互助捐赠系统,我们在实现这个系统所采用的技术方案是基于Java的 Web实现方案,系统采用Spring 、SpringMvc、Mybatis方案来实现。SSM框架是一个非常成熟的框架、Java从97年诞生到现在经历了野蛮的生长,Java在各个领域度是有做非常成熟的解决方案,如电信、银行、电商等。SSM又是一套快速整个项目的开箱即用的技术方案。所以采用基于SSM方式来实现本系统是一个非常成熟有简单的技术方案。技术可行性上是非常可行的。
从经济可行性上看项目在开发阶段需要一台开发PC,在生产阶段需要web服务器和数据库服务器。一台个人PC从经济上来看也不是太多问题,在后期的系统部署生产上来说,服务器的投入也不会过高,在经济层面上是一个比较可行的。
系统从法律层面上来没有对第三方有其他放有法律层面的问题,系统数据库采用的Mysql 开源社区数据库、框架采用的是开源的SSM。系统资讯和相关内容也是呵呵法律层面的。在源码的管理上采用git开源进行管理,所以在法律可行性上是成立的。
校园爱心互助捐赠系统我划分为了普通用户模块,组织用户模块和管理员模块这三大部分。
普通用户模块:
(1)注册登录:用户可以随时进入到系统中,对系统中的信息浏览,但是想要实现交流以及领取等操作,就必须有这个系统的账号,如果没有账号的话,可以注册成员用户进行相关的操作,同时用户还可以通过“我的”这以按钮对个人信息以及操作的信息进行管控。
(2)查看校园爱心互助捐赠系统的首页信息:校园爱心互助捐赠系统的首页信息包含了首页、好友论坛、公告栏、爱心宣传、许愿池、爱心资讯、捐赠信息等。
(3)许愿池:用户输入心愿主题、插入心愿封面、心愿类别、心愿内容、发布时间进行提交。在此界面还可以查看评论,并可以进行查询、重置、添加及删除等操作。
(4)爱心资讯:在前台点击“爱心资讯”可以查看到所有的爱心资讯信息,输入关键字可以进行搜索。
(5)我的账户:在前台点击“我的”下面的“我的账户”可以对个人资料+密码修改+自己收藏的信息进行管控。
组织用户管理模块:
(1)登录校园爱心互助捐赠系统中的前台上注册后的用户是可以通过自己的账户名和密码进行登录的,当会员输入完整的自己的用户名和密码信息并点击“登录”按钮后,将会首先验证输入的有没有空数据,再次验证输入的账户名+密码和数据库中当前保存的用户信息是否一致,只有在一致后将会登录成功并自动跳转到校园爱心互助捐赠系统的首页中;否则将会提示相应错误信息。
(2)爱心资讯:点击“爱心资讯”可以对机构名称、资讯名称、资讯类别进行关键字搜索,在下拉搜索中对资讯类别进行排序,在爱心资讯介绍里面可以进行点赞和收藏。
管理员管理模块:
(1)系统用户管理:校园爱心互助捐赠系统中的管理人员在“系统用户”这一菜单是中可以对注册的普通用户、组织用户以及管理员进行管控。
(2)捐赠信息列表管理:管理员可以查看捐赠编号、捐赠类别、捐赠封面、捐赠日期、捐赠者名称、捐赠金额等详情,还可以进行查询、重置、删除等操作。
(3)爱心积分列表管理:管理员可以查看用户账号、用户姓名、积分日期、积分来源、爱心积分、创建时间等详情,还可以进行查询、重置、删除等操作。
(4)愿望类别列表管理:管理员可以查看类别名称、创建时间、更新时间等详情,还可以进行查询、重置、删除等操作。
(5)轮播图管理:管理员可以对轮播图进行提交,还可以进行查询、重置、删除、添加等操作。
(6)论坛分类管理:管理员可以可以看类别名称、创建时间、更新时间等详情,还可以进行查询、重置、删除、添加等操作。
校园爱心互助捐赠系统的非功能性需求比如校园爱心互助捐赠系统的安全性怎么样,可靠性怎么样,性能怎么样,可拓展性怎么样等。具体可以表示在如下3-1表格中:
表3-1校园爱心互助捐赠系统非功能需求表
| 安全性 | 主要指校园爱心互助捐赠系统数据库的安装,数据库的使用和密码的设定必须合乎规范。 |
| 可靠性 | 可靠性是指校园爱心互助捐赠系统能够按照用户提交的指示进行操作,经过测试,可靠性90%以上。 |
| 性能 | 性能是影响校园爱心互助捐赠系统占据市场的必要条件,所以性能最好要佳才好。 |
| 可扩展性 | 比如数据库预留多个属性,比如接口的使用等确保了系统的非功能性需求。 |
| 易用性 | 用户只要跟着校园爱心互助捐赠系统的页面展示内容进行操作,就可以了。 |
| 可维护性 | 校园爱心互助捐赠系统开发的可维护性是非常重要的,经过测试,可维护性没有问题 |
2.3 系统用例分析
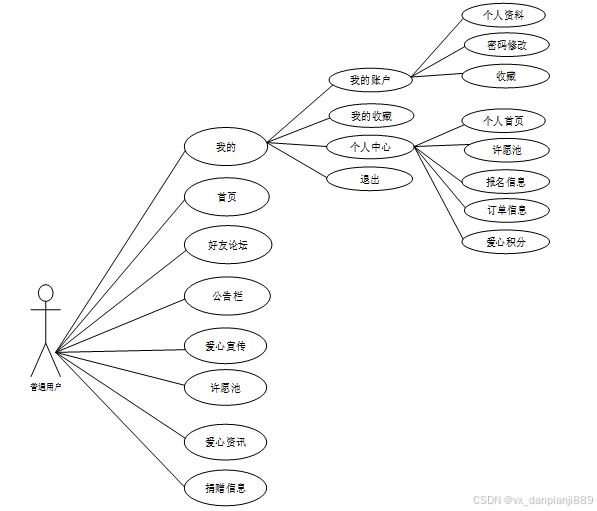
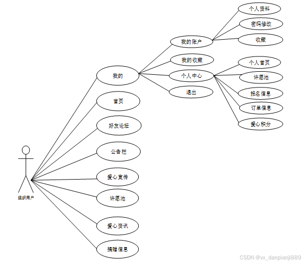
校园爱心互助捐赠系统的完整UML用例图分别是图2-1、图2-2和图2-3。
图2-1就是普通用户角色的用例展示。

图2-1 校园爱心互助捐赠系统普通用户角色用例图
图2-2就是组织用户角色的用例展示。

图2-2 校园爱心互助捐赠系统捐赠者角色用例图
图2-3就是管理员角色的用例展示。

图2-3 校园爱心互助捐赠系统管理员角色用例图
2.4 系统流程和逻辑
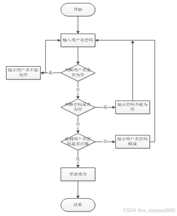
系统业务流程图,如图所示:

图2-4登录流程图

图2-5注册信息流程图

图2-6添加信息流程图
本章主要通过对校园爱心互助捐赠系统的可行性分析、功能需求分析、系统用例分析、系统流程分析,确定整个校园爱心互助捐赠系统要实现的功能。同时也为校园爱心互助捐赠系统的代码实现和测试提供了标准。
3.1系统结构设计
软件系统的功能是多样的,在软件设计的过程中分层进行的思维是极为重要的,这样的思维可以在软件开发的过程中很大程度降低层之间的耦合度,这一点是符合“低耦合、高内聚”的软件设计原则的。因此,可以把校园爱心互助捐赠系统划分为显示层、数据层和业务层。在系统的架构中,为了方便上层调用完成相应的功能,每个层次都会为其对应的上层提供相应的接口。
系统结构图如下所示。

图4-1系统结构图
1.显示层
此层主要是为用户提供计算机交互的UI界面,它根据用户的相应操作来提供相应的逻辑处理。
2.数据库层
数据库不仅是对软件所涉及的实体映射,而且也是系统读取和处理数据的关键所在。本系统的整个操作流程设计都是围绕着数据库里面的数据所展开的。
3.业务层
主要是通过系统的业务层中的业务逻辑来实现业务需求,依据相应的需求,剖析实现的策略和对应的业务逻辑,其优劣,在很大程度上决定了软件的质量,所以,整个系统成败的主要原因在于业务的逻辑实现。
3.2系统功能模块设计
本章主要讨论的内容包括校园爱心互助捐赠系统的功能模块设计、数据库系统设计。
在上一章节中主要对系统的功能性需求和非功能性需求进行分析,并且根据需求分析了本校园爱心互助捐赠系统中的用例。那么接下来就要开始对本校园爱心互助捐赠系统的架构、主要功能和数据库开始进行设计。校园爱心互助捐赠系统根据前面章节的需求分析得出,其总体设计模块图如图3-1所示。
图3-1 校园爱心互助捐赠系统功能模块图
数据库设计一般包括需求分析、概念模型设计、数据库表建立三大过程,其中需求分析前面章节已经阐述,概念模型设计有概念模型和逻辑结构设计两部分。
3.2.1 数据库概念结构设计
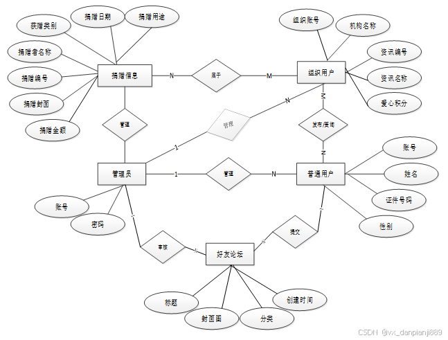
下面是整个校园爱心互助捐赠系统中主要的数据库表总E-R实体关系图。

图3-6 校园爱心互助捐赠系统总E-R关系图
将数据库概念设计的E-R图转换为关系数据库。在关系数据库中,数据关系由数据表组成,但是表的结构表现在表的字段上。
数据库表结构文档
数据库名:CS_78276
文档版本:1.0.0
文档描述:数据库设计文档
| 编号 | 名称 | 数据类型 | 长度 | 小数位 | 允许空值 | 主键 | 默认值 | 说明 |
| 1 | token_id | int | 10 | 0 | N | Y | 临时访问牌ID | |
| 2 | token | varchar | 64 | 0 | Y | N | 临时访问牌 | |
| 3 | info | text | 65535 | 0 | Y | N | ||
| 4 | maxage | int | 10 | 0 | N | N | 2 | 最大寿命:默认2小时 |
| 5 | create_time | timestamp | 19 | 0 | N | N | CURRENT_TIMESTAMP | 创建时间: |
| 6 | update_time | timestamp | 19 | 0 | N | N | CURRENT_TIMESTAMP | 更新时间: |
| 7 | user_id | int | 10 | 0 | N | N | 0 | 用户编号: |
| 编号 | 名称 | 数据类型 | 长度 | 小数位 | 允许空值 | 主键 | 默认值 | 说明 |
| 1 | article_id | mediumint | 8 | 0 | N | Y | 文章id:[0,8388607] | |
| 2 | title | varchar | 125 | 0 | N | Y | 标题:[0,125]用于文章和html的title标签中 | |
| 3 | type | varchar | 64 | 0 | N | N | 0 | 文章分类:[0,1000]用来搜索指定类型的文章 |
| 4 | hits | int | 10 | 0 | N | N | 0 | 点击数:[0,1000000000]访问这篇文章的人次 |
| 5 | praise_len | int | 10 | 0 | N | N | 0 | 点赞数 |
| 6 | create_time | timestamp | 19 | 0 | N | N | CURRENT_TIMESTAMP | 创建时间: |
| 7 | update_time | timestamp | 19 | 0 | N | N | CURRENT_TIMESTAMP | 更新时间: |
| 8 | source | varchar | 255 | 0 | Y | N | 来源:[0,255]文章的出处 | |
| 9 | url | varchar | 255 | 0 | Y | N | 来源地址:[0,255]用于跳转到发布该文章的网站 | |
| 10 | tag | varchar | 255 | 0 | Y | N | 标签:[0,255]用于标注文章所属相关内容,多个标签用空格隔开 | |
| 11 | content | longtext | 2147483647 | 0 | Y | N | 正文:文章的主体内容 | |
| 12 | img | varchar | 255 | 0 | Y | N | 封面图 | |
| 13 | description | text | 65535 | 0 | Y | N | 文章描述 |
| 编号 | 名称 | 数据类型 | 长度 | 小数位 | 允许空值 | 主键 | 默认值 | 说明 |
| 1 | type_id | smallint | 5 | 0 | N | Y | 分类ID:[0,10000] | |
| 2 | display | smallint | 5 | 0 | N | N | 100 | 显示顺序:[0,1000]决定分类显示的先后顺序 |
| 3 | name | varchar | 16 | 0 | N | N | 分类名称:[2,16] | |
| 4 | father_id | smallint | 5 | 0 | N | N | 0 | 上级分类ID:[0,32767] |
| 5 | description | varchar | 255 | 0 | Y | N | 描述:[0,255]描述该分类的作用 | |
| 6 | icon | text | 65535 | 0 | Y | N | 分类图标: | |
| 7 | url | varchar | 255 | 0 | Y | N | 外链地址:[0,255]如果该分类是跳转到其他网站的情况下,就在该URL上设置 | |
| 8 | create_time | timestamp | 19 | 0 | N | N | CURRENT_TIMESTAMP | 创建时间: |
| 9 | update_time | timestamp | 19 | 0 | N | N | CURRENT_TIMESTAMP | 更新时间: |
| 编号 | 名称 | 数据类型 | 长度 | 小数位 | 允许空值 | 主键 | 默认值 | 说明 |
| 1 | auth_id | int | 10 | 0 | N | Y | 授权ID: | |
| 2 | user_group | varchar | 64 | 0 | Y | N | 用户组: | |
| 3 | mod_name | varchar | 64 | 0 | Y | N | 模块名: | |
| 4 | table_name | varchar | 64 | 0 | Y | N | 表名: | |
| 5 | page_title | varchar | 255 | 0 | Y | N | 页面标题: | |
| 6 | path | varchar | 255 | 0 | Y | N | 路由路径: | |
| 7 | position | varchar | 32 | 0 | Y | N | 位置: | |
| 8 | mode | varchar | 32 | 0 | N | N | _blank | 跳转方式: |
| 9 | add | tinyint | 3 | 0 | N | N | 1 | 是否可增加: |
| 10 | del | tinyint | 3 | 0 | N | N | 1 | 是否可删除: |
| 11 | set | tinyint | 3 | 0 | N | N | 1 | 是否可修改: |
| 12 | get | tinyint | 3 | 0 | N | N | 1 | 是否可查看: |
| 13 | field_add | text | 65535 | 0 | Y | N | 添加字段: | |
| 14 | field_set | text | 65535 | 0 | Y | N | 修改字段: | |
| 15 | field_get | text | 65535 | 0 | Y | N | 查询字段: | |
| 16 | table_nav_name | varchar | 500 | 0 | Y | N | 跨表导航名称: | |
| 17 | table_nav | varchar | 500 | 0 | Y | N | 跨表导航: | |
| 18 | option | text | 65535 | 0 | Y | N | 配置: | |
| 19 | create_time | timestamp | 19 | 0 | N | N | CURRENT_TIMESTAMP | 创建时间: |
| 20 | update_time | timestamp | 19 | 0 | N | N | CURRENT_TIMESTAMP | 更新时间: |
| 编号 | 名称 | 数据类型 | 长度 | 小数位 | 允许空值 | 主键 | 默认值 | 说明 |
| 1 | collect_id | int | 10 | 0 | N | Y | 收藏ID: | |
| 2 | user_id | int | 10 | 0 | N | N | 0 | 收藏人ID: |
| 3 | source_table | varchar | 255 | 0 | Y | N | 来源表: | |
| 4 | source_field | varchar | 255 | 0 | Y | N | 来源字段: | |
| 5 | source_id | int | 10 | 0 | N | N | 0 | 来源ID: |
| 6 | title | varchar | 255 | 0 | Y | N | 标题: | |
| 7 | img | varchar | 255 | 0 | Y | N | 封面: | |
| 8 | create_time | timestamp | 19 | 0 | N | N | CURRENT_TIMESTAMP | 创建时间: |
| 9 | update_time | timestamp | 19 | 0 | N | N | CURRENT_TIMESTAMP | 更新时间: |
| 编号 | 名称 | 数据类型 | 长度 | 小数位 | 允许空值 | 主键 | 默认值 | 说明 |
| 1 | comment_id | int | 10 | 0 | N | Y | 评论ID: | |
| 2 | user_id | int | 10 | 0 | N | N | 0 | 评论人ID: |
| 3 | reply_to_id | int | 10 | 0 | N | N | 0 | 回复评论ID:空为0 |
| 4 | content | longtext | 2147483647 | 0 | Y | N | 内容: | |
| 5 | nickname | varchar | 255 | 0 | Y | N | 昵称: | |
| 6 | avatar | varchar | 255 | 0 | Y | N | 头像地址:[0,255] | |
| 7 | create_time | timestamp | 19 | 0 | N | N | CURRENT_TIMESTAMP | 创建时间: |
| 8 | update_time | timestamp | 19 | 0 | N | N | CURRENT_TIMESTAMP | 更新时间: |
| 9 | source_table | varchar | 255 | 0 | Y | N | 来源表: | |
| 10 | source_field | varchar | 255 | 0 | Y | N | 来源字段: | |
| 11 | source_id | int | 10 | 0 | N | N | 0 | 来源ID: |
| 编号 | 名称 | 数据类型 | 长度 | 小数位 | 允许空值 | 主键 | 默认值 | 说明 |
| 1 | desire_category_id | int | 10 | 0 | N | Y | 愿望类别ID | |
| 2 | category_name | varchar | 64 | 0 | Y | N | 类别名称 | |
| 3 | recommend | int | 10 | 0 | N | N | 0 | 智能推荐 |
| 4 | create_time | datetime | 19 | 0 | N | N | CURRENT_TIMESTAMP | 创建时间 |
| 5 | update_time | timestamp | 19 | 0 | N | N | CURRENT_TIMESTAMP | 更新时间 |
| 编号 | 名称 | 数据类型 | 长度 | 小数位 | 允许空值 | 主键 | 默认值 | 说明 |
| 1 | donation_information_id | int | 10 | 0 | N | Y | 捐赠信息ID | |
| 2 | donation_number | varchar | 64 | 0 | Y | N | 捐赠编号 | |
| 3 | donation_category | varchar | 64 | 0 | Y | N | 捐赠类别 | |
| 4 | donation_cover | varchar | 255 | 0 | Y | N | 捐赠封面 | |
| 5 | donation_date | date | 10 | 0 | Y | N | 捐赠日期 | |
| 6 | donor_name | varchar | 64 | 0 | Y | N | 捐赠者名称 | |
| 7 | donation_amount | int | 10 | 0 | Y | N | 0 | 捐赠金额 |
| 8 | donated_individualsorganizations | varchar | 64 | 0 | Y | N | 受捐个人/组织 | |
| 9 | donation_purposes | longtext | 2147483647 | 0 | Y | N | 捐赠用途 | |
| 10 | recommend | int | 10 | 0 | N | N | 0 | 智能推荐 |
| 11 | create_time | datetime | 19 | 0 | N | N | CURRENT_TIMESTAMP | 创建时间 |
| 12 | update_time | timestamp | 19 | 0 | N | N | CURRENT_TIMESTAMP | 更新时间 |
| 编号 | 名称 | 数据类型 | 长度 | 小数位 | 允许空值 | 主键 | 默认值 | 说明 |
| 1 | forum_id | mediumint | 8 | 0 | N | Y | 论坛id | |
| 2 | display | smallint | 5 | 0 | N | N | 100 | 排序 |
| 3 | user_id | mediumint | 8 | 0 | N | N | 0 | 用户ID |
| 4 | nickname | varchar | 16 | 0 | Y | N | 昵称:[0,16] | |
| 5 | praise_len | int | 10 | 0 | Y | N | 0 | 点赞数 |
| 6 | hits | int | 10 | 0 | N | N | 0 | 访问数 |
| 7 | title | varchar | 125 | 0 | N | N | 标题 | |
| 8 | keywords | varchar | 125 | 0 | Y | N | 关键词 | |
| 9 | description | varchar | 255 | 0 | Y | N | 描述 | |
| 10 | url | varchar | 255 | 0 | Y | N | 来源地址 | |
| 11 | tag | varchar | 255 | 0 | Y | N | 标签 | |
| 12 | img | text | 65535 | 0 | Y | N | 封面图 | |
| 13 | content | longtext | 2147483647 | 0 | Y | N | 正文 | |
| 14 | create_time | timestamp | 19 | 0 | N | N | CURRENT_TIMESTAMP | 创建时间: |
| 15 | update_time | timestamp | 19 | 0 | N | N | CURRENT_TIMESTAMP | 更新时间: |
| 16 | avatar | varchar | 255 | 0 | Y | N | 发帖人头像: | |
| 17 | type | varchar | 64 | 0 | N | N | 0 | 论坛分类:[0,1000]用来搜索指定类型的论坛帖 |
| 编号 | 名称 | 数据类型 | 长度 | 小数位 | 允许空值 | 主键 | 默认值 | 说明 |
| 1 | type_id | smallint | 5 | 0 | N | Y | 分类ID:[0,10000] | |
| 2 | name | varchar | 16 | 0 | N | N | 分类名称:[2,16] | |
| 3 | description | varchar | 255 | 0 | Y | N | 描述:[0,255]描述该分类的作用 | |
| 4 | url | varchar | 255 | 0 | Y | N | 外链地址:[0,255]如果该分类是跳转到其他网站的情况下,就在该URL上设置 | |
| 5 | father_id | smallint | 5 | 0 | N | N | 0 | 上级分类ID:[0,32767] |
| 6 | icon | varchar | 255 | 0 | Y | N | 分类图标: | |
| 7 | create_time | timestamp | 19 | 0 | N | N | CURRENT_TIMESTAMP | 创建时间: |
| 8 | update_time | timestamp | 19 | 0 | N | N | CURRENT_TIMESTAMP | 更新时间: |
| 编号 | 名称 | 数据类型 | 长度 | 小数位 | 允许空值 | 主键 | 默认值 | 说明 |
| 1 | hits_id | int | 10 | 0 | N | Y | 点赞ID: | |
| 2 | user_id | int | 10 | 0 | N | N | 0 | 点赞人: |
| 3 | create_time | timestamp | 19 | 0 | N | N | CURRENT_TIMESTAMP | 创建时间: |
| 4 | update_time | timestamp | 19 | 0 | N | N | CURRENT_TIMESTAMP | 更新时间: |
| 5 | source_table | varchar | 255 | 0 | Y | N | 来源表: | |
| 6 | source_field | varchar | 255 | 0 | Y | N | 来源字段: | |
| 7 | source_id | int | 10 | 0 | N | N | 0 | 来源ID: |
| 编号 | 名称 | 数据类型 | 长度 | 小数位 | 允许空值 | 主键 | 默认值 | 说明 |
| 1 | love_information_id | int | 10 | 0 | N | Y | 爱心资讯ID | |
| 2 | organizational_account | int | 10 | 0 | Y | N | 0 | 组织账号 |
| 3 | institution_name | varchar | 64 | 0 | Y | N | 机构名称 | |
| 4 | information_number | varchar | 64 | 0 | Y | N | 资讯编号 | |
| 5 | information_cover | varchar | 255 | 0 | Y | N | 资讯封面 | |
| 6 | information_name | varchar | 64 | 0 | Y | N | 资讯名称 | |
| 7 | information_category | varchar | 64 | 0 | Y | N | 资讯类别 | |
| 8 | love_points | int | 10 | 0 | Y | N | 0 | 爱心积分 |
| 9 | points_description | text | 65535 | 0 | Y | N | 积分说明 | |
| 10 | product_priceyuan | int | 10 | 0 | Y | N | 0 | 商品价格/元 |
| 11 | information_details | longtext | 2147483647 | 0 | Y | N | 资讯详情 | |
| 12 | hits | int | 10 | 0 | N | N | 0 | 点击数 |
| 13 | praise_len | int | 10 | 0 | N | N | 0 | 点赞数 |
| 14 | examine_state | varchar | 16 | 0 | N | N | 未审核 | 审核状态 |
| 15 | recommend | int | 10 | 0 | N | N | 0 | 智能推荐 |
| 16 | create_time | datetime | 19 | 0 | N | N | CURRENT_TIMESTAMP | 创建时间 |
| 17 | update_time | timestamp | 19 | 0 | N | N | CURRENT_TIMESTAMP | 更新时间 |
| 编号 | 名称 | 数据类型 | 长度 | 小数位 | 允许空值 | 主键 | 默认值 | 说明 |
| 1 | love_points_id | int | 10 | 0 | N | Y | 爱心积分ID | |
| 2 | user_account | int | 10 | 0 | Y | N | 0 | 用户账号 |
| 3 | user_name | varchar | 64 | 0 | Y | N | 用户姓名 | |
| 4 | points_date | date | 10 | 0 | Y | N | 积分日期 | |
| 5 | points_source | varchar | 64 | 0 | Y | N | 积分来源 | |
| 6 | love_points | int | 10 | 0 | Y | N | 0 | 爱心积分 |
| 7 | recommend | int | 10 | 0 | N | N | 0 | 智能推荐 |
| 8 | create_time | datetime | 19 | 0 | N | N | CURRENT_TIMESTAMP | 创建时间 |
| 9 | update_time | timestamp | 19 | 0 | N | N | CURRENT_TIMESTAMP | 更新时间 |
| 编号 | 名称 | 数据类型 | 长度 | 小数位 | 允许空值 | 主键 | 默认值 | 说明 |
| 1 | notice_id | mediumint | 8 | 0 | N | Y | 公告id: | |
| 2 | title | varchar | 125 | 0 | N | N | 标题: | |
| 3 | content | longtext | 2147483647 | 0 | Y | N | 正文: | |
| 4 | create_time | timestamp | 19 | 0 | N | N | CURRENT_TIMESTAMP | 创建时间: |
| 5 | update_time | timestamp | 19 | 0 | N | N | CURRENT_TIMESTAMP | 更新时间: |
| 编号 | 名称 | 数据类型 | 长度 | 小数位 | 允许空值 | 主键 | 默认值 | 说明 |
| 1 | order_information_id | int | 10 | 0 | N | Y | 订单信息ID | |
| 2 | user_account | int | 10 | 0 | Y | N | 0 | 用户账号 |
| 3 | user_name | varchar | 64 | 0 | Y | N | 用户姓名 | |
| 4 | organizational_account | int | 10 | 0 | Y | N | 0 | 组织账号 |
| 5 | institution_name | varchar | 64 | 0 | Y | N | 机构名称 | |
| 6 | information_number | varchar | 64 | 0 | Y | N | 资讯编号 | |
| 7 | information_name | varchar | 64 | 0 | Y | N | 资讯名称 | |
| 8 | information_category | varchar | 64 | 0 | Y | N | 资讯类别 | |
| 9 | love_points | int | 10 | 0 | Y | N | 0 | 爱心积分 |
| 10 | product_priceyuan | int | 10 | 0 | Y | N | 0 | 商品价格/元 |
| 11 | submission_time | datetime | 19 | 0 | Y | N | 提交时间 | |
| 12 | pay_state | varchar | 16 | 0 | N | N | 未支付 | 支付状态 |
| 13 | pay_type | varchar | 16 | 0 | Y | N | 支付类型: 微信、支付宝、网银 | |
| 14 | recommend | int | 10 | 0 | N | N | 0 | 智能推荐 |
| 15 | create_time | datetime | 19 | 0 | N | N | CURRENT_TIMESTAMP | 创建时间 |
| 16 | update_time | timestamp | 19 | 0 | N | N | CURRENT_TIMESTAMP | 更新时间 |
| 编号 | 名称 | 数据类型 | 长度 | 小数位 | 允许空值 | 主键 | 默认值 | 说明 |
| 1 | ordinary_users_id | int | 10 | 0 | N | Y | 普通用户ID | |
| 2 | user_name | varchar | 64 | 0 | Y | N | 用户姓名 | |
| 3 | user_gender | varchar | 64 | 0 | Y | N | 用户性别 | |
| 4 | identification_number | varchar | 255 | 0 | Y | N | 证件号码 | |
| 5 | examine_state | varchar | 16 | 0 | N | N | 已通过 | 审核状态 |
| 6 | recommend | int | 10 | 0 | N | N | 0 | 智能推荐 |
| 7 | user_id | int | 10 | 0 | N | N | 0 | 用户ID |
| 8 | create_time | datetime | 19 | 0 | N | N | CURRENT_TIMESTAMP | 创建时间 |
| 9 | update_time | timestamp | 19 | 0 | N | N | CURRENT_TIMESTAMP | 更新时间 |
| 编号 | 名称 | 数据类型 | 长度 | 小数位 | 允许空值 | 主键 | 默认值 | 说明 |
| 1 | organizational_users_id | int | 10 | 0 | N | Y | 组织用户ID | |
| 2 | institution_code | varchar | 64 | 0 | N | N | 机构代码 | |
| 3 | institution_name | varchar | 64 | 0 | Y | N | 机构名称 | |
| 4 | name_of_representative | varchar | 64 | 0 | Y | N | 代表人姓名 | |
| 5 | examine_state | varchar | 16 | 0 | N | N | 已通过 | 审核状态 |
| 6 | recommend | int | 10 | 0 | N | N | 0 | 智能推荐 |
| 7 | user_id | int | 10 | 0 | N | N | 0 | 用户ID |
| 8 | create_time | datetime | 19 | 0 | N | N | CURRENT_TIMESTAMP | 创建时间 |
| 9 | update_time | timestamp | 19 | 0 | N | N | CURRENT_TIMESTAMP | 更新时间 |
| 编号 | 名称 | 数据类型 | 长度 | 小数位 | 允许空值 | 主键 | 默认值 | 说明 |
| 1 | praise_id | int | 10 | 0 | N | Y | 点赞ID: | |
| 2 | user_id | int | 10 | 0 | N | N | 0 | 点赞人: |
| 3 | create_time | timestamp | 19 | 0 | N | N | CURRENT_TIMESTAMP | 创建时间: |
| 4 | update_time | timestamp | 19 | 0 | N | N | CURRENT_TIMESTAMP | 更新时间: |
| 5 | source_table | varchar | 255 | 0 | Y | N | 来源表: | |
| 6 | source_field | varchar | 255 | 0 | Y | N | 来源字段: | |
| 7 | source_id | int | 10 | 0 | N | N | 0 | 来源ID: |
| 8 | status | bit | 1 | 0 | N | N | 1 | 点赞状态:1为点赞,0已取消 |
表registration_information (报名信息)
| 编号 | 名称 | 数据类型 | 长度 | 小数位 | 允许空值 | 主键 | 默认值 | 说明 |
| 1 | registration_information_id | int | 10 | 0 | N | Y | 报名信息ID | |
| 2 | user_account | int | 10 | 0 | Y | N | 0 | 用户账号 |
| 3 | user_name | varchar | 64 | 0 | Y | N | 用户姓名 | |
| 4 | organizational_account | int | 10 | 0 | Y | N | 0 | 组织账号 |
| 5 | institution_name | varchar | 64 | 0 | Y | N | 机构名称 | |
| 6 | information_number | varchar | 64 | 0 | Y | N | 资讯编号 | |
| 7 | information_name | varchar | 64 | 0 | Y | N | 资讯名称 | |
| 8 | information_category | varchar | 64 | 0 | Y | N | 资讯类别 | |
| 9 | love_points | int | 10 | 0 | Y | N | 0 | 爱心积分 |
| 10 | application_time | datetime | 19 | 0 | Y | N | 申请时间 | |
| 11 | remarks | text | 65535 | 0 | Y | N | 备注信息 | |
| 12 | examine_state | varchar | 16 | 0 | N | N | 未审核 | 审核状态 |
| 13 | recommend | int | 10 | 0 | N | N | 0 | 智能推荐 |
| 14 | create_time | datetime | 19 | 0 | N | N | CURRENT_TIMESTAMP | 创建时间 |
| 15 | update_time | timestamp | 19 | 0 | N | N | CURRENT_TIMESTAMP | 更新时间 |
| 编号 | 名称 | 数据类型 | 长度 | 小数位 | 允许空值 | 主键 | 默认值 | 说明 |
| 1 | slides_id | int | 10 | 0 | N | Y | 轮播图ID: | |
| 2 | title | varchar | 64 | 0 | Y | N | 标题: | |
| 3 | content | varchar | 255 | 0 | Y | N | 内容: | |
| 4 | url | varchar | 255 | 0 | Y | N | 链接: | |
| 5 | img | varchar | 255 | 0 | Y | N | 轮播图: | |
| 6 | hits | int | 10 | 0 | N | N | 0 | 点击量: |
| 7 | create_time | timestamp | 19 | 0 | N | N | CURRENT_TIMESTAMP | 创建时间: |
| 8 | update_time | timestamp | 19 | 0 | N | N | CURRENT_TIMESTAMP | 更新时间: |
| 编号 | 名称 | 数据类型 | 长度 | 小数位 | 允许空值 | 主键 | 默认值 | 说明 |
| 1 | upload_id | int | 10 | 0 | N | Y | 上传ID | |
| 2 | name | varchar | 64 | 0 | Y | N | 文件名 | |
| 3 | path | varchar | 255 | 0 | Y | N | 访问路径 | |
| 4 | file | varchar | 255 | 0 | Y | N | 文件路径 | |
| 5 | display | varchar | 255 | 0 | Y | N | 显示顺序 | |
| 6 | father_id | int | 10 | 0 | Y | N | 0 | 父级ID |
| 7 | dir | varchar | 255 | 0 | Y | N | 文件夹 | |
| 8 | type | varchar | 32 | 0 | Y | N | 文件类型 |
| 编号 | 名称 | 数据类型 | 长度 | 小数位 | 允许空值 | 主键 | 默认值 | 说明 |
| 1 | user_id | mediumint | 8 | 0 | N | Y | 用户ID:[0,8388607]用户获取其他与用户相关的数据 | |
| 2 | state | smallint | 5 | 0 | N | N | 1 | 账户状态:[0,10](1可用|2异常|3已冻结|4已注销) |
| 3 | user_group | varchar | 32 | 0 | Y | N | 所在用户组:[0,32767]决定用户身份和权限 | |
| 4 | login_time | timestamp | 19 | 0 | N | N | CURRENT_TIMESTAMP | 上次登录时间: |
| 5 | phone | varchar | 11 | 0 | Y | N | 手机号码:[0,11]用户的手机号码,用于找回密码时或登录时 | |
| 6 | phone_state | smallint | 5 | 0 | N | N | 0 | 手机认证:[0,1](0未认证|1审核中|2已认证) |
| 7 | username | varchar | 16 | 0 | N | N | 用户名:[0,16]用户登录时所用的账户名称 | |
| 8 | nickname | varchar | 16 | 0 | Y | N | 昵称:[0,16] | |
| 9 | password | varchar | 64 | 0 | N | N | 密码:[0,32]用户登录所需的密码,由6-16位数字或英文组成 | |
| 10 | | varchar | 64 | 0 | Y | N | 邮箱:[0,64]用户的邮箱,用于找回密码时或登录时 | |
| 11 | email_state | smallint | 5 | 0 | N | N | 0 | 邮箱认证:[0,1](0未认证|1审核中|2已认证) |
| 12 | avatar | varchar | 255 | 0 | Y | N | 头像地址:[0,255] | |
| 13 | create_time | timestamp | 19 | 0 | N | N | CURRENT_TIMESTAMP | 创建时间: |
| 编号 | 名称 | 数据类型 | 长度 | 小数位 | 允许空值 | 主键 | 默认值 | 说明 |
| 1 | group_id | mediumint | 8 | 0 | N | Y | 用户组ID:[0,8388607] | |
| 2 | display | smallint | 5 | 0 | N | N | 100 | 显示顺序:[0,1000] |
| 3 | name | varchar | 16 | 0 | N | N | 名称:[0,16] | |
| 4 | description | varchar | 255 | 0 | Y | N | 描述:[0,255]描述该用户组的特点或权限范围 | |
| 5 | source_table | varchar | 255 | 0 | Y | N | 来源表: | |
| 6 | source_field | varchar | 255 | 0 | Y | N | 来源字段: | |
| 7 | source_id | int | 10 | 0 | N | N | 0 | 来源ID: |
| 8 | register | smallint | 5 | 0 | Y | N | 0 | 注册位置: |
| 9 | create_time | timestamp | 19 | 0 | N | N | CURRENT_TIMESTAMP | 创建时间: |
| 10 | update_time | timestamp | 19 | 0 | N | N | CURRENT_TIMESTAMP | 更新时间: |
| 编号 | 名称 | 数据类型 | 长度 | 小数位 | 允许空值 | 主键 | 默认值 | 说明 |
| 1 | wishing_pool_id | int | 10 | 0 | N | Y | 许愿池ID | |
| 2 | user_account | int | 10 | 0 | Y | N | 0 | 用户账号 |
| 3 | wish_theme | varchar | 64 | 0 | Y | N | 心愿主题 | |
| 4 | wish_cover | varchar | 255 | 0 | Y | N | 心愿封面 | |
| 5 | wish_category | varchar | 64 | 0 | Y | N | 心愿类别 | |
| 6 | release_time | datetime | 19 | 0 | Y | N | 发布时间 | |
| 7 | desired_content | text | 65535 | 0 | Y | N | 心愿内容 | |
| 8 | hits | int | 10 | 0 | N | N | 0 | 点击数 |
| 9 | praise_len | int | 10 | 0 | N | N | 0 | 点赞数 |
| 10 | recommend | int | 10 | 0 | N | N | 0 | 智能推荐 |
| 11 | create_time | datetime | 19 | 0 | N | N | CURRENT_TIMESTAMP | 创建时间 |
| 12 | update_time | timestamp | 19 | 0 | N | N | CURRENT_TIMESTAMP | 更新时间 |
整个校园爱心互助捐赠系统的需求分析主要对系统总体架构以及功能模块的设计,通过建立E-R模型和数据库逻辑系统设计完成了数据库系统设计。
4 校园爱心互助捐赠系统详细设计与实现
校园爱心互助捐赠系统的详细设计与实现主要是根据前面的校园爱心互助捐赠系统的需求分析和校园爱心互助捐赠系统的总体设计来设计页面并实现业务逻辑。主要从校园爱心互助捐赠系统界面实现、业务逻辑实现这两部分进行介绍。
4.1普通用户功能模块
4.1.1 前台首页界面
当进入校园爱心互助捐赠系统的时候,系统以上中下的布局进行展示,首先映入眼帘的是系统的导航栏,下面是轮播图,再往下是公告栏,其主界面展示如下图4-1所示。
图4-1 前台首页界面图
4.1.2 用户注册界面
校园爱心互助捐赠系统的用户可以进行注册登录,当用户左上角“注册”按钮的时候,当填写上自己的账号+密码+确认密码+昵称+邮箱+手机号等后再点击“注册”按钮后将会先验证输入的有没有空数据,再次验证密码和确认密码是否是一样的,最后验证输入的账户名和数据库表中已经注册的账户名是否重复,只有都验证没问题后即可会员注册成功。其用注册界面展示如下图4-2所示。
图4-2用户注册界面图
4.1.3 用户登录界面
校园爱心互助捐赠系统中的前台上注册后的用户是可以通过自己的账户名和密码进行登录的,当会员输入完整的自己的用户名和密码信息并点击“登录”按钮后,将会首先验证输入的有没有空数据,再次验证输入的账户名+密码和数据库中当前保存的用户信息是否一致,只有在一致后将会登录成功并自动跳转到校园爱心互助捐赠系统的首页中;否则将会提示相应错误信息,用户登录界面如下图4-3所示。
图4-3用户登录界面图
4.1.4许愿池界面
当点击导航栏上的“许愿池”的时候,可以对心愿主题、心愿类型进行查询、重置、添加及删除。可以查看心愿主题的详情情况及评论查看。许愿池界面如下图4-4所示。
图4-4许愿池界面图
4.1.5 好友论坛界面
当用户点击校园爱心互助捐赠系统中导航栏上的“好友论坛”后将会进入到该“好友论坛”列表的界面,然后搜索选择想要看的论坛内容,并可以进行点赞及收藏。好友论坛界面如下图4-5所示。
图4-5好友论坛界面图
4.1.6 公告栏详情界面
当访客点击“公告栏”后就可以看到网站公告、关于我们、网站介绍、前台公告栏信息等相关的信息,公告栏页面如图4-6所示。

图4-6 公告栏界面图
4.1.7 爱心宣传界面
当用户点击“爱心宣传”后可以看到所有的爱心捐赠的相关介绍,爱心宣传界面如下图4-7所示。
图4-7爱心宣传界面图
校园爱心互助捐赠系统中的前台上注册后的用户是可以通过自己的账户名和密码进行登录的,当会员输入完整的自己的用户名和密码信息并点击“登录”按钮后,将会首先验证输入的有没有空数据,再次验证输入的账户名+密码和数据库中当前保存的用户信息是否一致,只有在一致后将会登录成功并自动跳转到校园爱心互助捐赠系统的首页中;否则将会提示相应错误信息,组织用户登录界面如下图4-8所示。
图4-8组织用户登录界面图
点击“爱心资讯”可以对机构名称、资讯名称、资讯类别进行关键字搜索,在下拉搜索中对资讯类别进行排序,在爱心资讯介绍里面可以进行点赞和收藏。爱心资讯界面如下图4-9所示。
图4-9爱心资讯界面图
4.3管理员功能模块
校园爱心互助捐赠系统中的管理人员在“系统用户”这一菜单是中可以对注册的普通用户、组织用户以及管理员进行管控。界面如下图4-10所示。
图4-10系统用户界面图
4.3.2 捐赠信息列表界面
管理员可以查看捐赠编号、捐赠类别、捐赠封面、捐赠日期、捐赠者名称、捐赠金额等详情,还可以进行查询、重置、删除等操作。界面如下图4-11所示。
图4-11捐赠信息列表界面图
管理员可以查看用户账号、用户姓名、积分日期、积分来源、爱心积分、创建时间等详情,还可以进行查询、重置、删除等操作。界面如下图4-12所示。
图4-12爱心积分列表界面图
管理员可以查看类别名称、创建时间、更新时间等详情,还可以进行查询、重置、删除等操作,界面如下图4-13所示。
图4-13愿望类别列表界面图
管理员可以对轮播图进行提交,还可以进行查询、重置、删除、添加等操作。界面如下图4-14所示。
图4-14轮播图管理界面图
管理员可以可以看类别名称、创建时间、更新时间等详情,还可以进行查询、重置、删除、添加等操作。界面如下图4-15所示。

图4-15论坛分类界面图
5系统测试
5.1 系统测试用例
系统测试包括:用户登录功能测试、爱心宣传展示功能测试、捐赠信息例表、爱心资讯搜索、密码修改、爱心积分功能测试,如表5-1、5-2、5-3、5-4、5-5、5-6所示:
表5-1 用户登录功能测试表
| 用例名称 | 用户登录系统 |
| 目的 | 测试用户通过正确的用户名和密码可否登录功能 |
| 前提 | 未登录的情况下 |
| 测试流程 | 1) 进入登录页面 2) 输入正确的用户名和密码 |
| 预期结果 | 用户名和密码正确的时候,跳转到登录成功界面,反之则显示错误信息,提示重新输入 |
| 实际结果 | 实际结果与预期结果一致 |
爱心宣传查看功能测试:
表5-2 爱心宣传查看功能测试表
| 用例名称 | 爱心宣传查看 |
| 目的 | 测试爱心宣传查看功能 |
| 前提 | 无 |
| 测试流程 | 点击爱心宣传列表 |
| 预期结果 | 可以查看到所有爱心宣传信息 |
| 实际结果 | 实际结果与预期结果一致 |
捐赠信息列表界面测试:
表5-3 捐赠信息列表界面测试表
| 用例名称 | 添加捐赠信息测试用例 |
| 目的 | 测试捐赠信息添加功能 |
| 前提 | 用户正常登录情况下 |
| 测试流程 | 1)捐赠者点击捐赠信息,然后点击添加后并填写信息。 2)点击进行提交。 |
| 预期结果 | 提交以后,页面首页会显示新的爱心捐赠信息 |
| 实际结果 | 实际结果与预期结果一致 |
爱心资讯搜索功能测试:
表5-4爱心资讯搜索功能测试表
| 用例名称 | 爱心资讯搜索测试 |
| 目的 | 测试爱心资讯搜索功能 |
| 前提 | 无 |
| 测试流程 | 1)在搜索框填入搜索关键字。 2)点击搜索按钮。 |
| 预期结果 | 页面显示包含有搜索关键字的爱心捐赠 |
| 实际结果 | 实际结果与预期结果一致 |
密码修改搜索功能测试:
表5-5 密码修改功能测试表
| 用例名称 | 密码修改测试用例 |
| 目的 | 测试管理员密码修改功能 |
| 前提 | 管理员用户正常登录情况下 |
| 测试流程 | 1)管理员密码修改并完成填写。 2)点击进行提交。 |
| 预期结果 | 使用新的密码可以登录 |
| 实际结果 | 实际结果与预期结果一致 |
爱心积分功能测试:
表5-6爱心积分功能测试表
| 用例名称 | 爱心积分测试用例 |
| 目的 | 测试爱心积分功能 |
| 前提 | 用户正常登录情况下 |
| 测试流程 | 1)搜索查看爱心积分信息,点击积分来源。 2)填写用户姓名、积分日期,点击进行查询。 |
| 预期结果 | 查询成功 |
| 实际结果 | 实际结果与预期结果一致 |
通过编写校园爱心互助捐赠系统的测试用例,已经检测完毕首页、系统用户模块、许愿池管理模块、爱心资讯管理模块、报名信息管理模块、订单信息管理模块、捐赠信息管理模块、爱心积分管理模块、愿望类别管理模块、系统管理模块、公告栏管理模块、资源管理模块、交流管理模块功能测试,通过这些模块为校园爱心互助捐赠系统的后期推广运营提供了强力的技术支撑。
本文描述了校园爱心互助捐赠系统设计与实现的原理和开发过程,该系统是通过SSM框架来搭建后台,中间件使用的是Tomcat服务器,数据库管理平台采用开源的Mysql,前台使用的是JQuery框架,同时使用Validate校验框架,这样就可以减少前端代码的输入量,而且基于JQuery框架的Validat框架使用简单,是流行的前端使用框架,前端使用的主要是Jsp页面展示技术。
在开发前做了许多的准备,在本系统的设计和开发过程中阅览和学习了许多文献资料,从开发这个校园爱心互助捐赠系统的过程中我也收获了许许多多宝贵的方法以及设计思路,对系统的开发也起到了很重要的作用,系统的开发技术选用的都是自己比较熟悉的,比如Web、SSM、MYSQL,这些技术都是在以前的学习中学到了,其中许多的设计思路和方法都是在以前不断地学习中摸索出来的经验,其实对于我们来说工作量还是比较大的,但是正是由于之前的积累与准备,才能顺利的完成这个项目,由此看来,积累经验跟做好准备是十分重要的事情。
当然在该系统的设计与实现的过程中也离不开老师以及同学们的帮助,正是因为他们的指导与帮助,我才能够成功的在预期内完成了这个系统。同时在这个过程当中我也收获了很多东西,此系统也有需要改进的地方,但是由于专业知识的浅薄,并不能做到十分完美,希望以后有机会可以让其真正的投入到使用之中。
[1]赵进步,袁慧.基于SSM框架的“云节”系统设计与实现[J].电脑编程技巧与维护,2023(10):90-92.DOI:10.16184/j.cnki.comprg.2023.10.021.
[2]尹应荆.JAVA编程语言在计算机软件开发中的应用[J].石河子科技,2023(05):45-47.
[3]Lei L,Hongmei L,Huiqiang Z.Java Language for Numerical Control Simulation System Research[J].International Journal of Plant Engineering and Management,2023,28(03):166-179.DOI:10.13434/j.cnki.1007-4546.2023.0303.
[4]田斌.基于SSM框架的宠物医院系统设计[J].无线互联科技,2023,20(14):69-71.
[5]王慧.“Java程序设计”混合式教学创新模式探究[J].数字通信世界,2023(06):179-181.
[6]毛天宇,王星宇,常瑞等.面向Java语言生态的软件供应链安全分析技术[J].软件学报,2023,34(06):2628-2640.DOI:10.13328/j.cnki.jos.006852.
[7]李保东,高洪美.基于区块链的公益捐赠系统研究[J].现代计算机,2023,29(11):84-89.
[8]程书玲.基于SSM框架的健康管理系统的设计及实现[J].黑龙江科学,2023,14(08):140-143.
[9]彭雪,周诗源,夏小云.面向对象的Java程序设计课程教学实践[J].电子技术,2023,52(04):368-369.
[10]邓阳名,顾潇,梁爱媚.基于Java语言的数据库访问技术应用研究[J].中国新通信,2023,25(08):83-85.
[11]KURNIAWAN N,SEPTIADI L,KADAFI M A, et al.A New Species of Theloderma Tschudi, 1838 (Amphibia: Rhacoporidae) from Central Java Allied to T. horridum (Boulenger, 1903)[J].Asian Herpetological Research,2023,14(01):1-24.DOI:10.16373/j.cnki.ahr.220033.
[12]赵海鸥.Java编程课程的教学实践[J].电子技术,2023,52(02):284-285.
[13]闾枫.基于Java Web的办公自动化系统设计[J].电子技术,2023,52(02):319-321.
[14]徐海燕.JAVA编程在计算机应用软件中的应用特征与技术[J].电子技术与软件工程,2023(03):29-32.
[15]李华.Java软件开发问题分析[J].电子技术与软件工程,2023(02):43-46.
[16]李乐.Java语言应用研究[J].智慧中国,2022(09):80-81.
[17]文佩丹,廖维.情感互动视角下图书馆捐赠系统的研究与实践[J].图书馆杂志,2021,40(12):28-33.DOI:10.13663/j.cnki.lj.2021.12.004.
[18]邓诗艺. 区块链慈善捐赠系统用户采纳影响因素实证研究[D].西南财经大学,2021.DOI:10.27412/d.cnki.gxncu.2021.001530.
[19]刘旭东,董仁龙,赵硕.校友捐赠生态系统:来自“双一流”建设高校的实证分析[J].华北理工大学学报(社会科学版),2020,20(05):121-125+133.
[20]阎适成,孟艳红,王泽京.基于SSH框架的爱心捐赠系统的设计与实现[J].智能计算机与应用,2020,10(06):98-100.
逝者如斯夫,不舍昼夜。转眼间,大学生会员活便已经接近尾声,人面对着离别与结束,总是充满着不舍与茫然,我亦如此,仍记得那年秋天,我迫不及待的提前一天到了学校,面对学校巍峨的大门,我心里充满了期待:这里,就是我新生活的起点吗?那天,阳光明媚,学校的欢迎仪式很热烈,我面对着一个个对着我微笑的同学,仿佛一缕缕阳光透过胸口照进了我心里,同时,在那天我认识可爱的室友,我们携手共同度过了这难忘的两年。如今,我望着这篇论文的致谢,不禁又要问自己:现在,我们就要说再见了吗?
感慨莫名,不知所言。遥想当初刚来学校的时候,心里总是想着工科学校会过于板正,会缺乏一些柔情,当时心里甚至有一点点排斥,但是随着我对学校的慢慢认识与了解,我才认识到了她的美丽,她的柔情,并且慢慢的喜欢上了这个校园,但是时间太快了,快到我还没有好好体会她的美丽便要离开了,但是她带给我的回忆,永远不会离开我,也许真正离开那天我的眼里会满含泪水,我不是因为难过,我只是想将她的样子映在我的泪水里,刻在我的心里。最后,感谢我的老师们,是你们教授了我们知识与做人的道理;感谢我的室友们,是你们陪伴了我如此之久;感谢每位关心与支持我的人。
少年,追风赶月莫停留,平荒尽处是春山。
免费领取项目源码,请关注❥点赞收藏并私信博主,谢谢~
873

被折叠的 条评论
为什么被折叠?



