本论文的主题是关于Springboot小程序的流浪动物救助平台。随着社会的发展和人们对动物福利的关注增加,流浪动物问题日益突出。为了解决这一问题,许多组织和个人开始开发各种平台来提供流浪动物救助服务。本论文将重点研究使用Springboot框架开发的小程序平台,该平台旨在帮助流浪动物找到合适的家庭,并提供相关的救助服务。
在研究中,我们将首先介绍流浪动物问题的背景和现状。然后,我们将详细介绍Springboot框架及其在小程序开发中的应用。接下来,我们将探讨流浪动物救助平台的功能和特点,包括用户注册、动物信息发布、领养申请等。我们还将分析该平台的优势和不足之处,并提出改进建议。
为了支持我们的研究,我们将引用相关的学术文献和专业书籍。我们将参考国内外类似平台的案例研究,并收集用户反馈和评价。通过这些数据和信息,我们将评估Springboot小程序的流浪动物救助平台的实际效果和可行性。
最后,我们将总结研究结果,并提出未来进一步研究的方向。我们希望通过本论文的研究,能够为流浪动物救助平台的开发和改进提供有益的参考和指导。
关键词:流浪动物救助,Springboot,Mysql
ABSTRACT
The theme of this paper is about a stray animal rescue platform for the Springboot mini program. With the development of society and increasing attention to animal welfare, the problem of stray animals is becoming increasingly prominent. To address this issue, many organizations and individuals have started developing various platforms to provide rescue services for stray animals. This paper will focus on a mini program platform developed using the Springboot framework, which aims to help stray animals find suitable families and provide related rescue services.
In the research, we will first introduce the background and current situation of the problem of stray animals. Then, we will provide a detailed introduction to the Springboot framework and its application in mini program development. Next, we will explore the functions and characteristics of the stray animal rescue platform, including user registration, animal information release, adoption application, etc. We will also analyze the advantages and disadvantages of the platform and propose improvement suggestions.
To support our research, we will cite relevant academic literature and professional books. We will refer to case studies of similar platforms both domestically and internationally, and collect user feedback and evaluations. Through this data and information, we will evaluate the actual effectiveness and feasibility of the Springboot mini program's stray animal rescue platform.
Finally, we will summarize the research findings and propose future directions for further research. We hope that the research in this paper can provide useful references and guidance for the development and improvement of stray animal rescue platforms.
Keywords: stray animal rescue, Springboot, MySQL
目 录
第1章 绪论
1.1背景及意义
随着城市化进程的加快和人口的增长,流浪动物问题在许多地区变得日益严重。流浪动物指的是没有固定居所和主人的动物,包括流浪狗、流浪猫等。这些动物面临着生存困境,常常饱受饥饿、寒冷和疾病的折磨。此外,流浪动物还可能对社会造成一系列问题,如传播疾病、损坏公共设施以及威胁人类安全等。
建立流浪动物救助平台具有重要的意义。首先,流浪动物救助平台可以提供流浪动物一个安全的避难所,为它们提供食物、水源和医疗保健等基本需求,帮助它们度过艰难的时期。其次,流浪动物救助平台可以进行动物绝育手术,控制流浪动物数量的增长,减少流浪动物对社会的负面影响。此外,流浪动物救助平台还可以通过领养活动,将合适的流浪动物送入有爱心的家庭,提高流浪动物的生活质量。
流浪动物救助平台的建立需要政府、社会组织和个人的共同努力。政府可以制定相关法律法规,加强对流浪动物的保护和管理;社会组织可以发起相关活动,筹集善款和志愿者资源;个人可以通过领养、捐赠等方式参与其中。
1.2 国内外研究概况
国内外对流浪动物救助平台的研究已经取得了一定的进展。以下是国内外研究的概况:
国内研究:
在中国,近年来越来越多的学者和机构开始关注流浪动物救助平台的建设和管理。他们通过实地调研、案例分析和问卷调查等方法,探讨了流浪动物救助平台的运营模式、资源配置和效果评估等方面的问题。例如,有研究聚焦于流浪动物收容所的管理和改善,提出了加强人员培训、完善设施设备和加强社会参与的建议。还有研究关注流浪动物绝育手术的推广和效果评估,以及领养活动的开展和宣传策略等。
国外研究:
在国外,流浪动物救助平台的研究更为成熟和广泛。许多国家和地区都有相关的研究机构和组织致力于流浪动物问题的研究和解决。他们通过实地观察、数据分析和跨国比较等方法,深入研究了流浪动物管理政策、救助平台的运营模式和社会参与等方面。例如,美国的研究者通过对不同州的流浪动物收容所进行调查和比较,总结了最佳实践和成功经验。澳大利亚的研究者则关注流浪动物绝育手术的推广和效果评估,提出了一系列政策建议和改进措施。
虽然国内外已经有一定的研究成果,但仍存在一些挑战和问题。例如,流浪动物救助平台的可持续发展、资源配置的合理性以及社会参与度的提高等方面仍需进一步研究和探索。此外,跨国合作和经验交流也是未来研究的重要方向,可以借鉴其他国家和地区的成功经验,共同解决流浪动物问题。
1.3 研究的内容
第一章:绪论
本章主要介绍研究课题选择的背景及意义,国内外研究现状,并简要介绍了本文的章节内容。
第二章:引入技术知识
本章通过引入关键技术,对系统开发中涉及直观表达的技术知识进行介绍和解释。
第三章:系统分析
本章重点分析系统的需求和功能,从系统强大的供需市场出发,探讨系统开发的可行性、系统流程以及系统性能和功能等方面。
第四章:系统设计方案
本章详细介绍系统的设计方案,包括系统结构设计和数据库设计等内容。
第五章:系统实现
本章详细说明系统功能设计的实现过程,论证系统的结构和功能。
第六章:系统测试
本章对系统进行整体测试,评判系统是否可以上线运行,验证系统的稳定性和可靠性。
以上是对各章节内容的简要概述,每个章节将会进一步展开具体的研究和分析,以全面深入地探讨流浪动物救助平台的相关问题。
第2章 相关技术
2.1 小程序框架以及目录结构介绍
小程序框架系统分为逻辑层和视图层,旨在通过简单高效的方式让开发者在微信中开发具有原生小程序体验的服务。该框架提供了数据传输和事件系统,以及自己的视图层和逻辑层框架,使开发者能够专注于数据和逻辑处理。核心是响应式的数据绑定系统,实现数据与视图的同步更新。在逻辑层进行数据修改后,视图层会相应地更新。框架还提供了一套基础组件,这些组件具备微信风格的样式和特殊逻辑,开发者可以通过组合这些基础组件来创建功能强大的微信小程序。
2.2 B/S体系工作原理
B/S架构(Browser/Server)是一种工作模式,用户通过浏览器向服务器发送请求,服务器对请求进行处理并返回相应的信息。在B/S架构中,Web服务器产生文本、数据、图片、动画、视频等信息,并与数据库服务器连接以存取大量数据。当用户从Web服务器下载程序到本地执行时,如果遇到与数据库相关的指令,Web服务器将交给数据库服务器解释执行,并将结果返回给Web服务器,再由Web服务器返回给用户。这种结构将许多网络连接在一起,形成了全球网,企业可以在此基础上建立自己的Internet。
在B/S模式中,用户通过浏览器向分布在网络上的服务器发出请求访问,服务器对请求进行处理,并将处理结果和相关信息返回给浏览器。所有的数据加工和请求都由Web服务器完成。该框架结构以及嵌入操作系统的浏览器已成为当今软件应用的主流结构模式。
2.3 spring boot框架介绍
Spring Boot是一个用于快速构建基于Spring框架的Java应用程序的开源框架。它简化了Spring应用程序的配置和部署过程,提供了一种约定优于配置的方式来开发应用程序。
Spring Boot的设计目标是使开发者能够更加轻松地创建独立、可运行的、生产级别的Spring应用程序。它通过自动配置和约定大于配置的原则,减少了开发者在项目搭建和配置上的工作量,让开发者能够更专注于业务逻辑的实现。
Spring Boot提供了许多特性和功能,包括:
自动配置:Spring Boot根据应用程序的依赖关系自动配置Spring框架,无需手动配置大量的XML文件或注解。它通过条件化配置和默认值设置,可以根据应用程序的环境和依赖自动选择合适的配置。
内嵌服务器:Spring Boot内置了Tomcat、Jetty等常用的Web服务器,可以直接将应用程序打包成可执行的JAR文件,方便部署和运行。开发者无需单独安装和配置外部服务器,可以快速启动和测试应用程序。
简化的依赖管理:Spring Boot通过提供一组预定义的依赖项,简化了对第三方库的版本管理和引入。开发者只需在项目配置文件中声明所需的依赖,Spring Boot会自动解析并下载相应的库文件。
健康检查和监控:Spring Boot提供了健康检查和监控的功能,可以方便地监控应用程序的运行状态和性能指标。通过访问特定的端点,可以获取应用程序的健康状况、内存使用情况、请求统计等信息。
外部化配置:Spring Boot支持将应用程序的配置信息外部化,可以使用属性文件、YAML文件、环境变量等方式进行配置。这样可以使配置更加灵活,便于在不同环境下进行切换和管理。
强大的开发工具集成:Spring Boot与许多常用的开发工具(如Maven、Gradle、Eclipse、IntelliJ IDEA等)紧密集成,提供了便捷的开发体验。开发者可以使用这些工具来构建、调试和测试Spring Boot应用程序。
总之,Spring Boot简化了Spring应用程序的开发和部署过程,提供了丰富的功能和特性,使开发者能够更加高效地构建Java应用程序。
2.4 MySQL简介
数据库是程序用来存储接收系统运行过程中生成的数据的保管场所。用户可以进行修改、增加、删除、提取等操作。数据库通常可以由用户以某种方式存储,并可以与其他用户共享。同时,在某些情况下可能存在一些冗余。同时,它属于应用程序和独立的应用程序。为了实现统一有效的管理,数据库管理系统诞生了,它为其提供了一系列基本功能,包括存储、拦截、安全保障、备份等。
市面上常见的数据库管理系统,根据使用的模型可以分为两类:
它的核心概念是关系模型。它利用传统数学中的集合和代数代数等相关技术,将实际世界中对象和对象之间的关联转换为有效的模型,从而有效地管理和分析数据库信息中的数据库。
为了使每个数据库能够相互集成,开放式数据库连接驱动程序已成为几乎所有数据库管理系统的标准。在关系数据库中,比较常见的有MySQL、Oracle等。
它是一个统称,通常指与传统关系数据库,具有性质和功能上有本质区别的数据库。它与关系数据库之间的关系,最大的区别在于选择所使用的查询语言时,不采用传统关系数据库所使用的SQL。较为常用的非关联数据库有Bigtable、Cassandra、Mongodb以及CouchDB,也可以被视为一个特殊类别,而其他数据库则是键值数据库,如Tomcat Cassandra和Leveld。
第3章 系统分析
3.1 需求分析
Springboot小程序的流浪动物救助平台该旨在方便爱心人士通过合法合理途径领养宠物,并建立一个宠物社群以便用户学习、沟通养宠心得并互帮互助。同时,该平台也旨在为管理员提供更好的数据存储和快速检索功能。
在开发研究之前,对系统需求进行认真分析是必要的。市场调研是不可忽视的一部分,通过实际场景确定用户的功能需求,明确目标,并对整个系统的开发进行准确定位。性能分析、业务流程分析和数据分析等都是这个阶段的重要内容。Springboot小程序的流浪动物救助平台具有简单的界面和完善的功能。
需求的可行性分析和讨论了系统能够达到什么样的要求。只有在预先评估系统开发过程中,才能在开发和实施之前满足需求。技术可行性、操作可行性、经济可行性和法律可行性是在系统开发和应用过程中需要详细说明和证明的几个方面。
系统功能分析是指系统所要实现的功能。通过网络管理的便利性,用户可以直接在平台上查看所有数据信息,并根据需求进行在线添加、删除或修改流浪动物救助平台的信息。这样既能节省时间,也不再需要传统方式耗费时间,更好地满足用户的各种需求。因此,开发Springboot小程序的流浪动物救助平台不仅能满足用户需求,还能减少原有不必要的工作量,大大提高管理员的工作效率。
3.2 系统可行性分析
3.2.1技术可行性:技术背景
本系统在Windows操作系统中进行开发,并且目前PC机的性能已经可以胜任普通网站的web服务器。系统开发所使用的技术也都是自身所具有的,也是当下广泛应用的技术之一。
系统的开发环境和配置都是可以自行安装的,系统使用Springboot开发工具,使用比较成熟的Mysql数据库进行对系统前台及后台的数据交互,根据技术语言对数据库,结合需求进行修改维护,可以使得网站运行更具有稳定性和安全性,从而完成实现网站的开发。
(1)硬件可行性分析
系统管理及信息分析的设计对于所使用的计算机没有什么硬性的要求,计算机只要可以正常的使用进行代码的编写及页面设计就可行,主要是对于服务器有些要求,对于平台搭建完成要上传的服务器是有一定的要求的,服务器必须选择安全性比较高的,然后就是在打开网站必须顺畅,不能停顿太长时间;性价比高;安全性高。
(2)软件可行性分析
开发整个系统使用的是云计算,流量的可扩展性和基于流量的智能调整云计算的优点就是流量的可扩展性和基于流量的智能调整,保障系统的安全和数据信息的及时备份。
因此,我们从两个方面进行了可行性研究,可以看出系统的开发没有问题。
3.2.2经济可行性
在Springboot小程序的流浪动物救助平台开发之前所做的市场调研及其他相关的管理系统,都是没有任何费用的,都是通过开发者自己的努力,所有工作都是自己亲力亲为,在碰到自己比较难以解决的问题,大多是通过同学和指导老师的帮助进行相关信息的解决,所以对于Springboot小程序的流浪动物救助平台的开发在经济上是完全可行的,没有任何费用支出的。
使用比较成熟的技术,系统是基于Springboot的开发,采用Mysql数据库。所以系统在开发人力、财力要求不高,具有经济可行性。
3.2.3操作可行性:
可操作性主要是对Springboot小程序的流浪动物救助平台设计完成后,用户的使用体验度,以及管理员可以通过系统随时管理相关的数据信息,并且对于普通用户、发布者、管理员三种角色,都可以简单明了的进入到自己的系统界面,通过界面导航菜单可以简单明了地操作功能模块,对于系统的操作,不需要专业人员都可以直接进行功能模块的操作管理,所以在系统的可操作性是完全可以的。本系统的操作过程使用的也是界面窗口进行登录,所以操作人员只要会简单的电脑操作就完全可以的。
3.3 项目设计目标与原则
- 项目设计目标与原则是指在开发Springboot小程序的流浪动物救助平台时所追求的目标和遵循的原则。以下是一些可能的设计目标和原则:
- 用户友好性:确保平台的界面简洁明了,易于使用和导航,以提供良好的用户体验。
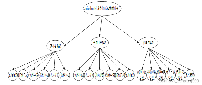
- 功能完善性:确保平台具备公告管理,轮播图、用户管理(管理员,发布者、普通用户),模块管理(领养中心、宠物类型、领养申请、寻人寻宠、通知提醒、捐款中心、捐款记录、私信信息)等必要功能,满足用户的需求。
- 数据安全性:采取合适的数据加密和存储措施,保护用户的个人信息和敏感数据。
- 可扩展性:设计平台时考虑到未来可能的功能扩展和系统升级,以便平台能够适应不断变化的需求。
- 性能优化:通过合理的系统架构和代码优化,提高平台的响应速度和性能,确保用户能够快速访问和操作。
- 可维护性:采用模块化设计和清晰的代码结构,方便后续的维护和更新。
- 合规性:遵守相关法律法规,确保平台的合法合规运营。
- 成本效益:在设计和开发过程中,考虑成本效益,合理利用资源,确保项目的可持续性。
- 以上是一些可能的设计目标和原则,具体的项目设计目标和原则应根据实际情况进行进一步分析和确定。
3.4系统流程分析
3.4.1操作流程

图3-1登录流程图
3.4.2添加信息流程
添加信息流程图,如图所示:

图3-2添加信息流程图
3.4.3删除信息流程
删除信息流程图,如图所示:

图3-3删除信息流程图
第4章 系统设计
4.1 系统体系结构
Springboot小程序的流浪动物救助平台的结构图4-1所示:

图4-1 系统结构
登录系统结构图,如图4-2所示:

图4-2 登录结构图
系统功能结构图,如图4-3所示。

图4-3 系统功能结构图
4.2开发流程设计
系统流程的分析是通过调查系统所涉及问题的识别、可行性、可操作性、系统分析处理能力等具体环节来调节、整理系统的设计方案以确保系统能达到理想的状态。这些操作都要从注册、登录处着眼进行一系列的流程测试保证数据库的完整,从而把控系统所涉及信息管理的安全、保证信息输入、输出正常转换。然后,通过实际操作完成流程图的绘制工作。
Springboot小程序的流浪动物救助平台的开发对管理模块和系统使用的数据库进行分析,编写代码,系统测试,如图4-4所示。

图4-4开发系统流程图
4.3 数据库设计原则
学习编程,我们都知道数据库设计是基于需要设计的系统功能,我们需要建立一个数据库关系模型,用于存储数据信息,这样当我们在程序中时,就没有必要为程序页面添加数据,从而提高系统的效率。数据库存储了很多信息,可以说是信息管理系统的核心和基础,数据库还为系统提供了添加、删除、修改和检查等操作模块,使系统能够快速找到自己想要的信息,而不是在程序代码中找到。数据库中信息表的每个部分根据一定的关系精确地组合,排列和组合成数据表。
通过Springboot小程序的流浪动物救助平台的功能进行规划分成几个实体信息,实体信息将通过ER图进行说明,本系统的主要实体图如下:
(1)用户信息E-R图,如图4-3所示:

图4-3 用户信息实体属性图
4.4 数据表
将数据库概念设计的E-R图转换为关系数据库。在关系数据库中,数据关系由数据表组成,但是表的结构表现在表的字段上。
| 编号 | 名称 | 数据类型 | 长度 | 小数位 | 允许空值 | 主键 | 默认值 | 说明 |
| 1 | adoption_application_id | int | 10 | 0 | N | Y | 领养申请ID | |
| 2 | pet_name | varchar | 64 | 0 | Y | N | 宠物名称 | |
| 3 | pet_species | varchar | 64 | 0 | Y | N | 宠物种类 | |
| 4 | pet_cover | varchar | 255 | 0 | Y | N | 宠物封面 | |
| 5 | pet_gender | varchar | 64 | 0 | Y | N | 宠物性别 | |
| 6 | pet_temperament | varchar | 64 | 0 | Y | N | 宠物性情 | |
| 7 | adoption_address | varchar | 64 | 0 | Y | N | 领养地址 | |
| 8 | publisher | int | 10 | 0 | Y | N | 0 | 发布者 |
| 9 | name_of_publisher | varchar | 64 | 0 | Y | N | 发布人名 | |
| 10 | applicant | int | 10 | 0 | Y | N | 0 | 申请人 |
| 11 | application_date | date | 10 | 0 | Y | N | 申请日期 | |
| 12 | reason_for_application | text | 65535 | 0 | Y | N | 申请原因 | |
| 13 | examine_state | varchar | 16 | 0 | N | N | 未审核 | 审核状态 |
| 14 | examine_reply | varchar | 16 | 0 | Y | N | 审核回复 | |
| 15 | recommend | int | 10 | 0 | N | N | 0 | 智能推荐 |
| 16 | create_time | datetime | 19 | 0 | N | N | CURRENT_TIMESTAMP | 创建时间 |
| 17 | update_time | timestamp | 19 | 0 | N | N | CURRENT_TIMESTAMP | 更新时间 |
表adoption_center (领养中心)
| 编号 | 名称 | 数据类型 | 长度 | 小数位 | 允许空值 | 主键 | 默认值 | 说明 |
| 1 | adoption_center_id | int | 10 | 0 | N | Y | 领养中心ID | |
| 2 | pet_name | varchar | 64 | 0 | Y | N | 宠物名称 | |
| 3 | pet_species | varchar | 64 | 0 | Y | N | 宠物种类 | |
| 4 | pet_cover | varchar | 255 | 0 | Y | N | 宠物封面 | |
| 5 | pet_gender | varchar | 64 | 0 | Y | N | 宠物性别 | |
| 6 | pet_temperament | varchar | 64 | 0 | Y | N | 宠物性情 | |
| 7 | adoption_address | varchar | 64 | 0 | Y | N | 领养地址 | |
| 8 | publisher | int | 10 | 0 | Y | N | 0 | 发布者 |
| 9 | name_of_publisher | varchar | 64 | 0 | Y | N | 发布人名 | |
| 10 | introduction_to_pets | text | 65535 | 0 | Y | N | 宠物介绍 | |
| 11 | recommend | int | 10 | 0 | N | N | 0 | 智能推荐 |
| 12 | create_time | datetime | 19 | 0 | N | N | CURRENT_TIMESTAMP | 创建时间 |
| 13 | update_time | timestamp | 19 | 0 | N | N | CURRENT_TIMESTAMP | 更新时间 |
表donation_center (捐款中心)
| 编号 | 名称 | 数据类型 | 长度 | 小数位 | 允许空值 | 主键 | 默认值 | 说明 |
| 1 | donation_center_id | int | 10 | 0 | N | Y | 捐款中心ID | |
| 2 | release_number | varchar | 64 | 0 | Y | N | 发布编号 | |
| 3 | donation_title | varchar | 64 | 0 | Y | N | 捐款标题 | |
| 4 | cover | varchar | 255 | 0 | Y | N | 封面 | |
| 5 | publisher | int | 10 | 0 | Y | N | 0 | 发布者 |
| 6 | release_date | date | 10 | 0 | Y | N | 发布日期 | |
| 7 | explain_the_reason | text | 65535 | 0 | Y | N | 说明原因 | |
| 8 | hits | int | 10 | 0 | N | N | 0 | 点击数 |
| 9 | recommend | int | 10 | 0 | N | N | 0 | 智能推荐 |
| 10 | timer_title | varchar | 64 | 0 | Y | N | 计时器标题 | |
| 11 | timing_start_time | datetime | 19 | 0 | Y | N | 计时开始时间 | |
| 12 | timing_end_time | datetime | 19 | 0 | Y | N | 计时结束时间 | |
| 13 | create_time | datetime | 19 | 0 | N | N | CURRENT_TIMESTAMP | 创建时间 |
| 14 | update_time | timestamp | 19 | 0 | N | N | CURRENT_TIMESTAMP | 更新时间 |
| 编号 | 名称 | 数据类型 | 长度 | 小数位 | 允许空值 | 主键 | 默认值 | 说明 |
| 1 | donation_records_id | int | 10 | 0 | N | Y | 捐款记录ID | |
| 2 | donation_number | varchar | 64 | 0 | Y | N | 捐款单号 | |
| 3 | release_number | varchar | 64 | 0 | Y | N | 发布编号 | |
| 4 | donation_title | varchar | 64 | 0 | Y | N | 捐款标题 | |
| 5 | cover | varchar | 255 | 0 | Y | N | 封面 | |
| 6 | publisher | int | 10 | 0 | Y | N | 0 | 发布者 |
| 7 | donation_time | datetime | 19 | 0 | Y | N | 捐款时间 | |
| 8 | donor | int | 10 | 0 | Y | N | 0 | 捐款人 |
| 9 | donated_amount | int | 10 | 0 | Y | N | 0 | 捐款金额 |
| 10 | examine_state | varchar | 16 | 0 | N | N | 未审核 | 审核状态 |
| 11 | examine_reply | varchar | 16 | 0 | Y | N | 审核回复 | |
| 12 | pay_state | varchar | 16 | 0 | N | N | 未支付 | 支付状态 |
| 13 | pay_type | varchar | 16 | 0 | Y | N | 支付类型: 微信、支付宝、网银 | |
| 14 | recommend | int | 10 | 0 | N | N | 0 | 智能推荐 |
| 15 | create_time | datetime | 19 | 0 | N | N | CURRENT_TIMESTAMP | 创建时间 |
| 16 | update_time | timestamp | 19 | 0 | N | N | CURRENT_TIMESTAMP | 更新时间 |
表notification_reminder (通知提醒)
| 编号 | 名称 | 数据类型 | 长度 | 小数位 | 允许空值 | 主键 | 默认值 | 说明 |
| 1 | notification_reminder_id | int | 10 | 0 | N | Y | 通知提醒ID | |
| 2 | title | varchar | 64 | 0 | Y | N | 标题 | |
| 3 | pet_species | varchar | 64 | 0 | Y | N | 宠物种类 | |
| 4 | pet_cover | varchar | 255 | 0 | Y | N | 宠物封面 | |
| 5 | pet_gender | varchar | 64 | 0 | Y | N | 宠物性别 | |
| 6 | publishing_method | varchar | 64 | 0 | Y | N | 发布方式 | |
| 7 | delivery_date | date | 10 | 0 | Y | N | 传递日期 | |
| 8 | publisher | int | 10 | 0 | Y | N | 0 | 发布者 |
| 9 | notify_person | int | 10 | 0 | Y | N | 0 | 通知人 |
| 10 | delivering_content | text | 65535 | 0 | Y | N | 传递内容 | |
| 11 | examine_state | varchar | 16 | 0 | N | N | 未审核 | 审核状态 |
| 12 | examine_reply | varchar | 16 | 0 | Y | N | 审核回复 | |
| 13 | recommend | int | 10 | 0 | N | N | 0 | 智能推荐 |
| 14 | create_time | datetime | 19 | 0 | N | N | CURRENT_TIMESTAMP | 创建时间 |
| 15 | update_time | timestamp | 19 | 0 | N | N | CURRENT_TIMESTAMP | 更新时间 |
表private_message_information (私信信息)
| 编号 | 名称 | 数据类型 | 长度 | 小数位 | 允许空值 | 主键 | 默认值 | 说明 |
| 1 | private_message_information_id | int | 10 | 0 | N | Y | 私信信息ID | |
| 2 | ordinary_users | int | 10 | 0 | Y | N | 0 | 普通用户 |
| 3 | user_name | varchar | 64 | 0 | Y | N | 用户姓名 | |
| 4 | private_message_recipient | int | 10 | 0 | Y | N | 0 | 私信对象 |
| 5 | private_message_date | date | 10 | 0 | Y | N | 私信日期 | |
| 6 | private_message_content | text | 65535 | 0 | Y | N | 私信内容 | |
| 7 | examine_state | varchar | 16 | 0 | N | N | 未审核 | 审核状态 |
| 8 | examine_reply | varchar | 16 | 0 | Y | N | 审核回复 | |
| 9 | recommend | int | 10 | 0 | N | N | 0 | 智能推荐 |
| 10 | create_time | datetime | 19 | 0 | N | N | CURRENT_TIMESTAMP | 创建时间 |
| 11 | update_time | timestamp | 19 | 0 | N | N | CURRENT_TIMESTAMP | 更新时间 |
表seeking_people_and_seeking_favor (寻人寻宠)
| 编号 | 名称 | 数据类型 | 长度 | 小数位 | 允许空值 | 主键 | 默认值 | 说明 |
| 1 | seeking_people_and_seeking_favor_id | int | 10 | 0 | N | Y | 寻人寻宠ID | |
| 2 | title | varchar | 64 | 0 | Y | N | 标题 | |
| 3 | pet_species | varchar | 64 | 0 | Y | N | 宠物种类 | |
| 4 | pet_cover | varchar | 255 | 0 | Y | N | 宠物封面 | |
| 5 | pet_gender | varchar | 64 | 0 | Y | N | 宠物性别 | |
| 6 | publishing_method | varchar | 64 | 0 | Y | N | 发布方式 | |
| 7 | publisher | int | 10 | 0 | Y | N | 0 | 发布者 |
| 8 | details | text | 65535 | 0 | Y | N | 详情内容 | |
| 9 | recommend | int | 10 | 0 | N | N | 0 | 智能推荐 |
| 10 | create_time | datetime | 19 | 0 | N | N | CURRENT_TIMESTAMP | 创建时间 |
| 11 | update_time | timestamp | 19 | 0 | N | N | CURRENT_TIMESTAMP | 更新时间 |
5.1管理员功能模块
管理员登录,通过填写账号、密码、完成行为验证后登录即可进入Springboot小程序的流浪动物救助平台,如图5-1所示。

图5-1管理员登录界面图
管理员登录进入首页后,可以编辑后台首页,轮播图管理,系统公告管理,资源管理、用户管理(管理员,发布者,普通用户),模块管理(领养中心、宠物类型、领养申请、寻人寻宠、通知提醒、捐款中心、捐款记录、私信信息)等功能模块等内容,如图5-2所示。

图5-2管理员功能界面图
轮播图管理,在此页面可以查看轮播图封面图,标题等信息,并可根据需要进行查询,重置,删除,新增等操作,如图5-3所示。

图5-3轮播图管理界面图
系统公告,管理员在此页面可以查看公告标题,新增时间,更新时间等信息,并可根据需要进行查询,重置,删除,新增等操作,如图5-4所示。

图5-4系统公告界面图
用户管理,管理员在此页面可以查看用户名,昵称,用户姓名,用户性别等信息,并可根据需要进行查询,重置,删除,新增等操作, 如图5-5,5-6所示。

图5-5用户管理界面图
宠物种类,管理员在此页面可以查看宠物种类、创建时间、更新时间等信息,并可对领养中心的宠物信息进行增删改查操作,如图5-7,5-8所示。

图5-7宠物种类管理界面图
图5-8领养中心管理界面图
领养申请管理,管理员在此页面可以查看用户提交的宠物领养申请信息等操作,在寻人寻宠管理界面可以查看发布者发布的寻人寻宠信息如图5-9,5-10所示。

图5-9领养申请管理界面图

图5-10寻人寻宠管理界面图
捐款中心管理,管理员在此页面可以查看用户的捐献信息,如5-11所示

图5-11捐款中心管理界面
5.2系统用户功能模块
用户注册,通过填写账号、密码、昵称、邮箱等信息,输入完成后选择登录即可进入Springboot小程序的流浪动物救助平台,如图5-12、5-13所示。

图5-12用户注册界面图

图5-13用户登录界面图
登录进入个人中心可以对个人资料和密码进行修改操作,如图5-14所示。

图5-14个人中心界面图
领养中心,在此页面可以查看领养中心的宠物信息,进入某个宠物详情界面后可以进行领养申请,如图5-15,5-16所示。

图5-15领养中心界面图

图5-16领养申请界面图
捐款中心,在此页面可以查看捐款中心列表,并通过关键词搜索,进入捐款界面详情,并可进行在线捐款操作。如图5-17,5-18所示。

图5-17捐款中心界面图

图5-18捐款记录界面图
第6章 系统测试
6.1系统测试的目的
软件开发过程中无法完全避免错误的存在,因此测试在确保系统质量和稳定性方面起着至关重要的作用。通过测试,我们可以发现潜在问题并进行修复,以确保系统能够长期稳定成熟。
在设计完成后,软件必须经过测试来验证其功能和性能。系统测试是检查软件是否合格的关键步骤,也是评估其是否符合设计目标的参考依据。测试主要关注数据的准确性、操作的正确性以及操作结果的正确性,同时也会发现需要改进的方面。
对于Springboot小程序的流浪动物救助平台的实现,所有功能模块和操作都必须经过测试来评估系统是否能够准确实现预期功能。在正式发布之前,系统测试是必不可少的一步,通过测试发现的错误需要及时修改和处理,以确保系统能够准确无误地提供给用户使用。
总而言之,测试在软件开发过程中扮演着重要角色。它帮助我们发现和解决问题,提高系统的质量和稳定性,确保系统能够满足用户需求。因此,在开发Springboot小程序的流浪动物救助平台时,系统测试是不可或缺的环节。
6.2系统测试方法
在对Springboot小程序的流浪动物救助平台进行测试时,我们必须及时找到解决问题的方法,不能抱有侥幸心理。这样才能确保开发质量过关,并缩短开发周期。此外,在测试过程中,我们也要避免重复性的错误。一旦发现一个错误问题,就需要逐一解决与该问题相关的所有开发部分,以提高平台的安全性和稳定性。
白盒测试和黑盒测试是常用的两种测试方法:
白盒测试(结构测试):在对程序的处理过程和结构有详尽了解的前提下进行的系统测试。通过深入了解程序内部逻辑,确保系统中的所有通路都能按照设计要求正常工作,不出现偏差。
黑盒测试(功能测试):主要针对程序功能是否按照设计要求正常实现的一种检测方法。它通过检查程序接口处的数据是否正常,以及与外部信息交换是否完整来验证程序的功能。
这两种测试方法在Springboot小程序的流浪动物救助平台开发中都是非常重要的。白盒测试可以帮助我们深入了解系统内部逻辑,确保各个通路的正常运行。而黑盒测试则着重验证系统的功能是否按照设计要求正常实现,以保证系统的稳定性和可靠性。
6.3功能测试
用户登录测试:
| 模块名称 | 测试用例 | 预期结果 | 实际结果 | 是否通过 |
| 登录模块 | 用户名:admin 密码:123 | 弹出错误提示,提示密码错误 | 弹出错误提示,提示密码错误 | 通过 |
| 登录模块 | 用户名:123 密码:admin | 弹出错误提示,提示用户名错误 | 弹出错误提示,提示用户名错误 | 通过 |
| 登录模块 | 用户名:admin 密码:admin | 管理员登录成功 | 管理员登录成功 | 通过 |
删除分类测试:
| 模块名称 | 测试用例 | 预期结果 | 实际结果 | 是否通过 |
| 删除分类模块 | 分类名:最新通知 | 删除成功、页面自动跳转 | 删除成功、页面自动跳转 | 通过 |
修改密码测试:
| 模块名称 | 测试用例 | 预期结果 | 实际结果 | 是否通过 |
| 修改密码模块 | 原密码:666 新密码:123 确认密码:123 | 弹出错误提示,提示原密码错误 | 弹出错误提示,提示原密码错误 | 通过 |
| 修改密码模块 | 原密码:admin 新密码:123 确认密码:333 | 弹出错误提示,提示确认密码不一致 | 弹出错误提示,提示确认密码不一致 | 通过 |
| 修改密码模块 | 原密码:admin 新密码:123 确认密码:123 | 密码修改成功 | 密码修改成功 | 通过 |
通过对功能的测试,Springboot小程序的流浪动物救助平台的基本功能都是可行的,不管是系统里面的功能,还是界面的设计都是可值得推广宣传的。
平台开发是一个复杂的过程,需要掌握多种技术。在我的项目中,我使用了Springboot作为开发工具,并使用了成熟的Mysql数据库进行数据交互。通过对数据库的技术语言的理解,结合需求进行修改维护,可以使系统运行更加稳定和安全。
然而,在学习和应用这些技术的过程中,我也意识到了自身存在的不足。我发现只掌握常用的性能和控制方法是不够的,还需要深入理解一些必要的应用技能。为了解决遇到的问题,我积极寻找专业的网站和论坛,从中获取帮助和解决方案。这些资源对于我顺利完成毕业设计起到了重要的作用。
尽管我已经完成了该系统的开发,但显然它仍然存在许多不成熟之处和技术缺陷。在设计过程中,我也遇到了一些无法解决的问题。然而,通过不断努力和专业资源的支持,我最终完成了系统的开发。
在未来的学习和工作中,我将继续努力学习计算机方面的技术。我希望能够更好地应用这些技术,在平台开发中更快地实现需求功能。通过持续的学习和实践,我相信我可以不断提升自己的技术水平,并为平台开发做出更大的贡献。
完成Springboot小程序的流浪动物救助平台的过程中,我付出了很大的努力。然而,为了实现更好的结果,还有一些改进措施可以采取。
首先,我要感谢我的指导老师对我在设计和论文中的指导。在他的细心指导下,我能够快速掌握系统的相关功能,并将课本上的知识与项目结合起来,真正做到学以致用。他经常牺牲自己的休息时间,利用丰富的教学和项目经验对我进行指导,这让我受益匪浅。
其次,我要感谢所有教过我的老师。他们倾注了大量心血,通过他们的谆谆教诲和严谨教学,我才能顺利完成学业。我深深地感谢他们。
此外,我还要感谢我的同学们。他们给予了我大力支持和帮助,不断地鼓励我,给我带来了极大的动力,最终使得系统能够顺利运行。我们在交流和讨论中度过的这段时间将成为我未来的财富,我要深深地感谢他们。
随着毕业的临近,在未来的工作和生活中,我将铭记师长们的教诲和同学们的帮助,继续努力追求进步,以回报所有支持和帮助过我的人。
以上是对完成Springboot小程序的流浪动物救助平台的一些感悟和感谢的表达。这段时光将会成为我终身难忘的经历。
参考文献
[1]周浩,蔡永健,顾丹鹏,陈肖勇.MySQL监控研究与实践[J].计算机时代,2023(02):68-70+74.
[2]赵亚洲,杨晓冬.动物领养管理系统的设计与实现[J].无线互联科技,2022,19(18):61-65+72.
[3]马鸿飞,丁丽娜.基于MySQL的验光数据库[J].科技资讯,2022,20(17):8-10.DOI:10.16661/j.cnki.1672-3791.2201-5042-9296.
[4]Zheng Hongying. A Study on the Design of English Speaking Examination System Based on Springboot Framework[J]. Journal of Sensors,2022,2022.
[5]丁晶晶. 大理市城市流浪动物协同治理研究[D].云南财经大学,2022.
[6]安琪. 基于服务设计思维的城市流浪动物助养系统设计研究[D].北京化工大学,2022.
[7]王晓珊. 《MySQL数据库设计与应用》(节选)慕课字幕英译实践报告[D].昆明理工大学,2022.
[8]Győrödi Cornelia A.,DumşeBurescu Diana V.,Zmaranda Doina R.,Győrödi Robert Ş.. A Comparative Study of MongoDB and Document-Based MySQL for Big Data Application Data Management[J]. Big Data and Cognitive Computing,2022,6(2).
[9]许亦卿.一种云领养宠物创业模式[J].合作经济与科技,2022(01):116-118.
[10]Zmaranda Doina R.,Moisi Cristian I.,Győrödi Cornelia A.,Győrödi Robert Ş.,Bandici Livia. An Analysis of the Performance and Configuration Features of MySQL Document Store and Elasticsearch as an Alternative Backend in a Data Replication Solution[J]. Applied Sciences,2021,11(24).
[11]曹华山.Springboot框架在Web应用开发中的设计与实现[J].无线互联科技,2021,18(11):108-109.
[12]韩丽萍. 中国宠物市场发展的问题与对策研究[D].上海财经大学,2021.
[13]周粉妹,吴仁平,钱荣华,陈思.基于Springboot的宠物领养网站设计[J].扬州职业大学学报,2021,25(01):32-35.
[14]檀翔.基于B/S架构的分布式测控技术研究[J].现代信息科技,2021,5(05):8-12+18.
[15]吴文洋,刘世宇.基于B/S架构宠物领养管理系统设计[J].软件,2020,41(11):85-87.
免费领取项目源码,请关注❥点赞收藏并私信博主,谢谢~
1384

被折叠的 条评论
为什么被折叠?



