随着高校规模的不断扩大和学生人数的增多,宿舍管理成为学校管理工作中不可忽视的一环。传统的纸质管理方式已经无法满足规模化管理的需求,并存在一些问题如宿舍信息管理不够规范、数据记录管理不便捷和容易错漏等。在当前互联网和信息技术高速发展的背景下,因此,设计和实现一个基于PHP的昌吉职业技术学院宿舍管理系统,以提高管理效率和服务质量,是顺应时代潮流的必然选择。
基于PHP的昌吉职业技术学院宿舍管理系统的开发采用PHP作为主要开发语言,使用MySQL数据库进行数据存储,结合前端技术实现了用户界面的设计,并说明了各个模块的功能和关系,提供一个操作简易高效的管理工具和平台,有助于简化宿舍管理的流程和提升宿舍管理服务质量,并可实现在线请假、选宿和申请的功能,提供失物招领和寻物启示的渠道,提升失物寻回的机率和效率,提高用户满意度。
关键词:昌吉职业技术学院宿舍管理系统;PHP;MySQL
Abstract
With the continuous expansion of the scale of universities and the increase in the number of students, dormitory management has become an indispensable part of school management work. The traditional paper-based management method can no longer meet the needs of large-scale management, and there are some problems such as inadequate dormitory information management, inconvenient data record management, and easy errors and omissions. In the context of the rapid development of the Internet and information technology, it is an inevitable choice to design and implement a PHP based dormitory management system of Changji Vocational and Technical College to improve management efficiency and service quality.
The development of the dormitory management system for Changji Vocational and Technical College based on PHP adopts PHP as the main development language, uses MySQL database for data storage, and combines front-end technology to achieve user interface design. The functions and relationships of each module are explained, providing a simple and efficient management tool and platform, which helps to simplify the process of dormitory management and improve the quality of dormitory management services. It can also achieve online leave The function of selecting accommodation and applying provides a channel for lost and found information, improves the probability and efficiency of lost and found, and enhances user satisfaction.
Keywords: Dormitory Management System of Changji Vocational and Technical College; PHP; MySQL
目 录
1 绪论
随着高校规模的不断扩大和学生人数的增多,宿舍管理成为学校管理工作中不可忽视的一环。传统的纸质管理方式已经无法满足规模化管理的需求,并存在一些问题如宿舍信息管理不够规范、数据记录管理不便捷和容易错漏等。在当前互联网和信息技术高速发展的背景下,因此,设计和实现一个基于PHP的昌吉职业技术学院宿舍管理系统,以提高管理效率和服务质量,是顺应时代潮流的必然选择。
该系统采用PHP作为主要开发语言,使用MySQL数据库进行数据存储,结合前端技术实现了用户界面的设计,并说明了各个模块的功能和关系,提供一个操作简易高效的管理工具和平台,有助于简化宿舍管理的流程和提升宿舍管理服务质量,并可实现在线请假、选宿和申请的功能,提供失物招领和寻物启示的渠道,提升失物寻回的机率和效率,提高用户满意度。
基于PHP的昌吉职业技术学院宿舍管理系统的设计和实现对于昌吉职业技术学院具有重要意义。通过该系统,学生可以方便地可以查询和浏览宿舍信息、并可进行选宿和换宿申请。可以随时了解请假信息、失物招领和寻物启示信息。同时,为学生提供请假申请、失物招领、寻物启示的渠道,提升失物寻回的机率和效率;系统还可以提供便于学生获取相关通知公告和校园资讯,提高信息传递效率。为老师提供管理自己负责的宿舍信息、了解学生请假情况和处理请假申请的工具。管理员则可以对系统进行全面管理,具有包括且不限于宿舍信息管理、请假信息管理、失物招领管理、寻物启示管理、通知公告管理、资源管理和权限管理等功能,可以统一管理宿舍信息、学生请假信息、失物寻物信息等,规范宿舍管理流程,提高宿舍管理的效率、减少工作量,提升宿舍管理和服务的质量,保证系统的正常运行和安全性。
1.3论文结构与章节安排
论文将分层次进行编排,除去论文摘要致谢文献参考部分,论文主要架构如下:
第一章:绪论。主要介绍了课题研究的背景,研究意义和论文结构与章节安排。
第二章:系统分析。主要从系统的用户、功能等方面进行需求分析。
第三章:系统总体设计。主要对系统框架、系统功能模块、数据库进行功能设计。
第四章:系统详细设计与实现。主要介绍了系统框架搭建、系统界面的实现。
第五章:系统测试。主要对系统的部分界面进行测试并对主要功能进行测试。
2 系统分析
系统分析是开发一个项目的先决条件,通过系统分析可以很好的了解系统的主体用户的基本需求情况,同时这也是项目的开发的原因。进而对系统开发进行可行性分析,通常包括技术可行性、经济可行性等,可行性分析同时也是从项目整体角度进行的分析。然后就是对项目的具体需求进行分析,分析的手段一般都是通过用户的用例图来实现。下面是详细的介绍。
2.1 可行性分析
(1)技术可行性:
PHP的内核是C语言编写的基础好效率高,可以用C语言开发高性能的扩展组件;PHP的核心包含了数量超过1000的内置函数,功能应有尽有很全面,开箱即用程序代码简洁;PHP数组支持动态扩容,支持以数字、字符串或者混合键名的关联数组,能大幅提高开发效率;PHP是一门弱类型语言,程序编译通过率高,相对其他强类型语言开发效率快;PHP天然热部署,在php-fpm运行模式下代码文件覆盖即完成热部署;PHP经过20多年的发展,在互联网上可以搜到海量的参考资料供参考学习。因此,从技术角度分析是可行的。
(2)经济可行性:
系统采用PHP作为主要开发语言,使用MySQL数据库进行数据存储。PHP是一个受众大并且拥有众多开发者的开源软件项目,Linux + Nginx + Mysql + PHP是它的经典安装部署方式,相关的软件全部都是开源免费的,所以使用PHP可以节约大量的正版授权费用,并且这些技术在学校都进行了系统的学习,自己能够独立操作完成,不需要额外花费,系统的开发工具从网上都可以直接下载。同时,因为该系统的开发基于PHP语言,所以开发该系统所需的软件和硬件条件可以在普通计算机上满足。因此,从经济角度分析是可行的。
(3)社会可行性:
通过提供便捷且高效的学院宿舍管理和全方位的学院宿舍管理服务,能够满足学生、老师管理员等用户的需求,提高昌吉职业技术学院宿舍管理效率和服务水平。同时,该项目还推动了相关技术的应用与推广,为高校宿舍管理领域的创新和发展做出贡献。因此,从社会角度分析是可行的。
系统流程是用一些特定的符合和线条来进行演示用户在使用系统时的过程,在进行系统分析的时候,业务流程可以帮助开发人员更好的理解业务,发现错误,完善系统。
2.2.1 数据新增流程
用户成功登入系统后就能够实现增加数据的操作,增加数据的编号由系统生成,用户不能随意填写,除了编号以外,其他增加信息用户自己填写,填写后的信息经过系统验证,验证通过后即可完成数据新增,数据新增的流程图如下图2-1所示。

图2-1 数据新增流程图
2.2.2 数据删除流程
如果系统里面存在一些没有用的数据,相关的管理人员还可以对这些数据进行删除,数据删除时流程图如下图2-2所示。

图2-2 数据删除流程图
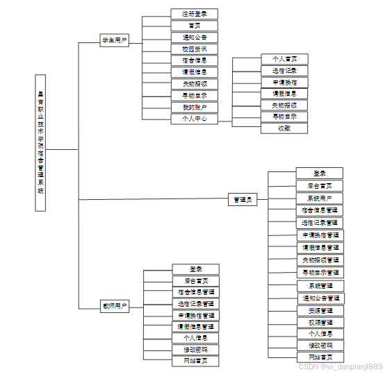
根据用户对系统的需求,要求系统简单操作,能够准确,完整的对信息进行管理。对通江银耳销售管理做需求做解析后,划分为了学生用户、老师用户和管理员这三大功能板块。
学生用户模块:
- 注册登录:可以通过注册成为系统用户,使用账号密码可进行登录,使用系统功能。
- 首页:可查看轮播图和使用系统其他功能
- 通知公告:可查看包括关于我们、联系方式、网站介绍等管理员发布的所有通知公告,点击可查看详情
- 校园资讯:可查看发布的所有校园资讯信息,支持局部搜索和下拉(筛选、排序)搜索,热门文章推荐,点击可查看详情,进行点赞、收藏和评论
- 宿舍信息:可查看发布的所有宿舍信息,支持关键字(宿舍楼栋、宿舍名称)搜索和下拉(排序)搜索,点击可查看详情(宿舍楼栋、宿舍名称、剩余床位、宿舍位置、老师用户、宿舍图片、宿舍介绍),进行点赞、收藏和评论,并可点击选宿操作,填写选宿信息(选择床位、选宿备注)并提交
- 请假信息:可填写请假信息(老师用户、请假日期、请假天数、请假原因)并提交
- 失物招领:可查看发布的所有失物招领信息,支持关键字(招领标题、物品名称)搜索和下拉(排序)搜索,点击可查看详情(招领标题、物品名称、拾取时间、拾取地点、内容描述),进行点赞、收藏和评论
- 寻物启示:可查看发布的所有寻物启示信息,支持关键字(寻物标题、物品名称)搜索和下拉(排序)搜索,点击可查看详情(寻物标题、物品名称、丢失时间、丢失地点、内容描述),进行点赞、收藏和评论
- 我的账户:对个人资料进行管理,包括修改密码和修改资料(头像、昵称、邮箱、用户姓名、用户性别)
- 个人中心:可对个人首页、选宿记录、申请换宿、请假信息、失物招领、寻物启示、收藏等信息进行管控。
- 点击“选宿记录”,可查看自己的所有选宿记录信息,进行增改删查操作,支持宿舍楼栋、宿舍名称、学生姓名、审核状态搜索,可点击查看详情(宿舍楼栋、宿舍名称、宿舍位置、老师用户、学生用户、学生姓名、学生学号、选择床位、选宿备注),并可点击换宿操作,填写换宿信息(换宿原因)并提交;
- 点击“申请换宿”,可查看自己的所有申请换宿信息,进行增改删查操作,支持宿舍楼栋、宿舍名称、学生姓名、审核状态搜索,可点击查看详情(宿舍楼栋、宿舍名称、老师用户、学生用户学生姓名、学生学号、换宿原因、审核状态、审核回复);
- 点击“请假信息”,可查看自己的所有请假信息信息,进行查询操作,支持学生姓名、审核状态搜索,可点击查看详情(学生用户、学生姓名、学生性别、学生学号、老师用户、请假日期、请假天数、请假原因);
- 点击“失物招领”,可查看自己的所有失物招领信息,进行增改删查操作,支持招领标题、物品名称搜索,可点击查看详情;
- 点击“寻物启示”,可查看自己的所有寻物启示信息,进行增改删查操作,支持寻物标题、物品名称搜索,可点击查看详情;
- 点击“收藏”,可管理所有收藏信息,包括校园资讯、宿舍信息、失物招领、寻物启示等收藏信息,进行查看和删除操作,点击可查看详情。
老师用户模块:
- 登录:老师用户账号密码由管理员添加,可使用管理员添加的账号密码可进行登录,使用系统功能,并对个人信息(头像、昵称、邮箱)和密码进行管理。
- 宿舍信息管理:可查看自己的所有宿舍信息,进行查询操作,支持宿舍楼栋、宿舍名称,点击可查看详情。
- 选宿记录管理:可查看自己的所有选宿记录信息,进行查询操作,支持宿舍楼栋、宿舍名称、学生姓名、审核状态搜索,可点击查看详情,进行审核。
- 申请换宿管理:可查看自己的所有申请换宿信息,进行查询除操作,支持宿舍楼栋、宿舍名称、学生姓名、审核状态搜索,可点击查看详情,进行审核。
- 请假信息管理:可查看自己的所有请假信息信息,进行查询操作,支持学生姓名、审核状态搜索,可点击查看详情,进行审核。
管理员模块:
- 登录:管理员账号密码由系统生成,可使用账号密码可进行登录,使用系统功能,并对个人信息和密码进行管理。
- 系统用户:可对学生用户、老师用户和管理员进行管控,包括进行增删改查操作,老师用户由管理员添加(头像、账号、密码、昵称、邮箱、状态、老师姓名、老师性别、老师电话、老师工号),点击可查看详情。
- 宿舍信息管理:可查看所有宿舍信息,进行查询和删除操作,支持宿舍楼栋、宿舍名称,点击可查看详情和查看评论。
- 选宿记录管理:可查看所有选宿记录信息,进行增改删查操作,支持宿舍楼栋、宿舍名称、学生姓名、审核状态搜索,可点击查看详情,进行审核,并可点击换宿操作,填写换宿信息(换宿原因)并提交。
- 申请换宿管理:可查看所有申请换宿信息,进行查询和删除操作,支持宿舍楼栋、宿舍名称、学生姓名、审核状态搜索,可点击查看详情,进行审核。
- 请假信息管理:可查看所有请假信息信息,进行增改删查操作,支持学生姓名、审核状态搜索,可点击查看详情,进行审核。
- 失物招领管理:可查看所有失物招领信息,进行增改删查操作,支持招领标题、物品名称搜索,可点击查看详情和查看评论。
- 寻物启示管理:可查看所有寻物启示信息,进行增改删查操作,支持寻物标题、物品名称搜索,可点击查看详情和查看评论。
- 系统管理:可对首页的轮播图进行管理,进行增删改查操作,支持标题搜索,可点击查看详情。
- 通知公告管理:可对通知公告进行管理,进行增删改查操作,支持标题搜索,可点击查看详情。
- 资源管理:可对校园资讯和资讯分类进行管理,进行增删改查操作,校园资讯支持标题、标签、分类搜索,可点击查看详情(封面图、标题、分类、标签、描述、正文)和查看评论;资讯分类支持类型名称搜索,可点击查看详情。
- 权限管理:可对用户组的权限进行管理,进行增删改查操作,支持权限名、用户组、添加权限、修改权限、删除权限、查询权限搜索,可点击修改操作,修改用户组权限(添加、修改、删除、查询)。
昌吉职业技术学院宿舍管理系统的非功能性需求比如昌吉职业技术学院宿舍管理系统的安全性怎么样,可靠性怎么样,性能怎么样,可拓展性怎么样等。具体可以表示在如下2-1表格中:
表2-1昌吉职业技术学院宿舍管理系统非功能需求表
| 安全性 | 主要指昌吉职业技术学院宿舍管理系统数据库的安装,数据库的使用和密码的设定必须合乎规范。 |
| 可靠性 | 可靠性是指昌吉职业技术学院宿舍管理系统能够安装用户的指示进行操作,经过测试,可靠性90%以上。 |
| 性能 | 性能是影响昌吉职业技术学院宿舍管理系统占据市场的必要条件,所以性能最好要佳才好。 |
| 可扩展性 | 比如数据库预留多个属性,比如接口的使用等确保了系统的非功能性需求。 |
| 易用性 | 用户只要跟着昌吉职业技术学院宿舍管理系统的页面展示内容进行操作,就可以了。 |
| 可维护性 | 昌吉职业技术学院宿舍管理系统开发的可维护性是非常重要的,经过测试,可维护性没有问题 |
2.4 系统用例分析
通过2.3功能的分析,得出了本昌吉职业技术学院宿舍管理系统的用例图:
学生用户角色用例图如下图2-3所示。

图2-3 学生用户角色用例图
老师用户角色用例图如下图2-4所示。

图2-4 老师用户角色用例图
管理员角色用例图如下图2-5所示。

图2-5管理员角色用例图
本章主要通过对昌吉职业技术学院宿舍管理系统的可行性分析、流程分析、功能需求分析、系统用例分析,确定整个昌吉职业技术学院宿舍管理系统要实现的功能。同时也为昌吉职业技术学院宿舍管理系统的代码实现和测试提供了标准。
本章主要讨论的内容包括昌吉职业技术学院宿舍管理系统的系统架构设计、功能模块设计、数据库系统设计。
3.1 系统架构设计
本昌吉职业技术学院宿舍管理系统从架构上分为三层:表现层(UI)、业务逻辑层(BLL)以及数据层(DL)。

图3-1系统架构设计图
表现层(UI):又称UI层,主要完成本昌吉职业技术学院宿舍管理系统的UI交互功能,一个良好的UI可以打打提高用户的用户体验,增强用户使用本昌吉职业技术学院宿舍管理系统时的舒适度。UI的界面设计也要适应不同版本的昌吉职业技术学院宿舍管理系统以及不同尺寸的分辨率,以做到良好的兼容性。UI交互功能要求合理,用户进行交互操作时必须要得到与之相符的交互结果,这就要求表现层要与业务逻辑层进行良好的对接。
业务逻辑层(BLL):主要完成本昌吉职业技术学院宿舍管理系统的数据处理功能。用户从表现层传输过来的数据经过业务逻辑层进行处理交付给数据层,系统从数据层读取的数据经过业务逻辑层进行处理交付给表现层。
数据层(DL):由于本昌吉职业技术学院宿舍管理系统的数据是放在服务端的MySQL数据库中,因此本属于服务层的部分可以直接整合在业务逻辑层中,所以数据层中只有数据库,其主要完成本昌吉职业技术学院宿舍管理系统的数据存储和管理功能。
3.2 系统功能模块设计
在上一章节中主要对系统的功能性需求和非功能性需求进行分析,并且根据需求分析了本昌吉职业技术学院宿舍管理系统中的用例。那么接下来就要开始对本昌吉职业技术学院宿舍管理系统的主要功能和数据库开始进行设计。昌吉职业技术学院宿舍管理系统根据前面章节的需求分析得出,其总体设计模块图如图3-2所示。

图3-2 系统功能模块图
数据库设计一般包括需求分析、概念模型设计、数据库表建立三大过程,其中需求分析前面章节已经阐述,概念模型设计有概念模型和逻辑结构设计两部分。
3.3.1 数据库概念结构设计
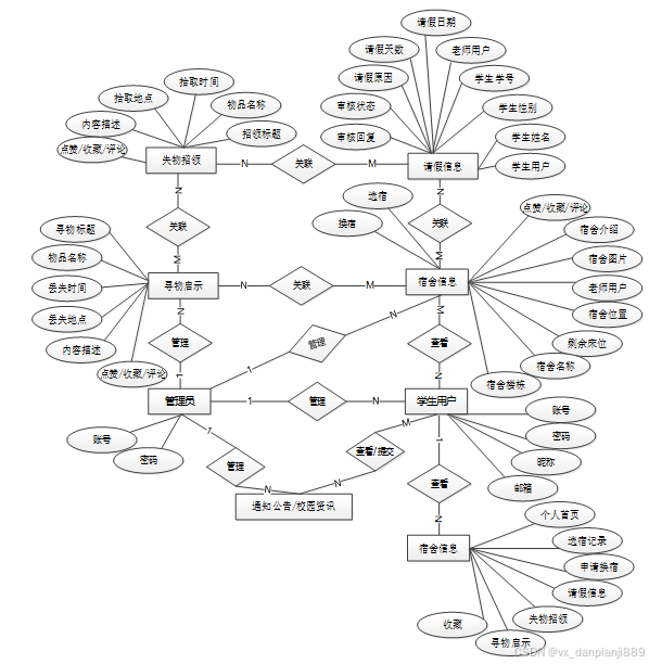
下面是整个昌吉职业技术学院宿舍管理系统中主要的数据库表总E-R实体关系图。

图3-3 系统总E-R关系图
通过上一小节中昌吉职业技术学院宿舍管理系统中总E-R关系图上得出一共需要创建很多个数据表。在此主要罗列几个主要的数据库表结构设计。
表access_token (登陆访问时长)
| 编号 | 名称 | 数据类型 | 长度 | 小数位 | 允许空值 | 主键 | 默认值 | 说明 |
| 1 | token_id | int | 10 | 0 | N | Y | 临时访问牌ID | |
| 2 | token | varchar | 64 | 0 | Y | N | 临时访问牌 | |
| 3 | info | text | 65535 | 0 | Y | N | ||
| 4 | maxage | int | 10 | 0 | N | N | 2 | 最大寿命:默认2小时 |
| 5 | create_time | timestamp | 19 | 0 | N | N | CURRENT_TIMESTAMP | 创建时间: |
| 6 | update_time | timestamp | 19 | 0 | N | N | CURRENT_TIMESTAMP | 更新时间: |
| 7 | user_id | int | 10 | 0 | N | N | 0 | 用户编号: |
表accommodation_selection_record (选宿记录)
| 编号 | 名称 | 数据类型 | 长度 | 小数位 | 允许空值 | 主键 | 默认值 | 说明 |
| 1 | accommodation_selection_record_id | int | 10 | 0 | N | Y | 选宿记录ID | |
| 2 | dormitory_buildings | varchar | 64 | 0 | Y | N | 宿舍楼栋 | |
| 3 | dormitory_name | varchar | 64 | 0 | Y | N | 宿舍名称 | |
| 4 | dormitory_location | varchar | 64 | 0 | Y | N | 宿舍位置 | |
| 5 | teacher_user | int | 10 | 0 | Y | N | 0 | 老师用户 |
| 6 | student_users | int | 10 | 0 | Y | N | 0 | 学生用户 |
| 7 | student_name | varchar | 64 | 0 | Y | N | 学生姓名 | |
| 8 | student_id | varchar | 64 | 0 | Y | N | 学生学号 | |
| 9 | choose_a_bed | varchar | 64 | 0 | Y | N | 选择床位 | |
| 10 | selection_of_accommodation_notes | text | 65535 | 0 | Y | N | 选宿备注 | |
| 11 | examine_state | varchar | 16 | 0 | N | N | 未审核 | 审核状态 |
| 12 | create_time | datetime | 19 | 0 | N | N | CURRENT_TIMESTAMP | 创建时间 |
| 13 | update_time | timestamp | 19 | 0 | N | N | CURRENT_TIMESTAMP | 更新时间 |
表apply_for_accommodation_change (申请换宿)
| 编号 | 名称 | 数据类型 | 长度 | 小数位 | 允许空值 | 主键 | 默认值 | 说明 |
| 1 | apply_for_accommodation_change_id | int | 10 | 0 | N | Y | 申请换宿ID | |
| 2 | dormitory_buildings | varchar | 64 | 0 | Y | N | 宿舍楼栋 | |
| 3 | dormitory_name | varchar | 64 | 0 | Y | N | 宿舍名称 | |
| 4 | teacher_user | int | 10 | 0 | Y | N | 0 | 老师用户 |
| 5 | student_users | int | 10 | 0 | Y | N | 0 | 学生用户 |
| 6 | student_name | varchar | 64 | 0 | Y | N | 学生姓名 | |
| 7 | student_id | varchar | 64 | 0 | Y | N | 学生学号 | |
| 8 | reason_for_changing_accommodation | text | 65535 | 0 | Y | N | 换宿原因 | |
| 9 | examine_state | varchar | 16 | 0 | N | N | 未审核 | 审核状态 |
| 10 | examine_reply | varchar | 16 | 0 | Y | N | 审核回复 | |
| 11 | create_time | datetime | 19 | 0 | N | N | CURRENT_TIMESTAMP | 创建时间 |
| 12 | update_time | timestamp | 19 | 0 | N | N | CURRENT_TIMESTAMP | 更新时间 |
| 编号 | 名称 | 数据类型 | 长度 | 小数位 | 允许空值 | 主键 | 默认值 | 说明 |
| 1 | article_id | mediumint | 8 | 0 | N | Y | 文章id:[0,8388607] | |
| 2 | title | varchar | 125 | 0 | N | Y | 标题:[0,125]用于文章和html的title标签中 | |
| 3 | type | varchar | 64 | 0 | N | N | 0 | 文章分类:[0,1000]用来搜索指定类型的文章 |
| 4 | hits | int | 10 | 0 | N | N | 0 | 点击数:[0,1000000000]访问这篇文章的人次 |
| 5 | praise_len | int | 10 | 0 | N | N | 0 | 点赞数 |
| 6 | create_time | timestamp | 19 | 0 | N | N | CURRENT_TIMESTAMP | 创建时间: |
| 7 | update_time | timestamp | 19 | 0 | N | N | CURRENT_TIMESTAMP | 更新时间: |
| 8 | source | varchar | 255 | 0 | Y | N | 来源:[0,255]文章的出处 | |
| 9 | url | varchar | 255 | 0 | Y | N | 来源地址:[0,255]用于跳转到发布该文章的网站 | |
| 10 | tag | varchar | 255 | 0 | Y | N | 标签:[0,255]用于标注文章所属相关内容,多个标签用空格隔开 | |
| 11 | content | longtext | 2147483647 | 0 | Y | N | 正文:文章的主体内容 | |
| 12 | img | varchar | 255 | 0 | Y | N | 封面图 | |
| 13 | description | text | 65535 | 0 | Y | N | 文章描述 |
| 编号 | 名称 | 数据类型 | 长度 | 小数位 | 允许空值 | 主键 | 默认值 | 说明 |
| 1 | type_id | smallint | 5 | 0 | N | Y | 分类ID:[0,10000] | |
| 2 | display | smallint | 5 | 0 | N | N | 100 | 显示顺序:[0,1000]决定分类显示的先后顺序 |
| 3 | name | varchar | 16 | 0 | N | N | 分类名称:[2,16] | |
| 4 | father_id | smallint | 5 | 0 | N | N | 0 | 上级分类ID:[0,32767] |
| 5 | description | varchar | 255 | 0 | Y | N | 描述:[0,255]描述该分类的作用 | |
| 6 | icon | text | 65535 | 0 | Y | N | 分类图标: | |
| 7 | url | varchar | 255 | 0 | Y | N | 外链地址:[0,255]如果该分类是跳转到其他网站的情况下,就在该URL上设置 | |
| 8 | create_time | timestamp | 19 | 0 | N | N | CURRENT_TIMESTAMP | 创建时间: |
| 9 | update_time | timestamp | 19 | 0 | N | N | CURRENT_TIMESTAMP | 更新时间: |
| 编号 | 名称 | 数据类型 | 长度 | 小数位 | 允许空值 | 主键 | 默认值 | 说明 |
| 1 | auth_id | int | 10 | 0 | N | Y | 授权ID: | |
| 2 | user_group | varchar | 64 | 0 | Y | N | 用户组: | |
| 3 | mod_name | varchar | 64 | 0 | Y | N | 模块名: | |
| 4 | table_name | varchar | 64 | 0 | Y | N | 表名: | |
| 5 | page_title | varchar | 255 | 0 | Y | N | 页面标题: | |
| 6 | path | varchar | 255 | 0 | Y | N | 路由路径: | |
| 7 | position | varchar | 32 | 0 | Y | N | 位置: | |
| 8 | mode | varchar | 32 | 0 | N | N | _blank | 跳转方式: |
| 9 | add | tinyint | 3 | 0 | N | N | 1 | 是否可增加: |
| 10 | del | tinyint | 3 | 0 | N | N | 1 | 是否可删除: |
| 11 | set | tinyint | 3 | 0 | N | N | 1 | 是否可修改: |
| 12 | get | tinyint | 3 | 0 | N | N | 1 | 是否可查看: |
| 13 | field_add | text | 65535 | 0 | Y | N | 添加字段: | |
| 14 | field_set | text | 65535 | 0 | Y | N | 修改字段: | |
| 15 | field_get | text | 65535 | 0 | Y | N | 查询字段: | |
| 16 | table_nav_name | varchar | 500 | 0 | Y | N | 跨表导航名称: | |
| 17 | table_nav | varchar | 500 | 0 | Y | N | 跨表导航: | |
| 18 | option | text | 65535 | 0 | Y | N | 配置: | |
| 19 | create_time | timestamp | 19 | 0 | N | N | CURRENT_TIMESTAMP | 创建时间: |
| 20 | update_time | timestamp | 19 | 0 | N | N | CURRENT_TIMESTAMP | 更新时间: |
| 编号 | 名称 | 数据类型 | 长度 | 小数位 | 允许空值 | 主键 | 默认值 | 说明 |
| 1 | collect_id | int | 10 | 0 | N | Y | 收藏ID: | |
| 2 | user_id | int | 10 | 0 | N | N | 0 | 收藏人ID: |
| 3 | source_table | varchar | 255 | 0 | Y | N | 来源表: | |
| 4 | source_field | varchar | 255 | 0 | Y | N | 来源字段: | |
| 5 | source_id | int | 10 | 0 | N | N | 0 | 来源ID: |
| 6 | title | varchar | 255 | 0 | Y | N | 标题: | |
| 7 | img | varchar | 255 | 0 | Y | N | 封面: | |
| 8 | create_time | timestamp | 19 | 0 | N | N | CURRENT_TIMESTAMP | 创建时间: |
| 9 | update_time | timestamp | 19 | 0 | N | N | CURRENT_TIMESTAMP | 更新时间: |
| 编号 | 名称 | 数据类型 | 长度 | 小数位 | 允许空值 | 主键 | 默认值 | 说明 |
| 1 | comment_id | int | 10 | 0 | N | Y | 评论ID: | |
| 2 | user_id | int | 10 | 0 | N | N | 0 | 评论人ID: |
| 3 | reply_to_id | int | 10 | 0 | N | N | 0 | 回复评论ID:空为0 |
| 4 | content | longtext | 2147483647 | 0 | Y | N | 内容: | |
| 5 | nickname | varchar | 255 | 0 | Y | N | 昵称: | |
| 6 | avatar | varchar | 255 | 0 | Y | N | 头像地址:[0,255] | |
| 7 | create_time | timestamp | 19 | 0 | N | N | CURRENT_TIMESTAMP | 创建时间: |
| 8 | update_time | timestamp | 19 | 0 | N | N | CURRENT_TIMESTAMP | 更新时间: |
| 9 | source_table | varchar | 255 | 0 | Y | N | 来源表: | |
| 10 | source_field | varchar | 255 | 0 | Y | N | 来源字段: | |
| 11 | source_id | int | 10 | 0 | N | N | 0 | 来源ID: |
| 编号 | 名称 | 数据类型 | 长度 | 小数位 | 允许空值 | 主键 | 默认值 | 说明 |
| 1 | dormitory_information_id | int | 10 | 0 | N | Y | 宿舍信息ID | |
| 2 | dormitory_buildings | varchar | 64 | 0 | Y | N | 宿舍楼栋 | |
| 3 | dormitory_name | varchar | 64 | 0 | Y | N | 宿舍名称 | |
| 4 | remaining_beds | varchar | 64 | 0 | Y | N | 剩余床位 | |
| 5 | dormitory_location | varchar | 64 | 0 | Y | N | 宿舍位置 | |
| 6 | teacher_user | int | 10 | 0 | Y | N | 0 | 老师用户 |
| 7 | dormitory_pictures | varchar | 255 | 0 | Y | N | 宿舍图片 | |
| 8 | dormitory_introduction | longtext | 2147483647 | 0 | Y | N | 宿舍介绍 | |
| 9 | hits | int | 10 | 0 | N | N | 0 | 点击数 |
| 10 | praise_len | int | 10 | 0 | N | N | 0 | 点赞数 |
| 11 | recommend | int | 10 | 0 | N | N | 0 | 智能推荐 |
| 12 | create_time | datetime | 19 | 0 | N | N | CURRENT_TIMESTAMP | 创建时间 |
| 13 | update_time | timestamp | 19 | 0 | N | N | CURRENT_TIMESTAMP | 更新时间 |
| 编号 | 名称 | 数据类型 | 长度 | 小数位 | 允许空值 | 主键 | 默认值 | 说明 |
| 1 | hits_id | int | 10 | 0 | N | Y | 点赞ID: | |
| 2 | user_id | int | 10 | 0 | N | N | 0 | 点赞人: |
| 3 | create_time | timestamp | 19 | 0 | N | N | CURRENT_TIMESTAMP | 创建时间: |
| 4 | update_time | timestamp | 19 | 0 | N | N | CURRENT_TIMESTAMP | 更新时间: |
| 5 | source_table | varchar | 255 | 0 | Y | N | 来源表: | |
| 6 | source_field | varchar | 255 | 0 | Y | N | 来源字段: | |
| 7 | source_id | int | 10 | 0 | N | N | 0 | 来源ID: |
| 编号 | 名称 | 数据类型 | 长度 | 小数位 | 允许空值 | 主键 | 默认值 | 说明 |
| 1 | leave_information_id | int | 10 | 0 | N | Y | 请假信息ID | |
| 2 | student_users | int | 10 | 0 | Y | N | 0 | 学生用户 |
| 3 | student_name | varchar | 64 | 0 | Y | N | 学生姓名 | |
| 4 | student_gender | varchar | 64 | 0 | Y | N | 学生性别 | |
| 5 | student_phone_number | varchar | 64 | 0 | Y | N | 学生电话 | |
| 6 | student_id | varchar | 64 | 0 | Y | N | 学生学号 | |
| 7 | teacher_user | int | 10 | 0 | Y | N | 0 | 老师用户 |
| 8 | leave_date | date | 10 | 0 | Y | N | 请假日期 | |
| 9 | leave_days | varchar | 64 | 0 | Y | N | 请假天数 | |
| 10 | reason_for_leave | text | 65535 | 0 | Y | N | 请假原因 | |
| 11 | examine_state | varchar | 16 | 0 | N | N | 未审核 | 审核状态 |
| 12 | examine_reply | varchar | 16 | 0 | Y | N | 审核回复 | |
| 13 | create_time | datetime | 19 | 0 | N | N | CURRENT_TIMESTAMP | 创建时间 |
| 14 | update_time | timestamp | 19 | 0 | N | N | CURRENT_TIMESTAMP | 更新时间 |
| 编号 | 名称 | 数据类型 | 长度 | 小数位 | 允许空值 | 主键 | 默认值 | 说明 |
| 1 | lost_and_found_id | int | 10 | 0 | N | Y | 失物招领ID | |
| 2 | claim_title | varchar | 64 | 0 | Y | N | 招领标题 | |
| 3 | item_name | varchar | 64 | 0 | Y | N | 物品名称 | |
| 4 | pickup_time | datetime | 19 | 0 | Y | N | 拾取时间 | |
| 5 | pick_up_location | varchar | 64 | 0 | Y | N | 拾取地点 | |
| 6 | publish_users | int | 10 | 0 | Y | N | 0 | 发布用户 |
| 7 | cover_photo | varchar | 255 | 0 | Y | N | 封面图片 | |
| 8 | content_description | text | 65535 | 0 | Y | N | 内容描述 | |
| 9 | hits | int | 10 | 0 | N | N | 0 | 点击数 |
| 10 | praise_len | int | 10 | 0 | N | N | 0 | 点赞数 |
| 11 | recommend | int | 10 | 0 | N | N | 0 | 智能推荐 |
| 12 | create_time | datetime | 19 | 0 | N | N | CURRENT_TIMESTAMP | 创建时间 |
| 13 | update_time | timestamp | 19 | 0 | N | N | CURRENT_TIMESTAMP | 更新时间 |
| 编号 | 名称 | 数据类型 | 长度 | 小数位 | 允许空值 | 主键 | 默认值 | 说明 |
| 1 | notice_id | mediumint | 8 | 0 | N | Y | 公告id: | |
| 2 | title | varchar | 125 | 0 | N | N | 标题: | |
| 3 | content | longtext | 2147483647 | 0 | Y | N | 正文: | |
| 4 | create_time | timestamp | 19 | 0 | N | N | CURRENT_TIMESTAMP | 创建时间: |
| 5 | update_time | timestamp | 19 | 0 | N | N | CURRENT_TIMESTAMP | 更新时间: |
| 编号 | 名称 | 数据类型 | 长度 | 小数位 | 允许空值 | 主键 | 默认值 | 说明 |
| 1 | praise_id | int | 10 | 0 | N | Y | 点赞ID: | |
| 2 | user_id | int | 10 | 0 | N | N | 0 | 点赞人: |
| 3 | create_time | timestamp | 19 | 0 | N | N | CURRENT_TIMESTAMP | 创建时间: |
| 4 | update_time | timestamp | 19 | 0 | N | N | CURRENT_TIMESTAMP | 更新时间: |
| 5 | source_table | varchar | 255 | 0 | Y | N | 来源表: | |
| 6 | source_field | varchar | 255 | 0 | Y | N | 来源字段: | |
| 7 | source_id | int | 10 | 0 | N | N | 0 | 来源ID: |
| 8 | status | bit | 1 | 0 | N | N | 1 | 点赞状态:1为点赞,0已取消 |
表revelation_of_searching_for_objects (寻物启示)
| 编号 | 名称 | 数据类型 | 长度 | 小数位 | 允许空值 | 主键 | 默认值 | 说明 |
| 1 | revelation_of_searching_for_objects_id | int | 10 | 0 | N | Y | 寻物启示ID | |
| 2 | search_title | varchar | 64 | 0 | Y | N | 寻物标题 | |
| 3 | item_name | varchar | 64 | 0 | Y | N | 物品名称 | |
| 4 | lost_time | datetime | 19 | 0 | Y | N | 丢失时间 | |
| 5 | lost_location | varchar | 64 | 0 | Y | N | 丢失地点 | |
| 6 | publish_users | int | 10 | 0 | Y | N | 0 | 发布用户 |
| 7 | cover_photo | varchar | 255 | 0 | Y | N | 封面图片 | |
| 8 | content_description | text | 65535 | 0 | Y | N | 内容描述 | |
| 9 | hits | int | 10 | 0 | N | N | 0 | 点击数 |
| 10 | praise_len | int | 10 | 0 | N | N | 0 | 点赞数 |
| 11 | recommend | int | 10 | 0 | N | N | 0 | 智能推荐 |
| 12 | create_time | datetime | 19 | 0 | N | N | CURRENT_TIMESTAMP | 创建时间 |
| 13 | update_time | timestamp | 19 | 0 | N | N | CURRENT_TIMESTAMP | 更新时间 |
| 编号 | 名称 | 数据类型 | 长度 | 小数位 | 允许空值 | 主键 | 默认值 | 说明 |
| 1 | slides_id | int | 10 | 0 | N | Y | 轮播图ID: | |
| 2 | title | varchar | 64 | 0 | Y | N | 标题: | |
| 3 | content | varchar | 255 | 0 | Y | N | 内容: | |
| 4 | url | varchar | 255 | 0 | Y | N | 链接: | |
| 5 | img | varchar | 255 | 0 | Y | N | 轮播图: | |
| 6 | hits | int | 10 | 0 | N | N | 0 | 点击量: |
| 7 | create_time | timestamp | 19 | 0 | N | N | CURRENT_TIMESTAMP | 创建时间: |
| 8 | update_time | timestamp | 19 | 0 | N | N | CURRENT_TIMESTAMP | 更新时间: |
| 编号 | 名称 | 数据类型 | 长度 | 小数位 | 允许空值 | 主键 | 默认值 | 说明 |
| 1 | student_users_id | int | 10 | 0 | N | Y | 学生用户ID | |
| 2 | student_name | varchar | 64 | 0 | Y | N | 学生姓名 | |
| 3 | student_gender | varchar | 64 | 0 | Y | N | 学生性别 | |
| 4 | student_phone_number | varchar | 16 | 0 | Y | N | 学生电话 | |
| 5 | student_id | varchar | 64 | 0 | N | N | 学生学号 | |
| 6 | examine_state | varchar | 16 | 0 | N | N | 已通过 | 审核状态 |
| 7 | user_id | int | 10 | 0 | N | N | 0 | 用户ID |
| 8 | create_time | datetime | 19 | 0 | N | N | CURRENT_TIMESTAMP | 创建时间 |
| 9 | update_time | timestamp | 19 | 0 | N | N | CURRENT_TIMESTAMP | 更新时间 |
| 编号 | 名称 | 数据类型 | 长度 | 小数位 | 允许空值 | 主键 | 默认值 | 说明 |
| 1 | teacher_user_id | int | 10 | 0 | N | Y | 老师用户ID | |
| 2 | teachers_name | varchar | 64 | 0 | Y | N | 老师姓名 | |
| 3 | teacher_gender | varchar | 64 | 0 | Y | N | 老师性别 | |
| 4 | teachers_phone_number | varchar | 16 | 0 | Y | N | 老师电话 | |
| 5 | teacher_id | varchar | 64 | 0 | N | N | 老师工号 | |
| 6 | examine_state | varchar | 16 | 0 | N | N | 已通过 | 审核状态 |
| 7 | user_id | int | 10 | 0 | N | N | 0 | 用户ID |
| 8 | create_time | datetime | 19 | 0 | N | N | CURRENT_TIMESTAMP | 创建时间 |
| 9 | update_time | timestamp | 19 | 0 | N | N | CURRENT_TIMESTAMP | 更新时间 |
| 编号 | 名称 | 数据类型 | 长度 | 小数位 | 允许空值 | 主键 | 默认值 | 说明 |
| 1 | upload_id | int | 10 | 0 | N | Y | 上传ID | |
| 2 | name | varchar | 64 | 0 | Y | N | 文件名 | |
| 3 | path | varchar | 255 | 0 | Y | N | 访问路径 | |
| 4 | file | varchar | 255 | 0 | Y | N | 文件路径 | |
| 5 | display | varchar | 255 | 0 | Y | N | 显示顺序 | |
| 6 | father_id | int | 10 | 0 | Y | N | 0 | 父级ID |
| 7 | dir | varchar | 255 | 0 | Y | N | 文件夹 | |
| 8 | type | varchar | 32 | 0 | Y | N | 文件类型 |
| 编号 | 名称 | 数据类型 | 长度 | 小数位 | 允许空值 | 主键 | 默认值 | 说明 |
| 1 | user_id | mediumint | 8 | 0 | N | Y | 用户ID:[0,8388607]用户获取其他与用户相关的数据 | |
| 2 | state | smallint | 5 | 0 | N | N | 1 | 账户状态:[0,10](1可用|2异常|3已冻结|4已注销) |
| 3 | user_group | varchar | 32 | 0 | Y | N | 所在用户组:[0,32767]决定用户身份和权限 | |
| 4 | login_time | timestamp | 19 | 0 | N | N | CURRENT_TIMESTAMP | 上次登录时间: |
| 5 | phone | varchar | 11 | 0 | Y | N | 手机号码:[0,11]用户的手机号码,用于找回密码时或登录时 | |
| 6 | phone_state | smallint | 5 | 0 | N | N | 0 | 手机认证:[0,1](0未认证|1审核中|2已认证) |
| 7 | username | varchar | 16 | 0 | N | N | 用户名:[0,16]用户登录时所用的账户名称 | |
| 8 | nickname | varchar | 16 | 0 | Y | N | 昵称:[0,16] | |
| 9 | password | varchar | 64 | 0 | N | N | 密码:[0,32]用户登录所需的密码,由6-16位数字或英文组成 | |
| 10 | | varchar | 64 | 0 | Y | N | 邮箱:[0,64]用户的邮箱,用于找回密码时或登录时 | |
| 11 | email_state | smallint | 5 | 0 | N | N | 0 | 邮箱认证:[0,1](0未认证|1审核中|2已认证) |
| 12 | avatar | varchar | 255 | 0 | Y | N | 头像地址:[0,255] | |
| 13 | open_id | varchar | 255 | 0 | Y | N | 针对获取用户信息字段 | |
| 14 | create_time | timestamp | 19 | 0 | N | N | CURRENT_TIMESTAMP | 创建时间: |
| 15 | vip_level | varchar | 255 | 0 | Y | N | 会员等级 | |
| 16 | vip_discount | double | 11 | 2 | Y | N | 0.00 | 会员折扣 |
| 编号 | 名称 | 数据类型 | 长度 | 小数位 | 允许空值 | 主键 | 默认值 | 说明 |
| 1 | group_id | mediumint | 8 | 0 | N | Y | 用户组ID:[0,8388607] | |
| 2 | display | smallint | 5 | 0 | N | N | 100 | 显示顺序:[0,1000] |
| 3 | name | varchar | 16 | 0 | N | N | 名称:[0,16] | |
| 4 | description | varchar | 255 | 0 | Y | N | 描述:[0,255]描述该用户组的特点或权限范围 | |
| 5 | source_table | varchar | 255 | 0 | Y | N | 来源表: | |
| 6 | source_field | varchar | 255 | 0 | Y | N | 来源字段: | |
| 7 | source_id | int | 10 | 0 | N | N | 0 | 来源ID: |
| 8 | register | smallint | 5 | 0 | Y | N | 0 | 注册位置: |
| 9 | create_time | timestamp | 19 | 0 | N | N | CURRENT_TIMESTAMP | 创建时间: |
| 10 | update_time | timestamp | 19 | 0 | N | N | CURRENT_TIMESTAMP | 更新时间: |
3.4本章小结
整个昌吉职业技术学院宿舍管理系统的需求分析主要对系统总体架构以及功能模块的设计,通过建立E-R模型和数据库逻辑系统设计完成了数据库系统设计。
4 系统详细设计与实现
昌吉职业技术学院宿舍管理系统的详细设计与实现主要是根据前面的昌吉职业技术学院宿舍管理系统的需求分析和昌吉职业技术学院宿舍管理系统的总体设计来设计页面并实现业务逻辑。主要从昌吉职业技术学院宿舍管理系统界面实现、业务逻辑实现这两部分进行介绍。
4.1学生用户功能模块
4.1.1 前台首页界面
系统首页以上中下的布局进行展示,正上方是系统的导航栏,可查看轮播图和使用系统其他功能。其主界面展示如下图4-1所示。

图4-1 前台首页界面图
4.1.2 用户注册界面
用户右上角“注册”按钮进入注册页面填写账号、密码、确认密码、昵称、邮箱、身份等信息后点击“注册”按钮,系统会对输入的信息进行验证,验证通过后即可完成注册,其界面展示如下图4-2所示。

图4-2 用户注册界面图
用户注册的关键代码如下:
/**
* 注册
* @param user
* @return
*/
@PostMapping("register")
public Map<String, Object> signUp(@RequestBody User user) {
// 查询用户
Map<String, String> query = new HashMap<>();
Map<String,Object> map = JSON.parseObject(JSON.toJSONString(user));
query.put("username",user.getUsername());
List list = service.selectBaseList(service.select(query, new HashMap<>()));
if (list.size()>0){
return error(30000, "用户已存在");
}
map.put("password",service.encryption(String.valueOf(map.get("password"))));
service.insert(map);
return success(1);
}
4.1.3 用户登录界面
用户注册后可以通过自己的账户名和密码进行登录的,当用户输入完整的自己的账户名和密码信息并点击“登录”按钮后,系统会对输入的信息进行验证,验证通过后即可完成登录,其界面如下图4-3所示。

图4-3用户登录界面图
用户登录关键代码如下:
/**
* 登录
* @param data
* @param httpServletRequest
* @return
*/
@PostMapping("login")
public Map<String, Object> login(@RequestBody Map<String, String> data, HttpServletRequest httpServletRequest) {
log.info("[执行登录接口]");
String username = data.get("username");
String email = data.get("email");
String phone = data.get("phone");
String password = data.get("password");
List resultList = null;
Map<String, String> map = new HashMap<>();
if(username != null && "".equals(username) == false){
map.put("username", username);
resultList = service.selectBaseList(service.select(map, new HashMap<>()));
}
else if(email != null && "".equals(email) == false){
map.put("email", email);
resultList = service.selectBaseList(service.select(map, new HashMap<>()));
}
else if(phone != null && "".equals(phone) == false){
map.put("phone", phone);
resultList = service.selectBaseList(service.select(map, new HashMap<>()));
}else{
return error(30000, "账号或密码不能为空");
}
if (resultList == null || password == null) {
return error(30000, "账号或密码不能为空");
}
//判断是否有这个用户
if (resultList.size()<=0){
return error(30000,"用户不存在");
}
User byUsername = (User) resultList.get(0);
Map<String, String> groupMap = new HashMap<>();
groupMap.put("name",byUsername.getUserGroup());
List groupList = userGroupService.selectBaseList(userGroupService.select(groupMap, new HashMap<>()));
if (groupList.size()<1){
return error(30000,"用户组不存在");
}
UserGroup userGroup = (UserGroup) groupList.get(0);
//查询用户审核状态
if (!StringUtils.isEmpty(userGroup.getSourceTable())){
String res = service.selectExamineState(userGroup.getSourceTable(),byUsername.getUserId());
if (res==null){
return error(30000,"用户不存在");
}
if (!res.equals("已通过")){
return error(30000,"该用户审核未通过");
}
}
//查询用户状态
if (byUsername.getState()!=1){
return error(30000,"用户非可用状态,不能登录");
}
String md5password = service.encryption(password);
if (byUsername.getPassword().equals(md5password)) {
// 存储Token到数据库
AccessToken accessToken = new AccessToken();
accessToken.setToken(UUID.randomUUID().toString().replaceAll("-", ""));
accessToken.setUser_id(byUsername.getUserId());
Duration duration = Duration.ofSeconds(7200L);
redisTemplate.opsForValue().set(accessToken.getToken(), accessToken,duration);
// 返回用户信息
JSONObject user = JSONObject.parseObject(JSONObject.toJSONString(byUsername));
user.put("token", accessToken.getToken());
JSONObject ret = new JSONObject();
ret.put("obj",user);
return success(ret);
} else {
return error(30000, "账号或密码不正确");
}
}
4.1.5 宿舍信息界面
可查看发布的所有宿舍信息,支持关键字(宿舍楼栋、宿舍名称)搜索和下拉(排序)搜索,点击可查看详情(宿舍楼栋、宿舍名称、剩余床位、宿舍位置、老师用户、宿舍图片、宿舍介绍),进行点赞、收藏和评论,并可点击选宿操作,填写选宿信息(选择床位、选宿备注)并提交。其界面如下图所示。

图4-4宿舍信息界面图
可填写请假信息(老师用户、请假日期、请假天数、请假原因)并提交。其界面如下图所示。

图4-5 请假信息界面图
可查看发布的所有失物招领信息,支持关键字(招领标题、物品名称)搜索和下拉(排序)搜索,点击可查看详情(招领标题、物品名称、拾取时间、拾取地点、内容描述),进行点赞、收藏和评论。其界面如下图所示。

图4-6 失物招领界面图
可对个人首页、选宿记录、申请换宿、请假信息、失物招领、寻物启示、收藏等信息进行管控。点击“选宿记录”,可查看自己的所有选宿记录信息,进行增改删查操作,支持宿舍楼栋、宿舍名称、学生姓名、审核状态搜索,可点击查看详情(宿舍楼栋、宿舍名称、宿舍位置、老师用户、学生用户、学生姓名、学生学号、选择床位、选宿备注),并可点击换宿操作,填写换宿信息(换宿原因)并提交;点击“申请换宿”,可查看自己的所有申请换宿信息,进行增改删查操作,支持宿舍楼栋、宿舍名称、学生姓名、审核状态搜索,可点击查看详情(宿舍楼栋、宿舍名称、老师用户、学生用户学生姓名、学生学号、换宿原因、审核状态、审核回复);点击“请假信息”,可查看自己的所有请假信息信息,进行查询操作,支持学生姓名、审核状态搜索,可点击查看详情(学生用户、学生姓名、学生性别、学生学号、老师用户、请假日期、请假天数、请假原因、审核状态、审核回复);点击“失物招领”,可查看自己的所有失物招领信息,进行增改删查操作,支持招领标题、物品名称搜索,可点击查看详情;点击“寻物启示”,可查看自己的所有寻物启示信息,进行增改删查操作,支持寻物标题、物品名称搜索,可点击查看详情;点击“收藏”,可管理所有收藏信息,包括校园资讯、宿舍信息、失物招领、寻物启示等收藏信息,进行查看和删除操作,点击可查看详情。其界面如下图所示:

图4-7个人中心界面图
4.2老师用户功能模块
4.2.1 选宿记录管理界面
可查看自己的所有选宿记录信息,进行查询操作,支持宿舍楼栋、宿舍名称、学生姓名、审核状态搜索,可点击查看详情,进行审核。其界面如下图所示。

图4-8 选宿记录管理界面图
可查看自己的所有申请换宿信息,进行查询除操作,支持宿舍楼栋、宿舍名称、学生姓名、审核状态搜索,可点击查看详情,进行审核。界面如下图所示。

图4-9 申请换宿管理界面图
可查看自己的所有请假信息信息,进行查询操作,支持学生姓名、审核状态搜索,可点击查看详情,进行审核。其界面如下图所示。

图4-10请假信息管理界面图
可对学生用户、老师用户和管理员进行管控,包括进行增删改查操作,包括进行增改删查等操作。其界面如下图所示。

图4-11 系统用户界面图
可查看所有宿舍信息,进行增改删查操作,支持宿舍楼栋、宿舍名称,点击可查看详情和查看评论。其界面如下图所示。

图4-12 宿舍信息管理界面图
添加关键代码如下:
@PostMapping("/add")
@Transactional
public Map<String, Object> add(HttpServletRequest request) throws IOException {
service.insert(service.readBody(request.getReader()));
return success(1);
}
public Map<String, Object> addMap(Map<String,Object> map){
service.insert(map);
return success(1);
}
删除关键代码如下:
@RequestMapping(value = "/del")
@Transactional
public Map<String, Object> del(HttpServletRequest request) {
service.delete(service.readQuery(request), service.readConfig(request));
return success(1);
}
public void delete(Map<String,String> query,Map<String,String> config){
QueryWrapper wrapper = new QueryWrapper<E>();
toWhereWrapper(query, "0".equals(config.get(FindConfig.GROUP_BY)),wrapper);
baseMapper.delete(wrapper);
log.info("[{}] - 删除操作:{}",wrapper.getSqlSelect());
}
寻物启示管理:可查看所有寻物启示信息,进行增改删查操作,支持寻物标题、物品名称搜索,可点击查看详情和查看评论。其界面如下图所示。

图4-13寻物启示管理界面图
可对校园资讯和资讯分类进行管理,进行增删改查操作,校园资讯支持标题、标签、分类搜索,可点击查看详情(封面图、标题、分类、标签、描述、正文)和查看评论;资讯分类支持类型名称搜索,可点击查看详情。其界面如下图所示。

图4-14 资源管理界面图
图片上传的代码如下:
@PostMapping("/upload")
public Map<String, Object> upload(@RequestParam("file") MultipartFile file) {
log.info("进入方法");
if (file.isEmpty()) {
return error(30000, "没有选择文件");
}
try {
//判断有没路径,没有则创建
String filePath = System.getProperty("user.dir") + "/src/main/resources/static/";
File targetDir = new File(filePath);
if (!targetDir.exists() && !targetDir.isDirectory()) {
if (targetDir.mkdirs()) {
log.info("创建目录成功");
} else {
log.error("创建目录失败");
}
}
String fileName = file.getOriginalFilename();
File dest = new File(filePath + fileName);
log.info("文件路径:{}", dest.getPath());
log.info("文件名:{}", dest.getName());
file.transferTo(dest);
JSONObject jsonObject = new JSONObject();
jsonObject.put("url", "/api/upload/" + fileName);
return success(jsonObject);
} catch (IOException e) {
log.info("上传失败:{}", e.getMessage());
}
return error(30000, "上传失败");
}
5系统测试
5.1测试目的
在这个产品被投入使用前,首先需要进行试用,这是重要的环节。考虑到某个部分的开发没有缺陷情况下,把各种模块拼接,也有一定概率就存在矛盾。这就好比每个人都很独特,但聚在一起就显得杂乱无章,需要保证有默契的配合。对于测试,要看它的各项内容是否契合的原则。若与最初定下的标准有一定程度上的出入,那么就需要做出一些调整,让最终的大方向朝着目标前进。
测试是为了发现在开发的程序中所存在的问题,测试这一工作是非常艰巨的,而又是非常困难的,这一部分在程序的设计中占有很大比例,可以说一个程序的开发工作量要是占据了百分至六十,那么剩下的百分之四十必然是测试这一部分,甚至更高。
5.2测试用例
5.2.1 用户登录测试
用户登录功能测试用例如下表所示。
表6-1 用户登录功能测试表
| 用例名称 | 用户登录系统 |
| 目的 | 测试用户通过正确的用户名和密码可否登录功能 |
| 前提 | 未登录的情况下 |
| 测试流程 | 1) 进入登录页面 2) 输入正确的用户名和密码 |
| 预期结果 | 用户名和密码正确的时候,跳转到登录成功界面,反之则显示错误信息,提示重新输入 |
| 实际结果 | 实际结果与预期结果一致 |
5.2.2 创建数据测试
在系统中,创建功能也是基础功能之一,因此创建功能的测试很有代表性。在此章节主要列举在创建时各种情况下系统结果的测试。由于系统涉及创建功能操作过多,因此将多处统称创建功能。
创建数据用例如下表所示。
表6-2 创建数据测试用例
| 测试用例编号 | YL_05 | |
| 测试用例名称 | 系统使用者进行创建数据 | |
| 测试用例描述 | 使用者输入要创建的数据 | |
| 系统入口 | 浏览器 | |
| 步骤 | 预期结果 | 实际结果 |
| 输入完整并且格式正确的数据 | 提示“创建成功”,并显示所有数据 | 预期结果 |
| 核心位置数据但非必要位置不输入数据 | 提示“创建成功”,并显示所有数据 | 预期结果 |
| 核心数据位置不输入数据 | 提示“创建失败” | 预期结果 |
5.2.3 修改数据测试
在系统中,修改功能是系统主要实现功能,因此修改功能的测试很有代表性。在此章节主要列举在修改时各种情况下系统结果的测试。由于系统涉及修改功能操作过多,因此将多处数据表记录修改和状态修改统称修改功能。
修改数据用例如下表所示。
表6-3 修改数据测试用例
| 测试用例编号 | YL_06 | |
| 测试用例名称 | 系统使用者进行修改数据 | |
| 测试用例描述 | 使用者对可修改的数据项进行修改 | |
| 系统入口 | 浏览器 | |
| 步骤 | 预期结果 | 实际结果 |
| 将现有数据修改成正确的数据 | 提示“修改成功”,并显示所有数据 | 预期结果 |
| 将现有数据修改成错误的数据 | 提示“修改失败” | 预期结果 |
5.2.4 查询数据测试
在系统中,查询功能是使用系统使用最多也是最基础的功能,因此查询功能的测试很有代表性。在此章节主要列举在查询时各种情况下系统结果的测试。
查询数据用例如下表所示。
表6-4 查询数据测试用例
| 测试用例编号 | YL_05 | |
| 测试用例名称 | 系统使用者进行查询数据 | |
| 测试用例描述 | 全部查询以及输入关键词查询 | |
| 系统入口 | 浏览器 | |
| 步骤 | 预期结果 | 实际结果 |
| 界面自动查询全部 | 显示对应所有记录 | 预期结果 |
| 输入已存在且能匹配成功的关键字 | 显示所查询到的数据 | 预期结果 |
| 输入不存在的关键字 | 显示数据界面为空 | 预期结果 |
5.3测试结果
在本次测试的过程主要针对所有功能下的添加操作,修改操作和删除操作,并以真实数据一一进行相关功能项目的输入,最终能够保证每个项目涉及的功能都是能够正常运行,因此能够保证本次设计的,已实现的功能能够正常运行并且相关数据库的信息也同样保证正确。
在昌吉职业技术学院宿舍管理系统开发之前,需要先对用户的具体需求进行分析。包括系统的可行性分析、功能需求分析以及其他需求等。在可行性分析过程中,对系统实现的技术性、经济性等方面进行了分析。总体上证明了系统实施的可行性。
本文总结了昌吉职业技术学院宿舍管理系统开发背景与意义,然后阐述了系统的具体业务需求,并根据系统需求对系统结构以及功能模块等进行了详细地设计,将整个系统划分为多个不同的功能模块。在分析系统功能需求时,对整个系统的总体架构以及功能模块等进行了分析,并选择合适的系统开发技术完成了对各个模块的开发工作。系统开发完成之后进行了部署,同时进行了系统的测试过程,通过测试证明了系统在功能以及性能等方面都达到了预期的要求,具有较高的稳定性与可靠性。
[1]杨子骥.基于PHP的在线学习系统设计与实现[J].科技与创新,2024,(04):17-21+26.DOI:10.15913/j.cnki.kjycx.2024.04.004.
[2]宫蓉蓉.“PHP高级开发”课程精准思政教学模式改革研究[J].长沙民政职业技术学院学报,2023,30(04):108-112.
[3]陈斐,吴林韩,张朝阳等.智慧宿舍管理系统设计与实现[J].信息技术与信息化,2023,(12):142-147.
[4]龙锦才,张婷.基于PHP的违纪教育单管理系统设计与实现[J].电脑编程技巧与维护,2023,(12):75-77+149.DOI:10.16184/j.cnki.comprg.2023.12.011.
[5]王庆宝,刘燕宁,朱科文.基于智慧校园的学生公寓管理与服务探究——以山东青年政治学院为例[J].产业与科技论坛,2023,22(24):264-266.
[6]胡涵毅.基于PHP的校园资源共享平台设计与实现[J].现代信息科技,2023,7(23):1-5.DOI:10.19850/j.cnki.2096-4706.2023.23.001.
[7]赵朝进.基于PHP技术的动态网页设计和实现[J].电脑知识与技术,2023,19(33):21-23.DOI:10.14004/j.cnki.ckt.2023.1767.
[8]孔令奇,祖丽胡玛尔·吐尼亚孜.高校辅导员加强学生宿舍管理服务工作对策研究[J].北京教育(德育),2023,(11):83-87.
[9]赵春辉.PHP应用漏洞检测方法研究[D].北京邮电大学,2023.DOI:10.26969/d.cnki.gbydu.2023.000290.
[10]张丽.高职院校PHP高级开发课程思政教学探索[J].计算机教育,2023,(10):72-76+81.DOI:10.16512/j.cnki.jsjjy.2023.10.003.
[11]陶坤美.基于PHP的管理信息系统在中波发射台中的应用[J].无线互联科技,2023,20(18):42-45.
[12]刘帅,黄猛,杨光.《PHP网站开发》课程应用混合式教学的研究与实践[J].电子元器件与信息技术,2023,7(09):213-216.DOI:10.19772/j.cnki.2096-4455.2023.9.053.
[13]刘艳春,张宗霞.基于PHP的动态网站设计与实现[J].集成电路应用,2023,40(07):238-239.DOI:10.19339/j.issn.1674-2583.2023.07.108.
[14]彭一枫.基于PHP的大学生选修课网站的设计与实现[J].自动化应用,2023,64(10):229-232.
[15]范斐斐,何子怡,张越等.基于PHP的农产品销售系统的设计与实现[J].无线互联科技,2023,20(08):91-94.
[16]张春燕,覃琼花,农铮等.基于PHP的创新创业教学网络平台设计与应用[J].现代信息科技,2023,7(04):105-108.DOI:10.19850/j.cnki.2096-4706.2023.04.027.
[17]沈会宇,梁敏.基于PHP的医院教学积分管理系统的研发[J].电脑知识与技术,2023,19(05):52-55.DOI:10.14004/j.cnki.ckt.2023.0248.
[18]蒋先梅.基于PHP的学生信息管理系统的设计与实现[J].无线互联科技,2023,20(01):45-47.
[19]罗亦言,沈艺敏,江春等.基于PHP的高等学校站群系统实现[J].电脑编程技巧与维护,2020,(05):3-7.DOI:10.16184/j.cnki.comprg.2020.05.001.
[20]许悦.基于php技术的学生管理系统实现方法[J].科技风,2020,(14):114.DOI:10.19392/j.cnki.1671-7341.202014097.
首先,我要感谢我的论文指导老师。在论文完成的整个过程中,指导老师始终给予我无微不至的关爱与指导。在论文写作的过程中,导师那耐心细致的指导,以及提出的具有建设性的意见,都给予了我极大的帮助,让我受益匪浅。导师严谨的治学态度、敬业精神以及高水平的教学能力,都给我树立了追求卓越的典范,这对我以后的人生道路和学业成就都产生了极大的积极影响。
此外,我还要感谢我班的同学们,他们既是我的同窗好友,又是我的良师益友。正是由于你们的支持和关怀,使得我在大学期间的学习和生活都变得异常充实。感谢那些在大学期间给予我帮助的所有老师和同学们,是你们给予了我在学业道路上的前进动力。
当然,我也不能忘记我的父母,是他们用无私的爱抚养我成人。你们的养育之恩我将永生难忘,将来我一定会用我的成绩回报你们。在成长的道路上,我会不断努力,不负众望,用实际行动来回报你们对我的期望。
总之,在这篇论文中,我要感谢所有给予我帮助的人,包括指导老师、同学们、家人和朋友们。是你们的支持与关爱,让我在学术和个人生活中取得了优异的成绩。我会珍惜这份感恩之情,将这份力量用于学习和未来的生活中,不断追求卓越,成为一个更加优秀的人。
免费领取项目源码,请关注❥点赞收藏并私信博主,谢谢~
721

被折叠的 条评论
为什么被折叠?



