摘 要
本论文基于C#(ASP.NET)平台,设计与实现了一个名为文达的投稿系统。该系统旨在提供一个方便、高效的投稿平台,使作者能够轻松提交和管理文章,并帮助编辑和评审人员进行有效的稿件处理。
在系统设计方面,我们采用了三层架构模式,包括表示层、业务逻辑层和数据访问层。表示层使用ASP.NET框架搭建,提供用户友好的界面和交互功能。业务逻辑层负责处理用户请求和业务逻辑,并与数据访问层进行交互。数据访问层使用ADO.NET技术与数据库进行数据读写操作。
文达投稿系统具有以下主要功能:用户管理、投稿信息、修改建议、定稿信息、审稿费用、稿件类型、通知公告等。用户可以通过注册账号登录系统,然后提交文章并进行编辑修改。系统会自动跟踪稿件的状态,并将其分配给合适的审稿人员进行审稿。审稿过程中,投稿人员可以随时查看审稿进度和结果。
在系统实现过程中,我们充分考虑了系统的安全性和稳定性。采用了用户身份验证和权限控制机制,确保只有合法用户才能访问系统,并根据用户角色限制其操作权限。同时,使用了数据库事务处理和异常处理机制,保证数据的完整性和系统的稳定运行。
通过对文达投稿系统的设计与实现,我们验证了该系统的可行性和有效性。它为投稿人和审稿人员提供了一个高效的投稿平台,促进了学术交流和论文出版的顺利进行。
关键词:C#,ASP.NET,投稿系统,三层架构,安全性,稳定性
Abstract
This paper designs and implements a submission system called Wenda based on the C # (ASP. NET) platform. The system aims to provide a convenient and efficient submission platform, enabling authors to easily submit and manage articles, and assisting editors and reviewers in effective manuscript processing.
In terms of system design, we adopted a three-layer architecture pattern, including the presentation layer, business logic layer, and data access layer. The presentation layer uses ASP NET framework construction, providing user-friendly interface and interactive functions. The business logic layer is responsible for processing user requests and business logic, and interacting with the data access layer. The data access layer uses ADO NET technology and database for data read and write operations.
The Wenda submission system has the following main functions: user management, submission information, revision suggestions, finalization information, review fees, manuscript types, notification announcements, etc. Users can log in to the system by registering an account, then submit articles and make editing and modifications. The system will automatically track the status of the manuscript and assign it to suitable reviewers for review. During the review process, submission personnel can check the progress and results of the review at any time.
During the system implementation process, we fully considered the security and stability of the system. We adopt user authentication and permission control mechanisms to ensure that only legitimate users can access the system, and restrict their operational permissions based on their roles. At the same time, database transaction processing and exception handling mechanisms are used to ensure data integrity and stable system operation.
We have verified the feasibility and effectiveness of the Wenda submission system through its design and implementation. It provides an efficient submission platform for contributors and reviewers, promoting academic exchange and smooth publication of papers.
Keywords: C #, ASP NET, submission system, three-layer architecture, security, stability
目录
随着科技的不断发展和信息化时代的到来,学术交流和论文出版的重要性日益凸显。然而,传统的投稿系统存在一些问题,如操作繁琐、效率低下、安全性不足等,制约了学术界的进一步发展。
因此,设计和实现一个基于C#(ASP.NET)的文达投稿系统具有重要的研究意义和实际价值。首先,该系统可以提供一个便捷、高效的投稿平台,使作者能够轻松提交和管理文章,提高投稿的效率和质量。其次,系统能够帮助编辑和评审人员进行有效的稿件处理,包括分配评审任务、跟踪评审进度和结果等,提高论文评审的准确性和速度。此外,通过引入三层架构和安全措施,系统可以保证数据的安全性和稳定性,防止恶意攻击和数据泄露。
本研究的意义主要体现在以下几个方面:
提升投稿效率:文达投稿系统采用了用户友好的界面和交互功能,简化了作者的操作流程,使其能够更快速地提交和管理文章,提高投稿效率。
优化评审流程:系统能够自动分配评审任务给合适的评审人员,并实时跟踪评审进度和结果。这有助于减少繁琐的人工操作,提高评审的准确性和速度。
加强安全保障:通过引入用户身份验证和权限控制机制,系统可以确保只有合法用户才能访问系统,并根据用户角色限制其操作权限。同时,采用数据库事务处理和异常处理机制,保证数据的完整性和系统的稳定运行。
促进学术交流:文达投稿系统为作者、编辑和评审人员提供了一个高效的平台,促进了学术交流和论文出版的顺利进行,有助于推动学术界的发展。
综上所述,基于C#(ASP.NET)的文达投稿系统的设计与实现具有重要的研究背景和实际意义,对于提升投稿效率、优化评审流程、加强安全保障和促进学术交流都具有积极的影响。
在基于C#(ASP.NET)的文达投稿系统的设计与实现方面,目前国内外已经有一些相关研究和应用。以下是对国内外研究现状的概述:
国内研究现状:
基于C#(ASP.NET)的投稿系统设计与实现:国内有一些学者和研究者已经进行了关于基于C#(ASP.NET)的投稿系统的设计与实现的研究。他们主要集中在系统架构设计、用户界面设计、稿件管理和评审流程等方面展开研究,并取得了一定的成果。
学术期刊投稿系统:国内很多学术期刊都已经建立了自己的投稿系统,以便作者能够方便地提交论文。这些系统大多基于C#(ASP.NET)平台,并结合了学术期刊的特点和需求,提供了相应的功能,如在线投稿、稿件状态跟踪、评审管理等。
国外研究现状:
学术会议投稿系统:国外许多学术会议也使用基于C#(ASP.NET)的投稿系统,以方便作者提交和管理论文。这些系统通常提供了在线投稿、稿件管理、评审管理等功能,并采用了一些先进的技术和方法,如人工智能辅助评审、大数据分析等。
开源投稿系统:国外有一些开源项目提供了基于C#(ASP.NET)的投稿系统的设计与实现。这些项目通常由开发者社区共同维护和更新,提供了丰富的功能和插件,可以根据不同期刊或会议的需求进行定制化。
总体而言,国内外在基于C#(ASP.NET)的文达投稿系统的设计与实现方面已经取得了一些研究成果。然而,仍有许多问题需要进一步探索和解决,如用户体验优化、安全性加强、自动化评审等。未来的研究可以进一步完善系统功能,提高系统的性能和可扩展性,以满足不断变化的学术出版需求。
根据市场调研得到的信息数据,结合国内外前沿研究,利用相关系统开发和设计方法,最终设计出基于C#(asp.net)的文达投稿系统。
本文共有七章,如下所示。
第一章概述了基于C#(asp.net)的文达投稿系统的研究背景与意义;精炼地总结了国内外在内的领域研究情况和未来的研究趋势,最后给出了论文的组成结构。
第二章简要概述了本文所用的开发技术和工具。
第三章简要对系统各业务流程进行需求分析、可行性分析。
第四章对基于C#(asp.net)的文达投稿系统进行设计。
第五章对基于C#(asp.net)的文达投稿系统进行实现,并贴出相关页面截图,语言描述出具体功能实现的操作方法。
第六章对基于C#(asp.net)的文达投稿系统采用测试用例的方式来对一些主要功能模块测试,最后得出测试结果。
第七章总结全文并对未来的研究做出展望。
C#是一种面向对象的程序设计语言,类是C#程序的基本组成单元,类中又包含了属性和方法,在类中又可以创建无数个对象。类中包含的主要成员是字段和方法,字段是指一种数据变量,方法是指对字段进行操作的集合,包括给其他变量赋值、调用方法等[1]。C#代码都是编写在类体中,类体中的每个数据项都可以看作是一个对象,C#不支持类的多重继承,但可以支持接口的多重继承,并且支持类和接口的实现[2]。由于C#通常在网络环境中使用,所以C#提供了一个防止代码恶意攻击的安全机制,同时,C#具有强类型机制、自动收集垃圾和异常处理等特性,这些都是C#语言健壮性的重要保证[3]。
1、C#语言具有如下特点:
(1)C# 结合 C、Java、Perl 以及自创的新语法形成了自己独特的语法。
(2)C#可以更快速的执行动态网页,当然这只是相对于CGI或者Perl来说,C#可以在HTML文档中嵌入程序,而且去执行,另外C#能够实现CGI的所有功能,因此说明C#具有很强大的功能[4]。
(3)大部分当下流行的数据库和操作系统C#语言都能够支持。
(4)C#语言的最重要特点就是可以让C、C++进行扩展
2、C#语言具有如下优势:
(1)开放源代码:事实上C#的所有源代码都可以得到。
(2)免费性:C#是开源代码并且免费
(3)快捷性:C#对于初学者来说,它不止编辑简单可以嵌入与HTML语言中,而且对于程序开发和运行也是非常快速的,并且非常容易掌握。
(4)跨平台性强:C#是可以在服务器运行的脚本语言,所以在UNIX、Android、Mac OS、WINDOWS等操作平台上都可以运行[5]。
(5)效率高:C#对系统资源的消耗相当少,所以它的效率高。
(6)图像处理:C#不止是可以使用GD2对图像进行处理,而且他还可以完成对图像的创建。
(7)面向对象:C#在面向对象上有了许多的改进,C#语言开发大型商业程序也是可以胜任的[6]。
此作品中,其中包含了页面的搭建,以及前后台数据接口的连接等,而对于实现用户页面交互以及一些页面逻辑性判断等功能都是用JavaScript完成的[7],而JavaScript是已经被广泛用于Web应用开发,是一种属于网络的脚本语言,常用来为网页添加各式各样的动态功能,为用户提供更流畅美观的浏览效果。通常JavaScript脚本是通过嵌入在HTML中来实现自身的功能。JavaScript作为一种描述语言,作用于web前端,它基于对象(object)和事件驱动(Event Driven)并且安全性也较好。它可以有效的在农户端运行并为服务器减轻负担[8]。
1、JavaScript具有的特点:
(1)脚本语言。JavaScript是一种脚本语言并具有解释性,在程序运行过程中,它就可以进行解释[9]。
(2)基于对象。JavaScript可以创建对象,而且还可以使用现在存在的对象,它是基于对象的脚本语言。
(3)简单。JavaScript不对使用的数据类型有着严格的要求,应用的是弱类型的变量类型,设计是十分紧凑简单。
(4)动态性。JavaScript是可以不经过Web服务器对用户的操作做出相应,是可以采用事件驱动的脚本语言。
(5)跨平台性。JavaScript可以不依赖操作系统,但需要浏览器的支持。所以在编写JavaScript脚本后可以在任意机器上使用,但要注意的一点,使用的浏览器是支持JavaScript脚本语言,现在大多浏览器也支持JavaScript[10]。
2、JavaScript的用途
JavaScript的用途是解决页面交互和数据交互,最终目的是丰富农户端效果以及数据的有效传递[11]。
(1)实现页面交互,提升用户体验实现页面特效。即js操作html的dom节构或操作样式。
(2)农户端表单验证。当数据传送到服务端前,可以将用户填入并上交的信息快速有效的验证,进行了数据的交互,为服务器减轻了负担[12]。
SQL Server是一种开放源代码的关系型数据库管理系统(RDBMS),关系数据库将数据保存在不同的表中,提高了灵活性,它使用最常用的结构化查询语言(SQL)进行数据库管理。SQL Server因其具有速度快、体积小、总体拥有成本低和开放源码的优点而备受关注[7]。特点:
(1)支持多种操作系统。
(2)为多种编程语言提供了API。
(3)支持多线程,充分利用CPU资源。
(4)SQL Server性能卓越、服务稳定,很少出现异常宕机。
(5)原生JSON支持。
(6)优化SQL查询算法,有效地提高查询速度[8]。
ASP.NET技术:ASP.NET 是微软公司主推的新技术,是运行于Windows 平台.net 框架下的一种新型的功能强大的WEB 编程语言。发展至今,ASP.NET 经过几年的改进和优化,已渐渐成为成熟、稳定的能与JSP 对抗的一种WEB 编程语言。传统ASP 由于被束缚于弱类型的脚本语言功能限制,导致ASP 难以应用在中大型系统中。ASP.NET 其强大的功能、高系数的安全性、快捷的处理速率等众多优点,成为程序员爱不释手的技术。
因为ASP.NET 是基于通用语言的编译运行的程序,所以它的强大性和适应性,可以使它运行在WEB 应用软件开发者的几乎全部的平台上。通用语言的基本库,消息机制,数据接口的处理都能无缝的整合到ASP.NET 的WEB 应用中。
本系统将在经济、技术、操作这三个角度上进行可行性分析。
整个系统从设计到开发以及测试过程严谨步骤齐全,所有工作任务全部由本人完成,并未获取外部技术支持,节约了一切服务成本开销以及人工成本,在硬件方面,为节约成本使用一台二手移动工作站作为项目部署服务器以及数据库服务器,成本在一万元一下,真个网络部署也是由本人独立完成不涉及到其他人工费用,整个开发过程本着低成本,低消耗的原则。
技术可行性分析的目的是确认该系统能否利用现有技术实现,并评估开发效率和完成情况。技术的可行性是指在当前的技术条件下,计算机软件和硬件的开发是否能够满足发展的要求。因为该系统的开发基于C#语言,所以开发该系统所需的软件和硬件条件可以在投稿计算机上满足。因为它占用的内存相对较少,所以用SQL Server数据库开发和设计软件理论上没有问题,因为它占用的内存太少。上述技术可以有效地保证系统的成功和高效开发。
基于C#的文达投稿系统的使用界面简单易于操作,采用常见的界面窗口来登录界面,通过电脑进行访问操作,用户只要平时使用过电脑都能进行访问操作。此系统的开发采用ASP.NET技术开发,人性化和完善化是B/S结构开发比较显要的特点使得用户操作相比较其他更加简洁方便。易操作、易管理、交互性好在本系统操作上体现得淋漓尽致。
文达投稿系统的功能主要分为投稿用户根据自己的需求进行注册登录,投稿用户可以实现个人信息、修改密码、投稿信息、修改建议、定稿信息、通知公告等功能。审稿用户可以实现主页、投稿信息、修改建议、审稿费用、通知公告等功能。后台系统管理员职责的不同,主要对用户管理、投稿信息、修改建议、定稿信息、审稿费用、稿件类型、通知公告进行处理。
投稿用户用例图如下所示。

图3-1 投稿用户用例图
审稿用户用例图如下所示。

图3-2 审稿用户用例图
管理员用例图如下所示。

图3-3 管理员用例图
首先主要考虑的是系统功能软件,在具体设计的环节上,是不是能够较好的满足各类用户的基本功能需求,如果不能较好的满足用户需求,那么这个系统的存在是没有价值的。软件系统的非功能性求分析,从7个方面展开,一个是性能分析,针对系统;一个是安全分析,针对系统,一个是完整度分析,针对系统,一个是可维护分析,针对系统,一个是可扩展性分析,针对系统,一个是适应业务的性能分析。面对文达投稿系统存在的性能、安全、扩展、完整度等7个方面性能综合比对分析后发现,需要相应的非功能性需求分析。
安全性对每一个系统来说都是非常重要的。安全性很好的系统可以保护稿件信息和用户的信息不被窃取。提高系统的安全性不仅是对用户的负责,更是对投稿人的负责。尤其针对于文达投稿系统来说,必须要有很好的安全性来保障整个系统。
系统具有对使用者有权限控制,针对角色的不通限制使用者的权限,以此来确保系统的安全性。
数据库中的数据是从外界输入的,当数据的输入时,由于种种原因,输入的数据会无效,或者是脏数据。因此,怎样保证输入的数据符合规定,成为了数据库系统,尤其是多用户的关系数据库系统首要关注的问题。
因此,在写入数据库时,要保证数据完整性、正确性和一致性。
对系统的数据流进行分析,系统的使用者分为三类,投稿用户、审稿用户、管理员。系统主要对界面信息传送,登录信息的验证,注册信息的接收,用户各种操作的响应做处理。
系统顶层数据流图如下图所示。

图3-4 顶层数据流图
要判断用户是是什么身份,是根据登录的数据来判断后,跳转到对应的功能界面。在系统的内部用户就可以对数据进行操作,数据库中心就可以接收到系统传输的有效数据流来对数据sql语句进行对应操作。
系统底层数据流图如下图所示。

图3-3 底层数据流图
本文达投稿系统的架构设计主要分为可以3层,主要有Web层,业务层,Model层。其中web层还包括View层和Controller层,Model层包括元数据扩展层和数据访问层。
系统架构如下图所示。

图4-1 系统架构
文达投稿系统总体分为投稿用户模块、审稿用户模块和管理员模块。
三个模块表现上是分别独立存在,但是访问的数据库是一样的。每一个模块的功能都是根据先前完成的需求分析,并查阅相关资料后整理制作的。
综上所述,系统功能结构图如下图所示。

图4-2 系统功能结构图
1.投稿用户功能设计:
主页:显示系统公告、通知信息等。
个人信息:展示用户个人信息,如姓名、联系方式等,并提供修改功能。
修改密码:允许用户更改登录密码。
投稿信息:提交新的投稿,并填写相关信息,如标题、摘要、关键词等。
修改建议:查看审稿用户针对稿件提出的修改建议。
定稿信息:展示已接受或被拒绝的稿件的最终结果和意见。
通知公告:显示系统发布的重要通知和公告。
退出:安全退出系统。
2.管理员功能设计:
主页:显示系统公告、通知信息等。
用户管理:管理用户账号,包括添加新用户、修改用户信息、冻结或解冻用户账号等。
投稿信息:查看和管理所有的投稿信息,包括待处理、已处理和已发布的稿件。
修改建议:对投稿进行审核和修改建议,并与作者进行沟通。
定稿信息:记录和管理投稿的最终定稿结果和意见。
审稿费用:管理和记录审稿费用的支付情况。
稿件类型:设置和管理不同的稿件类型和领域分类。
通知公告:发布系统通知和公告,如投稿截止日期、系统维护通知等。
退出:安全退出系统。
3.审稿用户功能设计:
主页:显示系统公告、通知信息等。
投稿信息:查看分配给自己的待审稿件,并进行评审工作。
修改建议:对稿件进行审稿意见和修改建议,并与作者进行沟通。
审稿费用:查看和管理自己的审稿费用的支付情况。
通知公告:显示系统发布的重要通知和公告。
退出:安全退出系统。
通过以上系统功能设计,投稿用户可以方便地提交和管理自己的稿件,并根据编辑或评审人员的反馈进行修改;管理员可以管理用户账号、处理投稿信息以及发布通知公告;审稿用户可以对分配给自己的稿件进行评审和提出修改建议。这样的功能设计可以有效地支持投稿流程的顺利进行,提高论文的质量和效率。
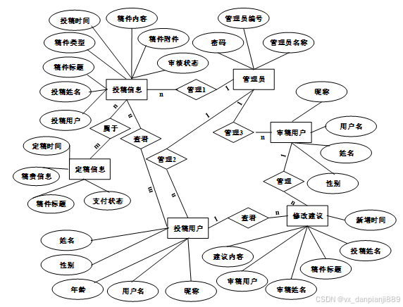
数据库概念设计是指对于某个具体应用的数据模型(数据结构),进行抽象和设计,以便在后续的数据库实现阶段中进行数据库逻辑设计和物理结构设计。概念结构本身特性就是其能表现来自用户的各类需求。
系统ER图如下图所示。

图4-3 系统ER图
文达投稿系统所拥有的数据表有以下:用户信息表,投稿信息表,审稿信息表,修改信息表等。
由于数据表较多,只展示系统主要数据表,如下表所示。
表access_token (登陆访问时长)
| 编号 | 名称 | 数据类型 | 长度 | 小数位 | 允许空值 | 主键 | 默认值 | 说明 |
| 1 | token_id | int | 10 | 0 | N | Y | 临时访问牌ID | |
| 2 | token | varchar | 64 | 0 | Y | N | 临时访问牌 | |
| 3 | info | text | 65535 | 0 | Y | N | ||
| 4 | maxage | int | 10 | 0 | N | N | 2 | 最大寿命:默认2小时 |
| 5 | create_time | timestamp | 19 | 0 | N | N | CURRENT_TIMESTAMP | 创建时间: |
| 6 | update_time | timestamp | 19 | 0 | N | N | CURRENT_TIMESTAMP | 更新时间: |
| 7 | user_id | int | 10 | 0 | N | N | 0 | 用户编号: |
| 编号 | 名称 | 数据类型 | 长度 | 小数位 | 允许空值 | 主键 | 默认值 | 说明 |
| 1 | auth_id | int | 10 | 0 | N | Y | 授权ID: | |
| 2 | user_group | varchar | 64 | 0 | Y | N | 用户组: | |
| 3 | mod_name | varchar | 64 | 0 | Y | N | 模块名: | |
| 4 | table_name | varchar | 64 | 0 | Y | N | 表名: | |
| 5 | page_title | varchar | 255 | 0 | Y | N | 页面标题: | |
| 6 | path | varchar | 255 | 0 | Y | N | 路由路径: | |
| 7 | position | varchar | 32 | 0 | Y | N | 位置: | |
| 8 | mode | varchar | 32 | 0 | N | N | _blank | 跳转方式: |
| 9 | add | tinyint | 3 | 0 | N | N | 1 | 是否可增加: |
| 10 | del | tinyint | 3 | 0 | N | N | 1 | 是否可删除: |
| 11 | set | tinyint | 3 | 0 | N | N | 1 | 是否可修改: |
| 12 | get | tinyint | 3 | 0 | N | N | 1 | 是否可查看: |
| 13 | field_add | text | 65535 | 0 | Y | N | 添加字段: | |
| 14 | field_set | text | 65535 | 0 | Y | N | 修改字段: | |
| 15 | field_get | text | 65535 | 0 | Y | N | 查询字段: | |
| 16 | table_nav_name | varchar | 500 | 0 | Y | N | 跨表导航名称: | |
| 17 | table_nav | varchar | 500 | 0 | Y | N | 跨表导航: | |
| 18 | option | text | 65535 | 0 | Y | N | 配置: | |
| 19 | create_time | timestamp | 19 | 0 | N | N | CURRENT_TIMESTAMP | 创建时间: |
| 20 | update_time | timestamp | 19 | 0 | N | N | CURRENT_TIMESTAMP | 更新时间: |
表finalization_information (定稿信息)
| 编号 | 名称 | 数据类型 | 长度 | 小数位 | 允许空值 | 主键 | 默认值 | 说明 |
| 1 | finalization_information_id | int | 10 | 0 | N | Y | 定稿信息ID | |
| 2 | submission_users | int | 10 | 0 | Y | N | 0 | 投稿用户 |
| 3 | submission_name | varchar | 64 | 0 | Y | N | 投稿姓名 | |
| 4 | title_of_the_manuscript | varchar | 64 | 0 | Y | N | 稿件标题 | |
| 5 | manuscript_fee_information | int | 10 | 0 | Y | N | 0 | 稿费信息 |
| 6 | finalization_time | date | 10 | 0 | Y | N | 定稿时间 | |
| 7 | pay_state | varchar | 16 | 0 | N | N | 未支付 | 支付状态 |
| 8 | pay_type | varchar | 16 | 0 | Y | N | 支付类型: 微信、支付宝、网银 | |
| 9 | create_time | datetime | 19 | 0 | N | N | CURRENT_TIMESTAMP | 创建时间 |
| 10 | update_time | timestamp | 19 | 0 | N | N | CURRENT_TIMESTAMP | 更新时间 |
| 编号 | 名称 | 数据类型 | 长度 | 小数位 | 允许空值 | 主键 | 默认值 | 说明 |
| 1 | hits_id | int | 10 | 0 | N | Y | 点赞ID: | |
| 2 | user_id | int | 10 | 0 | N | N | 0 | 点赞人: |
| 3 | create_time | timestamp | 19 | 0 | N | N | CURRENT_TIMESTAMP | 创建时间: |
| 4 | update_time | timestamp | 19 | 0 | N | N | CURRENT_TIMESTAMP | 更新时间: |
| 5 | source_table | varchar | 255 | 0 | Y | N | 来源表: | |
| 6 | source_field | varchar | 255 | 0 | Y | N | 来源字段: | |
| 7 | source_id | int | 10 | 0 | N | N | 0 | 来源ID: |
| 编号 | 名称 | 数据类型 | 长度 | 小数位 | 允许空值 | 主键 | 默认值 | 说明 |
| 1 | manuscript_type_id | int | 10 | 0 | N | Y | 稿件类型ID | |
| 2 | manuscript_type | varchar | 64 | 0 | Y | N | 稿件类型 | |
| 3 | create_time | datetime | 19 | 0 | N | N | CURRENT_TIMESTAMP | 创建时间 |
| 4 | update_time | timestamp | 19 | 0 | N | N | CURRENT_TIMESTAMP | 更新时间 |
表notification_announcement (通知公告)
| 编号 | 名称 | 数据类型 | 长度 | 小数位 | 允许空值 | 主键 | 默认值 | 说明 |
| 1 | notification_announcement_id | int | 10 | 0 | N | Y | 通知公告ID | |
| 2 | announcement_name | varchar | 64 | 0 | Y | N | 公告名称 | |
| 3 | announcement_title | varchar | 64 | 0 | Y | N | 公告标题 | |
| 4 | announcement_image | varchar | 255 | 0 | Y | N | 公告图片 | |
| 5 | release_time | date | 10 | 0 | Y | N | 发布时间 | |
| 6 | announcement_content | text | 65535 | 0 | Y | N | 公告内容 | |
| 7 | create_time | datetime | 19 | 0 | N | N | CURRENT_TIMESTAMP | 创建时间 |
| 8 | update_time | timestamp | 19 | 0 | N | N | CURRENT_TIMESTAMP | 更新时间 |
| 编号 | 名称 | 数据类型 | 长度 | 小数位 | 允许空值 | 主键 | 默认值 | 说明 |
| 1 | reviewer_id | int | 10 | 0 | N | Y | 审稿用户ID | |
| 2 | reviewer_name | varchar | 64 | 0 | Y | N | 审稿姓名 | |
| 3 | user_gender | varchar | 64 | 0 | Y | N | 用户性别 | |
| 4 | contact_information | varchar | 64 | 0 | Y | N | 联系方式 | |
| 5 | examine_state | varchar | 16 | 0 | N | N | 已通过 | 审核状态 |
| 6 | user_id | int | 10 | 0 | N | N | 0 | 用户ID |
| 7 | create_time | datetime | 19 | 0 | N | N | CURRENT_TIMESTAMP | 创建时间 |
| 8 | update_time | timestamp | 19 | 0 | N | N | CURRENT_TIMESTAMP | 更新时间 |
| 编号 | 名称 | 数据类型 | 长度 | 小数位 | 允许空值 | 主键 | 默认值 | 说明 |
| 1 | review_fees_id | int | 10 | 0 | N | Y | 审稿费用ID | |
| 2 | reviewer | int | 10 | 0 | Y | N | 0 | 审稿用户 |
| 3 | reviewer_name | varchar | 64 | 0 | Y | N | 审稿姓名 | |
| 4 | title_of_the_manuscript | varchar | 64 | 0 | Y | N | 稿件标题 | |
| 5 | cost_information | int | 10 | 0 | Y | N | 0 | 费用信息 |
| 6 | distribution_time | date | 10 | 0 | Y | N | 发放时间 | |
| 7 | pay_state | varchar | 16 | 0 | N | N | 未支付 | 支付状态 |
| 8 | pay_type | varchar | 16 | 0 | Y | N | 支付类型: 微信、支付宝、网银 | |
| 9 | create_time | datetime | 19 | 0 | N | N | CURRENT_TIMESTAMP | 创建时间 |
| 10 | update_time | timestamp | 19 | 0 | N | N | CURRENT_TIMESTAMP | 更新时间 |
| 编号 | 名称 | 数据类型 | 长度 | 小数位 | 允许空值 | 主键 | 默认值 | 说明 |
| 1 | sensitive_vocabulary_id | int | 10 | 0 | N | Y | 敏感词汇ID | |
| 2 | sensitive_vocabulary | varchar | 64 | 0 | Y | N | 敏感词汇 | |
| 3 | create_time | datetime | 19 | 0 | N | N | CURRENT_TIMESTAMP | 创建时间 |
| 4 | update_time | timestamp | 19 | 0 | N | N | CURRENT_TIMESTAMP | 更新时间 |
表submission_information (投稿信息)
| 编号 | 名称 | 数据类型 | 长度 | 小数位 | 允许空值 | 主键 | 默认值 | 说明 |
| 1 | submission_information_id | int | 10 | 0 | N | Y | 投稿信息ID | |
| 2 | submission_users | int | 10 | 0 | Y | N | 0 | 投稿用户 |
| 3 | submission_name | varchar | 64 | 0 | Y | N | 投稿姓名 | |
| 4 | title_of_the_manuscript | varchar | 64 | 0 | Y | N | 稿件标题 | |
| 5 | manuscript_type | varchar | 64 | 0 | Y | N | 稿件类型 | |
| 6 | submission_time | date | 10 | 0 | Y | N | 投稿时间 | |
| 7 | manuscript_attachment | varchar | 255 | 0 | Y | N | 稿件附件 | |
| 8 | content_of_the_manuscript | text | 65535 | 0 | Y | N | 稿件内容 | |
| 9 | examine_state | varchar | 16 | 0 | N | N | 未审核 | 审核状态 |
| 10 | create_time | datetime | 19 | 0 | N | N | CURRENT_TIMESTAMP | 创建时间 |
| 11 | update_time | timestamp | 19 | 0 | N | N | CURRENT_TIMESTAMP | 更新时间 |
| 编号 | 名称 | 数据类型 | 长度 | 小数位 | 允许空值 | 主键 | 默认值 | 说明 |
| 1 | submission_users_id | int | 10 | 0 | N | Y | 投稿用户ID | |
| 2 | submission_name | varchar | 64 | 0 | Y | N | 投稿姓名 | |
| 3 | user_gender | varchar | 64 | 0 | Y | N | 用户性别 | |
| 4 | contact_information | varchar | 64 | 0 | Y | N | 联系方式 | |
| 5 | examine_state | varchar | 16 | 0 | N | N | 已通过 | 审核状态 |
| 6 | user_id | int | 10 | 0 | N | N | 0 | 用户ID |
| 7 | create_time | datetime | 19 | 0 | N | N | CURRENT_TIMESTAMP | 创建时间 |
| 8 | update_time | timestamp | 19 | 0 | N | N | CURRENT_TIMESTAMP | 更新时间 |
表suggested_modifications (修改建议)
| 编号 | 名称 | 数据类型 | 长度 | 小数位 | 允许空值 | 主键 | 默认值 | 说明 |
| 1 | suggested_modifications_id | int | 10 | 0 | N | Y | 修改建议ID | |
| 2 | reviewer | int | 10 | 0 | Y | N | 0 | 审稿用户 |
| 3 | reviewer_name | varchar | 64 | 0 | Y | N | 审稿姓名 | |
| 4 | submission_users | int | 10 | 0 | Y | N | 0 | 投稿用户 |
| 5 | submission_name | varchar | 64 | 0 | Y | N | 投稿姓名 | |
| 6 | title_of_the_manuscript | varchar | 64 | 0 | Y | N | 稿件标题 | |
| 7 | suggested_content | text | 65535 | 0 | Y | N | 建议内容 | |
| 8 | create_time | datetime | 19 | 0 | N | N | CURRENT_TIMESTAMP | 创建时间 |
| 9 | update_time | timestamp | 19 | 0 | N | N | CURRENT_TIMESTAMP | 更新时间 |
| 编号 | 名称 | 数据类型 | 长度 | 小数位 | 允许空值 | 主键 | 默认值 | 说明 |
| 1 | upload_id | int | 10 | 0 | N | Y | 上传ID | |
| 2 | name | varchar | 64 | 0 | Y | N | 文件名 | |
| 3 | path | varchar | 255 | 0 | Y | N | 访问路径 | |
| 4 | file | varchar | 255 | 0 | Y | N | 文件路径 | |
| 5 | display | varchar | 255 | 0 | Y | N | 显示顺序 | |
| 6 | father_id | int | 10 | 0 | Y | N | 0 | 父级ID |
| 7 | dir | varchar | 255 | 0 | Y | N | 文件夹 | |
| 8 | type | varchar | 32 | 0 | Y | N | 文件类型 |
| 编号 | 名称 | 数据类型 | 长度 | 小数位 | 允许空值 | 主键 | 默认值 | 说明 |
| 1 | user_id | mediumint | 8 | 0 | N | Y | 用户ID:[0,8388607]用户获取其他与用户相关的数据 | |
| 2 | state | smallint | 5 | 0 | N | N | 1 | 账户状态:[0,10](1可用|2异常|3已冻结|4已注销) |
| 3 | user_group | varchar | 32 | 0 | Y | N | 所在用户组:[0,32767]决定用户身份和权限 | |
| 4 | login_time | timestamp | 19 | 0 | N | N | CURRENT_TIMESTAMP | 上次登录时间: |
| 5 | phone | varchar | 11 | 0 | Y | N | 手机号码:[0,11]用户的手机号码,用于找回密码时或登录时 | |
| 6 | phone_state | smallint | 5 | 0 | N | N | 0 | 手机认证:[0,1](0未认证|1审核中|2已认证) |
| 7 | username | varchar | 16 | 0 | N | N | 用户名:[0,16]用户登录时所用的账户名称 | |
| 8 | nickname | varchar | 16 | 0 | Y | N | 昵称:[0,16] | |
| 9 | password | varchar | 64 | 0 | N | N | 密码:[0,32]用户登录所需的密码,由6-16位数字或英文组成 | |
| 10 | | varchar | 64 | 0 | Y | N | 邮箱:[0,64]用户的邮箱,用于找回密码时或登录时 | |
| 11 | email_state | smallint | 5 | 0 | N | N | 0 | 邮箱认证:[0,1](0未认证|1审核中|2已认证) |
| 12 | avatar | varchar | 255 | 0 | Y | N | 头像地址:[0,255] | |
| 13 | open_id | varchar | 255 | 0 | Y | N | 针对获取用户信息字段 | |
| 14 | create_time | timestamp | 19 | 0 | N | N | CURRENT_TIMESTAMP | 创建时间: |
| 15 | vip_level | varchar | 255 | 0 | Y | N | 会员等级 | |
| 16 | vip_discount | double | 11 | 2 | Y | N | 0.00 | 会员折扣 |
| 编号 | 名称 | 数据类型 | 长度 | 小数位 | 允许空值 | 主键 | 默认值 | 说明 |
| 1 | group_id | mediumint | 8 | 0 | N | Y | 用户组ID:[0,8388607] | |
| 2 | display | smallint | 5 | 0 | N | N | 100 | 显示顺序:[0,1000] |
| 3 | name | varchar | 16 | 0 | N | N | 名称:[0,16] | |
| 4 | description | varchar | 255 | 0 | Y | N | 描述:[0,255]描述该用户组的特点或权限范围 | |
| 5 | source_table | varchar | 255 | 0 | Y | N | 来源表: | |
| 6 | source_field | varchar | 255 | 0 | Y | N | 来源字段: | |
| 7 | source_id | int | 10 | 0 | N | N | 0 | 来源ID: |
| 8 | register | smallint | 5 | 0 | Y | N | 0 | 注册位置: |
| 9 | create_time | timestamp | 19 | 0 | N | N | CURRENT_TIMESTAMP | 创建时间: |
| 10 | update_time | timestamp | 19 | 0 | N | N | CURRENT_TIMESTAMP | 更新时间: |
用户登录页面,该页面有一个权限区分,主要用于区分系统管理员、用户的登录。当登录的账号是系统管理员时,管理员可以进行后台管理,而用户只能进行用户端的操作,用户只有在注册登录以后方可在网上挂号。如果用户还没有登录的账号和密码,必须先在系统上注册一个。在登录后,可以进入预约挂号的操作。
已登录的用户可以查看、修改个人信息以及密码修改等操作。用户信息,和密码修改功能在系统窗口中实现的。登录界面如下图所示。
图5-1登录界面
首页的实现,用户界面要尽量简洁大方,使用户能够方便找到需要的功能入口,浏览、购买商品,且要易于修改和维护,同时还要保证用户合法和系统安全。
投稿用户首页界面如下图所示。
图5-2投稿用户首页界面
用户注册页面,在这个页面中用户要填写用户名,密码,姓名,地址和Email等信息,并且各项信息都不能为空。用户也可以点击修改个人资料和密码。系统管理员对已注册用户的信息可进行确认,可将用户列为正式用户,也可以将其删除。一般注册了的用户默认都是正是用户,前提是管理员没有删除该账号。用户在注册成功以后,才可登录系统。用户注册界面如下所示。
图5-3用户注册界面
投稿用户点击“投稿信息”菜单按钮,可以对投稿信息进行增删改查等操作,如下图所示。
图5-4投稿信息页面
投稿用户点击“定稿信息”菜单按钮,可以对查看稿件的最终结果和意见,如下图所示。
图5-5定稿信息界面
-
- 审稿用户主要功能实现
审稿用户点击“审稿费用”菜单按钮,可以查看和管理自己的审稿费用的支付情况。如下图所示。
图5-6审稿费用界面
审稿用户点击“修改建议”菜单按钮,可以对稿件进行新增审稿意见和修改建议。如下图所示。
图5-7修改建议界面
-
- 管理员主要功能实现
管理员可以对系统中所有的用户角色进行管控,包含了管理员、投稿用户、审稿用户这三种角色,如果需要添加新的用户,点击页面中的“添加”按钮根据提示输入上用户信息,点击“提交”以后在对应的用户界面就可以查看到了,可以点击用户后面的“删除”按钮直接删除某一用户。系统用户管理界面如下图所示。
图5-8用户管理界面图
当管理员点击“稿件类型”这一菜单的时候,可以对这稿件类型进行增删改查操作。稿件类型界面如下图所示。
当管理员点击“投稿信息”这一菜单的时候,可以查看和管理所有的投稿信息,还可查看建议、定稿详情。投稿信息界面如下图所示。
图5-10投稿信息界面
当管理员点击“定稿信息”这一菜单的时候,可以查看和管理所有的定稿信息,并可进行支付稿费操作。定稿信息界面如下图所示。
图5-11定稿信息界面
对任何系统而言,测试都是必不可少的环节,测试可以发现系统存在的很多问题,所有的软件上线之前,都应该进行充足的测试之后才能保证上线后不会Bug频发,或者是功能不满足需求等问题的发生。下面分别从单元测试,功能测试和用例测试来对系统进行测试以保证系统的稳定性和可靠性。
下表是系统登录功能测试用例,检测了用户名和密码的不同的输入情况,观察系统的响应情况。得出该功能达到了设计目标。
表6-1 系统登录功能测试用例
| 功能描述 | 用于系统登录 | |
| 测试目的 | 检测登录时的合法性检查 | |
| 测试数据以及操作 | 预期结果 | 实际结果 |
| 输入的用户名和密码带有非法字符 | 提示用户名或者密码错误 | 与预期结果一致 |
| 输入的用户名或者密码为空 | 提示用户名或者密码错误 | 与预期结果一致 |
| 输入的用户名和密码不存在 | 提示用户名或者密码错误 | 与预期结果一致 |
| 输入正确的用户名和密码 | 登录成功 | 与预期结果一致 |
下表是注册功能测试用例,检测了各种数据的输入情况,观察系统的响应情况。得出该功能达到了设计目标。
表6-2 注册功能测试用例
| 功能描述 | 用于用户注册 | |
| 测试目的 | 检测用户注册时的合法性检查 | |
| 测试数据以及操作 | 预期结果 | 实际结果 |
| 输入的手机号不合法 | 提示请输入正确的手机号码 | 与预期结果一致 |
| 输入的字段为空 | 提示必填项不能为空 | 与预期结果一致 |
| 输入的密码少于6位 | 提示密码必须为6-12位 | 与预期结果一致 |
| 输入的密码大于12位 | 提示密码必须为6-12位 | 与预期结果一致 |
下表是投稿信息功能的测试用例,检测了投稿信息中对投稿信息的增加,删除,修改,查询操作是否成功运行。观察系统的响应情况,得出该功能也达到了设计目标,系统运行正确。
前置条件;用户登录系统。
表6-3投稿信息的测试用例
| 功能描述 | 用于投稿信息 | |
| 测试目的 | 检测投稿信息时的各种操作的运行情况 | |
| 测试数据以及操作 | 预期结果 | 实际结果 |
| 点击添加投稿信息,必填项合法输入,点击保存 | 提示添加成功 | 与预期结果一致 |
| 点击添加投稿信息,必填项输入不合法,点击保存 | 提示必填项不能为空 | 与预期结果一致 |
| 点击修改投稿信息,必填项修改为空,点击保存 | 提示必填项不能为空 | 与预期结果一致 |
| 点击修改投稿信息,必填项输入不合法,点击保存 | 提示必填项不能为空 | 与预期结果一致 |
| 点击删除投稿信息,选择投稿信息删除 | 提示删除成功 | 与预期结果一致 |
| 点击搜索投稿信息,输入存在的审稿名称名 | 查找出投稿信息 | 与预期结果一致 |
| 点击搜索投稿信息,输入不存在的审稿名称名 | 不显示投稿信息 | 与预期结果一致 |
使用阿里云PTS(Performance Testing Service)性能测试服务对线上系统进行压力测试。线上服务器环境为:1核心CPU,1G内存,1Mbps公网带宽,Centos7.0操作系统。
压测过程中使用了2台并发机器,每台机器20个用户并发,对系统主页,登录,数据查询和数据维护等模块进行并发访问,测试结果是有40个用户并发时,数据管理相关页面的响应时间甚至达到了7s,通过查看服务器出网流量发现已经达到1381kb/s,可以看出服务器的带宽已经达到峰值,如果系统使用5Mbps的带宽,系统的响应时间和TPS将会大大增加。在整个测试的过程中,CPU的使用率占用仅8%,也提现出带宽瓶颈对系统的影响非常严重。
随着计算机互联网技术的迅猛发展,各行各业都已经实现采用计算机相关技术对日益放大的数据进行管理。该课题是文达投稿系统为核心展开的,主要是为了实现用户在线预约挂号的需求。
文达投稿系统的开发是基于VisualStudio开发平台,采用C#编程语言和ASP.NET等技术,采用SQL Server数据库来建立数据之间的转换。文中详细分析了文达投稿系统的研究背景和意义、开发工具和相关技术以及系统需求、系统详细设计和系统测试等等一系列内容。系统实现了文达投稿系统所需的一些基本功能,并通过测试对这些实现的功能进行了完善,进而提高了系统整体的实用性。系统投入运行时,各功能均运行正常。系统的每个界面的操作符合常规逻辑,对使用者来说操作简单,界面友好。整个系统的各个功能设计合理,体现了人性化。
但是由于自己在系统开发过程中对一些用到的相关知识和技术掌握不够牢固,再加上自身开发经验欠缺,因此系统在有些方面的功能还不够完善,考虑的不够全面,因此整个系统还有待日后逐步完善。
参考文献
[1]李志伟.基于ASP.NET的在线音乐网站设计[J].信息记录材料,2024,25(01):163-165.DOI:10.16009/j.cnki.cn13-1295/tq.2024.01.072.
[2]Kanjilal J .How to measure API performance in ASP.NET Core[J].InfoWorld.com,2023,
[3]Kanjilal J .How to create SOAP services in ASP.NET Core[J].InfoWorld.com,2023,
[4]蒋银虎,鲍顺萍.基于ASP.NET的高校报修系统的设计与实现[J].电脑知识与技术,2023,19(30):37-39+43.DOI:10.14004/j.cnki.ckt.2023.1619.
[5]Kanjilal J .How to use TinyIoC in ASP.NET Core[J].InfoWorld.com,2023,
[6]李冬.基于ASP.NET的大学生求职招聘服务平台的设计与实现[J].数字技术与应用,2023,41(09):155-161.DOI:10.19695/j.cnki.cn12-1369.2023.09.50.
[7]郭倩倩,霍星,罗思维.基于C#的高校体育选课系统设计与实现[J].电脑编程技巧与维护,2023,(08):23-25.DOI:10.16184/j.cnki.comprg.2023.08.002.
[8]姚晓玲,刘鸣涛.ASP.NET程序设计课程思政教学的探讨和实践[J].现代商贸工业,2023,44(08):243-245.DOI:10.19311/j.cnki.1672-3198.2023.08.081.
[9]李亚奇.基于ASP.NET的嵌入式软件缺陷自动定位方法[J].信息与电脑(理论版),2022,34(23):4-6.
[10]李亚君.基于ASP.NET的美食商城后台管理系统设计与实现[J].机电信息,2022,(16):29-33.DOI:10.19514/j.cnki.cn32-1628/tm.2022.16.008.
[11]李春雷.基于NET的电子商务系统的研究[J].现代工业经济和信息化,2022,12(03):92-93+97.DOI:10.16525/j.cnki.14-1362/n.2022.03.033.
[12]朱顺,基于C语言的程序编程设计管理软件v1.0.湖北省,武汉东湖学院,2021-12-01.
[13]段聪,基于C语言的数据结构化编程软件.湖北省,武汉东湖学院,2021-06-01.
[14]陆岫昶.企业新闻网稿件业务流程管理系统设计[J].数字技术与应用,2021,39(03):117-119.DOI:10.19695/j.cnki.cn12-1369.2021.03.39.
[15]文辉.科技期刊已录稿件管理系统的设计与实现[J].传播与版权,2021,(01):9-12.DOI:10.16852/j.cnki.45-1390/g2.2021.01.004.
[16]唐永军.C语言的计算机编程技术[J].电子技术与软件工程,2020,(15):48-49.
[17]韩阳.基于C语言的计算机软件编程分析[J].信息与电脑(理论版),2020,32(13):45-46.
[18]李娟.稿件管理系统的性能测试研究与实现[D].苏州大学,2020.DOI:10.27351/d.cnki.gszhu.2020.001099.
[19]张文军.基于C语言的计算机软件编程技术分析[J].信息通信,2020,(05):289-290.
[20]吴玥,邰伟伟.基于WEB的编辑部稿件管理系统的设计与实现[J].广东通信技术,2019,39(01):71-75+79.
致 谢
本次设计历时3个月。在这个毕业设计中,它离不开指导教师的指导,使事情基本顺利。指导老师无论是在毕业设计历经中,还是在论文做完中都给了了我特别大的助益。另一个方面,教师认真负责的工作姿态,谨慎的教学精神厚重的理论水准都使我获益匪浅。他勤恳谨慎的教学育人学习姿态也给我留下了特别特别深的感觉。我从老师那里学到了很多东西。在理论和实践中,我的技能得到了特别大的提高。在此,特向教师表示由衷的感激。
经过对该毕业设计的全部研究和开发,我的系统研发经历了从需求分析到实现详细功能,再到最终测试和维护的特殊进展。让我对系统研发有了更深层次的认识。如今我的动手本领单独处理疑惑的本领也获取到了特别大的演练学习增多,这是这次毕业设计最好的收获。
最后,在整个系统开发过程中,我周围的同学和朋友给了我很多意见,所以我很快就确认了系统的商业思想。在次,我由衷的向他们表示感激。
免费领取项目源码,请关注❥点赞收藏并私信博主,谢谢~
625

被折叠的 条评论
为什么被折叠?



