目录
摘要
在当今数字化时代,电子商务的兴起改变了人们的购物习惯,二手书交易也逐渐从传统的线下模式转向线上平台。为了满足广大读者对二手书的需求,提高二手书的流通效率,降低交易成本,我们计划设计和实现一个基于Java的二手书交易系统。
该系统旨在为广大书友提供一个安全、便捷、高效的二手书交易平台。通过该系统,卖家可以轻松地发布自己的二手书籍信息,而买家则可以快速浏览和筛选合适的书籍进行购买。此外,系统还将提供书籍评价、交易评价等功能,以增强交易的透明度和信任度。
在设计和实现上,我们将采用Java语言和相关技术栈,如Spring Boot框架、MySQL数据库、HTML/CSS/JavaScript前端技术等。这些技术经过广泛的市场验证,具有良好的稳定性和扩展性,能够确保系统的稳定运行和持续发展。
同时,我们还将注重系统的安全性和用户体验。通过严格的用户认证、数据加密、安全审计等措施,确保用户信息和交易数据的安全可靠。在用户体验方面,我们将不断优化界面设计、操作流程和功能布局,为用户提供流畅、便捷的购物体验。
总之,基于Java的二手书交易系统的设计与实现,旨在为广大书友打造一个安全、便捷、高效的二手书交易平台,推动二手书市场的健康发展。我们相信,通过我们的努力和创新,该系统将成为二手书交易领域的佼佼者。
关键词:SpringBoot;二手书交易系统;Java语言
Abstract
In today's digital age, the rise of e-commerce has changed people's shopping habits, and second-hand book transactions are gradually shifting from traditional offline models to online platforms. In order to meet the needs of readers for second-hand books, improve the circulation efficiency of second-hand books, and reduce transaction costs, we plan to design and implement a Java based second-hand book trading system.
The system aims to provide a safe, convenient, and efficient second-hand book trading platform for book enthusiasts. Through this system, sellers can easily publish their second-hand book information, while buyers can quickly browse and filter suitable books for purchase. In addition, the system will also provide functions such as book reviews and transaction reviews to enhance transparency and trust in transactions.
In terms of design and implementation, we will adopt Java language and related technology stacks, such as Spring Boot framework, MySQL database, HTML/CSS/JavaScript front-end technology, etc. These technologies have been widely validated in the market and have good stability and scalability, ensuring the stable operation and sustainable development of the system.
At the same time, we will also focus on the security and user experience of the system. By implementing strict measures such as user authentication, data encryption, and security auditing, we ensure the security and reliability of user information and transaction data. In terms of user experience, we will continuously optimize interface design, operational processes, and functional layout to provide users with a smooth and convenient shopping experience.
In summary, the design and implementation of a Java based second-hand book trading system aims to create a safe, convenient, and efficient second-hand book trading platform for book enthusiasts, promoting the healthy development of the second-hand book market. We believe that through our efforts and innovation, this system will become a leader in the field of second-hand book trading.
Keywords: SpringBoot; Second hand book trading system; Java language
1 绪论
1.1 选题背景与意义
在数字化时代,电子商务的蓬勃发展为各类商品交易提供了便捷的途径。然而,对于二手书这一特殊商品,其独特的价值和文化意义使得其交易方式需要更多的关注和优化。传统的二手书交易方式,如线下书店、集市等,存在信息不对称、交易效率低、流通范围有限等问题。因此,基于Java的二手书交易系统的设计与实现,具有重要的背景与意义。
随着人们对阅读和文化传承的重视,二手书市场逐渐兴起。然而,传统的交易方式限制了二手书的流通效率和交易范围,使得许多珍贵的书籍难以被更多人发现和利用。因此,开发一个基于Java的二手书交易系统,可以为广大书友提供一个更加广阔、便捷的交易平台,促进二手书的流通和共享。电子商务的快速发展为二手书交易提供了新的机遇。通过互联网平台,可以打破地域限制,将二手书交易的范围扩大到全国乃至全球。同时,借助先进的信息技术,可以优化交易流程、提高交易效率、减少交易成本,为买家和卖家提供更加优质的交易体验。此外,基于Java的二手书交易系统还具有很高的社会价值。通过该系统,可以推动二手书市场的规范化、透明化发展,减少非法交易和欺诈行为的发生。同时,该系统还可以为环保事业做出贡献,通过促进二手书的循环利用,减少新书印刷和废纸产生,从而减轻对环境的压力。
综上所述,基于Java的二手书交易系统的设计与实现具有重要的背景与意义。它不仅可以满足广大书友对二手书的需求,促进二手书的流通和共享,还可以推动电子商务的发展、提高社会价值、促进环保事业。通过该系统的实现,我们有望为二手书交易领域带来革命性的变革。
在国内,随着电子商务和移动互联网的普及,二手书交易逐渐受到了广泛关注。一些国内的企业和创业者已经开始尝试开发二手书交易系统,以满足日益增长的市场需求。这些系统通常采用Java等成熟的技术进行开发,注重用户体验和交易效率。同时,随着国家对版权和知识产权保护的加强,国内二手书交易系统也越来越重视书籍版权和知识产权的保护。
然而,国内二手书交易市场仍面临一些挑战。一方面,市场竞争激烈,需要不断创新和优化系统功能和用户体验;另一方面,由于国内阅读文化和二手书交易市场的成熟度相对较低,用户对于二手书的接受度和信任度还有待提高。
国外研究现状
在国外,二手书交易已经拥有较为成熟的市场和文化基础。一些知名的二手书交易平台,如Amazon的二手书市场、eBay的二手书交易区等,已经拥有庞大的用户群体和丰富的交易资源。这些平台通常采用先进的技术和算法,为用户提供个性化的推荐、智能的搜索和高效的交易服务。
此外,国外的一些研究机构和学者也在不断探索和研究二手书交易的新模式和技术。例如,利用大数据分析用户行为和需求,为卖家提供更加精准的书籍推荐和定价建议;利用区块链技术确保交易的透明性和可信度等。
综上所述,基于Java的二手书交易系统的设计与实现在国内外都具有一定的研究价值和市场潜力。通过借鉴国内外的成功经验和技术手段,我们可以打造一个功能完善、用户体验良好、安全可靠的二手书交易平台,推动二手书市场的健康发展。
论文将分层次经行编排,除去论文摘要致谢文献参考部分,正文部分还会对系统需求做出分析,以及阐述大体的设计和实现的功能,最后罗列部分调测记录,论文主要架构如下:
第一章:引言。第一章主要介绍了课题研究的背景和意义,系统开发的国内外研究现状和本文的研究内容与主要工作。
第二章:系统需求分析。主要从系统的用户、功能等方面进行需求分析。
第三章:系统设计。主要对系统框架、系统功能模块、数据库进行功能设计。
第四章:系统实现。主要介绍了系统框架搭建、系统界面的实现。
第五章:系统测试。主要对系统的部分界面进行测试并对主要功能进行测试
2系统分析
系统分析是开发一个项目的先决条件,通过系统分析可以很好的了解系统的主体用户的基本需求情况,同时这也是项目的开发的原因。进而对系统开发进行可行性分析,通常包括技术可行性、经济可行性等,可行性分析同时也是从项目整体角度进行的分析。然后就是对项目的具体需求进行分析,分析的手段一般都是通过用户的用例图来实现。接下来会进行详细的介绍。
2.1 可行性分析
技术性可行性,基于Java的二手书交易系统展现出了显著的优势。SpringBoot作为成熟且广泛应用的Java框架,具备快速构建稳定、可扩展后端服务的能力,这为系统提供了坚实的技术支撑。结合现代的前端框架和数据库技术,我们可以实现高效的数据处理、用户友好的界面展示以及安全的系统访问控制。此外,通过采用微服务架构和容器化部署等先进技术,我们可以进一步提高系统的可扩展性和可维护性,确保系统能够应对不断增长的用户需求和复杂的业务场景。因此,从技术角度来看,基于Java的二手书交易系统是完全可行的,并且有望为用户带来高效、稳定、安全的交易体验。
操作性可行性,基于Java的二手书交易系统同样展现出了良好的操作体验。系统前端设计采用直观、简洁的用户界面,使用户能够轻松上手并快速完成物品发布、浏览和交易等操作。同时,系统提供了详细的用户指南和帮助文档,帮助用户更好地理解和使用系统功能。在安全性方面,系统采用了先进的身份验证和权限管理机制,确保用户数据的安全性和隐私性。此外,系统还提供了友好的错误提示和反馈机制,使用户在遇到问题时能够及时获得帮助和解决方案。综上所述,基于Java的二手书交易系统在操作上完全可行,用户能够轻松、便捷地使用该系统进行二手书交易。
经济性可行性,基于Java的二手书交易系统具有显著的优势。从开发成本来看,SpringBoot是一个开源框架,拥有庞大的社区支持和丰富的资源,这意味着开发者可以利用这些免费资源来降低开发成本。系统还能为卖家提供一个低成本的销售渠道,帮助他们将闲置二手书转化为现金,同时买家也能以更低的价格购买到所需的物品,实现双赢。最后,从市场潜力来看,随着环保理念的普及和二手物品交易需求的增长,该系统有望吸引大量用户,创造可观的经济效益。综上所述,基于Java的二手书交易系统在经济上是完全可行的,并且有望为用户和商家带来可观的收益。
2.2.1 功能性分析
按照基于Java的二手书交易系统的角色,划分为了普通用户模块和管理员模块这两大部分。
普通用户功能介绍:
注册登录: 允许用户注册新账户并登录系统,以便个性化地使用系统功能。
首页: 展示最新的通知公告、图书资讯以及二手书交易信息,方便用户获取相关信息。
通知公告: 提供系统发布的通知公告信息,包括系统更新、活动通知等内容,让用户及时了解系统动态。
图书资讯: 展示与图书相关的资讯,为用户提供阅读参考和书籍推荐。
二手交易: 用户可以浏览、搜索并购买二手书籍,包括查看书籍详情、下单购买等操作。
商城管理: 用户可以对我的购物车、我的订单、我的地址进行操作。
我的账户: 用户可以查看和修改个人账户的基本信息。
订单配送: 用户可以查看订单配送情况,包括订单状态、物流信息等。
收藏: 用户可以收藏感兴趣的书籍或商城商品,方便以后查看和参考。
管理员功能介绍:
登录: 管理员需要通过用户名和密码进行登录,以获取管理员权限进入管理后台。
系统用户: 管理系统用户,包括添加、删除、编辑用户信息等操作。
系统管理: 管理网站首页的轮播图信息,包括添加、修改、删除轮播图等操作,提升网站的视觉效果和用户体验。
通知公告管理: 发布和管理系统的通知公告信息,包括更新提示、活动通知等内容,让用户了解系统的最新动态。
图书资讯: 管理图书相关的资讯内容,包括发布、编辑、删除资讯文章,为用户提供阅读参考和书籍推荐。
资讯分类: 管理资讯的分类信息,包括添加新分类、编辑现有分类、删除分类等操作。
二手交易: 管理二手书籍的交易信息,包括审核发布的书籍信息、下架书籍、编辑书籍信息等操作。
分类列表: 管理书籍的分类信息,包括添加新分类、编辑现有分类、删除分类等操作。
订单列表: 查看和管理用户的订单信息,包括订单状态、物流信息等。
订单配送: 管理订单的配送情况,包括更新订单状态、处理异常订单等操作。
基于Java的二手书交易系统的非功能性需求比如系统的安全性怎么样,可靠性怎么样,性能怎么样,可拓展性怎么样等。具体可以表示在如下2-1表格中:
表2-1基于Java的二手书交易系统非功能需求表
| 安全性 | 主要指基于Java的二手书交易系统数据库的安装,数据库的使用和密码的设定必须合乎规范。 |
| 可靠性 | 可靠性是指基于Java的二手书交易系统能够安装用户的指示进行操作,经过测试,可靠性90%以上。 |
| 性能 | 性能是影响基于Java的二手书交易系统占据市场的必要条件,所以性能最好要佳才好。 |
| 可扩展性 | 比如数据库预留多个属性,比如接口的使用等确保了系统的非功能性需求。 |
| 易用性 | 用户只要跟着基于Java的二手书交易系统的页面展示内容进行操作,就可以了。 |
| 可维护性 | 基于Java的二手书交易系统开发的可维护性是非常重要的,经过测试,可维护性没有问题 |
2.3 系统用例分析
通过2.2功能的分析,得出了系统的用例图:
普通用户角色用例如图2-1所示。

图2-1普通用户角色用例图
管理员是维护整个基于Java的二手书交易系统中所有数据信息的。管理员角色用例如图2-2所示。

2.4 系统流程分析
2.4.1 数据流程
基于Java的二手书交易系统主要的目的就是实现线上订购二手书,图2-3就是系统的数据流图。

图2-3商品订购操作展开图
2.4.2 业务流程
分析完系统的数据流,接下来我们来看系统的业务流程,图2-4就是业务流程图:

图2-4业务流程图
本章主要通过对基于Java的二手书交易系统的可行性分析、流程分析、功能需求分析、系统用例分析,确定整个系统要实现的功能。同时也为系统的代码实现和测试提供了标准。
3 系统总体设计
3.1 系统架构设计
本系统从架构上分为三层:表现层(UI)、业务逻辑层(BLL)以及数据层(DL)。

图3-1系统架构设计图
表现层(UI):又称UI层,主要完成本系统的UI交互功能,一个良好的UI可以打打提高用户的用户体验,增强用户使用本系统时的舒适度。UI的界面设计也要适应不同版本的二手相机商城系统以及不同尺寸的分辨率,以做到良好的兼容性。UI交互功能要求合理,用户进行交互操作时必须要得到与之相符的交互结果,这就要求表现层要与业务逻辑层进行良好的对接。
业务逻辑层(BLL):主要完成本系统的数据处理功能。用户从表现层传输过来的数据经过业务逻辑层进行处理交付给数据层,系统从数据层读取的数据经过业务逻辑层进行处理交付给表现层。
数据层(DL):由于本系统的数据是放在服务端的mysql数据库中,因此本属于服务层的部分可以直接整合在业务逻辑层中,所以数据层中只有数据库,其主要完成本系统的数据存储和管理功能。
3.2 系统功能模块设计
在上一章节中主要对系统的功能性需求和非功能性需求进行分析,并且根据需求分析了本系统中的用例。那么接下来就要开始对本系统的架构、主要功能和数据库开始进行设计。基于Java的二手书交易系统根据前面章节的需求分析得出,其总体设计模块图如图3-2所示。

图3-2系统功能模块图
数据库设计一般包括需求分析、概念模型设计、数据库表建立三大过程,其中需求分析前面章节已经阐述,概念模型设计有概念模型和逻辑结构设计两部分。
3.3.1 数据库概念结构设计
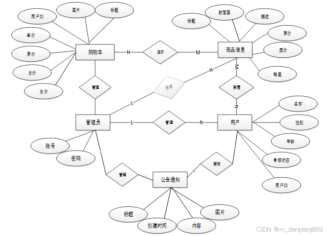
下面是整个基于Java的二手书交易系统中主要的数据库表总E-R实体关系图。

图3-3 基于Java的二手书交易系统总E-R关系图
通过上一小节中基于Java的二手书交易系统中总E-R关系图上得出一共需要创建很多个数据表。在此主要罗列几个主要的数据库表结构设计。
| 编号 | 名称 | 数据类型 | 长度 | 小数位 | 允许空值 | 主键 | 默认值 | 说明 |
| 1 | token_id | int | 10 | 0 | N | Y | 临时访问牌ID | |
| 2 | token | varchar | 64 | 0 | Y | N | 临时访问牌 | |
| 3 | info | text | 65535 | 0 | Y | N | ||
| 4 | maxage | int | 10 | 0 | N | N | 2 | 最大寿命:默认2小时 |
| 5 | create_time | timestamp | 19 | 0 | N | N | CURRENT_TIMESTAMP | 创建时间: |
| 6 | update_time | timestamp | 19 | 0 | N | N | CURRENT_TIMESTAMP | 更新时间: |
| 7 | user_id | int | 10 | 0 | N | N | 0 | 用户编号: |
| 编号 | 名称 | 数据类型 | 长度 | 小数位 | 允许空值 | 主键 | 默认值 | 说明 |
| 1 | address_id | int | 10 | 0 | N | Y | 收货地址: | |
| 2 | name | varchar | 32 | 0 | Y | N | 姓名: | |
| 3 | phone | varchar | 13 | 0 | Y | N | 手机: | |
| 4 | postcode | varchar | 8 | 0 | Y | N | 邮编: | |
| 5 | address | varchar | 255 | 0 | N | N | 地址: | |
| 6 | user_id | mediumint | 8 | 0 | N | N | 用户ID:[0,8388607]用户获取其他与用户相关的数据 | |
| 7 | create_time | timestamp | 19 | 0 | N | N | CURRENT_TIMESTAMP | 创建时间: |
| 8 | update_time | timestamp | 19 | 0 | N | N | CURRENT_TIMESTAMP | 更新时间: |
| 9 | default | bit | 1 | 0 | N | N | 0 | 默认判断 |
| 编号 | 名称 | 数据类型 | 长度 | 小数位 | 允许空值 | 主键 | 默认值 | 说明 |
| 1 | article_id | mediumint | 8 | 0 | N | Y | 文章id:[0,8388607] | |
| 2 | title | varchar | 125 | 0 | N | Y | 标题:[0,125]用于文章和html的title标签中 | |
| 3 | type | varchar | 64 | 0 | N | N | 0 | 文章分类:[0,1000]用来搜索指定类型的文章 |
| 4 | hits | int | 10 | 0 | N | N | 0 | 点击数:[0,1000000000]访问这篇文章的人次 |
| 5 | praise_len | int | 10 | 0 | N | N | 0 | 点赞数 |
| 6 | create_time | timestamp | 19 | 0 | N | N | CURRENT_TIMESTAMP | 创建时间: |
| 7 | update_time | timestamp | 19 | 0 | N | N | CURRENT_TIMESTAMP | 更新时间: |
| 8 | source | varchar | 255 | 0 | Y | N | 来源:[0,255]文章的出处 | |
| 9 | url | varchar | 255 | 0 | Y | N | 来源地址:[0,255]用于跳转到发布该文章的网站 | |
| 10 | tag | varchar | 255 | 0 | Y | N | 标签:[0,255]用于标注文章所属相关内容,多个标签用空格隔开 | |
| 11 | content | longtext | 2147483647 | 0 | Y | N | 正文:文章的主体内容 | |
| 12 | img | varchar | 255 | 0 | Y | N | 封面图 | |
| 13 | description | text | 65535 | 0 | Y | N | 文章描述 |
| 编号 | 名称 | 数据类型 | 长度 | 小数位 | 允许空值 | 主键 | 默认值 | 说明 |
| 1 | type_id | smallint | 5 | 0 | N | Y | 分类ID:[0,10000] | |
| 2 | display | smallint | 5 | 0 | N | N | 100 | 显示顺序:[0,1000]决定分类显示的先后顺序 |
| 3 | name | varchar | 16 | 0 | N | N | 分类名称:[2,16] | |
| 4 | father_id | smallint | 5 | 0 | N | N | 0 | 上级分类ID:[0,32767] |
| 5 | description | varchar | 255 | 0 | Y | N | 描述:[0,255]描述该分类的作用 | |
| 6 | icon | text | 65535 | 0 | Y | N | 分类图标: | |
| 7 | url | varchar | 255 | 0 | Y | N | 外链地址:[0,255]如果该分类是跳转到其他网站的情况下,就在该URL上设置 | |
| 8 | create_time | timestamp | 19 | 0 | N | N | CURRENT_TIMESTAMP | 创建时间: |
| 9 | update_time | timestamp | 19 | 0 | N | N | CURRENT_TIMESTAMP | 更新时间: |
| 编号 | 名称 | 数据类型 | 长度 | 小数位 | 允许空值 | 主键 | 默认值 | 说明 |
| 1 | auth_id | int | 10 | 0 | N | Y | 授权ID: | |
| 2 | user_group | varchar | 64 | 0 | Y | N | 用户组: | |
| 3 | mod_name | varchar | 64 | 0 | Y | N | 模块名: | |
| 4 | table_name | varchar | 64 | 0 | Y | N | 表名: | |
| 5 | page_title | varchar | 255 | 0 | Y | N | 页面标题: | |
| 6 | path | varchar | 255 | 0 | Y | N | 路由路径: | |
| 7 | position | varchar | 32 | 0 | Y | N | 位置: | |
| 8 | mode | varchar | 32 | 0 | N | N | _blank | 跳转方式: |
| 9 | add | tinyint | 3 | 0 | N | N | 1 | 是否可增加: |
| 10 | del | tinyint | 3 | 0 | N | N | 1 | 是否可删除: |
| 11 | set | tinyint | 3 | 0 | N | N | 1 | 是否可修改: |
| 12 | get | tinyint | 3 | 0 | N | N | 1 | 是否可查看: |
| 13 | field_add | text | 65535 | 0 | Y | N | 添加字段: | |
| 14 | field_set | text | 65535 | 0 | Y | N | 修改字段: | |
| 15 | field_get | text | 65535 | 0 | Y | N | 查询字段: | |
| 16 | table_nav_name | varchar | 500 | 0 | Y | N | 跨表导航名称: | |
| 17 | table_nav | varchar | 500 | 0 | Y | N | 跨表导航: | |
| 18 | option | text | 65535 | 0 | Y | N | 配置: | |
| 19 | create_time | timestamp | 19 | 0 | N | N | CURRENT_TIMESTAMP | 创建时间: |
| 20 | update_time | timestamp | 19 | 0 | N | N | CURRENT_TIMESTAMP | 更新时间: |
| 编号 | 名称 | 数据类型 | 长度 | 小数位 | 允许空值 | 主键 | 默认值 | 说明 |
| 1 | cart_id | int | 10 | 0 | N | Y | 购物车ID: | |
| 2 | title | varchar | 64 | 0 | Y | N | 标题: | |
| 3 | img | varchar | 255 | 0 | N | N | 0 | 图片: |
| 4 | user_id | int | 10 | 0 | N | N | 0 | 用户ID: |
| 5 | create_time | timestamp | 19 | 0 | N | N | CURRENT_TIMESTAMP | 创建时间: |
| 6 | update_time | timestamp | 19 | 0 | N | N | CURRENT_TIMESTAMP | 更新时间: |
| 7 | state | int | 10 | 0 | N | N | 0 | 状态:使用中,已失效 |
| 8 | price | double | 9 | 2 | N | N | 0.00 | 单价: |
| 9 | price_ago | double | 9 | 2 | N | N | 0.00 | 原价: |
| 10 | price_count | double | 11 | 2 | N | N | 0.00 | 总价: |
| 11 | num | int | 10 | 0 | N | N | 1 | 数量: |
| 12 | goods_id | mediumint | 8 | 0 | N | N | 商品id:[0,8388607] | |
| 13 | type | varchar | 64 | 0 | N | N | 未分类 | 商品分类: |
| 14 | description | varchar | 255 | 0 | Y | N | 描述:[0,255]用于产品规格描述 |
| 编号 | 名称 | 数据类型 | 长度 | 小数位 | 允许空值 | 主键 | 默认值 | 说明 |
| 1 | collect_id | int | 10 | 0 | N | Y | 收藏ID: | |
| 2 | user_id | int | 10 | 0 | N | N | 0 | 收藏人ID: |
| 3 | source_table | varchar | 255 | 0 | Y | N | 来源表: | |
| 4 | source_field | varchar | 255 | 0 | Y | N | 来源字段: | |
| 5 | source_id | int | 10 | 0 | N | N | 0 | 来源ID: |
| 6 | title | varchar | 255 | 0 | Y | N | 标题: | |
| 7 | img | varchar | 255 | 0 | Y | N | 封面: | |
| 8 | create_time | timestamp | 19 | 0 | N | N | CURRENT_TIMESTAMP | 创建时间: |
| 9 | update_time | timestamp | 19 | 0 | N | N | CURRENT_TIMESTAMP | 更新时间: |
| 编号 | 名称 | 数据类型 | 长度 | 小数位 | 允许空值 | 主键 | 默认值 | 说明 |
| 1 | comment_id | int | 10 | 0 | N | Y | 评论ID: | |
| 2 | user_id | int | 10 | 0 | N | N | 0 | 评论人ID: |
| 3 | reply_to_id | int | 10 | 0 | N | N | 0 | 回复评论ID:空为0 |
| 4 | content | longtext | 2147483647 | 0 | Y | N | 内容: | |
| 5 | nickname | varchar | 255 | 0 | Y | N | 昵称: | |
| 6 | avatar | varchar | 255 | 0 | Y | N | 头像地址:[0,255] | |
| 7 | create_time | timestamp | 19 | 0 | N | N | CURRENT_TIMESTAMP | 创建时间: |
| 8 | update_time | timestamp | 19 | 0 | N | N | CURRENT_TIMESTAMP | 更新时间: |
| 9 | source_table | varchar | 255 | 0 | Y | N | 来源表: | |
| 10 | source_field | varchar | 255 | 0 | Y | N | 来源字段: | |
| 11 | source_id | int | 10 | 0 | N | N | 0 | 来源ID: |
| 编号 | 名称 | 数据类型 | 长度 | 小数位 | 允许空值 | 主键 | 默认值 | 说明 |
| 1 | goods_id | mediumint | 8 | 0 | N | Y | 产品id:[0,8388607] | |
| 2 | title | varchar | 125 | 0 | Y | N | 标题:[0,125]用于产品和html的<title>标签中 | |
| 3 | img | text | 65535 | 0 | Y | N | 封面图:用于显示于产品列表页 | |
| 4 | description | varchar | 255 | 0 | Y | N | 描述:[0,255]用于产品规格描述 | |
| 5 | price_ago | double | 8 | 2 | N | N | 0.00 | 原价:[1] |
| 6 | price | double | 8 | 2 | N | N | 0.00 | 卖价:[1] |
| 7 | sales | int | 10 | 0 | N | N | 0 | 销量:[0,1000000000] |
| 8 | inventory | int | 10 | 0 | N | N | 0 | 商品库存 |
| 9 | type | varchar | 64 | 0 | N | N | 商品分类: | |
| 10 | hits | int | 10 | 0 | N | N | 0 | 点击量:[0,1000000000]访问这篇产品的人次 |
| 11 | content | longtext | 2147483647 | 0 | Y | N | 正文:产品的主体内容 | |
| 12 | img_1 | text | 65535 | 0 | Y | N | 主图1: | |
| 13 | img_2 | text | 65535 | 0 | Y | N | 主图2: | |
| 14 | img_3 | text | 65535 | 0 | Y | N | 主图3: | |
| 15 | img_4 | text | 65535 | 0 | Y | N | 主图4: | |
| 16 | img_5 | text | 65535 | 0 | Y | N | 主图5: | |
| 17 | create_time | timestamp | 19 | 0 | N | N | CURRENT_TIMESTAMP | 创建时间: |
| 18 | update_time | timestamp | 19 | 0 | N | N | CURRENT_TIMESTAMP | 更新时间: |
| 19 | customize_field | text | 65535 | 0 | Y | N | 自定义字段 | |
| 20 | source_table | varchar | 255 | 0 | Y | N | 来源表: | |
| 21 | source_field | varchar | 255 | 0 | Y | N | 来源字段: | |
| 22 | source_id | int | 10 | 0 | N | N | 0 | 来源ID: |
| 23 | user_id | int | 10 | 0 | Y | N | 0 | 添加人 |
| 编号 | 名称 | 数据类型 | 长度 | 小数位 | 允许空值 | 主键 | 默认值 | 说明 |
| 1 | type_id | int | 10 | 0 | N | Y | 商品分类ID: | |
| 2 | father_id | smallint | 5 | 0 | N | N | 0 | 上级分类ID:[0,32767] |
| 3 | name | varchar | 255 | 0 | Y | N | 商品名称: | |
| 4 | desc | varchar | 255 | 0 | Y | N | 描述: | |
| 5 | icon | varchar | 255 | 0 | Y | N | 图标: | |
| 6 | source_table | varchar | 255 | 0 | Y | N | 来源表: | |
| 7 | source_field | varchar | 255 | 0 | Y | N | 来源字段: | |
| 8 | create_time | timestamp | 19 | 0 | N | N | CURRENT_TIMESTAMP | 创建时间: |
| 9 | update_time | timestamp | 19 | 0 | N | N | CURRENT_TIMESTAMP | 更新时间: |
| 编号 | 名称 | 数据类型 | 长度 | 小数位 | 允许空值 | 主键 | 默认值 | 说明 |
| 1 | hits_id | int | 10 | 0 | N | Y | 点赞ID: | |
| 2 | user_id | int | 10 | 0 | N | N | 0 | 点赞人: |
| 3 | create_time | timestamp | 19 | 0 | N | N | CURRENT_TIMESTAMP | 创建时间: |
| 4 | update_time | timestamp | 19 | 0 | N | N | CURRENT_TIMESTAMP | 更新时间: |
| 5 | source_table | varchar | 255 | 0 | Y | N | 来源表: | |
| 6 | source_field | varchar | 255 | 0 | Y | N | 来源字段: | |
| 7 | source_id | int | 10 | 0 | N | N | 0 | 来源ID: |
| 编号 | 名称 | 数据类型 | 长度 | 小数位 | 允许空值 | 主键 | 默认值 | 说明 |
| 1 | logistics_delivery_id | int | 10 | 0 | N | Y | 物流配送ID | |
| 2 | order_number | varchar | 64 | 0 | Y | N | 订单号 | |
| 3 | product_name | varchar | 64 | 0 | Y | N | 商品名称 | |
| 4 | purchase_quantity | varchar | 64 | 0 | Y | N | 购买数量 | |
| 5 | total_transaction_amount | double | 11 | 2 | Y | N | 0.00 | 交易总额 |
| 6 | the_date_of_issuance | date | 10 | 0 | Y | N | 发货日期 | |
| 7 | delivery_number | varchar | 30 | 0 | Y | N | 配送订单 | |
| 8 | ordinary_users | int | 10 | 0 | Y | N | 0 | 普通用户 |
| 9 | shipping_address | varchar | 64 | 0 | Y | N | 收货地址 | |
| 10 | delivery_status | varchar | 64 | 0 | Y | N | 配送状态 | |
| 11 | signing_status | varchar | 64 | 0 | Y | N | 签收状态 | |
| 12 | recommend | int | 10 | 0 | N | N | 0 | 智能推荐 |
| 13 | contact_name | varchar | 255 | 0 | Y | N | 联系人名字 | |
| 14 | merchant_id | int | 10 | 0 | Y | N | 商家id | |
| 15 | create_time | datetime | 19 | 0 | N | N | CURRENT_TIMESTAMP | 创建时间 |
| 16 | update_time | timestamp | 19 | 0 | N | N | CURRENT_TIMESTAMP | 更新时间 |
| 编号 | 名称 | 数据类型 | 长度 | 小数位 | 允许空值 | 主键 | 默认值 | 说明 |
| 1 | notice_id | mediumint | 8 | 0 | N | Y | 公告id: | |
| 2 | title | varchar | 125 | 0 | N | N | 标题: | |
| 3 | content | longtext | 2147483647 | 0 | Y | N | 正文: | |
| 4 | create_time | timestamp | 19 | 0 | N | N | CURRENT_TIMESTAMP | 创建时间: |
| 5 | update_time | timestamp | 19 | 0 | N | N | CURRENT_TIMESTAMP | 更新时间: |
| 编号 | 名称 | 数据类型 | 长度 | 小数位 | 允许空值 | 主键 | 默认值 | 说明 |
| 1 | order_id | int | 10 | 0 | N | Y | 订单ID: | |
| 2 | order_number | varchar | 64 | 0 | Y | N | 订单号: | |
| 3 | goods_id | mediumint | 8 | 0 | N | N | 商品id:[0,8388607] | |
| 4 | title | varchar | 32 | 0 | Y | N | 商品标题: | |
| 5 | img | varchar | 255 | 0 | Y | N | 商品图片: | |
| 6 | price | double | 10 | 2 | N | N | 0.00 | 价格: |
| 7 | price_ago | double | 10 | 2 | N | N | 0.00 | 原价: |
| 8 | num | int | 10 | 0 | N | N | 1 | 数量: |
| 9 | price_count | double | 8 | 2 | N | N | 0.00 | 总价: |
| 10 | norms | varchar | 255 | 0 | Y | N | 规格: | |
| 11 | type | varchar | 64 | 0 | N | N | 未分类 | 商品分类: |
| 12 | contact_name | varchar | 32 | 0 | Y | N | 联系人姓名: | |
| 13 | contact_email | varchar | 125 | 0 | Y | N | 联系人邮箱: | |
| 14 | contact_phone | varchar | 11 | 0 | Y | N | 联系人手机: | |
| 15 | contact_address | varchar | 255 | 0 | Y | N | 收件地址: | |
| 16 | postal_code | varchar | 9 | 0 | Y | N | 邮政编码: | |
| 17 | user_id | int | 10 | 0 | N | N | 0 | 买家ID: |
| 18 | merchant_id | mediumint | 8 | 0 | N | N | 0 | 商家ID: |
| 19 | create_time | timestamp | 19 | 0 | N | N | CURRENT_TIMESTAMP | 创建时间: |
| 20 | update_time | timestamp | 19 | 0 | N | N | CURRENT_TIMESTAMP | 更新时间: |
| 21 | description | varchar | 255 | 0 | Y | N | 描述:[0,255]用于产品规格描述 | |
| 22 | state | varchar | 16 | 0 | N | N | 待付款 | 订单状态:待付款,待发货,待签收,已签收,待退款,已退款,已拒绝,已完成 |
| 23 | remark | text | 65535 | 0 | Y | N | 订单备注 | |
| 24 | delivery_state | varchar | 16 | 0 | Y | N | 未配送 | 发货状态:未配送,已配送 |
| 25 | vip_discount | double | 11 | 2 | Y | N | 0.00 | 折扣 |
| 编号 | 名称 | 数据类型 | 长度 | 小数位 | 允许空值 | 主键 | 默认值 | 说明 |
| 1 | praise_id | int | 10 | 0 | N | Y | 点赞ID: | |
| 2 | user_id | int | 10 | 0 | N | N | 0 | 点赞人: |
| 3 | create_time | timestamp | 19 | 0 | N | N | CURRENT_TIMESTAMP | 创建时间: |
| 4 | update_time | timestamp | 19 | 0 | N | N | CURRENT_TIMESTAMP | 更新时间: |
| 5 | source_table | varchar | 255 | 0 | Y | N | 来源表: | |
| 6 | source_field | varchar | 255 | 0 | Y | N | 来源字段: | |
| 7 | source_id | int | 10 | 0 | N | N | 0 | 来源ID: |
| 8 | status | bit | 1 | 0 | N | N | 1 | 点赞状态:1为点赞,0已取消 |
| 编号 | 名称 | 数据类型 | 长度 | 小数位 | 允许空值 | 主键 | 默认值 | 说明 |
| 1 | regular_users_id | int | 10 | 0 | N | Y | 普通用户ID | |
| 2 | user_name | varchar | 64 | 0 | Y | N | 用户姓名 | |
| 3 | user_gender | varchar | 64 | 0 | Y | N | 用户性别 | |
| 4 | contact_phone_number | varchar | 64 | 0 | Y | N | 联系电话 | |
| 5 | examine_state | varchar | 16 | 0 | N | N | 已通过 | 审核状态 |
| 6 | user_id | int | 10 | 0 | N | N | 0 | 用户ID |
| 7 | create_time | datetime | 19 | 0 | N | N | CURRENT_TIMESTAMP | 创建时间 |
| 8 | update_time | timestamp | 19 | 0 | N | N | CURRENT_TIMESTAMP | 更新时间 |
表second_hand_transactions (二手交易)
| 编号 | 名称 | 数据类型 | 长度 | 小数位 | 允许空值 | 主键 | 默认值 | 说明 |
| 1 | second_hand_transactions_id | int | 10 | 0 | N | Y | 二手交易ID | |
| 2 | information_remarks | varchar | 64 | 0 | Y | N | 信息备注 | |
| 3 | praise_len | int | 10 | 0 | N | N | 0 | 点赞数 |
| 4 | cart_title | varchar | 125 | 0 | Y | N | 标题:[0,125]用于产品html的标签中 | |
| 5 | cart_img | text | 65535 | 0 | Y | N | 封面图:用于显示于产品列表页 | |
| 6 | cart_description | varchar | 255 | 0 | Y | N | 描述:[0,255]用于产品规格描述 | |
| 7 | cart_price_ago | double | 8 | 2 | N | N | 0.00 | 原价:[1] |
| 8 | cart_price | double | 8 | 2 | N | N | 0.00 | 卖价:[1] |
| 9 | cart_inventory | int | 10 | 0 | N | N | 0 | 商品库存 |
| 10 | cart_type | varchar | 64 | 0 | N | N | 未分类 | 商品分类: |
| 11 | cart_content | longtext | 2147483647 | 0 | Y | N | 正文:产品的主体内容 | |
| 12 | cart_img_1 | text | 65535 | 0 | Y | N | 主图1: | |
| 13 | cart_img_2 | text | 65535 | 0 | Y | N | 主图2: | |
| 14 | cart_img_3 | text | 65535 | 0 | Y | N | 主图3: | |
| 15 | cart_img_4 | text | 65535 | 0 | Y | N | 主图4: | |
| 16 | cart_img_5 | text | 65535 | 0 | Y | N | 主图5: | |
| 17 | create_time | datetime | 19 | 0 | N | N | CURRENT_TIMESTAMP | 创建时间 |
| 18 | update_time | timestamp | 19 | 0 | N | N | CURRENT_TIMESTAMP | 更新时间 |
| 编号 | 名称 | 数据类型 | 长度 | 小数位 | 允许空值 | 主键 | 默认值 | 说明 |
| 1 | slides_id | int | 10 | 0 | N | Y | 轮播图ID: | |
| 2 | title | varchar | 64 | 0 | Y | N | 标题: | |
| 3 | content | varchar | 255 | 0 | Y | N | 内容: | |
| 4 | url | varchar | 255 | 0 | Y | N | 链接: | |
| 5 | img | varchar | 255 | 0 | Y | N | 轮播图: | |
| 6 | hits | int | 10 | 0 | N | N | 0 | 点击量: |
| 7 | create_time | timestamp | 19 | 0 | N | N | CURRENT_TIMESTAMP | 创建时间: |
| 8 | update_time | timestamp | 19 | 0 | N | N | CURRENT_TIMESTAMP | 更新时间: |
| 编号 | 名称 | 数据类型 | 长度 | 小数位 | 允许空值 | 主键 | 默认值 | 说明 |
| 1 | upload_id | int | 10 | 0 | N | Y | 上传ID | |
| 2 | name | varchar | 64 | 0 | Y | N | 文件名 | |
| 3 | path | varchar | 255 | 0 | Y | N | 访问路径 | |
| 4 | file | varchar | 255 | 0 | Y | N | 文件路径 | |
| 5 | display | varchar | 255 | 0 | Y | N | 显示顺序 | |
| 6 | father_id | int | 10 | 0 | Y | N | 0 | 父级ID |
| 7 | dir | varchar | 255 | 0 | Y | N | 文件夹 | |
| 8 | type | varchar | 32 | 0 | Y | N | 文件类型 |
| 编号 | 名称 | 数据类型 | 长度 | 小数位 | 允许空值 | 主键 | 默认值 | 说明 |
| 1 | user_id | mediumint | 8 | 0 | N | Y | 用户ID:[0,8388607]用户获取其他与用户相关的数据 | |
| 2 | state | smallint | 5 | 0 | N | N | 1 | 账户状态:[0,10](1可用|2异常|3已冻结|4已注销) |
| 3 | user_group | varchar | 32 | 0 | Y | N | 所在用户组:[0,32767]决定用户身份和权限 | |
| 4 | login_time | timestamp | 19 | 0 | N | N | CURRENT_TIMESTAMP | 上次登录时间: |
| 5 | phone | varchar | 11 | 0 | Y | N | 手机号码:[0,11]用户的手机号码,用于找回密码时或登录时 | |
| 6 | phone_state | smallint | 5 | 0 | N | N | 0 | 手机认证:[0,1](0未认证|1审核中|2已认证) |
| 7 | username | varchar | 16 | 0 | N | N | 用户名:[0,16]用户登录时所用的账户名称 | |
| 8 | nickname | varchar | 16 | 0 | Y | N | 昵称:[0,16] | |
| 9 | password | varchar | 64 | 0 | N | N | 密码:[0,32]用户登录所需的密码,由6-16位数字或英文组成 | |
| 10 | | varchar | 64 | 0 | Y | N | 邮箱:[0,64]用户的邮箱,用于找回密码时或登录时 | |
| 11 | email_state | smallint | 5 | 0 | N | N | 0 | 邮箱认证:[0,1](0未认证|1审核中|2已认证) |
| 12 | avatar | varchar | 255 | 0 | Y | N | 头像地址:[0,255] | |
| 13 | open_id | varchar | 255 | 0 | Y | N | 针对获取用户信息字段 | |
| 14 | create_time | timestamp | 19 | 0 | N | N | CURRENT_TIMESTAMP | 创建时间: |
| 15 | vip_level | varchar | 255 | 0 | Y | N | 会员等级 | |
| 16 | vip_discount | double | 11 | 2 | Y | N | 0.00 | 会员折扣 |
| 编号 | 名称 | 数据类型 | 长度 | 小数位 | 允许空值 | 主键 | 默认值 | 说明 |
| 1 | group_id | mediumint | 8 | 0 | N | Y | 用户组ID:[0,8388607] | |
| 2 | display | smallint | 5 | 0 | N | N | 100 | 显示顺序:[0,1000] |
| 3 | name | varchar | 16 | 0 | N | N | 名称:[0,16] | |
| 4 | description | varchar | 255 | 0 | Y | N | 描述:[0,255]描述该用户组的特点或权限范围 | |
| 5 | source_table | varchar | 255 | 0 | Y | N | 来源表: | |
| 6 | source_field | varchar | 255 | 0 | Y | N | 来源字段: | |
| 7 | source_id | int | 10 | 0 | N | N | 0 | 来源ID: |
| 8 | register | smallint | 5 | 0 | Y | N | 0 | 注册位置: |
| 9 | create_time | timestamp | 19 | 0 | N | N | CURRENT_TIMESTAMP | 创建时间: |
| 10 | update_time | timestamp | 19 | 0 | N | N | CURRENT_TIMESTAMP | 更新时间: |
整个基于Java的二手书交易系统的需求分析主要对系统总体架构以及功能模块的设计,通过建立E-R模型和数据库逻辑系统设计完成了数据库系统设计。
4系统关键模块设计与实现
基于Java的二手书交易系统的详细设计与实现主要是根据前面的需求分析和总体设计来设计页面并实现业务逻辑。主要从界面实现、业务逻辑实现这两部分进行介绍。
4.1普通用户功能模块
4.1.1 首页界面
当进入基于Java的二手书交易系统的时候,首先映入眼帘的是系统的导航栏,下面是轮播图,最下面是二手交易。其主界面展示如下图所示。
图4-1 首页界面图
4.1.2 用户注册界面
不是注册用户是可以在线进行注册的,如果你没有本系统的账号的话,添加“注册”,当填写上自己的账号+密码+确认密码+昵称+邮箱+手机号+性别等后再点击“注册”按钮后将会先验证输入的有没有空数据,再次验证密码和确认密码是否是一样的,最后验证输入的账户名和数据库表中已经注册的账户名是否重复,只有都验证没问题后即可用户注册成功。其注册界面展示如下图所示。
图4-2 用户注册界面图
注册代码如下:
/**
* 注册
* @param user
* @return
*/
@PostMapping("register")
public Map<String, Object> signUp(@RequestBody User user) {
// 查询用户
Map<String, String> query = new HashMap<>();
Map<String,Object> map = JSON.parseObject(JSON.toJSONString(user));
query.put("username",user.getUsername());
List list = service.selectBaseList(service.select(query, new HashMap<>()));
if (list.size()>0){
return error(30000, "用户已存在");
}
map.put("password",service.encryption(String.valueOf(map.get("password"))));
service.insert(map);
return success(1);
}
4.1.3 用户登录界面
基于Java的二手书交易系统中的注册后的用户是可以通过自己的账户名和密码进行登录的,当用户输入完整的自己的账户名和密码信息并点击“登录”按钮后,将会首先验证输入的有没有空数据,再次验证输入的账户名+密码和数据库中当前保存的用户信息是否一致,只有在一致后将会登录成功并自动跳转到基于Java的二手书交易系统的首页中;否则将会提示相应错误信息,用户登录界面如下图所示。
图4-3用户登录界面图
登录代码如下:
/**
* 登录
* @param data
* @param httpServletRequest
* @return
*/
@PostMapping("login")
public Map<String, Object> login(@RequestBody Map<String, String> data, HttpServletRequest httpServletRequest) {
log.info("[执行登录接口]");
String username = data.get("username");
String email = data.get("email");
String phone = data.get("phone");
String password = data.get("password");
List resultList = null;
Map<String, String> map = new HashMap<>();
if(username != null && "".equals(username) == false){
map.put("username", username);
resultList = service.selectBaseList(service.select(map, new HashMap<>()));
}
else if(email != null && "".equals(email) == false){
map.put("email", email);
resultList = service.selectBaseList(service.select(map, new HashMap<>()));
}
else if(phone != null && "".equals(phone) == false){
map.put("phone", phone);
resultList = service.selectBaseList(service.select(map, new HashMap<>()));
}else{
return error(30000, "账号或密码不能为空");
}
if (resultList == null || password == null) {
return error(30000, "账号或密码不能为空");
}
//判断是否有这个用户
if (resultList.size()<=0){
return error(30000,"用户不存在");
}
User byUsername = (User) resultList.get(0);
Map<String, String> groupMap = new HashMap<>();
groupMap.put("name",byUsername.getUserGroup());
List groupList = userGroupService.selectBaseList(userGroupService.select(groupMap, new HashMap<>()));
if (groupList.size()<1){
return error(30000,"用户组不存在");
}
UserGroup userGroup = (UserGroup) groupList.get(0);
//查询用户审核状态
if (!StringUtils.isEmpty(userGroup.getSourceTable())){
String res = service.selectExamineState(userGroup.getSourceTable(),byUsername.getUserId());
if (res==null){
return error(30000,"用户不存在");
}
if (!res.equals("已通过")){
return error(30000,"该用户审核未通过");
}
}
//查询用户状态
if (byUsername.getState()!=1){
return error(30000,"用户非可用状态,不能登录");
}
String md5password = service.encryption(password);
if (byUsername.getPassword().equals(md5password)) {
// 存储Token到数据库
AccessToken accessToken = new AccessToken();
accessToken.setToken(UUID.randomUUID().toString().replaceAll("-", ""));
accessToken.setUser_id(byUsername.getUserId());
Duration duration = Duration.ofSeconds(7200L);
redisTemplate.opsForValue().set(accessToken.getToken(), accessToken,duration);
// 返回用户信息
JSONObject user = JSONObject.parseObject(JSONObject.toJSONString(byUsername));
user.put("token", accessToken.getToken());
JSONObject ret = new JSONObject();
ret.put("obj",user);
return success(ret);
} else {
return error(30000, "账号或密码不正确");
}
}
4.1.4 图书资讯界面
当用户点击“图书资讯”后,将显示出网站发布的所有图书资讯信息,在详情页面可以进行查阅,用户可以进行点赞、收藏、评论等操作,界面如下图所示。
图4-4图书资讯界面图
4.1.5 二手交易界面
当用户点击“二手交易”按钮后会进入该二手交易的详情界面,可以了解到商品的价格、名称、库存等信息,同时可以对喜欢的商品进行购买、点赞和收藏,二手交易详情展示页面如下图所示。
图4-5 二手交易界面图
用户可以查看订单的详细信息,包括订单编号、下单时间、订单备注等,可以对订单进行支付。我的订单界面如下图所示。
图4-6我的订单界面图
4.2管理员功能模块
4.2.1 系统用户界面
基于Java的二手书交易系统中的管理人员是可以对注册的用户进行管理的,也可以对管理员进行管控。界面如下图所示。
图4-7用户管理界面图
用户管理管理关键代码如下:
@PostMapping("/set")
@Transactional
public Map<String, Object> set(HttpServletRequest request) throws IOException {
service.update(service.readQuery(request), service.readConfig(request), service.readBody(request.getReader()));
return success(1);
}
管理员管理系统首页的轮播图信息,包括添加、修改、删除轮播图等操作,提升网站的视觉效果和用户体验。界面如下图所示。
图4-8系统管理界面图
4.2.3 通知公告管理界面
基于Java的二手书交易系统中的管理人员是可以维护,管理,发布通知公告信息,界面如下图所示。
图4-9通知公告管理界面图
4.2.4 资源管理界面
图书资讯: 管理图书相关的资讯内容,包括发布、编辑、删除资讯文章,为用户提供阅读参考和书籍推荐。资讯分类: 管理资讯的分类信息,包括添加新分类、编辑现有分类、删除分类等操作。界面如下图所示。
图4-10图书资讯界面图
图4-11资讯分类界面图
4.2.5分类列表界面
管理员可以管理商品的分类信息,包括添加、编辑、删除分类等操作,以便用户浏览和搜索商品。分类列表界面如下图所示。
图4-12分类列表界面图
4.2.6订单配送界面
管理员可以管理订单的配送情况,包括查看订单的配送状态、更新配送信息等,以确保订单的及时送达。界面如下图所示。
图4-13 订单配送界面图
5系统测试
系统开发到了最后一个阶段那就是系统测试,系统测试对软件的开发其实是非常有必要的。因为没什么系统一经开发出来就可能会尽善尽美,再厉害的系统开发工程师也会在系统开发的时候出现纰漏,系统测试能够较好的改正一些bug,为后期系统的维护性提供很好的支持。通过系统测试,开发人员也可以建立自己对系统的信心,为后期的系统版本的跟新提供支持。
5.2 系统测试用例
系统测试包括:用户登录功能测试、图书资讯查看功能测试、资讯分类添加、二手交易搜索、密码修改功能测试,如表5-1、5-2、5-3、5-4、5-5所示:
表5-1 用户登录功能测试表
| 用例名称 | 用户登录系统 |
| 目的 | 测试用户通过正确的用户名和密码可否登录功能 |
| 前提 | 未登录的情况下 |
| 测试流程 | 1) 进入登录页面 2) 输入正确的用户名和密码 |
| 预期结果 | 用户名和密码正确的时候,跳转到登录成功界面,反之则显示错误信息,提示重新输入 |
| 实际结果 | 实际结果与预期结果一致 |
图书资讯查看功能测试:
表5-2图书资讯查看功能测试表
| 用例名称 | 图书资讯查看 |
| 目的 | 测试图书资讯查看功能 |
| 前提 | 用户登录 |
| 测试流程 | 点击图书资讯列表 |
| 预期结果 | 可以查看到所有图书资讯 |
| 实际结果 | 实际结果与预期结果一致 |
管理员添加资讯分类界面测试:
表5-3 管理员添加资讯分类界面测试表
| 用例名称 | 资讯分类发布测试用例 |
| 目的 | 测试资讯分类发布功能 |
| 前提 | 管理员正常登录情况下 |
| 测试流程 | 1)管理员点击资讯分类,然后点击添加后并填写信息。 2)点击进行提交。 |
| 预期结果 | 提交以后,页面首页会显示新的资讯分类 |
| 实际结果 | 实际结果与预期结果一致 |
二手交易搜索功能测试:
表5-4二手交易搜索功能测试表
| 用例名称 | 二手交易搜索测试 |
| 目的 | 测试二手交易搜索功能 |
| 前提 | 无 |
| 测试流程 | 1)在搜索框填入搜索关键字。 2)点击搜索按钮。 |
| 预期结果 | 页面显示包含有搜索关键字的二手交易 |
| 实际结果 | 实际结果与预期结果一致 |
密码修改功能测试:
表5-5 密码修改功能测试表
| 用例名称 | 密码修改测试用例 |
| 目的 | 测试管理员密码修改功能 |
| 前提 | 管理员用户正常登录情况下 |
| 测试流程 | 1)管理员密码修改并完成填写。 2)点击进行提交。 |
| 预期结果 | 使用新的密码可以登录 |
| 实际结果 | 实际结果与预期结果一致 |
5.3 系统测试结果
通过编写基于Java的二手书交易系统的测试用例,已经检测完毕用户登录功能测试、图书资讯查看功能测试、资讯分类添加、二手交易搜索、密码修改功能测试,通过这5大模块为基于Java的二手书交易系统的后期推广运营提供了强力的技术支撑。
至此,基于Java的二手书交易系统已经结束,在开发前做了许多的准备,在本系统的设计和开发过程中阅览和学习了许多文献资料,从中我也收获了很多宝贵的方法和设计思路,对系统的开发也起到了很重要的作用,系统的开发技术选用的都是自己比较熟悉的,比如Web、JAVA语言、MYSQL,这些技术都是在以前的学习中学到了,其中许多的设计思路和方法都是在以前不断地学习中摸索出来的经验,其实对于我们来说工作量还是比较大的,但是正是由于之前的积累与准备,才能顺利的完成这个项目,由此看来,积累经验跟做好准备是十分重要的事情。
当然在该系统的设计与实现的过程中也离不开老师以及同学们的帮助,正是因为他们的指导与帮助,我才能够成功的在预期内完成了这个系统。同时在这个过程当中我也收获了很多东西,此系统也有需要改进的地方,但是由于专业知识的浅薄,并不能做到十分完美,希望以后有机会可以让其真正的投入到使用之中。
[1]胡佳静.基于React Native的校园二手交易平台的设计与实现[J].电脑知识与技术,2023,19(25):42-44.DOI:10.14004/j.cnki.ckt.2023.1385.
[2]周姣.基于微服务架构的高校二手物品交易系统设计与实现[J].电脑知识与技术,2023,19(22):67-70.DOI:10.14004/j.cnki.ckt.2023.1248.
[3]饶锎月.可持续商业模式下垂直类二手交易平台服务设计研究[D].江南大学,2023.DOI:10.27169/d.cnki.gwqgu.2023.002036.
[4]曹振兴,刘亚娇,邹敏,等.绿色校园背景下的校园二手交易平台[J].数字通信世界,2023,(01):75-77.
[5]张柱,宋存进,蒋乐,等.基于微信小程序校园二手交易平台设计与开发[J].电脑编程技巧与维护,2022,(12):59-61+142.DOI:10.16184/j.cnki.comprg.2022.12.035.
[6]张翼飞,郭宇斌,高斌梁.关于大学生App的开发与现实意义——以校园二手交易平台“拾物”App为例[J].老字号品牌营销,2022,(22):88-90.
[7]王颖.社区二手物品处置系统研究与设计[D].哈尔滨理工大学,2022.DOI:10.27063/d.cnki.ghlgu.2022.000977.
[8]Handini E ,Hasenaka T ,Barber D N , et al.Systematics of slab-derived components in Central Java, Sunda Arc: Evidence for differential material transfer across the Southeast Asian convergent margin[J].Tectonophysics,2024,873230229-.
[9]Sartika D A R ,Wirawan F ,Putri N P , et al.Association between Iron-Folic Acid Supplementation during Pregnancy and Maternal and Infant Anemia in West Java, Indonesia: A Mixed-Method Prospective Cohort Study.[J].The American journal of tropical medicine and hygiene,2024,
[10]Lestari E ,Rusdiyana E ,Sugihardjo, et al.The role of village owned enterprises in the development and sustainability of the agrotourism sector (A case study of agrotourism in Karanganyar Regency, Central Java)[J].IOP Conference Series: Earth and Environmental Science,2024,1302(1):
[11]Asmy E A ,Rauf A ,Rahmawaty, et al.Persimmon fruit downstream prospects: a promising solution to increase farmer income in Malang Regency, East Java, Indonesia[J].IOP Conference Series: Earth and Environmental Science,2024,1302(1):
[12]Solikin S .Diversity and infestation of mistletoes in cultivation of sengon (Falcataria moluccana (Miq.) BarnebyJ.W.Grimes) in Malang East Java Indonesia[J].IOP Conference Series: Earth and Environmental Science,2024,1312(1):
[13]赵明,贲祺舒,吕怡.基于微信小程序的高校校园二手物品交易平台的设计与实现[J].科技与创新,2022,(07):55-58.DOI:10.15913/j.cnki.kjycx.2022.07.016.
[14]沈政晔,张辰澔,黄晋峰.基于微信小程序的校园二手物品交易平台设计与开发[J].无线互联科技,2021,18(22):66-67+84.
[15]李元博,王法胜.校园二手商品交易平台设计与实现[J].电脑知识与技术,2021,17(29):64-67+84.DOI:10.14004/j.cnki.ckt.2021.2807.
[16]管佳丽,周俊良.基于“闲鱼”App的应用对构建回收平台及二手交易的可行性分析[J].电脑知识与技术,2021,17(28):54-55.DOI:10.14004/j.cnki.ckt.2021.2990.
[17]胡思思,马诗豪,姜美.绿色校园背景下的校园二手交易平台[J].现代商业,2021,(23):33-35.DOI:10.14097/j.cnki.5392/2021.23.011.
[18]程功,王春霞.校园二手物品交易平台的研究[J].农村经济与科技,2021,32(14):97-99.
[19]余紫燕,姚芷晴,韦龄祺,等.关于构建校园二手交易平台的研究[J].北方经贸,2021,(06):69-71.
[20]姜启雯,罗薇,马康.校园二手物品交易平台的设计案例[J].电子技术,2021,50(04):64-67.
致 谢
转眼间,大学生用户活便已经接近尾声,人面对着离别与结束,总是充满着不舍与茫然,我亦如此,仍记得那年秋天,我迫不及待的提前一天到了学校,面对学校巍峨的大门,我心里充满了期待:这里,就是我新生活的起点吗?那天,阳光明媚,学校的欢迎仪式很热烈,我面对着一个个对着我微笑的同学,仿佛一缕缕阳光透过胸口照进了我心里,同时,在那天我认识可爱的室友,我们携手共同度过了这难忘的两年。如今,我望着这篇论文的致谢,不禁又要问自己:现在,我们就要说再见了吗?
感慨莫名,不知所言。遥想当初刚来学校的时候,心里总是想着工科学校会过于板正,会缺乏一些柔情,当时心里甚至有一点点排斥,但是随着我对学校的慢慢认识与了解,我才认识到了她的美丽,她的柔情,并且慢慢的喜欢上了这个校园,但是时间太快了,快到我还没有好好体会她的美丽便要离开了,但是她带给我的回忆,永远不会离开我,也许真正离开那天我的眼里会满含泪水,我不是因为难过,我只是想将她的样子映在我的泪水里,刻在我的心里。最后,感谢我的老师们,是你们教授了我们知识与做人的道理;感谢我的室友们,是你们陪伴了我如此之久;感谢每位关心与支持我的人。
少年,追风赶月莫停留,平荒尽处是春山。
免费领取项目源码,请关注❥点赞收藏并私信博主,谢谢~

被折叠的 条评论
为什么被折叠?



