基于BS架构的大学生创新创业平台的设计与实现,旨在通过利用SpringBoot框架的强大功能,为高校学生提供一个集项目申报、知识共享、培训课程学习和交流论坛为一体的综合性服务平台。本平台致力于解决大学生在创新创业过程中遇到的信息不对称、资源匮乏以及交流不畅等问题,通过整合校内外资源,促进创新思维的碰撞和创业项目的孵化。系统采用浏览器/服务器(BS)架构设计,用户无需安装额外软件即可通过浏览器访问平台,极大地提高了使用的便捷性。同时,Spring Boot框架的使用不仅简化了开发流程,还确保了系统的稳定性与安全性,使得平台能够高效地服务于广大师生。
该平台的核心模块包括首页展示、项目申报、基地信息、知识信息、培训课程、交流论坛等,每个模块都针对大学生创新创业的实际需求精心设计。注册登录功能保证了用户的个性化服务体验;项目申报模块允许学生提交自己的创业计划书,并接受专家评审;基地信息模块展示了学校及合作单位的实验室或工作空间信息,便于学生选择合适的实践场地;知识信息和培训课程模块则提供了丰富的学习资源,帮助学生提升自我能力。此外,交流论坛为广大学生提供了一个自由讨论、分享经验的空间。管理员后台管理系统则确保了整个平台内容的健康性和及时更新,实现了对用户、项目、资讯等全方位的管理。整体而言,本平台的设计与实现,为推动大学生创新创业教育的发展提供了有力的技术支持。
关键词:大学生创新创业平台;SpringBoot;Java
The design and implementation of college students' innovation and entrepreneurship platform based on BS architecture aims to provide a comprehensive service platform integrating project declaration, knowledge sharing, training course learning and exchange forum for college students by utilizing the powerful functions of Spring Boot framework. This platform is committed to solving the problems of information asymmetry, lack of resources and poor communication encountered by college students in the process of innovation and entrepreneurship, and promotes the collision of innovative thinking and the incubation of entrepreneurial projects by integrating internal and external resources. The system adopts browser/server (BS) architecture design, and users can access the platform through the browser without installing additional software, which greatly improves the convenience of use. At the same time, the use of Spring Boot framework not only simplifies the development process, but also ensures the stability and security of the system, so that the platform can effectively serve the majority of teachers and students.
The core modules of the platform include home page display, project declaration, base information, knowledge information, training courses, exchange forums, etc. Each module is carefully designed for the actual needs of college students' innovation and entrepreneurship. Registration and login function to ensure the user's personalized service experience; The project application module allows students to submit their business plan and accept expert review; The base information module shows the laboratory or work space information of the school and partner units, which is convenient for students to choose a suitable practice site; Knowledge information and training modules provide a wealth of learning resources to help students improve their abilities. In addition, the exchange forum provides a space for students to discuss freely and share their experiences. The administrator background management system ensures the health and timely update of the entire platform content, and realizes the comprehensive management of users, projects, and information. On the whole, the design and implementation of this platform provides strong technical support for promoting the development of college students' innovation and entrepreneurship education.
Key words:Innovation and entrepreneurship platform for college students; SpringBoot; Java
目录
在当今全球化与信息化迅速发展的背景下,创新创业已成为推动社会进步和经济发展的关键驱动力之一。特别是在高等教育领域,培养具有创新精神和创业能力的高素质人才已成为各大高校的重要使命。然而,大学生在尝试创新创业的过程中常常面临诸多挑战,如缺乏足够的行业经验、难以获取准确的市场信息、资源获取渠道有限以及缺少有效的交流平台等。因此,构建一个能够整合校内外资源、提供系统化支持服务的大学生创新创业平台显得尤为重要。这样的平台不仅有助于提升学生的创新创业能力,还能促进高校科研成果向实际生产力的转化,进一步增强高校服务社会的功能。
基于上述背景,本研究旨在设计并实现一个基于BS架构,使用SpringBoot框架开发的大学生创新创业平台。该平台通过集成项目申报、知识共享、培训课程学习和互动交流等功能模块,为大学生提供全方位的支持和服务。一方面,它可以帮助学生更好地准备和规划自己的创业项目,另一方面,也为他们提供了宝贵的学习资源和交流机会,以激发更多的创新思维和合作可能性。此外,通过管理员后台管理系统,确保了平台内容的质量和管理效率,从而为用户提供更加优质的服务体验。这一平台的建立,不仅是对当前高校创新创业教育模式的一种补充和完善,更是对未来教育技术应用和发展趋势的一次积极探索。
研究基于BS架构的大学生创新创业平台具有深远的意义,不仅对提升大学生创新创业能力起到关键作用,同时也为高等教育改革提供了新的思路与实践路径。首先,该平台通过整合校内外丰富的资源,提供包括项目申报、知识共享、培训课程以及交流论坛在内的多种服务,有效解决了学生在创新创业过程中面临的资源获取难题。这有助于激发学生的创新潜力和创业热情,培养他们的实际操作能力和团队合作精神,从而为社会输送更多具备创新能力的高素质人才。此外,平台提供的系统化学习资源和实战机会,能够帮助学生更好地理解市场需求,提高项目实施的成功率,进一步促进高校科研成果向市场价值的转化。
从教育和社会发展的角度来看,构建这样一个综合性的创新创业服务平台对于推动教育模式的革新同样具有重要意义。传统的教育方式往往侧重于理论教学,而忽视了对学生实践能力和创新思维的培养。本平台则通过引入现代信息技术手段,如Spring Boot框架,实现了教育资源的数字化和网络化,打破了时间和空间上的限制,使得学习更加灵活高效。同时,它也为教师提供了一个了解行业动态、更新教学内容的有效途径,促进了教学与实践的紧密结合。长远来看,这种新型教育模式的推广将有助于形成一个健康活跃的创新创业生态环境,增强社会整体的创新活力,推动经济结构优化升级,实现可持续发展目标。
国外大学生创新创业教育起步较早,发展至今已经形成了相对完善的体系。美国作为创业教育的发源地之一,自20世纪40年代起就开始在高校中引入创业课程,并逐步建立起包括政府、高校和社会在内的多层次支持体系。例如,百森商学院等高等教育机构在蒂蒙斯教授等学者的带领下,推动了“创业教育”模式的发展,强调理论与实践相结合的教学方法。此外,欧盟及其成员国也积极出台相关政策,鼓励高校开展创业教育,通过设立专项基金、建立创业中心等方式提供支持。这些措施不仅提升了学生的创业技能,还促进了创新思维的形成,为社会输送了大量的创新型人才。
相比之下,国内大学生创新创业教育虽然起步较晚,但发展迅速且取得了显著成效。从1989年至今,我国大学生创新创业教育经历了起步、兴起到广泛传播三个阶段,逐步构建起了较为完整的教育体系。近年来,随着国家对创新创业的重视程度不断提高,《关于深化高等学校创新创业教育改革的实施意见》等相关政策文件的发布,进一步推动了高校创新创业教育的发展。然而,尽管取得了一定成绩,我国大学生创新创业教育仍面临一些挑战,如创业项目科技创新性不足、创业成功率不高、融资难等问题。因此,如何借鉴国外先进经验,结合本土实际情况,进一步完善我国大学生创新创业教育体系,成为当前研究的重要课题。
本研究深入探讨了如何利用现代信息技术手段,特别是Spring Boot框架,来构建一个高效、实用的大学生创新创业平台。研究首先聚焦于平台架构的设计,确保其不仅能够满足当前用户的需求,还具备良好的扩展性以适应未来的发展。通过采用BS架构,使得用户无需安装额外软件即可通过浏览器访问平台,极大地提高了使用的便捷性和普及度。此外,针对不同用户群体的需求,设计了个性化的服务功能,如为普通用户提供项目申报、知识学习和交流互动等功能,而为管理员提供全面的数据管理和系统维护工具,包括用户信息管理、内容审核以及数据分析等,以保证平台的健康运行和持续改进。
另一方面,本研究特别强调了用户体验和社区建设的重要性。为了增强用户的参与感和归属感,平台将集成一系列促进用户间交流与合作的功能,例如,在交流论坛中实现帖子的点赞、收藏和评论功能,鼓励学生分享自己的想法和经验;在项目申报模块中加入团队组建功能,方便有共同兴趣的学生组成团队共同参与项目。此外,考虑到数据安全和隐私保护问题,研究还将探索如何在保障用户信息安全的前提下,最大化平台的服务效能,确保每位用户都能在一个安全、可靠的环境中进行学习和交流。
B/S(Browser/Server)架构是一种基于浏览器和服务器的应用架构模式。它以Web浏览器作为客户端,服务器端通过Web技术提供应用服务。客户端通过浏览器与服务器进行交互,用户无需安装专门的客户端应用程序,只需要通过互联网连接即可访问应用程序[1]。在B/S架构中,客户端主要承担用户界面的呈现和基本的输入输出功能,而核心的业务处理、数据存储等操作则由服务器端完成。这种架构的核心优势在于无需在每个客户端机器上安装或更新软件,只要用户的浏览器符合要求,就可以使用系统。
B/S(Browser/Server)架构是一种网络架构模型,其主要特点是客户端通过浏览器与服务器进行通信,所有的业务逻辑和数据处理都在服务器端完成,客户端仅负责展示数据[2]。B/S架构本质上是一种客户端-服务器模式的变体,它通过将传统的C/S(Client/Server)架构中的客户端功能移到浏览器中,简化了客户端的开发和维护工作。在B/S架构中,用户通过浏览器发送请求,浏览器负责展示从服务器获取的数据,服务器则处理请求并返回响应。该架构避免了安装和配置客户端软件的麻烦,也减少了对客户端硬件的依赖,适合于需要大规模部署和跨平台支持的应用系统。
B/S模式三层结构图如图2-1所示。

图2-1 B/S模式三层结构图
2.2 SpringBoot框架
SpringBoot是一个用于简化Spring应用开发的开源框架,通过减少开发人员配置和依赖的复杂性,使得开发者能够快速构建基于Spring的生产级应用。SpringBoot基于Spring框架之上,提供了一种自配置的方式,使得开发者可以以最少的配置来启动和开发Spring应用[3]。它通过约定优于配置的原则,将常见的配置预设,使得开发人员能够聚焦于业务逻辑的实现,而不必过多关注繁琐的配置和环境搭建。
SpringBoot框架的核心特点之一是其自动配置功能。它能够根据项目中已存在的类和库,自动推断出开发环境的配置需求,减少了手动配置的工作量。SpringBoot还提供了嵌入式Web服务器支持(如Tomcat、Jetty等),使得应用可以以独立的Java应用形式运行,不再依赖外部的Web容器。这种特性使得SpringBoot特别适合于微服务架构的构建。SpringBoot还通过其提供的启动器(Starters)简化了常见功能的集成,例如数据库连接、消息队列、缓存、认证与授权等,从而提升了开发效率[4]。
2.3 Vue技术
Vue.js是一款用于构建用户界面的渐进式JavaScript框架,提供一种灵活而高效的方式来开发单页面应用(SPA)。Vue的设计理念是通过尽量简化开发过程,提供一种声明式的方式来构建用户界面[5]。Vue.js通过数据驱动的视图模型,允许开发者以声明式语法绑定数据与视图,使得应用的状态和界面表现更加简洁和可维护。它的核心思想是通过组件化开发将复杂的UI拆分为可重用的独立模块,从而提升了代码的模块化、可维护性和可扩展性。
Vue.js具备响应式数据绑定和虚拟DOM的特性。响应式数据绑定意味着当数据变化时,Vue会自动更新与之绑定的DOM元素,从而实现视图的实时更新。虚拟DOM则是Vue.js的一种优化手段,通过将对DOM的操作抽象为一个虚拟的DOM树来提高性能,减少实际DOM操作的开销[6]。Vue还提供了丰富的插件和工具,如Vue Router用于路由管理,Vuex用于状态管理,方便开发者构建复杂的前端应用。Vue的灵活性和简洁性使其成为现代Web开发中常用的前端框架之一。
2.4 MySQL数据库
MySQL是一种开源的关系型数据库管理系统(RDBMS),基于SQL(结构化查询语言)进行数据操作。作为一个被广泛使用的数据库系统,MySQL具有高度的性能、可扩展性和可靠性。MySQL使用表格结构来存储数据,每个表由多个列和行组成,数据通过SQL查询语言进行操作[7]。MySQL支持多种数据类型,如整数、浮动小数、字符串、日期等,以满足不同应用场景对数据存储的需求。在实际应用中,MySQL通常用于存储和管理结构化数据,通过索引、视图、触发器等功能提升数据查询的效率和数据的完整性。
MySQL支持ACID事务特性(原子性、一致性、隔离性、持久性),确保数据库操作的可靠性和数据的一致性。它还支持多种存储引擎,其中InnoDB是最常用的存储引擎,具备事务支持、行级锁定和外键约束等特性,适用于高并发、高可靠性的数据存储需求。MySQL可以通过主从复制、分区和分库分表等技术实现横向扩展,以应对大规模数据存储和高负载的应用需求。MySQL还具有灵活的权限管理机制,支持用户角色管理、细粒度的权限控制等,保障数据的安全性。
2.5Java语言
JAVA是一种广泛使用的编程语言,具有跨平台、面向对象、安全性高等特点。JAVA语言提供了丰富的类库和API,使得开发者能够轻松地进行网络编程、数据库操作、图形界面开发等任务。JAVA还支持多线程编程和分布式计算,为开发高性能和可扩展的应用提供了有力支持。所以本次毕设选择了JAVA作为房屋租赁系统的开发语言。通过利用JAVA的面向对象特性和丰富的类库资源,成功实现了系统的各个功能模块,并保证了系统的稳定性和可扩展性。而且JAVA的跨平台特性也使得此次毕业设计能够在不同的操作系统和硬件平台上运行,为用户提供了更加便捷的使用体验。
从技术可行性角度来看,所选技术能够充分满足当前应用需求。B/S架构具有良好的跨平台特性,借助浏览器端渲染与服务器端处理,能够实现不同操作系统和设备上的无缝访问。SpringBoot框架基于成熟的Spring生态,自动配置机制降低了开发与部署的复杂度,支持高效开发和微服务架构的实现。Vue.js作为前端技术,其响应式数据绑定和虚拟DOM优化使得大规模应用的构建与维护更加高效。MySQL数据库在数据存储、查询优化方面具有强大能力,其ACID事务特性与高并发支持能够保证数据一致性与系统稳定性,且广泛应用于多种行业,具备可扩展性和高效性。
从操作可行性角度,所有选用的技术都有良好的文档支持和广泛的开发社区。B/S架构的实施依赖于常见的Web技术,技术栈成熟,操作流程规范,适合企业级应用的快速部署与运维。SpringBoot框架简化了Spring应用的配置与开发,集成了嵌入式Web服务器,使得开发者能够快速启动项目,减少了对开发环境和部署环境的依赖。Vue.js以组件化、响应式的设计思想,极大提升了前端开发的效率与代码复用性,操作简便。MySQL数据库提供了易于管理的用户界面,操作界面直观,支持多种操作系统,适合日常的数据库管理和维护工作。
从经济可行性角度,所有选用的技术均为开源软件,降低了开发与部署成本。B/S架构减少了客户端软件的安装和更新需求,减轻了IT维护成本。SpringBoot框架通过减少配置和自动化部署,降低了开发和运营的时间成本。Vue.js提供了快速开发的能力,减少了前端开发的人员需求。MySQL作为开源数据库,不仅在授权成本上具有优势,而且通过其高效的查询与事务处理能力,可以在保证性能的同时降低硬件资源的投入,实现资源的高效利用。
1.可用性需求
系统必须具备高可用性,以确保其在各种使用场景下能够稳定运行。为满足可用性要求,系统应当具备自恢复能力和冗余机制,避免因单点故障而导致的服务中断。具体而言,系统的部署架构应支持负载均衡和集群配置,通过多个实例的协作提高整体系统的可用性。系统应提供详尽的监控与告警机制,能够实时追踪系统运行状态,及时发现潜在问题并触发自动恢复操作或通知管理员。在用户体验方面,系统需要提供清晰的错误提示信息,并能够在发生异常时通过回滚操作或其他容错机制,保证用户的操作不受到严重影响。
2.可靠性需求
可靠性要求系统在长时间运行中保持稳定,能够有效应对各种可能的故障和压力。系统设计应支持高可用的数据库架构,采用数据库主从复制、分片等技术以实现数据的可靠存储与访问。应用层应具备容错能力,在面对硬件故障、网络中断等意外情况时,能够保持系统的正常服务或在故障恢复后迅速恢复数据和业务流程。系统应具备日志记录功能,能够全面记录操作过程和异常信息,从而为问题追踪与系统优化提供数据支持。系统的可靠性还需要通过压力测试和稳定性测试来验证,确保在大规模用户访问及高并发场景下能够正常运行,不发生崩溃或数据丢失现象。
3.安全性需求
系统的安全性需求必须得到高度重视,确保系统和用户数据的保密性、完整性和可用性。为实现数据安全,系统应采用加密技术,特别是在用户认证、敏感数据传输和存储过程中,采用SSL/TLS协议进行加密通信,确保数据在传输过程中不被窃取或篡改。系统应支持用户身份验证与授权管理,采用如OAuth、JWT等安全机制防止未授权访问。访问控制应细化到资源级别,确保不同角色的用户只能访问其权限范围内的功能。为了防止恶意攻击,系统还应加强对常见攻击方式(如SQL注入、XSS攻击、CSRF攻击等)的防护,通过输入验证、输出转义、会话管理等技术措施提高系统的安全性。系统应定期进行安全审计与漏洞扫描,及时发现并修补可能的安全漏洞,保障系统的长期安全运营。
功能需求分析是对系统所需功能进行详细描述的过程,明确系统的目标、功能模块及其相互关系。在此阶段,结合用户需求、业务流程和技术架构,识别系统必须实现的各项功能,并对其优先级、实现方式和约束条件进行梳理。通过功能需求分析,确保系统设计能够满足实际需求,且具有良好的可用性、可维护性和扩展性,为后续的系统开发和测试提供明确的指导和依据。
普通用户功能如下:
(1)注册登录:用户可以通过注册成为系统用户,注册后可以用账号密码登录系统。
(2)首页:用户进入大学生创新创业平台的时候,首先映入眼帘的是系统的首页、交流论坛、通知公告、文章资讯、项目申报、基地信息、知识信息、培训课程等信息。
(3)交流论坛:当用户点击“交流论坛”时,可通过局部搜索进行浏览论坛内容;点击“发布内容”,上传封面图,输入标题,选择分类,输入标签和正文;同时可对论坛文章进行点赞、收藏和评论。
(4)通知公告:用户点击可查看网站公告、关于我们、联系方式和网站介绍等信息, 方便用户浏览了解系统公告信息 。
(5)文章资讯:用户点击可查看文章资讯列表,同时可对咨讯文章进行点赞、收藏和评论。
(6)项目申报:用户点击可添加项目申报信息,包括项目编号、项目名称、项目分类、用户信息、用户姓名、申报日期和申报内容。
(7)基地信息:用户点击可通过搜索基地名称进行查看基地信息列表,点击进入想要了解的基地可查看详情信息,可进行点赞、收藏和评论。同时可点击“申报”按钮添加申报信息,包括申报日期和申报内容。
(8)知识信息:用户点击可通过知识名称、知识标签进行查看知识信息列表,点击进入想要了解的知识可查看详情信息,可下载知识附件进行学习,同时可进行点赞、收藏和评论。
(9)培训课程:用户点击可通过搜索课程名称、课程标签进行查看培训课程列表,点击进入想要了解的课程可查看详情信息,可进行点赞、收藏和评论。
(10)我的账户:用户可以在个人账户中查看并管理自己的个人信息。包括个人资料、修改密码等 。
(11)个人中心:个人中心包含多个功能模块,如个人首页、项目申报、答辩记录、基地申报、收藏和评论管理。点击进入“项目申报”可查看审核详情,审核通过后可在详情页面添加项目进度和进度描述。同时用户还可查看答辩记录安排详情、基地申报审核信息 、历史收藏信息和发布的评论信息。
普通用户用例图如图3-1所示。

图3-1普通用户用例图
管理员功能如下:
(1)登录:管理员账号密码由系统生成,可使用账号密码可进行登录系统后台,使用系统功能进行管理,并可对自己的个人信息和密码进行管控。
(2)后台首页:后台首页包含管理员所有功能信息,管理员点击可对系统功能进行增删改查。
(3)系统用户:管理员点击可查看系统用户(管理员、普通用户)列表中某个用户的详情,可以对用户信息进行查询、审核、添加和删除操作。
(4)项目申报管理:管理员点击可查看项目申报列表,可点击详情查看申报信息,可点击“审核”对申请进行审核回复;审核通过后,可点击“安排答辩”添加相关信息,包括答辩地点、答辩内容和记录内容。
(5)项目分类管理:管理员点击可查看项目分类列表,同时可对项目分类进行增删改查。
(6)答辩记录管理:管理员点击可查看答辩记录列表。
(7)基地信息管理:管理员点击可查看基地信息列表和基地信息添加;点击进入“基地信息添加”可填写相关信息,包括基地编号、基地名称、基地面积、开放时间、基地位置、封面图片和基地介绍。
(8)基地申报管理:管理员点击可查看基地申报列表,点击详情可详情申报详情信息,可点击“审核”按钮对申报信息进行审核回复。
(9)知识信息管理:管理员点击可查看知识信息列表和知识信息添加;点击进入“知识信息添加”可填写相关信息,包括知识名称、知识标签、发布日期、知识附件、封面图片和知识内容。
(10)培训课程管理:管理员点击可查看培训课程列表和培训课程添加;点击进入“培训课程添加”可填写相关信息,包括课程名称、课程标签、课程日期、上课地点、封面图片和课程介绍。
(11)系统管理:管理员点击可查看轮播图管理;如需添加新的轮播图,点击右侧“添加”按钮,上传图片,输入标题和链接,点击“确认”按钮进行添加;同时可对轮播图进行增删改查。
(12)通知公告管理:当管理点击“通知公告管理”时,可查看通知公告;如需添加新的公告信息,点击右侧“添加”按钮,输入标题和正文,点击“确认”按钮进行添加。
(13)资源管理:管理员点击可查文章资讯和资讯分类;如需添加新的资讯,点击“添加”按钮,上传封面图,输入标题,选择分类,输入标签、描述和正文,点击“确认”按钮进行添加。同时可对资讯和分类进行增删改查。
(14)交流管理:管理员可以通过“交流管理”功能来管理和维护交流论坛。可以查看用户的帖子,确保论坛内容的健康和积极。此外,管理员还可以通过查询、重置和删除等功能,对论坛中的信息进行有效的管理和维护。
管理员用例图如图3-2所示。

图3-2 管理员用例图
3.4.1数据开发流程
系统开发流程的主要步骤,从需求分析到系统完成的全过程。流程包括需求分析、总体设计(结构、功能、数据)、详细设计(模块、编码)、模块整合与调用,以及测试、扩展和完善,最终完成系统的开发。本系统的开发流程如图3-3所示

图3-3系统开发流程图
3.4.2用户登录流程
用户输入用户名和密码后,系统先检查输入是否为空,再验证用户名是否存在,若存在则通过用户名获取密码并校验。若密码正确则登录成功,否则提示密码错误。若用户名不存在或无法登录,提示用户操作无效。如图3-4所示。

图3-4登录流程图
3.4.3系统操作流程
用户首先进入系统登录界面,输入用户名和密码后,系统验证信息是否正确。若验证失败,返回登录界面重新输入;若验证成功,则进入功能界面,执行相应功能处理后结束操作流程。操作流程如图3-5所示。

图3-5系统操作流程图
3.4.4添加信息流程
管理员可以添加信息,用户添加可以自己权限内的信息,输入信息后,要想利用这个软件来进行系统的安全管理,首先需要登录到该软件中。添加信息流程如图3-6所示。

图3-6 添加信息流程图
3.4.5修改信息流程
用户首先选择需要修改的记录,输入修改后的数据,系统判断输入数据是否合法。若数据不合法,提示重新输入;若数据合法,则将修改后的数据写入数据库,完成操作后流程结束。修改信息流程图如图3-7所示。

图3-7 修改信息流程图
3.4.6删除信息流程
用户选择需要删除的记录后,系统判断是否确认删除。若未确认,返回选择环节;若确认删除,则更新数据库,删除对应记录,完成操作后流程结束。删除信息流程图如图3-8所示。

图3-8删除信息流程图
系统由表现层、业务逻辑层、数据访问层和数据库服务器组成。表现层通过浏览器(如IE、Chrome、Firefox)与用户交互,采用FreeMarker、Bootstrap、jQuery等技术实现界面呈现。业务逻辑层负责处理系统的核心业务逻辑,通过分模块设计实现功能分离。数据访问层使用MyBatis框架连接数据库,执行数据的增删改查操作。数据库服务器采用MySQL进行数据存储和管理,为系统提供稳定的数据库支持。整个架构通过Tomcat服务器完成用户请求的接收和处理,确保系统的高效运行[8]。整个系统架构如图4-1所示。

图4-1 系统架构图

图4-2 系统功能结构图a
用户通过注册模块发送注册请求,系统完成注册后返回确认信息。随后,用户通过登录模块发送登录请求,系统验证用户信息后允许访问目标系统。用户完成操作后可选择退出,系统终止会话。注册时序图,如图4-3所示。

图4-3 注册时序图
4.2.2登录时序图
管理员输入登录信息后,登录界面将信息传递至前台管理界面,随后通过SpringBoot框架读取数据库中的用户信息并返回。系统验证信息,若验证成功则登录成功,若验证失败则返回错误提示。登录时序图如图4-4所示。

图4-4登录时序图
4.2.3管理员修改用户信息时序图
管理员输入登录信息后,进入用户信息管理模块,选择增删改查操作并提交命令至数据库。数据库执行操作后返回成功状态,系统显示用户管理界面并提示操作成功。管理员修改用户信息时序图如图4-5所示。

图4-5管理员修改用户信息时序图
4.2.4管理员管理系统信息时序图
管理员通过访问系统发起请求,系统接收访问后转向系统信息模块进行管理操作。管理完成后,系统返回管理结果至系统,最终反馈给管理员,管理员可选择退出。管理员管理系统信息时序图如图4-6所示。

图4-6管理员管理系统信息时序图
数据库设计是系统开发中至关重要的环节,为系统提供高效、规范的数据存储和管理方案。设计过程包括需求分析、实体设计、表设计和逻辑结构设计。首先,通过分析业务需求,确定系统的核心实体及其属性,同时明确实体间的关系。接着,将实体抽象为具体的数据库表,为每张表定义字段名、数据类型、主键和外键,通过主外键关系和关联表设计,保证数据的完整性和一致性。最后,数据库逻辑设计进一步优化表之间的关系,通过索引、视图和存储过程提升查询效率和操作性能。整个设计需严格遵循规范,避免数据冗余和冲突,确保系统在高并发访问和复杂数据处理场景下的稳定性和高效性。
数据库实体设计是数据库设计的关键步骤,对实际业务逻辑中涉及的实体及其属性进行抽象建模,明确系统中的主要信息对象及其关系[9]。在实体设计中,根据需求分析确定系统的核心实体,在设计过程中,注重实体的完整性、规范性和唯一性,确保设计能够满足系统功能需求,并为后续的表设计提供清晰的结构框架。实体设计需遵循数据库设计的标准化要求,避免数据冗余和不必要的复杂度。
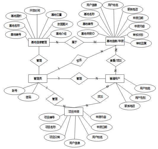
以下将展示系统的全局E-R图。

图4-7系统E-R图
数据库表设计基于实体设计,将抽象的实体映射为具体的表结构。设计过程中,为每个实体定义表名、字段名及数据类型 [10]。根据业务需求,合理定义主键、外键及约束条件,确保表之间的关联性,例如通过外键建立用户表和角色表之间的关系。表设计时注重数据存储的完整性、一致性,并通过索引优化查询效率,最终确保数据库结构能够支持系统的功能需求。以下是系统的数据库表设计展示。
| 编号 | 字段名 | 类型 | 长度 | 是否非空 | 是否主键 | 注释 |
| 1 | token_id | int | 是 | 是 | 临时访问牌ID | |
| 2 | token | varchar | 64 | 否 | 否 | 临时访问牌 |
| 3 | info | text | 65535 | 否 | 否 | 信息 |
| 4 | maxage | int | 是 | 否 | 最大寿命:默认2小时 | |
| 5 | create_time | timestamp | 是 | 否 | 创建时间 | |
| 6 | update_time | timestamp | 是 | 否 | 更新时间 | |
| 7 | user_id | int | 是 | 否 | 用户编号 |
表 4-2-article(文章)
| 编号 | 字段名 | 类型 | 长度 | 是否非空 | 是否主键 | 注释 |
| 1 | article_id | mediumint | 是 | 是 | 文章id | |
| 2 | title | varchar | 125 | 是 | 是 | 标题 |
| 3 | type | varchar | 64 | 是 | 否 | 文章分类 |
| 4 | hits | int | 是 | 否 | 点击数 | |
| 5 | praise_len | int | 是 | 否 | 点赞数 | |
| 6 | create_time | timestamp | 是 | 否 | 创建时间 | |
| 7 | update_time | timestamp | 是 | 否 | 更新时间 | |
| 8 | source | varchar | 255 | 否 | 否 | 来源 |
| 9 | url | varchar | 255 | 否 | 否 | 来源地址 |
| 10 | tag | varchar | 255 | 否 | 否 | 标签 |
| 11 | content | longtext | 4294967295 | 否 | 否 | 正文 |
| 12 | img | varchar | 255 | 否 | 否 | 封面图 |
| 13 | description | text | 65535 | 否 | 否 | 文章描述 |
表 4-3-article_type(文章分类)
| 编号 | 字段名 | 类型 | 长度 | 是否非空 | 是否主键 | 注释 |
| 1 | type_id | smallint | 是 | 是 | 分类ID | |
| 2 | display | smallint | 是 | 否 | 显示顺序 | |
| 3 | name | varchar | 16 | 是 | 否 | 分类名称 |
| 4 | father_id | smallint | 是 | 否 | 上级分类ID | |
| 5 | description | varchar | 255 | 否 | 否 | 描述 |
| 6 | icon | text | 65535 | 否 | 否 | 分类图标 |
| 7 | url | varchar | 255 | 否 | 否 | 外链地址 |
| 8 | create_time | timestamp | 是 | 否 | 创建时间 | |
| 9 | update_time | timestamp | 是 | 否 | 更新时间 |
表 4-4-auth(用户权限管理)
| 编号 | 字段名 | 类型 | 长度 | 是否非空 | 是否主键 | 注释 |
| 1 | auth_id | int | 是 | 是 | 授权ID | |
| 2 | user_group | varchar | 64 | 否 | 否 | 用户组 |
| 3 | mod_name | varchar | 64 | 否 | 否 | 模块名 |
| 4 | table_name | varchar | 64 | 否 | 否 | 表名 |
| 5 | page_title | varchar | 255 | 否 | 否 | 页面标题 |
| 6 | path | varchar | 255 | 否 | 否 | 路由路径 |
| 7 | parent | varchar | 64 | 否 | 否 | 父级菜单 |
| 8 | parent_sort | int | 是 | 否 | 父级菜单排序 | |
| 9 | position | varchar | 32 | 否 | 否 | 位置 |
| 10 | mode | varchar | 32 | 是 | 否 | 跳转方式 |
| 11 | add | tinyint | 是 | 否 | 是否可增加 | |
| 12 | del | tinyint | 是 | 否 | 是否可删除 | |
| 13 | set | tinyint | 是 | 否 | 是否可修改 | |
| 14 | get | tinyint | 是 | 否 | 是否可查看 | |
| 15 | field_add | text | 65535 | 否 | 否 | 添加字段 |
| 16 | field_set | text | 65535 | 否 | 否 | 修改字段 |
| 17 | field_get | text | 65535 | 否 | 否 | 查询字段 |
| 18 | table_nav_name | varchar | 500 | 否 | 否 | 跨表导航名称 |
| 19 | table_nav | varchar | 500 | 否 | 否 | 跨表导航 |
| 20 | option | text | 65535 | 否 | 否 | 配置 |
| 21 | create_time | timestamp | 是 | 否 | 创建时间 | |
| 22 | update_time | timestamp | 是 | 否 | 更新时间 |
表 4-5-base_declaration(基地申报)
| 编号 | 字段名 | 类型 | 长度 | 是否非空 | 是否主键 | 注释 |
| 1 | base_declaration_id | int | 是 | 是 | 基地申报ID | |
| 2 | base_no | varchar | 64 | 否 | 否 | 基地编号 |
| 3 | base_name | varchar | 64 | 否 | 否 | 基地名称 |
| 4 | user_information | int | 否 | 否 | 用户信息 | |
| 5 | user_name | varchar | 64 | 否 | 否 | 用户姓名 |
| 6 | contact_phone | varchar | 64 | 否 | 否 | 联系电话 |
| 7 | date_of_declaration | date | 否 | 否 | 申报日期 | |
| 8 | declaration_content | text | 65535 | 否 | 否 | 申报内容 |
| 9 | examine_state | varchar | 16 | 是 | 否 | 审核状态 |
| 10 | examine_reply | varchar | 255 | 否 | 否 | 审核回复 |
| 11 | create_time | datetime | 是 | 否 | 创建时间 | |
| 12 | update_time | timestamp | 是 | 否 | 更新时间 | |
| 13 | source_table | varchar | 255 | 否 | 否 | 来源表 |
| 14 | source_id | int | 否 | 否 | 来源ID | |
| 15 | source_user_id | int | 否 | 否 | 来源用户 |
表 4-6-base_information(基地信息)
| 编号 | 字段名 | 类型 | 长度 | 是否非空 | 是否主键 | 注释 |
| 1 | base_information_id | int | 是 | 是 | 基地信息ID | |
| 2 | base_no | varchar | 64 | 否 | 否 | 基地编号 |
| 3 | base_name | varchar | 64 | 否 | 否 | 基地名称 |
| 4 | base_area | varchar | 64 | 否 | 否 | 基地面积 |
| 5 | opening_hours | varchar | 64 | 否 | 否 | 开放时间 |
| 6 | base_location | varchar | 64 | 否 | 否 | 基地位置 |
| 7 | cover_image | varchar | 255 | 否 | 否 | 封面图片 |
| 8 | base_introduction | longtext | 4294967295 | 否 | 否 | 基地介绍 |
| 9 | praise_len | int | 是 | 否 | 点赞数 | |
| 10 | collect_len | int | 是 | 否 | 收藏数 | |
| 11 | comment_len | int | 是 | 否 | 评论数 | |
| 12 | base_declaration_limit_times | int | 是 | 否 | 申报限制次数 | |
| 13 | create_time | datetime | 是 | 否 | 创建时间 | |
| 14 | update_time | timestamp | 是 | 否 | 更新时间 |
表 4-7-code_token(验证码)
| 编号 | 字段名 | 类型 | 长度 | 是否非空 | 是否主键 | 注释 |
| 1 | code_token_id | int | 是 | 是 | 验证码ID | |
| 2 | token | varchar | 255 | 否 | 否 | 令牌 |
| 3 | code | varchar | 255 | 否 | 否 | 验证码 |
| 4 | expire_time | timestamp | 是 | 否 | 失效时间 | |
| 5 | create_time | timestamp | 是 | 否 | 创建时间 | |
| 6 | update_time | timestamp | 是 | 否 | 更新时间 |
表 4-8-collect(收藏)
| 编号 | 字段名 | 类型 | 长度 | 是否非空 | 是否主键 | 注释 |
| 1 | collect_id | int | 是 | 是 | 收藏ID | |
| 2 | user_id | int | 是 | 是 | 收藏人ID | |
| 3 | source_table | varchar | 255 | 否 | 否 | 来源表 |
| 4 | source_field | varchar | 255 | 否 | 否 | 来源字段 |
| 5 | source_id | int | 是 | 否 | 来源ID | |
| 6 | title | varchar | 255 | 否 | 否 | 标题 |
| 7 | img | varchar | 255 | 否 | 否 | 封面 |
| 8 | create_time | timestamp | 是 | 否 | 创建时间 | |
| 9 | update_time | timestamp | 是 | 否 | 更新时间 |
表 4-9-comment(评论)
| 编号 | 字段名 | 类型 | 长度 | 是否非空 | 是否主键 | 注释 |
| 1 | comment_id | int | 是 | 是 | 评论ID | |
| 2 | user_id | int | 是 | 是 | 评论人ID | |
| 3 | reply_to_id | int | 是 | 否 | 回复评论ID | |
| 4 | content | longtext | 4294967295 | 否 | 否 | 内容 |
| 5 | nickname | varchar | 255 | 否 | 否 | 昵称 |
| 6 | avatar | varchar | 255 | 否 | 否 | 头像地址 |
| 7 | create_time | timestamp | 是 | 否 | 创建时间 | |
| 8 | update_time | timestamp | 是 | 否 | 更新时间 | |
| 9 | source_table | varchar | 255 | 否 | 否 | 来源表 |
| 10 | source_field | varchar | 255 | 否 | 否 | 来源字段 |
| 11 | source_id | int | 是 | 否 | 来源ID |
表 4-10-forum(论坛)
| 编号 | 字段名 | 类型 | 长度 | 是否非空 | 是否主键 | 注释 |
| 1 | forum_id | mediumint | 是 | 是 | 论坛ID | |
| 2 | display | smallint | 是 | 否 | 排序 | |
| 3 | user_id | mediumint | 是 | 否 | 用户ID | |
| 4 | nickname | varchar | 16 | 否 | 否 | 昵称 |
| 5 | praise_len | int | 否 | 否 | 点赞数 | |
| 6 | hits | int | 是 | 否 | 访问数 | |
| 7 | title | varchar | 125 | 是 | 否 | 标题 |
| 8 | keywords | varchar | 125 | 否 | 否 | 关键词 |
| 9 | description | varchar | 255 | 否 | 否 | 描述 |
| 10 | url | varchar | 255 | 否 | 否 | 来源地址 |
| 11 | tag | varchar | 255 | 否 | 否 | 标签 |
| 12 | img | text | 65535 | 否 | 否 | 封面图 |
| 13 | content | longtext | 4294967295 | 否 | 否 | 正文 |
| 14 | create_time | timestamp | 是 | 否 | 创建时间 | |
| 15 | update_time | timestamp | 是 | 否 | 更新时间 | |
| 16 | avatar | varchar | 255 | 否 | 否 | 发帖人头像 |
| 17 | type | varchar | 64 | 是 | 否 | 论坛分类 |
| 18 | istop | int | 是 | 否 | 是否置顶 |
表 4-11-forum_type(论坛分类)
| 编号 | 字段名 | 类型 | 长度 | 是否非空 | 是否主键 | 注释 |
| 1 | type_id | smallint | 是 | 是 | 分类ID | |
| 2 | name | varchar | 16 | 是 | 否 | 分类名称 |
| 3 | description | varchar | 255 | 否 | 否 | 描述 |
| 4 | url | varchar | 255 | 否 | 否 | 外链地址 |
| 5 | father_id | smallint | 是 | 否 | 上级分类ID | |
| 6 | icon | varchar | 255 | 否 | 否 | 分类图标 |
| 7 | create_time | timestamp | 是 | 否 | 创建时间 | |
| 8 | update_time | timestamp | 是 | 否 | 更新时间 |
表 4-12-hits(用户点击)
| 编号 | 字段名 | 类型 | 长度 | 是否非空 | 是否主键 | 注释 |
| 1 | hits_id | int | 是 | 是 | 点赞ID | |
| 2 | user_id | int | 是 | 否 | 点赞人 | |
| 3 | create_time | timestamp | 是 | 否 | 创建时间 | |
| 4 | update_time | timestamp | 是 | 否 | 更新时间 | |
| 5 | source_table | varchar | 255 | 否 | 否 | 来源表 |
| 6 | source_field | varchar | 255 | 否 | 否 | 来源字段 |
| 7 | source_id | int | 是 | 否 | 来源ID |
表 4-13-knowledge_information(知识信息)
| 编号 | 字段名 | 类型 | 长度 | 是否非空 | 是否主键 | 注释 |
| 1 | knowledge_information_id | int | 是 | 是 | 知识信息ID | |
| 2 | name_of_knowledge | varchar | 64 | 否 | 否 | 知识名称 |
| 3 | knowledge_label | varchar | 64 | 否 | 否 | 知识标签 |
| 4 | release_date | date | 否 | 否 | 发布日期 | |
| 5 | knowledge_annex | varchar | 255 | 否 | 否 | 知识附件 |
| 6 | cover_image | varchar | 255 | 否 | 否 | 封面图片 |
| 7 | knowledge_content | longtext | 4294967295 | 否 | 否 | 知识内容 |
| 8 | praise_len | int | 是 | 否 | 点赞数 | |
| 9 | collect_len | int | 是 | 否 | 收藏数 | |
| 10 | comment_len | int | 是 | 否 | 评论数 | |
| 11 | create_time | datetime | 是 | 否 | 创建时间 | |
| 12 | update_time | timestamp | 是 | 否 | 更新时间 |
表 4-14-notice(公告)
| 编号 | 字段名 | 类型 | 长度 | 是否非空 | 是否主键 | 注释 |
| 1 | notice_id | mediumint | 是 | 是 | 公告ID | |
| 2 | title | varchar | 125 | 是 | 否 | 标题 |
| 3 | content | longtext | 4294967295 | 否 | 否 | 正文 |
| 4 | create_time | timestamp | 是 | 否 | 创建时间 | |
| 5 | update_time | timestamp | 是 | 否 | 更新时间 |
表 4-15-ordinary_user(普通用户)
| 编号 | 字段名 | 类型 | 长度 | 是否非空 | 是否主键 | 注释 |
| 1 | ordinary_user_id | int | 是 | 是 | 普通用户ID | |
| 2 | user_name | varchar | 64 | 否 | 否 | 用户姓名 |
| 3 | user_gender | varchar | 64 | 否 | 否 | 用户性别 |
| 4 | contact_phone | varchar | 16 | 否 | 否 | 联系电话 |
| 5 | examine_state | varchar | 16 | 是 | 否 | 审核状态 |
| 6 | user_id | int | 是 | 否 | 用户ID | |
| 7 | create_time | datetime | 是 | 否 | 创建时间 | |
| 8 | update_time | timestamp | 是 | 否 | 更新时间 |
表 4-16-praise(点赞)
| 编号 | 字段名 | 类型 | 长度 | 是否非空 | 是否主键 | 注释 |
| 1 | praise_id | int | 是 | 是 | 点赞ID | |
| 2 | user_id | int | 是 | 是 | 点赞人 | |
| 3 | create_time | timestamp | 是 | 否 | 创建时间 | |
| 4 | update_time | timestamp | 是 | 否 | 更新时间 | |
| 5 | source_table | varchar | 255 | 否 | 否 | 来源表 |
| 6 | source_field | varchar | 255 | 否 | 否 | 来源字段 |
| 7 | source_id | int | 是 | 否 | 来源ID | |
| 8 | status | tinyint | 是 | 否 | 点赞状态:1为点赞,0已取消 |
表 4-17-project_classification(项目分类)
| 编号 | 字段名 | 类型 | 长度 | 是否非空 | 是否主键 | 注释 |
| 1 | project_classification_id | int | 是 | 是 | 项目分类ID | |
| 2 | project_classification | varchar | 64 | 否 | 否 | 项目分类 |
| 3 | create_time | datetime | 是 | 否 | 创建时间 | |
| 4 | update_time | timestamp | 是 | 否 | 更新时间 |
表 4-18-project_declaration(项目申报)
| 编号 | 字段名 | 类型 | 长度 | 是否非空 | 是否主键 | 注释 |
| 1 | project_declaration_id | int | 是 | 是 | 项目申报ID | |
| 2 | project_number | varchar | 64 | 否 | 否 | 项目编号 |
| 3 | project_name | varchar | 64 | 否 | 否 | 项目名称 |
| 4 | project_classification | varchar | 64 | 否 | 否 | 项目分类 |
| 5 | user_information | int | 否 | 否 | 用户信息 | |
| 6 | user_name | varchar | 64 | 否 | 否 | 用户姓名 |
| 7 | date_of_declaration | date | 否 | 否 | 申报日期 | |
| 8 | declaration_content | text | 65535 | 否 | 否 | 申报内容 |
| 9 | project_progress | varchar | 64 | 否 | 否 | 项目进度 |
| 10 | progress_description | text | 65535 | 否 | 否 | 进度描述 |
| 11 | examine_state | varchar | 16 | 是 | 否 | 审核状态 |
| 12 | examine_reply | varchar | 255 | 否 | 否 | 审核回复 |
| 13 | record_of_reply_limit_times | int | 是 | 否 | 答辩安排限制次数 | |
| 14 | create_time | datetime | 是 | 否 | 创建时间 | |
| 15 | update_time | timestamp | 是 | 否 | 更新时间 |
表 4-19-record_of_reply(答辩记录)
| 编号 | 字段名 | 类型 | 长度 | 是否非空 | 是否主键 | 注释 |
| 1 | record_of_reply_id | int | 是 | 是 | 答辩记录ID | |
| 2 | project_number | varchar | 64 | 否 | 否 | 项目编号 |
| 3 | project_name | varchar | 64 | 否 | 否 | 项目名称 |
| 4 | project_classification | varchar | 64 | 否 | 否 | 项目分类 |
| 5 | user_information | int | 否 | 否 | 用户信息 | |
| 6 | user_name | varchar | 64 | 否 | 否 | 用户姓名 |
| 7 | date_of_defense | date | 否 | 否 | 答辩日期 | |
| 8 | place_of_defense | text | 65535 | 否 | 否 | 答辩地点 |
| 9 | content_of_reply | text | 65535 | 否 | 否 | 答辩内容 |
| 10 | record_content | text | 65535 | 否 | 否 | 记录内容 |
| 11 | create_time | datetime | 是 | 否 | 创建时间 | |
| 12 | update_time | timestamp | 是 | 否 | 更新时间 | |
| 13 | source_table | varchar | 255 | 否 | 否 | 来源表 |
| 14 | source_id | int | 否 | 否 | 来源ID | |
| 15 | source_user_id | int | 否 | 否 | 来源用户 |
表 4-20-slides(轮播图)
| 编号 | 字段名 | 类型 | 长度 | 是否非空 | 是否主键 | 注释 |
| 1 | slides_id | int | 是 | 是 | 轮播图ID | |
| 2 | title | varchar | 64 | 否 | 否 | 标题 |
| 3 | content | varchar | 255 | 否 | 否 | 内容 |
| 4 | url | varchar | 255 | 否 | 否 | 链接 |
| 5 | img | varchar | 255 | 否 | 否 | 轮播图 |
| 6 | hits | int | 是 | 否 | 点击量 | |
| 7 | create_time | timestamp | 是 | 否 | 创建时间 | |
| 8 | update_time | timestamp | 是 | 否 | 更新时间 |
表 4-21-training_courses(培训课程)
| 编号 | 字段名 | 类型 | 长度 | 是否非空 | 是否主键 | 注释 |
| 1 | training_courses_id | int | 是 | 是 | 培训课程ID | |
| 2 | course_name | varchar | 64 | 否 | 否 | 课程名称 |
| 3 | course_label | varchar | 64 | 否 | 否 | 课程标签 |
| 4 | course_date | date | 否 | 否 | 课程日期 | |
| 5 | class_location | varchar | 64 | 否 | 否 | 上课地点 |
| 6 | cover_image | varchar | 255 | 否 | 否 | 封面图片 |
| 7 | course_introduction | longtext | 4294967295 | 否 | 否 | 课程介绍 |
| 8 | praise_len | int | 是 | 否 | 点赞数 | |
| 9 | collect_len | int | 是 | 否 | 收藏数 | |
| 10 | comment_len | int | 是 | 否 | 评论数 | |
| 11 | create_time | datetime | 是 | 否 | 创建时间 | |
| 12 | update_time | timestamp | 是 | 否 | 更新时间 |
表 4-22-upload(文件上传)
| 编号 | 字段名 | 类型 | 长度 | 是否非空 | 是否主键 | 注释 |
| 1 | upload_id | int | 是 | 是 | 上传ID | |
| 2 | name | varchar | 64 | 否 | 否 | 文件名 |
| 3 | path | varchar | 255 | 否 | 否 | 访问路径 |
| 4 | file | varchar | 255 | 否 | 否 | 文件路径 |
| 5 | display | varchar | 255 | 否 | 否 | 显示顺序 |
| 6 | father_id | int | 否 | 否 | 父级ID | |
| 7 | dir | varchar | 255 | 否 | 否 | 文件夹 |
| 8 | type | varchar | 32 | 否 | 否 | 文件类型 |
表 4-23-user(用户账户)
| 编号 | 字段名 | 类型 | 长度 | 是否非空 | 是否主键 | 注释 |
| 1 | user_id | int | 是 | 是 | 用户ID | |
| 2 | state | smallint | 是 | 否 | 账户状态:(1可用|2异常|3已冻结|4已注销) | |
| 3 | user_group | varchar | 32 | 否 | 否 | 所在用户组 |
| 4 | login_time | timestamp | 是 | 否 | 上次登录时间 | |
| 5 | phone | varchar | 11 | 否 | 否 | 手机号码 |
| 6 | phone_state | smallint | 是 | 否 | 手机认证:(0未认证|1审核中|2已认证) | |
| 7 | username | varchar | 16 | 是 | 否 | 用户名 |
| 8 | nickname | varchar | 16 | 否 | 否 | 昵称 |
| 9 | password | varchar | 64 | 是 | 否 | 密码 |
| 10 | | varchar | 64 | 否 | 否 | 邮箱 |
| 11 | email_state | smallint | 是 | 否 | 邮箱认证:(0未认证|1审核中|2已认证) | |
| 12 | avatar | varchar | 255 | 否 | 否 | 头像地址 |
| 13 | open_id | varchar | 255 | 否 | 否 | 针对获取用户信息字段 |
| 14 | create_time | timestamp | 是 | 否 | 创建时间 |
表 4-24-user_group(用户组)
| 编号 | 字段名 | 类型 | 长度 | 是否非空 | 是否主键 | 注释 |
| 1 | group_id | mediumint | 是 | 是 | 用户组ID | |
| 2 | display | smallint | 是 | 否 | 显示顺序 | |
| 3 | name | varchar | 16 | 是 | 否 | 名称 |
| 4 | description | varchar | 255 | 否 | 否 | 描述 |
| 5 | source_table | varchar | 255 | 否 | 否 | 来源表 |
| 6 | source_field | varchar | 255 | 否 | 否 | 来源字段 |
| 7 | source_id | int | 是 | 否 | 来源ID | |
| 8 | register | smallint | 否 | 否 | 注册位置 | |
| 9 | create_time | timestamp | 是 | 否 | 创建时间 | |
| 10 | update_time | timestamp | 是 | 否 | 更新时间 |
用户可以通过注册功能创建个人账号,填写包括用户名、密码、邮箱或手机号等基本信息完成注册流程。系统会对输入信息进行校验,确保唯一性和格式正确性,并将用户数据存储至数据库中,同时发送验证邮件或短信以确认账户有效性。用户注册界面如下图所示。

图5-1注册界面
用户登录模块为前台用户提供安全快捷的访问方式。登录页面设计简洁明了,用户只需输入用户名及密码即可完成身份验证。登录成功后,用户将被重定向至系统首页页面。对于忘记密码的用户,提供了找回密码功能,通过邮箱或手机号接收重置链接,保障账户安全。用户登录界面如下图所示。

图5-2登录界面
交流论坛:当用户点击“交流论坛”时,可通过局部搜索进行浏览论坛内容;点击“发布内容”,上传封面图,输入标题,选择分类,输入标签和正文;同时可对论坛文章进行点赞、收藏和评论。界面如图5-3所示。

图5-3交流论坛界面
项目申报:用户点击可添加项目申报信息,包括项目编号、项目名称、项目分类、用户信息、用户姓名、申报日期和申报内容。界面如下图所示。

图5-4项目申报界面
基地信息:用户点击可通过搜索基地名称进行查看基地信息列表,点击进入想要了解的基地可查看详情信息,可进行点赞、收藏和评论。同时可点击“申报”按钮添加申报信息,包括申报日期和申报内容。界面如下图所示。

图5-5基地信息界面

图5-6基地申报界面
知识信息:用户点击可通过知识名称、知识标签进行查看知识信息列表,点击进入想要了解的知识可查看详情信息,可下载知识附件进行学习,同时可进行点赞、收藏和评论。界面如下图所示。

图5-7知识信息界面
培训课程:用户点击可通过搜索课程名称、课程标签进行查看培训课程列表,点击进入想要了解的课程可查看详情信息,可进行点赞、收藏和评论。界面如下图所示。

图5-8培训课程界面
个人中心:个人中心包含多个功能模块,如个人首页、项目申报、答辩记录、基地申报、收藏和评论管理。点击进入“项目申报”可查看审核详情,审核通过后可在详情页面添加项目进度和进度描述。同时用户还可查看答辩记录安排详情、基地申报审核信息 、历史收藏信息和发布的评论信息。界面如下图所示。

图5-9个人中心界面
项目申报管理:管理员点击可查看项目申报列表,可点击详情查看申报信息,可点击“审核”对申请进行审核回复;审核通过后,可点击“安排答辩”添加相关信息,包括答辩地点、答辩内容和记录内容。界面如下图所示。

图5-10项目申报管理界面

图5-11安排答辩添加界面
基地信息管理:管理员点击可查看基地信息列表和基地信息添加;点击进入“基地信息添加”可填写相关信息,包括基地编号、基地名称、基地面积、开放时间、基地位置、封面图片和基地介绍。界面如下图所示。

图5-12基地信息添加界面
基地申报管理:管理员点击可查看基地申报列表,点击详情可详情申报详情信息,可点击“审核”按钮对申报信息进行审核回复。界面如下图所示。

图5-13 基地申报管理界面
知识信息管理:管理员点击可查看知识信息列表和知识信息添加;点击进入“知识信息添加”可填写相关信息,包括知识名称、知识标签、发布日期、知识附件、封面图片和知识内容。界面如下图所示。

图5-14知识信息添加界面
培训课程管理:管理员点击可查看培训课程列表和培训课程添加;点击进入“培训课程添加”可填写相关信息,包括课程名称、课程标签、课程日期、上课地点、封面图片和课程介绍。界面如下图所示。

图5-15培训课程添加界面
系统管理:管理员点击可查看轮播图管理;如需添加新的轮播图,点击右侧“添加”按钮,上传图片,输入标题和链接,点击“确认”按钮进行添加;同时可对轮播图进行增删改查。界面如下图所示。

图5-16系统管理界面
资源管理:管理员点击可查文章资讯和资讯分类;如需添加新的资讯,点击“添加”按钮,上传封面图,输入标题,选择分类,输入标签、描述和正文,点击“确认”按钮进行添加。同时可对资讯和分类进行增删改查。界面如下图所示。

图5-17资源管理界面
交流管理:管理员可以通过“交流管理”功能来管理和维护交流论坛。可以查看用户的帖子,确保论坛内容的健康和积极。此外,管理员还可以通过查询、重置和删除等功能,对论坛中的信息进行有效的管理和维护。界面如下图所示。

图5-18交流管理界面
系统的测试环境如表6-1所示。
表6-1 测试环境
| 类别 | 配置项 | 详细信息 |
| 硬件环境 | 服务器CPU | Intel Xeon E5-2680 v4 |
| 内存 | 32GB DDR4 | |
| 硬盘 | 1TB SSD | |
| 网络带宽 | 100Mbps | |
| 软件环境 | 操作系统 | Windows Server 2019 |
| 数据库 | MySQL 8.0 | |
| Web服务器 | Tomcat 9.0 | |
| 开发框架 | SpringBoot 2.5 | |
| 前端框架 | Vue.js 2.6 | |
| Java版本 | JDK 11 | |
| 浏览器 | Chrome 88, Firefox 85 |
系统测试的主要目的是确保系统的功能、性能和稳定性满足需求规格说明书中的要求,并验证系统在实际使用环境中的可用性和可靠性。通过测试,可以发现软件中的缺陷、漏洞和潜在问题,确保系统运行的准确性、完整性和安全性。在功能测试中,目的是验证系统各功能模块是否按设计实现预期功能,例如用户登录、信息管理、数据查询等核心功能是否准确执行。性能测试的目的是验证系统在高并发、数据量大等压力场景下的响应时间和处理能力,确保系统具备良好的性能。兼容性测试的目的是确保系统在不同的硬件、软件和浏览器环境中能正常运行。测试还包括对异常处理和边界条件的验证,确保系统在异常场景下能够正确处理和恢复。最终,通过测试确保系统可以安全稳定地部署上线,为用户提供可靠的服务。
系统测试采用多种测试方法,以全面验证系统的功能和性能。功能测试采用黑盒测试方法,通过设计测试用例直接验证系统功能是否符合需求,无需了解内部代码逻辑。例如,设计用例验证用户登录模块,通过输入合法和非法的用户名与密码,检查系统响应是否符合预期。性能测试采用压力测试和负载测试方法,通过模拟高并发用户访问、数据处理的场景,评估系统的响应时间、吞吐量和稳定性。兼容性测试通过在不同操作系统、浏览器和硬件设备上运行系统,验证其在不同环境中的适应性[11]。异常测试通过设计边界条件和异常输入,检查系统对非法数据和操作的处理能力。测试用例的设计需覆盖系统的所有功能模块和接口,确保测试过程的全面性。通过系统测试方法的综合应用,可以有效发现问题,并为系统的优化和改进提供依据。
系统的测试用例表格如下图所示。
表6-2 系统测试用例表
| 测试项 | 测试用例 | 问题 | 结论 |
| 登录功能测试 | 打开登录页面 输入正确的用户名和密码 点击“登录”按钮 | 无 | 符合预期 |
| 登录功能测试 | 打开登录页面 输入错误的用户名 输入正确的密码 点击“登录”按钮 | 无 | 符合预期 |
| 登录功能测试 | 打开登录页面 输入正确的用户名 输入错误的密码 点击“登录”按钮 | 无 | 符合预期 |
| 登录功能测试 | 打开登录页面 输入不存在的用户名和密码 点击“登录”按钮 | 无 | 符合预期 |
| 注册功能测试 | 打开注册页面 输入合法的用户名、密码、邮箱等信息 点击“注册”按钮 | 无 | 符合预期 |
| 注册功能测试 | 打开注册页面 输入已存在的用户名 输入其他合法信息 点击“注册”按钮 | 无 | 符合预期 |
| 注册功能测试 | 打开注册页面 输入合法用户名但密码不符合要求(如长度不足) 点击“注册”按钮 | 无 | 符合预期 |
| 注册功能测试 | 打开注册页面 输入合法用户名和密码但邮箱格式错误 点击“注册”按钮 | 无 | 符合预期 |
| 查看基地信息测试 | 登录系统 进入基地信息页面 浏览基地名称、面积、基地位置等信息 | 无 | 符合预期 |
| 查看基地信息测试 | 登录系统 进入基地信息页面 使用搜索栏输入关键词搜索基地信息 | 无 | 符合预期 |
| 查看基地信息测试 | 登录系统 进入基地信息页面 点击基地详情查看完整信息 | 无 | 符合预期 |
| 查看基地信息测试 | 登录系统 进入基地信息页面 不输入任何搜索条件直接点击搜索 | 无 | 符合预期 |
经过对系统登录、注册、查看基地信息功能的测试,所有测试用例均按照既定步骤执行完毕。测试结果显示,各功能模块在正常输入和异常输入条件下均表现出预期的行为。登录功能能够准确识别用户名和密码的正确性,并对错误输入给予相应提示。注册功能对用户输入的合法性进行了有效校验,确保了注册信息的规范性。查看基地信息功能能够正常展示基地的基本信息,并支持搜索和详情查看操作。整体而言,测试过程中未发现功能缺陷,系统运行稳定,各项功能均符合设计预期。
经过系统全面的功能测试、性能测试和可靠性测试,本系统在测试环境下运行良好,功能模块均按照设计要求实现,核心功能表现稳定,未发现严重功能缺陷或阻塞性问题。所有关键测试用例均通过,覆盖率达到预期目标,验证了系统的功能性、稳定性和兼容性。
基于BS架构并采用Spring Boot框架开发的大学生创新创业平台,成功地为高校学生提供了一个集资源整合、知识共享、项目实践和交流互动为一体的综合性服务平台。通过系统化的功能设计与实现,不仅有效解决了大学生在创新创业过程中遇到的信息不对称、资源匮乏等问题,还极大地激发了学生的创新潜力和创业热情。各模块间的紧密协作促进了理论学习与实践操作的有效结合,使得学生能够在真实的项目环境中锻炼自我,提升了他们的实际操作能力和团队合作精神。此外,平台提供的全面管理后台也为管理员进行内容审核、数据分析及系统维护提供了强有力的支持,确保了平台运行的安全性和高效性。
展望未来,随着技术的发展和社会对创新型人才需求的增加,本平台仍有广阔的发展空间和改进潜力。一方面,可以进一步优化平台的功能和服务,例如引入更多智能化工具如智能推荐系统来提升用户体验,或者拓展更多的行业合作以丰富平台资源。另一方面,持续关注用户反馈,不断调整和完善平台策略,将是保持其活力和竞争力的关键。同时,考虑到全球化背景下的跨文化交流趋势,未来还可以探索国际化发展路径,吸引不同国家和地区的学生参与进来,共同构建一个开放、多元、包容的创新创业生态系统。通过这些努力,本平台有望成为推动全球高等教育领域创新创业教育发展的重要力量。
参考文献
- 刘江涛,王亮亮,吴庆茹,等.基于B/S模式的铁路勘测设计案例信息化管理系统设计与实现[J].铁路计算机应用,2021,30(03):32-35.
- 张丹丹,李弘.基于B/S架构的办公管理系统设计与开发[J].铁路通信信号工程技术,2024,21(09):44-48+106.
- 王志亮,纪松波.基于SpringBoot的Web前端与数据库的接口设计[J].工业控制计算机,2023,36(03):51-53.
- 熊永平.基于SpringBoot框架应用开发技术的分析与研究[J].电脑知识与技术,2021,15(36):76-77.
- 赵媛.基于Vue的Web系统前端性能优化分析[J].电脑编程技巧与维护,2024,(09):44-46.
- 秦冬.浅析Vue框架在前端开发中的应用[J].信息与电脑(理论版),2024,36(13):61-63.
- 李艳杰.MySQL数据库下存储过程的综合运用研究[J].现代信息科技,2023,7(11):80-82+88.
- 陈倩怡,何军.Vue+Springboot+MyBatis技术应用解析[J].电脑编程技巧与维护,2020,(01):14-15+28.
- 周晓玉,崔文超.基于Web技术的数据库应用系统设计[J].信息与电脑(理论版),2023,35(09):189-191.
- 马艳艳,吴晓光.计算机软件与数据库的设计策略分析[J].电子技术,2024,53(05):104-105.
- 李俊萌.计算机软件测试技术与开发应用策略分析[J].信息记录材料,2023,24(03):50-52.
- 杜梦红,王兴.大学生创新创业能力提升的影响因素及优化路径研究[J].黑龙江科学,2025,16(05):70-72.
- 李松有,李林静.新媒体赋能大学生创新创业能力的路径探究[J].甘肃教育研究,2025,(04):139-142.
- 杨佳,孙明丽.人工智能赋能的大学生创新创业课程智慧教学平台设计[J].无线互联科技,2025,22(01):28-31.
- 蔡爽.创新创业服务平台建设对大学生持续性创业意愿的影响——基于新余学院学生样本的调查[J].新余学院学报,2024,29(06):117-124.
- Wu L ,Yang L ,Zhang C .Construction and Optimization Strategies for an Online Teaching Platform for College Students' Innovation and Entrepreneurship Education[J].Journal of Innovation and Development,2024,8(3):34-38.
- 邹斐.大学生创新创业综合服务平台设计与应用[J].中国新技术新产品,2024,(20):42-45.DOI:10.13612/j.cnki.cntp.2024.20.024.
- 尚津.新时代大学生创新创业能力提升与实践[J].投资与创业,2024,35(19):22-24.
- 丁志鹏,王雅萍,潘刚.新工科背景下大学生创新创业教育培养模式研究与探索[J].创新创业理论研究与实践,2024,7(17):161-163+194.
- 秦玮.乡村振兴背景下大学生创新创业信息平台建设研究[J].中国管理信息化,2024,27(15):198-201.
- 周娥.基于“互联网+”平台培养大学生创新创业能力[J].百科知识,2024,(21):82-84.
- 尚文昶,李琨.共享经济理念的大学生创新创业平台构建[J].活力,2024,42(11):184-186.
- 陈福萍.大学生创新创业训练平台管理系统的设计与实现[J].信息与电脑(理论版),2024,36(01):9-12.
本论文的完成离不开众多导师、同学以及亲友的支持与帮助。在此,首先向我的导师表示最诚挚的感谢。在整个研究和写作过程中,导师以严谨治学的态度和丰富的专业知识给予了我无私的指导,从论文选题到最终定稿的每一个环节,都为我提供了宝贵的建议与意见,使我得以不断完善研究内容、拓展学术视野。导师耐心细致的指导不仅帮助我解决了许多学术难题,也让我在研究能力与学术写作方面得到了显著的提升。导师的鼓励与支持是我完成这篇论文的重要动力,也让我深刻体会到学术研究的严谨性与意义。
我还要感谢在学习生活中给予我帮助和支持的同学、朋友以及家人。论文撰写过程中,许多同学与我共同探讨问题,分享经验与资料,使我的研究更加全面深入。朋友们的关心和陪伴让我在繁忙的研究过程中能够调节心情,保持良好的状态。特别感谢我的家人,他们始终给予我无条件的理解和支持,为我创造了安心学习与研究的环境。正是因为有了大家的帮助和支持,我才能克服论文写作中的重重困难并顺利完成。再次向所有支持和帮助过我的人表达衷心的感谢。
免费领取项目源码+数据库,请关注❥点赞收藏并私信博主,谢谢~
基于SpringBoot的创新创业平台设计

被折叠的 条评论
为什么被折叠?



