摘 要
信息化社会内需要与之针对性的信息获取途径,但是途径的扩展基本上为人们所努力的方向,由于站在的角度存在偏差,人们经常能够获得不同类型信息,这也是技术最为难以攻克的课题。针对动物领养救助系统等问题,对动物领养救助系统进行研究分析,然后开发设计出动物领养救助系统以解决问题。
动物领养救助系统主要功能模块包括动物信息、动物种类、市区分类、领养申请、医院信息、关于我们、我的宠物等功能,采取面对对象的开发模式进行软件的开发和硬体的架设,能很好的满足实际使用的需求,完善了对应的软体架设以及程序编码的工作,采取MySQL作为后台数据的主要存储单元,采用django框架python语言、进行业务系统的编码及其开发,实现了本系统的全部功能。本次报告,首先分析了研究的背景、作用、意义,为研究工作的合理性打下了基础。针对动物领养救助系统的各项需求以及技术问题进行分析,证明了系统的必要性和技术可行性,然后对设计系统需要使用的技术软件以及设计思想做了基本的介绍,最后来实现动物领养救助系统和部署运行使用它。
关键词:python开发语言;django框架技术;动物领养救助系统;
Abstract
In the information society, there is a need for targeted access to information, but the expansion of the access is basically the direction of people's efforts. Because of the deviation in the perspective, people can often obtain different types of information, which is also the most difficult subject for technology to overcome. Aiming at the problems of the animal adoption and rescue system, this paper studies and analyzes the animal adoption and rescue system, and then develops and designs the animal adoption and rescue system to solve the problems.
The main functional modules of the animal adoption and rescue system include animal information, animal species, urban classification, adoption application, hospital information, about us and my pet, and other functions. The object-oriented development model is adopted for software development and hardware installation, which can well meet the needs of actual use, improve the corresponding software installation and program coding, and take MySQL as the main storage unit of background data, Using the django framework python language to code and develop the business system, all the functions of the system are realized. This report first analyzes the background, role and significance of the research, laying a foundation for the rationality of the research work. This paper analyzes the various requirements and technical problems of the animal adoption and rescue system, proves the necessity and technical feasibility of the system, and then makes a basic introduction to the technical software and design ideas needed to design the system, and finally realizes the animal adoption and rescue system and deploys and runs it.
Key words:Python development language; Django framework technology; Animal adoption and rescue system;
目 录
- 绪论
- 研究目的
随着国内经济的不断发展,人民收入水平的提高以及对于情感需求的日益强,宠物饲养成为了一种流行趋势。宠物的增多不可避免地造成了流浪宠物的泛滥,它们大多来自被主人遗弃的动物或这些动物繁衍的后代。它们没有管束,游走在人类居住区的边缘,给人们的生活带来了不小的困扰。如今也存在由爱心人士组织的流浪动物救助站收养一些流浪狗,但有时救助站的宠物过多,难以应付以致很多宠物都只能被执行“安乐死”。为了解决当前的流浪宠物问题,传统低效的线下登记领养逐渐被取代,随之而来的是使用终端设备便可浏览访问的宠物领养救助系统。
-
- 研究背景
通过设计基于django框架的宠物领养救助系统,效率比起传统线下登记形式有了很大的提高。先,管理员可对现有的流浪宠物信息进行直观地管理,避免了传统模式下信息缺失遗漏的情况;次它为需要领养宠物的用户提供了一个便利的领养救助平台。宠物领养救助系统使用B/S架构,因为客户端(计算机)仅用作浏览器,所以维护人员只需要良好的服务器维护。无论客户规模大小,都不会增加业务强度。使用B/S结构将大大减少不必要的人力和物力,从而提高工作效率。
B/S架构(浏览器/服务器)是当前应用最为广泛的一种架构,能够使系统的开发变得容易、易操作、易于维护。当你在你的电脑上安装一个数据库和几个非常常见的浏览器时,你就可以使用这个结构。B/S结构可以直接用于 B/S系统,并且 B/S架构可以在实际应用中大大降低了系统的运行维护。在 B/S平台上,各数据库彼此独立,具有很高的安全性。由于 B/S架构可以清晰地观察到系统所处理的业务,使管理者可以及时做出决定,从而避免了企业的亏损。B/S架构的本质特征是集中式管理,用户通过系统产生的数据,将其存入数据库,便于以后的应用,从而达到了各种需要。
B/S模型由一个浏览器、一个网络服务器、一个数据库服务器三个层级构成。数据管理采用了当前大部分现有B/S系统的表现层、应用层和数据层,Web浏览器是为了满足用户的要求而设计的,在数据处理和逻辑过程中使用的中间应用层,从而形成分布式的运行模式。B/S体系结构的逻辑是:在前端完成的处理,将主要的业务逻辑交给后台,而前端只负责少量的请求、渲染等。由于因特网技术的迅速发展,B/S体系结构使得任何时间、任何地点都能访问到该系统。
图2-1 B/S模式三层结构图
Django是高水准的Python编程语言驱动的一个开源模型.视图,控制器风格的Web应用程序框架,它起源于开源社区。使用这种架构,程序员可以方便、快捷地创建高品质、易维护、数据库驱动的应用程序。这也正是OpenStack的Horizon组件采用这种架构进行设计的主要原因。另外,在Dj ango框架中,还包含许多功能强大的第三方插件,使得Django具有较强的可扩展性。Django 项目源自一个在线新闻 Web 站点,于 2005 年以开源的形式被释放出来。Django 框架的核心组件有:
用于创建模型的对象关系映射;
为最终用户设计较好的管理界面;
URL 设计;
设计者友好的模板语言;
缓存系统。
Django(发音:[`dʒæŋɡəʊ]) 是用python语言写的开源web开发框架(open source web framework),它鼓励快速开发,并遵循MVC设计。Django遵守BSD版权,初次发布于2005年7月, 并于2008年9月发布了第一个正式版本1.0 。
Django 根据比利时的爵士音乐家Django Reinhardt命名,他是一个吉普赛人,主要以演奏吉它为主,还演奏过小提琴等。
由于Django在近年来的迅速发展,应用越来越广泛,被著名IT开发杂志SD Times评选为2013 SD Times 100,位列“API、库和框架”分类第6位,被认为是该领域的佼佼者。
-
- MySQL数据库
Microsoft MySQL是一个关系型数据库管理系统,它的范围包括了膝上型计算机、台式机、企业服务器。20世纪,最初的MySQL是由Sybase专门为UNIX系统开发的,后来微软将它移植到了WindowsNT系统上。从1994年开始,微软发布独立于Sybase开发的MySQL版本,而Sybase在20世纪90年代后期,就已经停止使用MySQL这个名称。
MySQL提供MySQL多个拷贝之间以及其他数据库系统的复制服务。其中的分析服务是属于系统的一个完整部分,包括了:联机分析处理(OLAP)和数据挖掘工具。MySQL提供了一个大的图形化工具集和向导,引导数据库管理员执行各种任务,例如建立定期备份、在服务器之间复制数据,以及调整数据库性能。
可行性分析也是为了分析项目的开发系统是否对开发有价值,以及是否真的需要改进管理系统在信息听写方面的不足。以本项目动物领养救助系统的设计目标和实施过程为例,如果开发该系统,希望能很好地解决用户的管理信息问题,并且如果这使动物领养救助系统可以发展出最大价值学说,并且还可以变相的解决了用户在一定程度上的问题,那么这个项目的研发系统也就是最有价值有意义的系统。但研发目标又是不是达到了所期望的结果,以及科研任务在实现后的最大效用和价值,它是否等于所有总成本。因此,研发阶段本质上就是研发体系能否真正设计的阶段。
技术可行性是指所确定的科学技术或决策方法中的科学技术均未突破组织掌握或相关人员熟悉的科学技术资源的界限。在技术研究过程中,应注意全面调查系统研发过程中包含的各种关键技术问题,尽可能选择成熟技术,认真引用先进技术,关注特定的研究平台和开发人员,评估关键技术的有效性。
python技术对于该动物领养救助系统的设计和实施很是关键,基于、B/S架构的和MySQL数据库管理,对于前台的应用和后台的数据库管理都是至关重要的,要想有效应用该程序,就需要保持功能全面、易懂易简单使用的特性。构建数据库管理时,需要确保数据分析信息完全、数据分析信息稳定性好、数据分析信息稳定性较高的库。在早期,人们对python的基本重要知识点就有理解和熟悉,对MySQL数据库发生过简要的掌握、熟悉,在早期对软件工程测试,以及UML语言等基础课程发生过大致的掌握和练习,经过对上述课程练习,就能够对上述课程有相应的信息系统开发、检验和判断。
python可以和MySQL结合起来研发一个动物领养救助系统,一定是合理而且有效的。
实施国民经济的可行性主要包括两个方面:一是从要实施的某个计划中获取和利用国民经济各种资源的潜在可能性,二是实现国民经济发展政策总体目标的潜在可能性;二是为完成某一国民经济发展政策实施方案,所要花费的经济成本及其所获得的利益。由于政府的财务资源是限制的,每一种从国民经济发展政策实施方案中所获取和利用的财政资源也是限制的。于是,每一项公众政策措施中都面临着一种争夺公共财政资本的问题。但总的来说,"公众政策措施的社会经济资源的占用量与其政策措施目标的预期价值成正比例关联。"当然,这还触及到了一种成本效率提问。假如某一方法的总成本等于利润,显然这种社会经济政策措施就是不有效的。
这个项目开发的初衷是省钱,是我一个人做的,基本上不需要启动资金。此外,项目开发的整个过程是一个自学的过程,这是一个双赢的结果。因此,综上所述,本项目的研发优势大于劣势,符合我国当前社会主义市场经济发展的实际情况。
动物领养救助系统的注册与登陆页面设计简洁容易应用,可以通过最常见的页面窗口来登陆页面,并利用过计算机实现登陆功能,因此使用者只要平时利用过计算机都可以实现登陆应用。此操作系统的研发工作环境运用了python技术,并运用了B/S结构,这些研发工作环境都使得此系统功能更为完整,使整个设计更为个性化,使用者功能也更为简洁方便。本管理系统具备了易于运行、容易管理、交互性较好的优点,在实际操作上也是非常简单的。因此,本管理系统也可进行商业设计。
综上所述,该设备的研发符合技术、工艺和技术要求,因此其研发具有可操作性。
用户信息用例图如下所示。
图3-1 用户信息用例图
管理员用例图如下所示。
图3-2 管理员用例图
表3-1 资讯浏览用例描述
| 描述项 | 说明 |
| 用例名称 | 资讯查询 |
| 用例描述 | 用户可以查看资讯的详情 |
| 参与者 | 用户 |
| 前置条件 | 使用者是普通用户类型并成功进入该系统 |
| 后置条件 | 浏览成功 |
| 主事件流 | (1)用户可以浏览资讯的模块、资讯的内容 (2)用户点击资讯可以对资讯进行详情阅读 |
| 异常事件流 | e1.报500错误 e2.数据库连接异常 |
表3-1 交流社区用例描述
| 描述项 | 说明 |
| 用例名称 | 交流社区 |
| 用例描述 | 用户可以将自己想说的话发表在交流板,其他的用户可以查看,已注册的用户可以回复 |
| 参与者 | 用户 |
| 前置条件 | 用户是注册用户并成功进入该系统 |
| 后置条件 | 交流添加成功且显示在交流板 |
| 主事件流 | 系统检查是否是普通用户 未注册的用户可以查看交流板的内容 已注册的用户的交流表单显示出来可以进行交流和回复他人的交流 |
| 异常事件流 | e1.报500错误 e2.数据库连接异常 e3.交流内容不显示 |
表3-1 发帖用例描述
| 描述项 | 说明 |
| 用例名称 | 发帖 |
| 用例描述 | 在登录成功的条件下,用户可以发布帖子 |
| 参与者 | 用户 |
| 前置条件 | 用户登录成功并进入该系统 |
| 后置条件 | 发布成功 |
| 主事件流 | (1)系统检查是否是普通用户类型 用户输入标题、描述、类型、图片url和内容,开始执行发布用例 (3)发布成功,进入系统的主页 |
| 异常事件流 | e1.报500错误 e2.数据库连接异常 e3.数据内容太长 |
表3-1 个人信息管理用例描述
| 用例名称 | 管理和修改个人信息 |
| 参与者 | 用户 |
| 描述 | 用户查看、修改个人信息 |
| 前置条件 | 用户已登录到系统中 |
| 后置条件 | 无 |
| 事件流 | (1)用户查看个人信息 (2)用户修改个人信息 |
| 补充说明 | (a)用户可修改密码 (b)用户可修改个人资料,例如姓名,头像等 |
表3-1 评论用例描述
| 用例名称 | 评论 |
| 参与者 | 用户 |
| 描述 | 用户发表评论 |
| 前置条件 | 用户已登录 |
| 后置条件 | 评论内容不违规 |
| 事件流 | (1)在评论页输入评论数据,提交评论 (2)更新并显示评论板 |
| 补充说明 | (a)评论内容不能为空 |
表3-1 收藏用例描述
| 用例名称 | 收藏 |
| 参与者 | 用户 |
| 描述 | 用户将内容加入收藏夹 |
| 前置条件 | 用户已登录 |
| 后置条件 | 无 |
| 事件流 | (1)在收藏页加入收藏 (2)更新并显示收藏夹 |
| 补充说明 | 无 |
表3-1 用户管理用例描述
| 描述项 | 说明 |
| 用例名称 | 用户操作 |
| 用例描述 | 管理员正确登录后台管理的条件下,对用户进行管理 |
| 参与者 | 管理员 |
| 前置条件 | 管理员登录成功并跳转到后台主界面 |
| 后置条件 | 操作成功 |
| 主事件流 | 管理员跳转用户管理页面,查询用户详情的信息 管理员可以删除用户信息 |
| 异常事件流 | e1.报500错误 e2.数据库连接异常 |
表3-1 动物信息管理用例描述
| 描述项 | 说明 |
| 用例名称 | 动物信息操作 |
| 用例描述 | 管理员正确登录后台管理的条件下,对动物信息模块进行管理 |
| 参与者 | 管理员 |
| 前置条件 | 管理员成功登录 |
| 后置条件 | 操作成功 |
| 主事件流 | (1)管理员进入动物信息管理页面,查询动物信息的信息 (2)管理员可以对动物信息进行增删除和编辑动物信息操作 (3)管理员新增动物信息,添加成功跳转到查询页面 |
| 异常事件流 | e1.报500错误 e2.数据库连接异常 |
医院信息用例描述如下表所示。
表3-1 医院信息管理用例描述
| 描述项 | 说明 |
| 用例名称 | 医院信息操作 |
| 用例描述 | 管理员正确登录后台管理的条件下,对医院信息模块进行管理 |
| 参与者 | 管理员 |
| 前置条件 | 管理员成功登录 |
| 后置条件 | 操作成功 |
| 主事件流 | (1)管理员进入医院信息管理页面,查询医院信息的信息 (2)管理员可以对医院信息进行增删除和编辑医院信息操作 (3)管理员新增医院信息,添加成功跳转到查询页面 |
| 异常事件流 | e1.报500错误 e2.数据库连接异常 |
表3-1 商城管理用例描述
| 描述项 | 说明 |
| 用例名称 | 商城操作 |
| 用例描述 | 管理员正确登录后台管理的条件下,对商城模块进行管理 |
| 参与者 | 管理员 |
| 前置条件 | 管理员成功登录 |
| 后置条件 | 操作成功 |
| 主事件流 | (1)管理员进入商城管理页面,查询商城的信息 (2)管理员可以对商城进行增删除和编辑商城操作 (3)管理员新增商城,添加成功跳转到查询页面 |
| 异常事件流 | e1.报500错误 e2.数据库连接异常 |
表3-1 资讯管理用例描述
| 描述项 | 说明 |
| 用例名称 | 资讯操作 |
| 用例描述 | 管理员正确登录后台管理的条件下,资讯模块进行管理 |
| 参与者 | 管理员 |
| 前置条件 | 管理员成功登录 |
| 后置条件 | 操作成功 |
| 主事件流 | (1)管理员进入资讯管理页面,查询资讯内容的信息 (2)管理员可以对资讯进行删除操作 |
| 异常事件流 | e1.报500错误 e2.数据库连接异常 |
表3-1 交流管理用例描述
| 描述项 | 说明 |
| 用例名称 | 交流操作 |
| 用例描述 | 管理员正确登录后台管理的条件下,交流模块进行管理 |
| 参与者 | 管理员 |
| 前置条件 | 管理员成功登录 |
| 后置条件 | 操作成功 |
| 主事件流 | (1)管理员进入交流界面,查询交流内容信息 (2)管理员可以删除交流 |
| 异常事件流 | e1.报500错误 e2.数据库连接异常 |
表3-1 评论管理用例描述
| 描述项 | 说明 |
| 用例名称 | 评论操作 |
| 用例描述 | 管理员正确登录后台管理的条件下,评论模块进行管理 |
| 参与者 | 管理员 |
| 前置条件 | 管理员成功登录 |
| 后置条件 | 操作成功 |
| 主事件流 | (1)管理员进入评论管理页面,查询评论内容的信息 (2)管理员可以从用户评论中删除数据 |
| 异常事件流 | e1.报500错误 e2.数据库连接异常 |
表3-1 文件上传用例描述
| 用例名称 | 文件上传 |
| 参与者 | 用户 |
| 描述 | 用户上传文件至服务器 |
| 前置条件 | 用户已登录 |
| 后置条件 | 无 |
| 事件流 | 在文件上传页点击“上传”按钮 |
| 补充说明 | 无 |
第一,友好界面。动物领养救助系统开发设计,界面的友好性比较重要,满足这一要求才能体现出人性化设计特征,和用户应用系统便捷性相适应,动态的人机交互设计,用户应用系统的时候能感受到操作的便利,提高用户的体验良好感受,才能有助于将系统开采设计的作用价值充分发挥出来。
第二,稳定性要求。开发设计的动物领养救助系统,需要保持其稳定,系统应用稳定才能有助于各项管理工作高效率完成,提升系统使用体验度。系统运行保障因外部异常造成系统崩溃,系统发生问题后数据能及时备份,第一时间恢复数据信息,保障系统良好运行。
第三,可扩展性。动物领养救助系统的开发设计,需要满足可扩展性的要求,系统的设计需要考虑未来系统业务扩展问题,在测试不断应用下,功能需求会不断扩展,通过良好扩展性作用发挥,满足多样化的需要。
第四,满足需求。为能有效加强对大用户的需求,在开发动物领养救助系统的过程中,要能和实际应用的需求紧密对接,保障系统的实用性。系统开发要能有前瞻性,由于管理系统建设是长期工程,不同阶段需要有先导发展蓝图以及行动纲领为指导。预见性地考虑教材订购信息管理的重要问题。系统的开发要能满足灵活性应用的需要,将系统的价值充分发挥出来。
动物领养救助系统主要服务于动物的领养救助系统管理,利用网络改变宠物领养模式,简化动物领养救助系统管理流程,减轻传统动物领养救助系统管理带来的工作负担和降低大量资源的消耗。本系统达到的目标主要有以下几点:
(1)通过简单的页面设计和便捷的功能操作,保证系统的简单性和实用性,形成良好的用户体验。
(2)本系统主要针对动物领养救助系统需求进行设计开发,突出较强的针对性。
(3)能够具有一定的安全机制,保证用户信息的安全性。
层次框图是一系列由多层矩形框架组成的树,其顶部为矩形框架,表示整个数据结构,下方的长方形立方体表示独立的数据,下方的长方形表示该数据的实际数据(不能进行分割)。由于这个架构的精炼,层级方块图描述的资料结构也愈加详尽,这个模型很好地满足了需求分析的要求。首先对最上层的信息进行分类,然后在图表中的每个路径上重复地进行优化,直至完整的数据结构被确定。
这个系统由二个模块组成,一个是管理员,另一个是用户信息,这二个部分看起来是独立的,实际上却是连接着数据库,每个模块都有自己的权限,唯一不同的,就是访问的方式不同。在调研资料的基础上,完成了各个模块的功能。在对上述功能进行分析的基础上,本系统提出了二个主要的模块,每个单元可划分为若干小单元。
系统的功能结构图如下图所示。
图4-2 系统功能结构图
1.登录模块:
本动物领养救助系统的用户登录涉及到三类信息的判断:第一类是用户名和密码是否为空;第二类是验证码是否录入和正确;第三类就是用户登录信息、验证码和权限是否匹配通过。在该用户登录流程对会对用户名和密码是否为空进行判断,以及验证码是否正确进行判断,只有以上的几类信息中的一种存在问题的情况下都是无法登录成功的。
2.公告管理模块:
本动物领养救助系统中的公告管理,管理方式都是对信息的三种基本操作:一种是完成公告信息的添加,在这里会对公告信息的录入情况来判断;一种是对公告信息的修改,另一种就是对公告信息的删除。其后两种操作都是要建立在第一种操作而生成的公告列表的基础上完成的。
3.商城模块
本动物领养救助系统中的商城管理,管理方式都是对信息的三种基本操作:一种是完成商城信息的添加,在这里会对商城信息的录入情况来判断;一种是对商城信息的修改,另一种就是对商城信息的删除。其后两种操作都是要建立在第一种操作而生成的商城的基础上完成的。
4.医院信息模块
本动物领养救助系统中的医院信息管理,管理方式都是对信息的三种基本操作:一种是完成医院信息信息的添加,在这里会对医院信息信息的录入情况来判断;一种是对医院信息信息的修改,另一种就是对医院信息信息的删除。其后两种操作都是要建立在第一种操作而生成的医院信息的基础上完成的。
5.交流社区模块:
交流社区模块包括话题板块模块、发帖、回帖、帖子管理等字模块,论坛模块里存在各种各样的话题板块,用户在相应的板块讨论相应的话题,用户在线发帖、回帖,管理人员管理所有论坛的帖子,对违规的在线删帖。
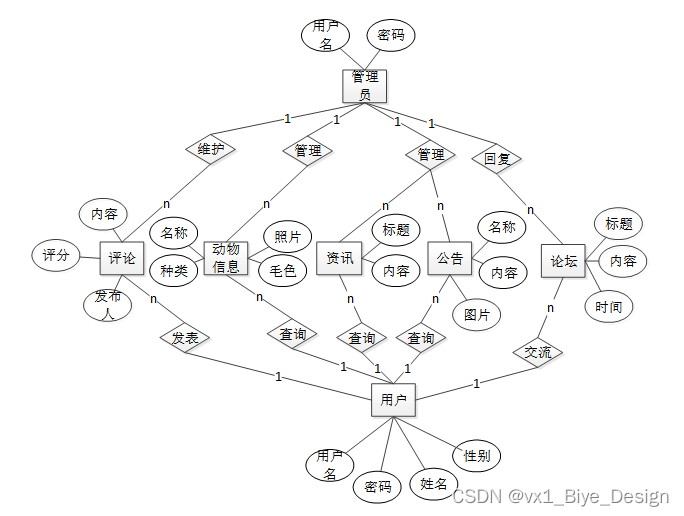
借助先进的系统,ER图使其他用户可以快速轻松地了解系统的功能以及他们之间的关系。根据动物领养救助系统分析结果,整个动物领养救助系统包括以下各个单元:管理员,公告、用户、交流、动物信息、评论等。
系统的主要实体间关系E-R图如下图所示。
总体ER图如下图所示。
图4-3 总体ER图
所有系统的应用数据相互区分。一旦在相应的系统中实现,它们将与自己相应的网络和服务器通信。所以这个系统可以连接这些数据。当我们选择桥梁截面时,以下将简要介绍如何建立系统。在单击上一个按键的时候,就会自动在对话框中弹出数据源的名字,之后再单击下一个按键时,就在填写相对应的身份验证和登录信息。按照系统功能设计的特点与职能模块的分类,动物领养救助系统的总体设计和实施过程一共涉及到了几个资料表格。
以下就介绍了一些根据各类别主要数据库表的设计结构以及基本功能建立数据库
表about_us (关于我们)
| 编号 | 名称 | 数据类型 | 长度 | 小数位 | 允许空值 | 主键 | 默认值 | 说明 |
| 1 | about_us_id | int | 10 | 0 | N | Y | 关于我们ID | |
| 2 | corporate_name | varchar | 64 | 0 | Y | N | 公司名称 | |
| 3 | cover | varchar | 255 | 0 | Y | N | 封面 | |
| 4 | date_of_establishment | date | 10 | 0 | Y | N | 成立时间 | |
| 5 | official_account | varchar | 64 | 0 | Y | N | 公众号 | |
| 6 | contact_number | varchar | 64 | 0 | Y | N | 联系电话 | |
| 7 | details | longtext | 2147483647 | 0 | Y | N | 详情介绍 | |
| 8 | hits | int | 10 | 0 | N | N | 0 | 点击数 |
| 9 | praise_len | int | 10 | 0 | N | N | 0 | 点赞数 |
| 10 | recommend | int | 10 | 0 | N | N | 0 | 智能推荐 |
| 11 | create_time | datetime | 19 | 0 | N | N | CURRENT_TIMESTAMP | 创建时间 |
| 12 | update_time | timestamp | 19 | 0 | N | N | CURRENT_TIMESTAMP | 更新时间 |
表adoption_application (领养申请)
| 编号 | 名称 | 数据类型 | 长度 | 小数位 | 允许空值 | 主键 | 默认值 | 说明 |
| 1 | adoption_application_id | int | 10 | 0 | N | Y | 领养申请ID | |
| 2 | name | varchar | 64 | 0 | Y | N | 名称 | |
| 3 | type | varchar | 64 | 0 | Y | N | 种类 | |
| 4 | photo | varchar | 255 | 0 | Y | N | 照片 | |
| 5 | coat_color | varchar | 64 | 0 | Y | N | 毛色 | |
| 6 | animal_sex | varchar | 64 | 0 | Y | N | 动物性别 | |
| 7 | health | varchar | 64 | 0 | Y | N | 健康状况 | |
| 8 | urban_area | varchar | 64 | 0 | Y | N | 所在市区 | |
| 9 | user_no | int | 10 | 0 | Y | N | 0 | 用户编号 |
| 10 | full_name | varchar | 64 | 0 | Y | N | 姓名 | |
| 11 | adoption_mode | varchar | 64 | 0 | Y | N | 领养方式 | |
| 12 | application_time | date | 10 | 0 | Y | N | 申请时间 | |
| 13 | remarks | varchar | 64 | 0 | Y | N | 备注 | |
| 14 | examine_state | varchar | 16 | 0 | N | N | 未审核 | 审核状态 |
| 15 | examine_reply | varchar | 16 | 0 | Y | N | 审核回复 | |
| 16 | recommend | int | 10 | 0 | N | N | 0 | 智能推荐 |
| 17 | create_time | datetime | 19 | 0 | N | N | CURRENT_TIMESTAMP | 创建时间 |
| 18 | update_time | timestamp | 19 | 0 | N | N | CURRENT_TIMESTAMP | 更新时间 |
表animal_information (动物信息)
| 编号 | 名称 | 数据类型 | 长度 | 小数位 | 允许空值 | 主键 | 默认值 | 说明 |
| 1 | animal_information_id | int | 10 | 0 | N | Y | 动物信息ID | |
| 2 | name | varchar | 64 | 0 | Y | N | 名称 | |
| 3 | type | varchar | 64 | 0 | Y | N | 种类 | |
| 4 | photo | varchar | 255 | 0 | Y | N | 照片 | |
| 5 | coat_color | varchar | 64 | 0 | Y | N | 毛色 | |
| 6 | character | varchar | 64 | 0 | Y | N | 性格 | |
| 7 | animal_sex | varchar | 64 | 0 | Y | N | 动物性别 | |
| 8 | health | varchar | 64 | 0 | Y | N | 健康状况 | |
| 9 | social_relations | varchar | 64 | 0 | Y | N | 社会关系 | |
| 10 | province | varchar | 64 | 0 | Y | N | 所在省份 | |
| 11 | urban_area | varchar | 64 | 0 | Y | N | 所在市区 | |
| 12 | active_zone | varchar | 64 | 0 | Y | N | 常活动地带 | |
| 13 | detailed_description | longtext | 2147483647 | 0 | Y | N | 详情描述 | |
| 14 | hits | int | 10 | 0 | N | N | 0 | 点击数 |
| 15 | praise_len | int | 10 | 0 | N | N | 0 | 点赞数 |
| 16 | recommend | int | 10 | 0 | N | N | 0 | 智能推荐 |
| 17 | create_time | datetime | 19 | 0 | N | N | CURRENT_TIMESTAMP | 创建时间 |
| 18 | update_time | timestamp | 19 | 0 | N | N | CURRENT_TIMESTAMP | 更新时间 |
表comment (评论)
| 编号 | 名称 | 数据类型 | 长度 | 小数位 | 允许空值 | 主键 | 默认值 | 说明 |
| 1 | comment_id | int | 10 | 0 | N | Y | 评论ID: | |
| 2 | user_id | int | 10 | 0 | N | N | 0 | 评论人ID: |
| 3 | reply_to_id | int | 10 | 0 | N | N | 0 | 回复评论ID:空为0 |
| 4 | content | longtext | 2147483647 | 0 | Y | N | 内容: | |
| 5 | nickname | varchar | 255 | 0 | Y | N | 昵称: | |
| 6 | avatar | varchar | 255 | 0 | Y | N | 头像地址:[0,255] | |
| 7 | create_time | timestamp | 19 | 0 | N | N | CURRENT_TIMESTAMP | 创建时间: |
| 8 | update_time | timestamp | 19 | 0 | N | N | CURRENT_TIMESTAMP | 更新时间: |
| 9 | source_table | varchar | 255 | 0 | Y | N | 来源表: | |
| 10 | source_field | varchar | 255 | 0 | Y | N | 来源字段: | |
| 11 | source_id | int | 10 | 0 | N | N | 0 | 来源ID: |
表goods (商品信息)
| 编号 | 名称 | 数据类型 | 长度 | 小数位 | 允许空值 | 主键 | 默认值 | 说明 |
| 1 | goods_id | mediumint | 8 | 0 | N | Y | 产品id:[0,8388607] | |
| 2 | title | varchar | 125 | 0 | Y | N | 标题:[0,125]用于产品和html的<title>标签中 | |
| 3 | img | text | 65535 | 0 | Y | N | 封面图:用于显示于产品列表页 | |
| 4 | description | varchar | 255 | 0 | Y | N | 描述:[0,255]用于产品规格描述 | |
| 5 | price_ago | double | 8 | 2 | N | N | 0.00 | 原价:[1] |
| 6 | price | double | 8 | 2 | N | N | 0.00 | 卖价:[1] |
| 7 | sales | int | 10 | 0 | N | N | 0 | 销量:[0,1000000000] |
| 8 | inventory | int | 10 | 0 | N | N | 0 | 商品库存 |
| 9 | type | varchar | 64 | 0 | N | N | 商品分类: | |
| 10 | hits | int | 10 | 0 | N | N | 0 | 点击量:[0,1000000000]访问这篇产品的人次 |
| 11 | content | longtext | 2147483647 | 0 | Y | N | 正文:产品的主体内容 | |
| 12 | img_1 | text | 65535 | 0 | Y | N | 主图1: | |
| 13 | img_2 | text | 65535 | 0 | Y | N | 主图2: | |
| 14 | img_3 | text | 65535 | 0 | Y | N | 主图3: | |
| 15 | img_4 | text | 65535 | 0 | Y | N | 主图4: | |
| 16 | img_5 | text | 65535 | 0 | Y | N | 主图5: | |
| 17 | create_time | timestamp | 19 | 0 | N | N | CURRENT_TIMESTAMP | 创建时间: |
| 18 | update_time | timestamp | 19 | 0 | N | N | CURRENT_TIMESTAMP | 更新时间: |
| 19 | customize_field | text | 65535 | 0 | Y | N | 自定义字段 | |
| 20 | source_table | varchar | 255 | 0 | Y | N | 来源表: | |
| 21 | source_field | varchar | 255 | 0 | Y | N | 来源字段: | |
| 22 | source_id | int | 10 | 0 | N | N | 0 | 来源ID: |
| 23 | user_id | int | 10 | 0 | Y | N | 0 | 添加人 |
表goods_type (商品类型)
| 编号 | 名称 | 数据类型 | 长度 | 小数位 | 允许空值 | 主键 | 默认值 | 说明 |
| 1 | type_id | int | 10 | 0 | N | Y | 商品分类ID: | |
| 2 | father_id | smallint | 5 | 0 | N | N | 0 | 上级分类ID:[0,32767] |
| 3 | name | varchar | 255 | 0 | Y | N | 商品名称: | |
| 4 | desc | varchar | 255 | 0 | Y | N | 描述: | |
| 5 | icon | varchar | 255 | 0 | Y | N | 图标: | |
| 6 | source_table | varchar | 255 | 0 | Y | N | 来源表: | |
| 7 | source_field | varchar | 255 | 0 | Y | N | 来源字段: | |
| 8 | create_time | timestamp | 19 | 0 | N | N | CURRENT_TIMESTAMP | 创建时间: |
| 9 | update_time | timestamp | 19 | 0 | N | N | CURRENT_TIMESTAMP | 更新时间: |
表hits (用户点击)
| 编号 | 名称 | 数据类型 | 长度 | 小数位 | 允许空值 | 主键 | 默认值 | 说明 |
| 1 | hits_id | int | 10 | 0 | N | Y | 点赞ID: | |
| 2 | user_id | int | 10 | 0 | N | N | 0 | 点赞人: |
| 3 | create_time | timestamp | 19 | 0 | N | N | CURRENT_TIMESTAMP | 创建时间: |
| 4 | update_time | timestamp | 19 | 0 | N | N | CURRENT_TIMESTAMP | 更新时间: |
| 5 | source_table | varchar | 255 | 0 | Y | N | 来源表: | |
| 6 | source_field | varchar | 255 | 0 | Y | N | 来源字段: | |
| 7 | source_id | int | 10 | 0 | N | N | 0 | 来源ID: |
表hospital_information (医院信息)
| 编号 | 名称 | 数据类型 | 长度 | 小数位 | 允许空值 | 主键 | 默认值 | 说明 |
| 1 | hospital_information_id | int | 10 | 0 | N | Y | 医院信息ID | |
| 2 | hospital_name | varchar | 64 | 0 | Y | N | 医院名称 | |
| 3 | picture | varchar | 255 | 0 | Y | N | 图片 | |
| 4 | city | varchar | 64 | 0 | Y | N | 所在城市 | |
| 5 | business_hours | varchar | 64 | 0 | Y | N | 营业时段 | |
| 6 | consulting_hotline | varchar | 64 | 0 | Y | N | 咨询热线 | |
| 7 | address | varchar | 64 | 0 | Y | N | 地址 | |
| 8 | details | longtext | 2147483647 | 0 | Y | N | 详情介绍 | |
| 9 | hits | int | 10 | 0 | N | N | 0 | 点击数 |
| 10 | praise_len | int | 10 | 0 | N | N | 0 | 点赞数 |
| 11 | recommend | int | 10 | 0 | N | N | 0 | 智能推荐 |
| 12 | create_time | datetime | 19 | 0 | N | N | CURRENT_TIMESTAMP | 创建时间 |
| 13 | update_time | timestamp | 19 | 0 | N | N | CURRENT_TIMESTAMP | 更新时间 |
表my_pet (我的宠物)
| 编号 | 名称 | 数据类型 | 长度 | 小数位 | 允许空值 | 主键 | 默认值 | 说明 |
| 1 | my_pet_id | int | 10 | 0 | N | Y | 我的宠物ID | |
| 2 | user_no | int | 10 | 0 | Y | N | 0 | 用户编号 |
| 3 | full_name | varchar | 64 | 0 | Y | N | 姓名 | |
| 4 | pet_name | varchar | 64 | 0 | Y | N | 宠物名称 | |
| 5 | type | varchar | 64 | 0 | Y | N | 种类 | |
| 6 | photo | varchar | 255 | 0 | Y | N | 照片 | |
| 7 | coat_color | varchar | 64 | 0 | Y | N | 毛色 | |
| 8 | animal_sex | varchar | 64 | 0 | Y | N | 动物性别 | |
| 9 | health | varchar | 64 | 0 | Y | N | 健康状况 | |
| 10 | adoption_mode | varchar | 64 | 0 | Y | N | 领养方式 | |
| 11 | adoption_time | date | 10 | 0 | Y | N | 领养时间 | |
| 12 | recommend | int | 10 | 0 | N | N | 0 | 智能推荐 |
| 13 | create_time | datetime | 19 | 0 | N | N | CURRENT_TIMESTAMP | 创建时间 |
| 14 | update_time | timestamp | 19 | 0 | N | N | CURRENT_TIMESTAMP | 更新时间 |
表notice (公告)
| 编号 | 名称 | 数据类型 | 长度 | 小数位 | 允许空值 | 主键 | 默认值 | 说明 |
| 1 | notice_id | mediumint | 8 | 0 | N | Y | 公告id: | |
| 2 | title | varchar | 125 | 0 | N | N | 标题: | |
| 3 | content | longtext | 2147483647 | 0 | Y | N | 正文: | |
| 4 | create_time | timestamp | 19 | 0 | N | N | CURRENT_TIMESTAMP | 创建时间: |
| 5 | update_time | timestamp | 19 | 0 | N | N | CURRENT_TIMESTAMP | 更新时间: |
表order (订单)
| 编号 | 名称 | 数据类型 | 长度 | 小数位 | 允许空值 | 主键 | 默认值 | 说明 |
| 1 | order_id | int | 10 | 0 | N | Y | 订单ID: | |
| 2 | order_number | varchar | 64 | 0 | Y | N | 订单号: | |
| 3 | goods_id | mediumint | 8 | 0 | N | N | 商品id:[0,8388607] | |
| 4 | title | varchar | 32 | 0 | Y | N | 商品标题: | |
| 5 | img | varchar | 255 | 0 | Y | N | 商品图片: | |
| 6 | price | double | 10 | 2 | N | N | 0.00 | 价格: |
| 7 | price_ago | double | 10 | 2 | N | N | 0.00 | 原价: |
| 8 | num | int | 10 | 0 | N | N | 1 | 数量: |
| 9 | price_count | double | 8 | 2 | N | N | 0.00 | 总价: |
| 10 | norms | varchar | 255 | 0 | Y | N | 规格: | |
| 11 | type | varchar | 64 | 0 | N | N | 未分类 | 商品分类: |
| 12 | contact_name | varchar | 32 | 0 | Y | N | 联系人姓名: | |
| 13 | contact_email | varchar | 125 | 0 | Y | N | 联系人邮箱: | |
| 14 | contact_phone | varchar | 11 | 0 | Y | N | 联系人手机: | |
| 15 | contact_address | varchar | 255 | 0 | Y | N | 收件地址: | |
| 16 | postal_code | varchar | 9 | 0 | Y | N | 邮政编码: | |
| 17 | user_id | int | 10 | 0 | N | N | 0 | 买家ID: |
| 18 | merchant_id | mediumint | 8 | 0 | N | N | 0 | 商家ID: |
| 19 | create_time | timestamp | 19 | 0 | N | N | CURRENT_TIMESTAMP | 创建时间: |
| 20 | update_time | timestamp | 19 | 0 | N | N | CURRENT_TIMESTAMP | 更新时间: |
| 21 | description | varchar | 255 | 0 | Y | N | 描述:[0,255]用于产品规格描述 | |
| 22 | state | varchar | 16 | 0 | N | N | 待付款 | 订单状态:待付款,待发货,待签收,已签收,待退款,已退款,已拒绝,已完成 |
表praise (点赞)
| 编号 | 名称 | 数据类型 | 长度 | 小数位 | 允许空值 | 主键 | 默认值 | 说明 |
| 1 | praise_id | int | 10 | 0 | N | Y | 点赞ID: | |
| 2 | user_id | int | 10 | 0 | N | N | 0 | 点赞人: |
| 3 | create_time | timestamp | 19 | 0 | N | N | CURRENT_TIMESTAMP | 创建时间: |
| 4 | update_time | timestamp | 19 | 0 | N | N | CURRENT_TIMESTAMP | 更新时间: |
| 5 | source_table | varchar | 255 | 0 | Y | N | 来源表: | |
| 6 | source_field | varchar | 255 | 0 | Y | N | 来源字段: | |
| 7 | source_id | int | 10 | 0 | N | N | 0 | 来源ID: |
| 8 | status | bit | 1 | 0 | N | N | 1 | 点赞状态:1为点赞,0已取消 |
表registered_user (注册用户)
| 编号 | 名称 | 数据类型 | 长度 | 小数位 | 允许空值 | 主键 | 默认值 | 说明 |
| 1 | registered_user_id | int | 10 | 0 | N | Y | 注册用户ID | |
| 2 | user_no | varchar | 64 | 0 | N | N | 用户编号 | |
| 3 | full_name | varchar | 64 | 0 | Y | N | 姓名 | |
| 4 | gender | varchar | 64 | 0 | Y | N | 性别 | |
| 5 | examine_state | varchar | 16 | 0 | N | N | 已通过 | 审核状态 |
| 6 | recommend | int | 10 | 0 | N | N | 0 | 智能推荐 |
| 7 | user_id | int | 10 | 0 | N | N | 0 | 用户ID |
| 8 | create_time | datetime | 19 | 0 | N | N | CURRENT_TIMESTAMP | 创建时间 |
| 9 | update_time | timestamp | 19 | 0 | N | N | CURRENT_TIMESTAMP | 更新时间 |
表shopping_mall (购物商城)
| 编号 | 名称 | 数据类型 | 长度 | 小数位 | 允许空值 | 主键 | 默认值 | 说明 |
| 1 | shopping_mall_id | int | 10 | 0 | N | Y | 购物商城ID | |
| 2 | brand | varchar | 64 | 0 | Y | N | 品牌 | |
| 3 | specifications | varchar | 64 | 0 | Y | N | 规格 | |
| 4 | hits | int | 10 | 0 | N | N | 0 | 点击数 |
| 5 | praise_len | int | 10 | 0 | N | N | 0 | 点赞数 |
| 6 | recommend | int | 10 | 0 | N | N | 0 | 智能推荐 |
| 7 | cart_title | varchar | 125 | 0 | Y | N | 标题:[0,125]用于产品html的标签中 | |
| 8 | cart_img | text | 65535 | 0 | Y | N | 封面图:用于显示于产品列表页 | |
| 9 | cart_description | varchar | 255 | 0 | Y | N | 描述:[0,255]用于产品规格描述 | |
| 10 | cart_price_ago | double | 8 | 2 | N | N | 0.00 | 原价:[1] |
| 11 | cart_price | double | 8 | 2 | N | N | 0.00 | 卖价:[1] |
| 12 | cart_inventory | int | 10 | 0 | N | N | 0 | 商品库存 |
| 13 | cart_type | varchar | 64 | 0 | N | N | 未分类 | 商品分类: |
| 14 | cart_content | longtext | 2147483647 | 0 | Y | N | 正文:产品的主体内容 | |
| 15 | cart_img_1 | text | 65535 | 0 | Y | N | 主图1: | |
| 16 | cart_img_2 | text | 65535 | 0 | Y | N | 主图2: | |
| 17 | cart_img_3 | text | 65535 | 0 | Y | N | 主图3: | |
| 18 | cart_img_4 | text | 65535 | 0 | Y | N | 主图4: | |
| 19 | cart_img_5 | text | 65535 | 0 | Y | N | 主图5: | |
| 20 | create_time | datetime | 19 | 0 | N | N | CURRENT_TIMESTAMP | 创建时间 |
| 21 | update_time | timestamp | 19 | 0 | N | N | CURRENT_TIMESTAMP | 更新时间 |
表slides (轮播图)
| 编号 | 名称 | 数据类型 | 长度 | 小数位 | 允许空值 | 主键 | 默认值 | 说明 |
| 1 | slides_id | int | 10 | 0 | N | Y | 轮播图ID: | |
| 2 | title | varchar | 64 | 0 | Y | N | 标题: | |
| 3 | content | varchar | 255 | 0 | Y | N | 内容: | |
| 4 | url | varchar | 255 | 0 | Y | N | 链接: | |
| 5 | img | varchar | 255 | 0 | Y | N | 轮播图: | |
| 6 | hits | int | 10 | 0 | N | N | 0 | 点击量: |
| 7 | create_time | timestamp | 19 | 0 | N | N | CURRENT_TIMESTAMP | 创建时间: |
| 8 | update_time | timestamp | 19 | 0 | N | N | CURRENT_TIMESTAMP | 更新时间: |
表upload (文件上传)
| 编号 | 名称 | 数据类型 | 长度 | 小数位 | 允许空值 | 主键 | 默认值 | 说明 |
| 1 | upload_id | int | 10 | 0 | N | Y | 上传ID | |
| 2 | name | varchar | 64 | 0 | Y | N | 文件名 | |
| 3 | path | varchar | 255 | 0 | Y | N | 访问路径 | |
| 4 | file | varchar | 255 | 0 | Y | N | 文件路径 | |
| 5 | display | varchar | 255 | 0 | Y | N | 显示顺序 | |
| 6 | father_id | int | 10 | 0 | Y | N | 0 | 父级ID |
| 7 | dir | varchar | 255 | 0 | Y | N | 文件夹 | |
| 8 | type | varchar | 32 | 0 | Y | N | 文件类型 |
表urban_classification (市区分类)
| 编号 | 名称 | 数据类型 | 长度 | 小数位 | 允许空值 | 主键 | 默认值 | 说明 |
| 1 | urban_classification_id | int | 10 | 0 | N | Y | 市区分类ID | |
| 2 | city_name | varchar | 64 | 0 | Y | N | 市区名称 | |
| 3 | recommend | int | 10 | 0 | N | N | 0 | 智能推荐 |
| 4 | create_time | datetime | 19 | 0 | N | N | CURRENT_TIMESTAMP | 创建时间 |
| 5 | update_time | timestamp | 19 | 0 | N | N | CURRENT_TIMESTAMP | 更新时间 |
用户登录的验证将不再局限于登录信息和权限的匹配验证,而是另外增加了一个验证码,只有界面上所有的编辑框数据都准确的情况下才能实现登录成功。管理员的登录和前台用户登录是一样的过程,其主要就是利用权限字段来完成对用户或管理员的角色识别。
用户登录流程图如下所示。
图5-1 用户登录流程图
登录界面如下图所示。
图5-1 登录界面
系统的用户通过自行注册生成,在系统首页点击用户注册菜单,系统跳转到对应的注册页面。点击重置按钮,清空所填数据,点击注册按钮完成注册。
用户注册流程图如下所示。
图5-1 用户注册流程图
用户注册界面如下图所示。
图5-1 用户注册界面
-
-
- 密码修改模块的实现
-
用户使用该动物领养救助系统注册完成后,用户对登录密码有修改需求时,系统也可以提供用户修改密码权限。系统中所有的操作者能够变更自己的密码信息,执行该功能首先必须要登入系统,然后选择密码变更选项以后在给定的文本框中填写初始密码和新密码来完成修改密码的操作。在填写的时候,假如两次密码填写存在差异,那么此次密码变更操作失败,下面的图片展示的就是该板块对应的工作面。
密码修改流程图如下所示。
图5-1 密码修改流程图
密码修改界面如图所示。
图5-1 密码修改界面
-
-
- 交流社区模块的实现
-
当用户和用户之间交流之后,管理者可以在主界面中可以选择交流功能,管理者可以进行用户的交流查看,可以进行填写交流回复,也可以对交流社区进行删除。通过这种方式,管理者可以和用户进行密切的交流社区。
发表交流社区流程图如下所示。
图5-1 发表交流社区流程图
发表交流社区界面如图所示。
图5-1 发表交流社区界面
-
-
- 动物信息模块的实现
-
用户执行动物信息,并可以操作相关内容,例如查看,编辑。动物信息的添加操作是建立在动物信息的列表基础上,单击查看动物信息下的动物信息链接;然后单击“动物信息”进行添加,添加成功后的信息会载入到动物信息查询列表中。
动物信息流程如下图所示。
图5-1 动物信息流程
动物信息界面如下图所示。
图5-1 动物信息界面
用户点击某个动物信息进入动物详细页,点击评论按钮进入评论页,提交评论信息,成功发布评论,管理员管理用户的评论信息。
发布评论流程图如下所示。
图5-1 发布评论流程图
发布评论界面如图所示。
图5-1 发布评论界面
用户通过注册了方可获得登录使用权限,此时选择注册用户选项,系统就会自动转到用户注册工作面,在注册该部分信息时系统会自动调用add函数,然后在给定的文本框中填写有关该用户的基础信息后选择确认即可完成注册。检索用户信息,在新增用户信息以后,在检索工具栏中填写对应的用户信息,系统就会将该用户有关的所有信息展示出来。
用户管理流程图如下所示。
图5-1 用户管理流程图
用户管理界面如下图所示。
图5-1 用户管理界面
-
-
- 动物信息管理模块的实现
-
管理员执行动物信息管理,并可以操作相关内容,例如添加,查看,编辑和删除。通过单击“添加动物信息”,可以通过动物信息添加界面添加详细信息。单击查看字段级别链接以查看有关所选字段级别的信息。然后单击“提交”跳转重返到添加页面。添加成功后的信息会载入到动物信息查询列表中,管理员可进行编辑以及修改。
动物信息添加流程图如下所示。
图5-1 动物信息添加流程图
动物信息管理界面如图所示。
图5-1动物信息管理界面
-
-
- 动物种类管理模块的实现
-
管理员执行动物种类管理,并可以操作相关内容,例如添加,查看,编辑和删除。通过单击“添加动物种类”,可以通过动物种类添加界面添加详细信息并添加动物种类注释。单击查看字段级别链接以查看有关所选字段级别的信息。然后单击“提交”跳转重返到添加页面。添加成功后的信息会载入到动物种类查询列表中,管理员可进行编辑以及修改。
动物种类管理流程如下图所示。
图5-1 动物种类管理流程
动物种类添加界面如下图所示。
图5-1 动物种类展示界面
动物种类管理界面如下图所示。
图5-1 动物种类管理界面
-
-
- 领养申请管理模块的实现
-
管理员执行领养申请管理,并可以操作相关内容,例如添加,查看,编辑和删除。通过单击“添加领养申请”,可以通过领养申请添加界面添加详细信息。单击查看字段级别链接以查看有关所选字段级别的信息。然后单击“提交”跳转重返到添加页面。添加成功后的信息会载入到领养申请查询列表中,管理员可进行编辑以及修改。
领养申请添加流程图如下所示。
图5-1 领养申请添加流程图
领养申请管理如下图所示。
图5-1 领养申请管理界面
在这个产品被投入使用前,首先需要进行试用,这是重要的环节。考虑到某个部分的开发没有缺陷情况下,把各种模块拼接,也有一定概率就存在矛盾。这就好比每个人都很独特,但聚在一起就显得杂乱无章,需要保证有默契的配合。对于测试,要看它的各项内容是否契合的原则。若与最初定下的标准有一定程度上的出入,那么就需要做出一些调整,让最终的大方向朝着目标前进。
测试是为了发现在开发的程序中所存在的问题,测试这一工作是非常艰巨的,而又是非常困难的,这一部分在程序的设计中占有很大比例,可以说一个程序的开发工作量要是占据了百分至六十,那么剩下的百分之四十必然是测试这一部分,甚至更高。
公告消息测试用例如下表所示。
表6-3 公告消息测试用例
| 测试用例编号 | YL_03 | |
| 测试用例名称 | 系统使用者进行在线交流 | |
| 测试用例描述 | 使用者输入交流标题、内容等信息 | |
| 系统入口 | 浏览器 | |
| 步骤 | 预期结果 | 实际结果 |
| 输入完整的交流标题和内容 | 提示“交流成功”,并进入系统 | 预期结果 |
| 不输入的交流标题和内容 | 提示“请输入完整” | 预期结果 |
-
-
- 创建数据测试
-
在系统中,创建功能也是基础功能之一,因此创建功能的测试很有代表性。在此章节主要列举在创建时各种情况下系统结果的测试。由于系统涉及创建功能操作过多,因此将多处统称创建功能。
创建数据用例如下表所示。
表6-5 创建数据测试用例
| 测试用例编号 | YL_05 | |
| 测试用例名称 | 系统使用者进行创建数据 | |
| 测试用例描述 | 使用者输入要创建的数据 | |
| 系统入口 | 浏览器 | |
| 步骤 | 预期结果 | 实际结果 |
| 输入完整并且格式正确的数据 | 提示“创建成功”,并显示所有数据 | 预期结果 |
| 核心位置数据但非必要位置不输入数据 | 提示“创建成功”,并显示所有数据 | 预期结果 |
| 核心数据位置不输入数据 | 提示“创建失败” | 预期结果 |
-
-
- 修改数据测试
-
在系统中,修改功能是系统主要实现功能,因此修改功能的测试很有代表性。在此章节主要列举在修改时各种情况下系统结果的测试。由于系统涉及修改功能操作过多,因此将多处数据表记录修改和状态修改统称修改功能。
修改数据用例如下表所示。
表6-6 修改数据测试用例
| 测试用例编号 | YL_06 | |
| 测试用例名称 | 系统使用者进行修改数据 | |
| 测试用例描述 | 使用者对可修改的数据项进行修改 | |
| 系统入口 | 浏览器 | |
| 步骤 | 预期结果 | 实际结果 |
| 将现有数据修改成正确的数据 | 提示“修改成功”,并显示所有数据 | 预期结果 |
| 将现有数据修改成错误的数据 | 提示“修改失败” | 预期结果 |
-
-
- 查询数据测试
-
在系统中,查询功能是使用系统使用最多也是最基础的功能,因此查询功能的测试很有代表性。在此章节主要列举在查询时各种情况下系统结果的测试。
查询数据用例如下表所示。
表6-7 查询数据测试用例
| 测试用例编号 | YL_05 | |
| 测试用例名称 | 系统使用者进行查询数据 | |
| 测试用例描述 | 全部查询以及输入关键词查询 | |
| 系统入口 | 浏览器 | |
| 步骤 | 预期结果 | 实际结果 |
| 界面自动查询全部 | 显示对应所有记录 | 预期结果 |
| 输入已存在且能匹配成功的关键字 | 显示所查询到的数据 | 预期结果 |
| 输入不存在的关键字 | 显示数据界面为空 | 预期结果 |
在本次测试的过程主要针对所有功能下的添加操作,修改操作和删除操作,并以真实数据一一进行相关功能项目的输入,最终能够保证每个项目涉及的功能都是能够正常运行,因此能够保证本次设计的,已实现的功能能够正常运行并且相关数据库的信息也同样保证正确。
结 论
本次动物领养救助系统利用了Web应用同现实研发方案工作进行相结合,在系统功能开始编码之前,作者花费了大量时间在图书馆内进行资料文献的收集和总结,通过大量文献的分析,能够发现,动物领养救助系统管理的方式在宠物医院中扮演的位置是越来越重要,而使用的方式也是越来越多元化,也正是因为这个原因,作者深深的希望能够开发出一种专门针对动物领养救助系统,以满足用户的需求。
在本次动物领养救助系统中,利用了目前市场上普遍使用的python技术,以及数据库管理功能MySQL,和目前比较流行的django框架,最后配合使用到了VUE页面布局技术进行系统界面的布置,以现实生活的用户运动过程为标准,设计实现了公告消息、资讯浏览、动物信息、医院信息、领养申请、评论、交流等功能,并维护好后台的信息和整体系统的稳定性。
但是由于作者受到了技术水平的限制,在有限的时间,只能够将系统功能模拟时的功能实现,在许多功能方面仍然存在很大的弊端,而这些弊端需要不断的测试,不断的总结,不断的改进。例如本次系统设计中,在数据储存的方面并不够全面,很容易出现信息泄露的风险;例如针对用户权限的设置同样不够全面完整,没有考虑权限在实际情况的运用是否能够完美执行。而在这之后的日子里,作者将会继续学习python技术和相关的信息技术,对系统功能进行更加完整的,详细的分析,将系统功能一一进行完善,帮助使用者完成相应的操作。
参考文献
[1]沈翠新.“Python语言及其应用”项目化课程的改革与实践[J].深圳职业技术学院学报,2022,21(05):71-77.DOI:10.13899/j.cnki.szptxb.2022.05.012.
[2]路龙宾,王小银,许学斌,金小敏,滑文强.Python语言程序设计的多角度思政教育教学[J].计算机教育,2022(09):58-62.DOI:10.16512/j.cnki.jsjjy.2022.09.022.
[3]龚俊梅,刘洋.“Python语言”课程教学体系改革研究[J].科技风,2022(22):112-114.DOI:10.19392/j.cnki.1671-7341.202222036.
[4]缪秀.基于Python环境下的实例教学研究[J].文理导航(中旬),2022(08):79-81.
[5]郭瀚亭.基于Django框架的文件分享平台的设计与开发[J].信息记录材料,2022,23(03):139-141.DOI:10.16009/j.cnki.cn13-1295/tq.2022.03.075.
[6]Li Hui chao,Shen Shun fa. Construction of College Students’ Physical Health Data Sharing System Based on Django Framework[J]. Journal of Sensors,2021,2021.
[7]蔡自伟.基于Django框架的量化交易系统设计[J].山西大同大学学报(自然科学版),2021,37(05):39-42.
[8]邱红丽,张舒雅.基于Django框架的web项目开发研究[J].科学技术创新,2021(27):97-98.
[9]姜苏. 基于互联网平台解决社会流浪动物问题的可行性研究[D].山东农业大学,2020.DOI:10.27277/d.cnki.gsdnu.2020.001043.
[10]刘琴琴. 我国流浪动物规范管理的法律研究[D].西北大学,2020.DOI:10.27405/d.cnki.gxbdu.2020.002158.
致 谢
在此论文完成之际,感谢我的指导老师。在指导老师的网页设计课上,当时我学到了很多东西,这对于我实习过程中也打了一定的基础,而且指导老师对于我的设计也提出许多建议,并予以悉心的指导,对于一些细小的问题都耐心的指导我去完善,授予我写论文的心得,时常的鼓励我,另外感谢教导我完善此项目的前端同学,对于这个项目,我是边学习边实现完成的,有许多东西开始并不是很明白,但前端开发的同学非常耐心的引导我去将这个项目完成,在系统的后端开发中,所用到的后台开发技术也时常会给我讲解,助于我更好的将论文完成,在此对帮助到我的同学和一直予以教导的指导老师致以衷心的感谢,祝事业有成。
免费领取项目源码,请关注❥点赞收藏并私信博主,谢谢~
本文针对动物领养救助问题,开发设计了动物领养救助系统。该系统采用B/S架构,以MySQL为后台数据库,运用Django框架和Python语言开发。实现了动物信息、领养申请等功能,经测试各功能可正常运行,但仍存在数据存储和用户权限设置方面的不足。
1705

被折叠的 条评论
为什么被折叠?



