随着社会的发展,社会的各行各业都在利用信息化时代的优势。计算机的优势和普及使得各种信息系统的开发成为必需。
大学生众筹平台,主要的模块包括管理员和用户及筹资用户,实现功能包括:首页、个人资料(个人信息、修改密码)、公共管理(轮播图、公告)、用户管理(管理员、普通用户、筹资用户)、信息管理(相关新闻、新闻分类)、项目类别、众筹项目、项目投票、投资项目、运营状况等功能。系统中管理员主要是为了安全有效地存储和管理各类信息,还可以对系统进行管理与更新维护等操作,并且对后台有相应的操作权限。
要想实现大学生众筹平台的各项功能,需要后台数据库的大力支持。管理员验证注册信息,收集的用户信息,并由此分析得出的关联信息等大量的数据都由数据库管理。本文中数据库服务器端采用了Mysql作为后台数据库,使Web与数据库紧密联系起来。在设计过程中,充分保证了系统代码的良好可读性、实用性、易扩展性、通用性、便于后期维护、操作方便以及页面简洁等特点。本系统的开发使获取大学生众筹平台信息能够更加方便快捷,同时也使大学生众筹平台信息变的更加系统化、有序化。系统界面较友好,易于操作。
关键词:大学生众筹平台 ;java技术 ;Mysql数据库;SSM框架
SSM Crowdfunding Platform for College Students
With the development of society, various industries are taking advantage of the advantages of the information age. The advantages and popularity of computers make the development of various information systems necessary.
The crowdfunding platform for college students mainly consists of administrators, users, and fundraising users. Its implementation functions include: homepage, personal information (personal information, password modification), public management (broadcast images, announcements), user management (administrators, ordinary users, fundraising users), information management (related news, news classification), project categories, crowdfunding projects, project voting, investment projects, operational status, and other functions. The main purpose of administrators in the system is to store and manage various types of information safely and effectively. They can also manage, update, and maintain the system, and have corresponding operation permissions for the backend.
To achieve the various functions of the college student crowdfunding platform, strong support from the backend database is required. The administrator verifies the registration information, collects user information, and analyzes a large amount of data such as associated information, which is managed by the database. In this article, MySQL is used as the backend database on the database server side, closely linking the Web with the database. During the design process, the system code was fully guaranteed to have good readability, practicality, scalability, universality, ease of later maintenance, easy operation, and concise pages. The development of this system makes it more convenient and efficient to obtain information from university student crowdfunding platforms, while also making the information on university student crowdfunding platforms more systematic and orderly. The system interface is relatively friendly and easy to operate.
Keywords: Crowdfunding platform for college students; Java technology; MySQL database; SSM Framework
1 系统概述
1.1 概述
众筹,从字面上来看,就是能够集合大家资源完成一件事或者一个项目。众筹最早起源于西方艺术家。在古老的西方,有很多想要完成艺术创作但又缺乏创作资金的艺术家,他们通过这样方式进行融资。在完成自己的艺术创作的同时还能在市场上获得不错的收入。其代价是艺术家需要将自己的创作所获得收入与当初支持他们完成创作的人进行分享。
众筹拥有强大的爆发力和良好的前景。其强大的爆发力不仅体现在刺激金融创新,引导民间金融走向规范化,拓展和完善多层次资本市场,还体现在创造就业机会,促进技术创新。而从实际出发,众筹在国内还没有成型,存在风险和缺陷,但作为互联网金融表现的手段,在未来的发展中一定会不断地完善,形成有中国特色的众筹模式,促进中国经济的快速稳定发展。
大学生众筹平台的开发主要是为了筹资人和投资人搭建“方便,及时,快捷”的大学生众筹平台。对于用户而言,除了筹集资金以外,也希望可以通过一个相对开放的大学生众筹平台筹人、筹智,同时能够获得与其他的创业者交流成败经验、与投资方沟通项目建议的机会。做好投资方与融资方“筹钱”的桥梁,对项目的审核与选取,既是信息筛选,在一定程度上,也给创业者指引了方向;对创业者而言,“筹钱”是一方面,“筹人”也不可或缺。选择大学生众筹平台与投资者的过程中,除了资金与成本因素外,大学生众筹平台的各种资源,如媒体宣传、经销商资源、与专业投资机构的合作等等,都是重要的考量因素。
1.2课题意义
随着全球信息化的发展,人们的生活节奏越来越快,对信息的时效性越来越重视。以传统的宣传方式为载体的传统媒介早已不能满足用户对获取信息的方式、便捷性的需求。所以大学生众筹平台渐渐成为用户关注的焦点。首先,大学生众筹平台,网上获取信息的实时性、便捷性要远远高于传统媒介。系统一经上线,无论用户在世界的哪个角落,只要能够连接互联网,就能在第一时间获得想要的信息。
以往的大学生众筹平台相关信息管理,都是工作人员手工统计。这种方式不但时效性低,而且需要查找和变更的时候很不方便。随着科学的进步,技术的成熟,计算机信息化也日新月异的发展,社会也已经深刻的认识,计算机功能非常的强大,计算机已经进入了人类社会发展的各个领域,并且发挥着十分重要的作用。
计算机技术在现代管理中的应用,使计算机成为用户应用现代技术的重要工具。能够有效的解决获取信息便捷化、全面化的问题,提高效率。
1.3 主要内容
大学生众筹平台从功能、数据流程、可行性、运行环境等方面进行需求分析。对大学生众筹平台的数据库、功能进行了详细设计。分析了主要界面设计和相关组件设计,对大学生众筹平台的具体实现进行了介绍,从而达到对大学生众筹平台的管理。
详细内容介绍,将在以下六章中详细阐述:
第一章、绪论,介绍了研究课题选择的背景及意义、研究现状,简要介绍了本文的章节内容。
第二章、引入技术知识,通过引入关键技术进行开发,向系统中涉及直观表达的技术知识。
第三章、重点分析了系统的分析,从系统强大的供需市场出发,对系统开发的可行性,系统流程以及系统性能和功能进行了探讨。
第四章、介绍了系统的详细设计方案,包括系统结构设计和数据库设计。
第五章、系统设计的实现,通过对系统功能设计的详细说明,论证了系统的结构。
采用java技术,从数据库中获取数据、向数据库中写入数据,实现系统直接对数据库进行各种操作,在网页中加入动态内容,从而实现大学生众筹平台所需要的各种基本功能。
2 系统开发环境
2.1 开发技术说明
本系统前端部分基于MVVM模式进行开发,采用B/S模式,后端部分基于Java的ssm框架进行开发。
前端部分:前端框架采用了比较流行的渐进式JavaScript框架Vue.js。使用Vue-Router和Vuex实现动态路由和全局状态管理,Ajax实现前后端通信,Element UI组件库和Lay UI组件库使页面快速成型,项目前端通过栅格布局实现响应式,可适应PC端、平板端、手机端等不同屏幕大小尺寸的完美布局展示。
后端部分:采用ssm作为开发框架,同时集成MyBatis、Redis等相关技术。
当今流行的“SSM组合框架”是Spring + SpringMVC + MyBatis的缩写,受到很多的追捧,“组合SSM框架”是强强联手、各司其职、协调互补的团队精神。web项目的框架,通常更简单的数据源。Spring属于一个轻量级的反转控制框架(IoC),但它也是一个面向表面的容器(AOP)。SpringMVC常常用于控制器的分类工作模式,与模型对象分开,程序对象的作用与自动取款机进行处理。这种解耦治疗使整个系统的个性化变得更加容易。MyBatis是一个良好的可持续性框架,支持普通SQL查询,同时允许对存储过程的高级映射进行数据的优化处理。大型Java Web应用程序的由于开发成本太高,开发后难以维护和开发过程中一些难以解决的问题,而采用“SSM组合框架”,它允许建立业务层次结构,并为这个问题提供良好的解决方案。
Java语言是目前使用率最高的一个语言类程序,并且他的代码还是开源的,任何的软件开发者都可以进行使用,目前已经在人类计算机编程语言发展史上产生了深远影响。所以Java语言是很成熟的,将他应用到我们的系统的开发中是不错的选择,而且由于常见所以绝大多数的人们都可以操作。
Java语言具有非常多种的特性,他的代码编写非常的简单,并且有多种编写方式,他有很好的面向对象性,而且他对使用的平台没有任何的要求,所有的平台都可以进行操作,他的安全性能也很高,因此他非常适合该系统的开发。
Java可以对平台没有任何的要求限制,可以在任何的平台上进行运行,不需要借助其他的语言编辑器来对代码进行编辑就可以开始运行了,这一点是非常好的,不仅我们在使用的时候更加的方便而且由于不需要借助其他的程序就能实现,所以可以节约我们的开发成本,而且经过Java编辑过的程序代码,可以直接进行使用,不需要重新编译,因此它是非常便利的,而且程序的运用不需要有专业的技术就可以运行了,为软件开发提供了很大的可行性。
mysql数据库具有很多的优点,他操作起来非常的简单,只需要编写一小段代码就可以实现相应的功能,而且编写出的代码可以在任何的平台下进行使用,对使用平台没有任何的要求,因此任何的软件开发人员都可以利用mysql数据库来进行系统的开发设计,同时他也可以为软件开发节省了很多的开销,mysql数据库由于存储量大、操作简单。功能强大因此将他最为该系统的数据存储是完全可以的。
mysq数据库是一个开放的架构,任何软件开发员都可以进行使用,随着计算机网络的不断发展,MySQL数据库也在功能方面不断的进行提升,也更加适应所有的系统的开发,我们在对数据库进行操作的时候,是非常简单易上手的,我们只需要编写一小段的代码就可以实现相应的功能,而且编辑出的代码可以在任何的平台上使用,不需要在进行二次的编译。由于MySQL数据库具有以上非常多的优点,我们将它最为数据库的首选应用到系统的开发中,由于他的体积非常小,开发的成本也非常的低,所有受到很多软件开发者的喜欢,被更多的运用到系统的开放中,所以本系统也是利用MySQL数据库来对所有的数据进行存储和编辑。
B/S(浏览器/服务器)结构是目前使用最多的结构模式,它可以使得系统的开发更加的简单,好操作,而且还可以对其进行维护。使用该结构时只需要在计算机中安装数据库,和一些很常用的浏览器就可以了。浏览器就会与数据库进行信息的连接,可以实现很多的功能,B/S结构是可以直接进行使用的,而且B/S结构在使用中极大的减少了工作的维护。基于B/S的软件,所有的数据库之间都是相互独立的,因此是非常安全的。因为基于B/S结构可以清楚的看到系统正在处理的业务,并且能够及时的让管理人员作出决策,这样就可以避免企业的损失。B/S结构的基本特点是集中式的管理模式,用户使用系统生成数据后,这些数据就可以存储到系统的数据库中,方便日后能够用到,这样就可以满足人们的所有的需求。

图2-1 B/S模式三层结构图
3 需求分析
3.1技术可行性:技术背景
大学生众筹平台是在Windows操作系统中进行开发运用的,而且目前PC机的各项性能已经可以胜任普通网站的web服务器。系统开发所使用的技术也都是自身所具有的,也是当下广泛应用的技术之一。
系统的开发环境和配置都是可以自行安装的,系统使用Java开发工具,使用比较成熟的Mysql数据库进行对系统前台及后台的数据交互,根据技术语言对数据库,结合需求进行修改维护,可以使得网站运行更具有稳定性和安全性,从而完成实现网站的开发。
(1)硬件可行性分析
系统管理及信息分析的设计对于所使用的计算机没有什么硬性的要求,计算机只要可以正常的使用进行代码的编写及页面设计就可行,主要是对于服务器有些要求,对于平台搭建完成要上传的服务器是有一定的要求的,服务器必须选择安全性比较高的,然后就是在打开网站必须顺畅,不能停顿太长时间;性价比高;安全性高。
(2)软件可行性分析
开发整个系统使用的是云计算,流量的可扩展性和基于流量的智能调整云计算的优点就是流量的可扩展性和基于流量的智能调整,保障了数据信息能够得到及时的备份,整个系统可以安全有效的运行。
因此,我们从两个方面进行了可行性研究,可以看出系统的开发没有问题。
3.2经济可行性
大学生众筹平台开发之前所做的市场调研及与其相关的其他管理系统,都是没有任何费用的。所有的调查研究都是通过开发者自己的努力,所有的工作也都是自己亲力亲为的。在碰到自己比较难以解决的问题时,大多数是通过指导老师和同学的帮助进行相关问题的解决。所以对于大学生众筹平台的开发在经济上是完全可行的,没有任何费用支出的。
使用比较成熟的技术,系统是基于Java的开发,采用Mysql数据库。所以系统在开发人力、财力方面的要求不高,具有经济可行性。
3.3操作可行性:
可操作性主要是对大学生众筹平台设计完成后,用户的使用体验度,以及管理员可以通过系统随时管理相关的数据信息,并且对于管理员、普通用户、筹资用户三个角色,都可以简单明了的进入到自己的系统界面,通过界面可以简单明了地操作功能模块,方便用户信息的操作需求和数据信息。对于系统的操作,不需要专业人员都可以直接进行功能模块的操作管理,所以大学生众筹平台的可操作性是完全可以的。本系统的操作使用的也是界面窗口进行登录,所以操作人员只要会简单的电脑操作就完全可以的。
3.4系统设计规则
本大学生众筹平台采用Java语言,Mysql数据库开发,充分保证了系统稳定性、完整性。
大学生众筹平台的设计与实现的设计思想如下:
操作简单方便、系统界面安全良好:简单明了的页面布局,方便查询管理的相关信息。
2、即时可见:对大学生众筹平台信息的处理将立马在对应地点可以查询到,从而实现“即时发布、即时见效”的系统功能。
3、功能的完善性:管理员;首页、个人资料(个人信息、修改密码)、公共管理(轮播图、公告)、用户管理(管理员、普通用户、筹资用户)、信息管理(相关新闻、新闻分类)、项目类别、众筹项目、项目投票、投资项目、运营状况等;
用户:首页、个人资料(个人信息、修改密码)、项目投票、投资项目等;
筹资用户:首页、个人资料(个人信息、修改密码)、众筹项目、项目投票、投资项目等;
3.5系统流程和逻辑
系统业务流程图,如图所示:

图3-1登录流程图

图3-2添加信息流程图

图3-3注册信息流程图
4系统概要设计
4.1 概述
大学生众筹平台基于Web服务模式,是一个适用于Internet环境下的模型结构。只要用户能连上Internet,便可以在不受时间、地点的限制来使用这个系统。大学生众筹平台工作原理图,如图4-1所示:

图4-1 系统工作原理图
4.2 系统结构
本系统架构网站系统,本系统的具体功能如下:

图4-2系统功能结构图
管理员功能结构图,如图4-3所示:

图4-3 管理员功能结构图
用户功能结构图,如图4-4所示:

图4-4 用户功能结构图
筹资用户功能结构图,如图4-4所示:

图4-4 筹资用户功能结构图
系统功能结构图,如图4-5所示:

图4-5系统功能结构图
4.3. 数据库设计
4.3.1 数据库实体
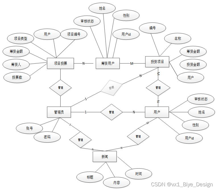
下面是整个大学生众筹平台中主要的数据库表总E-R实体关系图,如图4-6所示:
4.4 数据表
将数据库概念设计的E-R图转换为关系数据库。在关系数据库中,数据关系由数据表组成,但是表的结构表现在表的字段上。
表access_token (登陆访问时长)
| 编号 | 名称 | 数据类型 | 长度 | 小数位 | 允许空值 | 主键 | 默认值 | 说明 |
| 1 | token_id | int | 10 | 0 | N | Y | 临时访问牌ID | |
| 2 | token | varchar | 64 | 0 | Y | N | 临时访问牌 | |
| 3 | info | text | 65535 | 0 | Y | N | ||
| 4 | maxage | int | 10 | 0 | N | N | 2 | 最大寿命:默认2小时 |
| 5 | create_time | timestamp | 19 | 0 | N | N | CURRENT_TIMESTAMP | 创建时间: |
| 6 | update_time | timestamp | 19 | 0 | N | N | CURRENT_TIMESTAMP | 更新时间: |
| 7 | user_id | int | 10 | 0 | N | N | 0 | 用户编号: |
| 编号 | 名称 | 数据类型 | 长度 | 小数位 | 允许空值 | 主键 | 默认值 | 说明 |
| 1 | article_id | mediumint | 8 | 0 | N | Y | 文章id:[0,8388607] | |
| 2 | title | varchar | 125 | 0 | N | Y | 标题:[0,125]用于文章和html的title标签中 | |
| 3 | type | varchar | 64 | 0 | N | N | 0 | 文章分类:[0,1000]用来搜索指定类型的文章 |
| 4 | hits | int | 10 | 0 | N | N | 0 | 点击数:[0,1000000000]访问这篇文章的人次 |
| 5 | praise_len | int | 10 | 0 | N | N | 0 | 点赞数 |
| 6 | create_time | timestamp | 19 | 0 | N | N | CURRENT_TIMESTAMP | 创建时间: |
| 7 | update_time | timestamp | 19 | 0 | N | N | CURRENT_TIMESTAMP | 更新时间: |
| 8 | source | varchar | 255 | 0 | Y | N | 来源:[0,255]文章的出处 | |
| 9 | url | varchar | 255 | 0 | Y | N | 来源地址:[0,255]用于跳转到发布该文章的网站 | |
| 10 | tag | varchar | 255 | 0 | Y | N | 标签:[0,255]用于标注文章所属相关内容,多个标签用空格隔开 | |
| 11 | content | longtext | 2147483647 | 0 | Y | N | 正文:文章的主体内容 | |
| 12 | img | varchar | 255 | 0 | Y | N | 封面图 | |
| 13 | description | text | 65535 | 0 | Y | N | 文章描述 |
| 编号 | 名称 | 数据类型 | 长度 | 小数位 | 允许空值 | 主键 | 默认值 | 说明 |
| 1 | type_id | smallint | 5 | 0 | N | Y | 分类ID:[0,10000] | |
| 2 | display | smallint | 5 | 0 | N | N | 100 | 显示顺序:[0,1000]决定分类显示的先后顺序 |
| 3 | name | varchar | 16 | 0 | N | N | 分类名称:[2,16] | |
| 4 | father_id | smallint | 5 | 0 | N | N | 0 | 上级分类ID:[0,32767] |
| 5 | description | varchar | 255 | 0 | Y | N | 描述:[0,255]描述该分类的作用 | |
| 6 | icon | text | 65535 | 0 | Y | N | 分类图标: | |
| 7 | url | varchar | 255 | 0 | Y | N | 外链地址:[0,255]如果该分类是跳转到其他网站的情况下,就在该URL上设置 | |
| 8 | create_time | timestamp | 19 | 0 | N | N | CURRENT_TIMESTAMP | 创建时间: |
| 9 | update_time | timestamp | 19 | 0 | N | N | CURRENT_TIMESTAMP | 更新时间: |
| 编号 | 名称 | 数据类型 | 长度 | 小数位 | 允许空值 | 主键 | 默认值 | 说明 |
| 1 | auth_id | int | 10 | 0 | N | Y | 授权ID: | |
| 2 | user_group | varchar | 64 | 0 | Y | N | 用户组: | |
| 3 | mod_name | varchar | 64 | 0 | Y | N | 模块名: | |
| 4 | table_name | varchar | 64 | 0 | Y | N | 表名: | |
| 5 | page_title | varchar | 255 | 0 | Y | N | 页面标题: | |
| 6 | path | varchar | 255 | 0 | Y | N | 路由路径: | |
| 7 | position | varchar | 32 | 0 | Y | N | 位置: | |
| 8 | mode | varchar | 32 | 0 | N | N | _blank | 跳转方式: |
| 9 | add | tinyint | 3 | 0 | N | N | 1 | 是否可增加: |
| 10 | del | tinyint | 3 | 0 | N | N | 1 | 是否可删除: |
| 11 | set | tinyint | 3 | 0 | N | N | 1 | 是否可修改: |
| 12 | get | tinyint | 3 | 0 | N | N | 1 | 是否可查看: |
| 13 | field_add | text | 65535 | 0 | Y | N | 添加字段: | |
| 14 | field_set | text | 65535 | 0 | Y | N | 修改字段: | |
| 15 | field_get | text | 65535 | 0 | Y | N | 查询字段: | |
| 16 | table_nav_name | varchar | 500 | 0 | Y | N | 跨表导航名称: | |
| 17 | table_nav | varchar | 500 | 0 | Y | N | 跨表导航: | |
| 18 | option | text | 65535 | 0 | Y | N | 配置: | |
| 19 | create_time | timestamp | 19 | 0 | N | N | CURRENT_TIMESTAMP | 创建时间: |
| 20 | update_time | timestamp | 19 | 0 | N | N | CURRENT_TIMESTAMP | 更新时间: |
| 编号 | 名称 | 数据类型 | 长度 | 小数位 | 允许空值 | 主键 | 默认值 | 说明 |
| 1 | collect_id | int | 10 | 0 | N | Y | 收藏ID: | |
| 2 | user_id | int | 10 | 0 | N | N | 0 | 收藏人ID: |
| 3 | source_table | varchar | 255 | 0 | Y | N | 来源表: | |
| 4 | source_field | varchar | 255 | 0 | Y | N | 来源字段: | |
| 5 | source_id | int | 10 | 0 | N | N | 0 | 来源ID: |
| 6 | title | varchar | 255 | 0 | Y | N | 标题: | |
| 7 | img | varchar | 255 | 0 | Y | N | 封面: | |
| 8 | create_time | timestamp | 19 | 0 | N | N | CURRENT_TIMESTAMP | 创建时间: |
| 9 | update_time | timestamp | 19 | 0 | N | N | CURRENT_TIMESTAMP | 更新时间: |
| 编号 | 名称 | 数据类型 | 长度 | 小数位 | 允许空值 | 主键 | 默认值 | 说明 |
| 1 | comment_id | int | 10 | 0 | N | Y | 评论ID: | |
| 2 | user_id | int | 10 | 0 | N | N | 0 | 评论人ID: |
| 3 | reply_to_id | int | 10 | 0 | N | N | 0 | 回复评论ID:空为0 |
| 4 | content | longtext | 2147483647 | 0 | Y | N | 内容: | |
| 5 | nickname | varchar | 255 | 0 | Y | N | 昵称: | |
| 6 | avatar | varchar | 255 | 0 | Y | N | 头像地址:[0,255] | |
| 7 | create_time | timestamp | 19 | 0 | N | N | CURRENT_TIMESTAMP | 创建时间: |
| 8 | update_time | timestamp | 19 | 0 | N | N | CURRENT_TIMESTAMP | 更新时间: |
| 9 | source_table | varchar | 255 | 0 | Y | N | 来源表: | |
| 10 | source_field | varchar | 255 | 0 | Y | N | 来源字段: | |
| 11 | source_id | int | 10 | 0 | N | N | 0 | 来源ID: |
| 编号 | 名称 | 数据类型 | 长度 | 小数位 | 允许空值 | 主键 | 默认值 | 说明 |
| 1 | crowdfunding_projects_id | int | 10 | 0 | N | Y | 众筹项目ID | |
| 2 | fund_raiser | int | 10 | 0 | Y | N | 0 | 筹资人 |
| 3 | project_no | varchar | 64 | 0 | Y | N | 项目编号 | |
| 4 | entry_name | varchar | 64 | 0 | Y | N | 项目名称 | |
| 5 | project_category | varchar | 64 | 0 | Y | N | 项目类别 | |
| 6 | picture | varchar | 255 | 0 | Y | N | 图片 | |
| 7 | financing_amount | int | 10 | 0 | Y | N | 0 | 筹资金额 |
| 8 | votes | int | 10 | 0 | Y | N | 0 | 总票数 |
| 9 | financing_progress | varchar | 64 | 0 | Y | N | 筹资进度 | |
| 10 | project_introduction | text | 65535 | 0 | Y | N | 项目简介 | |
| 11 | project_content | text | 65535 | 0 | Y | N | 项目内容 | |
| 12 | details | longtext | 2147483647 | 0 | Y | N | 详情 | |
| 13 | hits | int | 10 | 0 | N | N | 0 | 点击数 |
| 14 | praise_len | int | 10 | 0 | N | N | 0 | 点赞数 |
| 15 | recommend | int | 10 | 0 | N | N | 0 | 智能推荐 |
| 16 | create_time | datetime | 19 | 0 | N | N | CURRENT_TIMESTAMP | 创建时间 |
| 17 | update_time | timestamp | 19 | 0 | N | N | CURRENT_TIMESTAMP | 更新时间 |
| 编号 | 名称 | 数据类型 | 长度 | 小数位 | 允许空值 | 主键 | 默认值 | 说明 |
| 1 | financing_users_id | int | 10 | 0 | N | Y | 筹资用户ID | |
| 2 | name_of_fundraiser | varchar | 64 | 0 | Y | N | 筹资人姓名 | |
| 3 | gender | varchar | 64 | 0 | Y | N | 性别 | |
| 4 | age | int | 10 | 0 | Y | N | 0 | 年龄 |
| 5 | examine_state | varchar | 16 | 0 | N | N | 已通过 | 审核状态 |
| 6 | recommend | int | 10 | 0 | N | N | 0 | 智能推荐 |
| 7 | user_id | int | 10 | 0 | N | N | 0 | 用户ID |
| 8 | create_time | datetime | 19 | 0 | N | N | CURRENT_TIMESTAMP | 创建时间 |
| 9 | update_time | timestamp | 19 | 0 | N | N | CURRENT_TIMESTAMP | 更新时间 |
| 编号 | 名称 | 数据类型 | 长度 | 小数位 | 允许空值 | 主键 | 默认值 | 说明 |
| 1 | hits_id | int | 10 | 0 | N | Y | 点赞ID: | |
| 2 | user_id | int | 10 | 0 | N | N | 0 | 点赞人: |
| 3 | create_time | timestamp | 19 | 0 | N | N | CURRENT_TIMESTAMP | 创建时间: |
| 4 | update_time | timestamp | 19 | 0 | N | N | CURRENT_TIMESTAMP | 更新时间: |
| 5 | source_table | varchar | 255 | 0 | Y | N | 来源表: | |
| 6 | source_field | varchar | 255 | 0 | Y | N | 来源字段: | |
| 7 | source_id | int | 10 | 0 | N | N | 0 | 来源ID: |
| 编号 | 名称 | 数据类型 | 长度 | 小数位 | 允许空值 | 主键 | 默认值 | 说明 |
| 1 | investment_projects_id | int | 10 | 0 | N | Y | 投资项目ID | |
| 2 | investment_order_no | varchar | 64 | 0 | Y | N | 投资单号 | |
| 3 | fund_raiser | int | 10 | 0 | Y | N | 0 | 筹资人 |
| 4 | project_no | varchar | 64 | 0 | Y | N | 项目编号 | |
| 5 | entry_name | varchar | 64 | 0 | Y | N | 项目名称 | |
| 6 | project_category | varchar | 64 | 0 | Y | N | 项目类别 | |
| 7 | financing_amount | varchar | 64 | 0 | Y | N | 筹资金额 | |
| 8 | ordinary_users | int | 10 | 0 | Y | N | 0 | 普通用户 |
| 9 | user_name | varchar | 64 | 0 | Y | N | 用户姓名 | |
| 10 | contact_number | varchar | 64 | 0 | Y | N | 联系电话 | |
| 11 | investment_amount | int | 10 | 0 | Y | N | 0 | 投资金额 |
| 12 | investment_description | text | 65535 | 0 | Y | N | 投资说明 | |
| 13 | recommend | int | 10 | 0 | N | N | 0 | 智能推荐 |
| 14 | create_time | datetime | 19 | 0 | N | N | CURRENT_TIMESTAMP | 创建时间 |
| 15 | update_time | timestamp | 19 | 0 | N | N | CURRENT_TIMESTAMP | 更新时间 |
| 编号 | 名称 | 数据类型 | 长度 | 小数位 | 允许空值 | 主键 | 默认值 | 说明 |
| 1 | notice_id | mediumint | 8 | 0 | N | Y | 公告id: | |
| 2 | title | varchar | 125 | 0 | N | N | 标题: | |
| 3 | content | longtext | 2147483647 | 0 | Y | N | 正文: | |
| 4 | create_time | timestamp | 19 | 0 | N | N | CURRENT_TIMESTAMP | 创建时间: |
| 5 | update_time | timestamp | 19 | 0 | N | N | CURRENT_TIMESTAMP | 更新时间: |
| 编号 | 名称 | 数据类型 | 长度 | 小数位 | 允许空值 | 主键 | 默认值 | 说明 |
| 1 | operation_status_id | int | 10 | 0 | N | Y | 运营状况ID | |
| 2 | operation_project | varchar | 64 | 0 | Y | N | 运营项目 | |
| 3 | settlement_date | date | 10 | 0 | Y | N | 结算日期 | |
| 4 | incoming_amount | int | 10 | 0 | Y | N | 0 | 进账金额 |
| 5 | entry_description | text | 65535 | 0 | Y | N | 进账说明 | |
| 6 | outgoing_amount | int | 10 | 0 | Y | N | 0 | 出账金额 |
| 7 | outgoing_instructions | text | 65535 | 0 | Y | N | 出账说明 | |
| 8 | recommend | int | 10 | 0 | N | N | 0 | 智能推荐 |
| 9 | create_time | datetime | 19 | 0 | N | N | CURRENT_TIMESTAMP | 创建时间 |
| 10 | update_time | timestamp | 19 | 0 | N | N | CURRENT_TIMESTAMP | 更新时间 |
| 编号 | 名称 | 数据类型 | 长度 | 小数位 | 允许空值 | 主键 | 默认值 | 说明 |
| 1 | ordinary_users_id | int | 10 | 0 | N | Y | 普通用户ID | |
| 2 | user_name | varchar | 64 | 0 | Y | N | 用户姓名 | |
| 3 | gender | varchar | 64 | 0 | Y | N | 性别 | |
| 4 | examine_state | varchar | 16 | 0 | N | N | 已通过 | 审核状态 |
| 5 | recommend | int | 10 | 0 | N | N | 0 | 智能推荐 |
| 6 | user_id | int | 10 | 0 | N | N | 0 | 用户ID |
| 7 | create_time | datetime | 19 | 0 | N | N | CURRENT_TIMESTAMP | 创建时间 |
| 8 | update_time | timestamp | 19 | 0 | N | N | CURRENT_TIMESTAMP | 更新时间 |
| 编号 | 名称 | 数据类型 | 长度 | 小数位 | 允许空值 | 主键 | 默认值 | 说明 |
| 1 | praise_id | int | 10 | 0 | N | Y | 点赞ID: | |
| 2 | user_id | int | 10 | 0 | N | N | 0 | 点赞人: |
| 3 | create_time | timestamp | 19 | 0 | N | N | CURRENT_TIMESTAMP | 创建时间: |
| 4 | update_time | timestamp | 19 | 0 | N | N | CURRENT_TIMESTAMP | 更新时间: |
| 5 | source_table | varchar | 255 | 0 | Y | N | 来源表: | |
| 6 | source_field | varchar | 255 | 0 | Y | N | 来源字段: | |
| 7 | source_id | int | 10 | 0 | N | N | 0 | 来源ID: |
| 8 | status | bit | 1 | 0 | N | N | 1 | 点赞状态:1为点赞,0已取消 |
| 编号 | 名称 | 数据类型 | 长度 | 小数位 | 允许空值 | 主键 | 默认值 | 说明 |
| 1 | project_category_id | int | 10 | 0 | N | Y | 项目类别ID | |
| 2 | project_category | varchar | 64 | 0 | Y | N | 项目类别 | |
| 3 | recommend | int | 10 | 0 | N | N | 0 | 智能推荐 |
| 4 | create_time | datetime | 19 | 0 | N | N | CURRENT_TIMESTAMP | 创建时间 |
| 5 | update_time | timestamp | 19 | 0 | N | N | CURRENT_TIMESTAMP | 更新时间 |
| 编号 | 名称 | 数据类型 | 长度 | 小数位 | 允许空值 | 主键 | 默认值 | 说明 |
| 1 | project_voting_id | int | 10 | 0 | N | Y | 项目投票ID | |
| 2 | fund_raiser | int | 10 | 0 | Y | N | 0 | 筹资人 |
| 3 | project_no | varchar | 64 | 0 | Y | N | 项目编号 | |
| 4 | entry_name | varchar | 64 | 0 | Y | N | 项目名称 | |
| 5 | project_category | varchar | 64 | 0 | Y | N | 项目类别 | |
| 6 | financing_amount | varchar | 64 | 0 | Y | N | 筹资金额 | |
| 7 | ordinary_users | int | 10 | 0 | Y | N | 0 | 普通用户 |
| 8 | number_of_votes | varchar | 64 | 0 | Y | N | 投票数 | |
| 9 | voting_instructions | text | 65535 | 0 | Y | N | 投票说明 | |
| 10 | recommend | int | 10 | 0 | N | N | 0 | 智能推荐 |
| 11 | create_time | datetime | 19 | 0 | N | N | CURRENT_TIMESTAMP | 创建时间 |
| 12 | update_time | timestamp | 19 | 0 | N | N | CURRENT_TIMESTAMP | 更新时间 |
| 编号 | 名称 | 数据类型 | 长度 | 小数位 | 允许空值 | 主键 | 默认值 | 说明 |
| 1 | slides_id | int | 10 | 0 | N | Y | 轮播图ID: | |
| 2 | title | varchar | 64 | 0 | Y | N | 标题: | |
| 3 | content | varchar | 255 | 0 | Y | N | 内容: | |
| 4 | url | varchar | 255 | 0 | Y | N | 链接: | |
| 5 | img | varchar | 255 | 0 | Y | N | 轮播图: | |
| 6 | hits | int | 10 | 0 | N | N | 0 | 点击量: |
| 7 | create_time | timestamp | 19 | 0 | N | N | CURRENT_TIMESTAMP | 创建时间: |
| 8 | update_time | timestamp | 19 | 0 | N | N | CURRENT_TIMESTAMP | 更新时间: |
| 编号 | 名称 | 数据类型 | 长度 | 小数位 | 允许空值 | 主键 | 默认值 | 说明 |
| 1 | upload_id | int | 10 | 0 | N | Y | 上传ID | |
| 2 | name | varchar | 64 | 0 | Y | N | 文件名 | |
| 3 | path | varchar | 255 | 0 | Y | N | 访问路径 | |
| 4 | file | varchar | 255 | 0 | Y | N | 文件路径 | |
| 5 | display | varchar | 255 | 0 | Y | N | 显示顺序 | |
| 6 | father_id | int | 10 | 0 | Y | N | 0 | 父级ID |
| 7 | dir | varchar | 255 | 0 | Y | N | 文件夹 | |
| 8 | type | varchar | 32 | 0 | Y | N | 文件类型 |
| 编号 | 名称 | 数据类型 | 长度 | 小数位 | 允许空值 | 主键 | 默认值 | 说明 |
| 1 | user_id | mediumint | 8 | 0 | N | Y | 用户ID:[0,8388607]用户获取其他与用户相关的数据 | |
| 2 | state | smallint | 5 | 0 | N | N | 1 | 账户状态:[0,10](1可用|2异常|3已冻结|4已注销) |
| 3 | user_group | varchar | 32 | 0 | Y | N | 所在用户组:[0,32767]决定用户身份和权限 | |
| 4 | login_time | timestamp | 19 | 0 | N | N | CURRENT_TIMESTAMP | 上次登录时间: |
| 5 | phone | varchar | 11 | 0 | Y | N | 手机号码:[0,11]用户的手机号码,用于找回密码时或登录时 | |
| 6 | phone_state | smallint | 5 | 0 | N | N | 0 | 手机认证:[0,1](0未认证|1审核中|2已认证) |
| 7 | username | varchar | 16 | 0 | N | N | 用户名:[0,16]用户登录时所用的账户名称 | |
| 8 | nickname | varchar | 16 | 0 | Y | N | 昵称:[0,16] | |
| 9 | password | varchar | 64 | 0 | N | N | 密码:[0,32]用户登录所需的密码,由6-16位数字或英文组成 | |
| 10 | | varchar | 64 | 0 | Y | N | 邮箱:[0,64]用户的邮箱,用于找回密码时或登录时 | |
| 11 | email_state | smallint | 5 | 0 | N | N | 0 | 邮箱认证:[0,1](0未认证|1审核中|2已认证) |
| 12 | avatar | varchar | 255 | 0 | Y | N | 头像地址:[0,255] | |
| 13 | create_time | timestamp | 19 | 0 | N | N | CURRENT_TIMESTAMP | 创建时间: |
| 编号 | 名称 | 数据类型 | 长度 | 小数位 | 允许空值 | 主键 | 默认值 | 说明 |
| 1 | group_id | mediumint | 8 | 0 | N | Y | 用户组ID:[0,8388607] | |
| 2 | display | smallint | 5 | 0 | N | N | 100 | 显示顺序:[0,1000] |
| 3 | name | varchar | 16 | 0 | N | N | 名称:[0,16] | |
| 4 | description | varchar | 255 | 0 | Y | N | 描述:[0,255]描述该用户组的特点或权限范围 | |
| 5 | source_table | varchar | 255 | 0 | Y | N | 来源表: | |
| 6 | source_field | varchar | 255 | 0 | Y | N | 来源字段: | |
| 7 | source_id | int | 10 | 0 | N | N | 0 | 来源ID: |
| 8 | register | smallint | 5 | 0 | Y | N | 0 | 注册位置: |
| 9 | create_time | timestamp | 19 | 0 | N | N | CURRENT_TIMESTAMP | 创建时间: |
| 10 | update_time | timestamp | 19 | 0 | N | N | CURRENT_TIMESTAMP | 更新时间: |
第5章 系统详细设计
5.1系统前台功能模块
系统首页登录,在系统首页可以查看首页、公告、相关新闻、众筹项目等功能,如图5-1所示。

图5-1系统首页界面图
平台公告界面 如图5-2所示。

图5-2平台公告界面图
众筹项目,在众筹中心页面可以查看筹资人、项目编号、项目名称、项目类型、筹资金额、总票数、筹资进度等内容,并可根据需在该页面进行投票、投资、点赞、收藏等操作,如图5-3所示。

图5-3众筹项目管理界面图
用户注册,在用户注册页面可以填写账号、密码、姓名、性别、邮箱、手机、身份证、头像、等内容进行注册,如图5-4所示。

图5-4用户注册界面图
用户注册代码如下:
/**
* 注册
* @return
*/
@PostMapping("register")
public Map<String, Object> signUp(HttpServletRequest request) throws IOException {
// 查询用户
Map<String, String> query = new HashMap<>();
Map<String,Object> map = service.readBody(request.getReader());
query.put("username",String.valueOf(map.get("username")));
List list = service.selectBaseList(service.select(query, new HashMap<>()));
if (list.size()>0){
return error(30000, "用户已存在");
}
map.put("password",service.encryption(String.valueOf(map.get("password"))));
service.insert(map);
return success(1);
}
public Map<String,Object> readBody(BufferedReader reader){
BufferedReader br = null;
StringBuilder sb = new StringBuilder("");
try{
br = reader;
String str;
while ((str = br.readLine()) != null){
sb.append(str);
}
br.close();
String json = sb.toString();
return JSONObject.parseObject(json, Map.class);
}catch (IOException e){
e.printStackTrace();
}finally{
if (null != br){
try{
br.close();
}catch (IOException e){
e.printStackTrace();
}
}
}
return null;
}
public void insert(Map<String,Object> body){
E entity = JSON.parseObject(JSON.toJSONString(body),eClass);
baseMapper.insert(entity);
log.info("[{}] - 插入操作:{}",entity);
}
5.2用户后台功能模块
用户登录在登录页面输入用户名、密码、权限验证码等进行登录,,如图5-5所示。

图5-5用户登录界面图
登录代码如下:
/**
* 登录
* @param data
* @param httpServletRequest
* @return
*/
@PostMapping("login")
public Map<String, Object> login(@RequestBody Map<String, String> data, HttpServletRequest httpServletRequest) {
log.info("[执行登录接口]");
String username = data.get("username");
String email = data.get("email");
String phone = data.get("phone");
String password = data.get("password");
List resultList = null;
QueryWrapper wrapper = new QueryWrapper<User>();
Map<String, String> map = new HashMap<>();
if(username != null && "".equals(username) == false){
map.put("username", username);
resultList = service.selectBaseList(service.select(map, new HashMap<>()));
}
else if(email != null && "".equals(email) == false){
map.put("email", email);
resultList = service.selectBaseList(service.select(map, new HashMap<>()));
}
else if(phone != null && "".equals(phone) == false){
map.put("phone", phone);
resultList = service.selectBaseList(service.select(map, new HashMap<>()));
}else{
return error(30000, "账号或密码不能为空");
}
if (resultList == null || password == null) {
return error(30000, "账号或密码不能为空");
}
//判断是否有这个用户
if (resultList.size()<=0){
return error(30000,"用户不存在");
}
User byUsername = (User) resultList.get(0);
Map<String, String> groupMap = new HashMap<>();
groupMap.put("name",byUsername.getUserGroup());
List groupList = userGroupService.selectBaseList(userGroupService.select(groupMap, new HashMap<>()));
if (groupList.size()<1){
return error(30000,"用户组不存在");
}
UserGroup userGroup = (UserGroup) groupList.get(0);
//查询用户审核状态
if (!StringUtils.isEmpty(userGroup.getSourceTable())){
String res = service.selectExamineState(userGroup.getSourceTable(),byUsername.getUserId());
if (res==null){
return error(30000,"用户不存在");
}
if (!res.equals("已通过")){
return error(30000,"该用户审核未通过");
}
}
//查询用户状态
if (byUsername.getState()!=1){
return error(30000,"用户非可用状态,不能登录");
}
String md5password = service.encryption(password);
if (byUsername.getPassword().equals(md5password)) {
// 存储Token到数据库
AccessToken accessToken = new AccessToken();
accessToken.setToken(UUID.randomUUID().toString().replaceAll("-", ""));
accessToken.setUser_id(byUsername.getUserId());
tokenService.save(accessToken);
// 返回用户信息
JSONObject user = JSONObject.parseObject(JSONObject.toJSONString(byUsername));
user.put("token", accessToken.getToken());
JSONObject ret = new JSONObject();
ret.put("obj",user);
return success(ret);
} else {
return error(30000, "账号或密码不正确");
}
}
public String select(Map<String,String> query,Map<String,String> config){
StringBuffer sql = new StringBuffer("select ");
sql.append(config.get(FindConfig.FIELD) == null || "".equals(config.get(FindConfig.FIELD)) ? "*" : config.get(FindConfig.FIELD)).append(" ");
sql.append("from ").append("`").append(table).append("`").append(toWhereSql(query, "0".equals(config.get(FindConfig.LIKE))));
if (config.get(FindConfig.GROUP_BY) != null && !"".equals(config.get(FindConfig.GROUP_BY))){
sql.append("group by ").append(config.get(FindConfig.GROUP_BY)).append(" ");
}
if (config.get(FindConfig.ORDER_BY) != null && !"".equals(config.get(FindConfig.ORDER_BY))){
sql.append("order by ").append(config.get(FindConfig.ORDER_BY)).append(" ");
}
if (config.get(FindConfig.PAGE) != null && !"".equals(config.get(FindConfig.PAGE))){
int page = config.get(FindConfig.PAGE) != null && !"".equals(config.get(FindConfig.PAGE)) ? Integer.parseInt(config.get(FindConfig.PAGE)) : 1;
int limit = config.get(FindConfig.SIZE) != null && !"".equals(config.get(FindConfig.SIZE)) ? Integer.parseInt(config.get(FindConfig.SIZE)) : 10;
sql.append(" limit ").append( (page-1)*limit ).append(" , ").append(limit);
}
log.info("[{}] - 查询操作,sql: {}",table,sql);
return sql.toString();
}
public List selectBaseList(String select) {
List<Map<String,Object>> mapList = baseMapper.selectBaseList(select);
List<E> list = new ArrayList<>();
for (Map<String,Object> map:mapList) {
list.add(JSON.parseObject(JSON.toJSONString(map),eClass));
}
return list;
}
用户后台功能界面,在用户后台功能界面图可查看管理首页、个人资料(个人信息、修改密码)、项目投票、投资项目等功能,如图5-6所示。 
图5-6用户后台功能界面图
个人信息管理,在个人信息管理页面可查看用户名、昵称、用户组、手机号码、状态、邮箱等信息进行修改等,如图5-7所示。

图5-7个人信息管理界面图
5.3管理员功能模块
管理员登录后台可查看管理功能:首页、个人资料(个人信息、修改密码)、公共管理(轮播图、公告)、用户管理(管理员、普通用户、筹资用户)、信息管理(相关新闻、新闻分类)、项目类别、众筹项目、项目投票、投资项目、运营状况等功能,如图5-8所示。

图5-8管理员功能管理界面图
管理员功能代码如下:
package com.project.demo.constant;
/**
*/
public class FindConfig {
public static String PAGE = "page";
public static String SIZE = "size";
public static String LIKE = "like";
public static String ORDER_BY = "orderby";
public static String FIELD = "field";
public static String GROUP_BY = "groupby";
public static String MIN_ = "_min";
public static String MAX_ = "_max";
}
相关新闻管理,在相关新闻管理页面可添加标题、封面图、文章分类、标签等内容,还可在进行修改删除等操作,如图5-10所示。

图5-10相关新闻管理界面图
用户管理,在用户注册管理页面可查看用户信息:昵称、用户名、姓名、性别、身份证号、用户等级、添加时间审核等信息,还可在该页面进行审核通过与否以及修改删除等操作,如图5-11所示。

图5-11用户管理界面图
运营状况管理,在运营状况管理页面可查看运营项目、结算日期、进账金额、进账说明、出账金额、出账说明等内容,还可在该页面进行编辑、修改、删除、等操作,如图5-12所示。

图5-12运营状况管理界面图
5.4筹资用户后台功能模块
筹资用户后台功能界面,在用户后台功能界面图可查看管理首页、个人资料(个人信息、修改密码)、众筹项目、项目投票、投资项目等功能,如图5-6所示。 
图5-6筹资用户后台功能界面图
众筹项目管理,在众筹项目管理页面可查看筹资人、项目编号、项目名称、项目类别、图片、筹资金额、总票数等信息进行添加、修改等,如图5-7所示。

图5-6众筹项目界面图
众筹项目代码如下:
@PostMapping("/set")
@Transactional
public Map<String, Object> set(HttpServletRequest request) throws IOException {
service.update(service.readQuery(request), service.readConfig(request), service.readBody(request.getReader()));
return success(1);
投资项目管理,在投资项目管理页面可查看投资单号、筹资人、项目编号、项目名称、项目类别、筹资金额、普通用户、用户姓名等信息进行添加、修改等,如图5-7所示。

图5-6投资项目界面图
6 系统测试
6.1系统测试的目的
程序设计不能保证没有错误,这是一个开发过程,在错误或错误的过程中都是难以避免的。虽然这是不可避免的,但我们不能使这些错误始终存在于系统中,错误可能会造成无法估量的后果,如系统崩溃,安全信息泄露,系统无法正常启动等,为了避免这些问题我们需要测试程序,在测试过程中发现问题并纠正它们,从而使系统更长时间稳定成熟。
本章的作用是发现这些问题,并对其进行修改,虽然耗时费力,但对于长期使用而言是非常重要和必要系统的开发。
软件在设计后必须进行测试,调试过程中使用的方法是软件测试方法。在开发新软件时,系统测试是检查软件是否合格的关键步骤,以及是否符合设计目标的参考。测试主要是查看软件中数据的准确性,正确的操作与否,以及操作的结果,还有哪些方面需要改进。
大学生众筹平台的实现,对于系统中功能模块的实现及操作都必须通过测试进行来评判系统是否可以准确的实现。大学生众筹平台正式上传使用之前必须做的一步就是系统测试,对于测试发现的错误及时修改处理,保证系统准确无误的供给用户使用。
6.2系统测试方法
在对大学生众筹平台进行测试的时候在找到问题的情况下必须在第一时间找到解决问题的办法,不要存在侥幸的心理,这样才能让大学生众筹平台开发的质量可以过关,并且开发的周期会大大缩短,还有就是在测试时,不要出现重复性的错误,遇到一个错误问题,要将整个大学生众筹平台开发所牵扯的该问题都必须一一解决,提高大学生众筹平台平台的安全性、稳定性。
白盒测试与黑盒测试是测试中比较常用的两种方法。
①结构测试俗称白盒测试:这种测试是在对程序的处理过程与结构都有详尽谅解的前提下,顺从程序内部的逻辑而完成的系统测试,以确定系统中所有的通路都能够遵照设计要求正常工作,不出现任何偏差。
②功能测试又成黑盒测试:主要是针对程序功能能够按照设计正常实现的一种检测,在程序接口处进行,检测程序手法数据是否正常,与外部信息的交换是否完整。
6.3 测试结果
经过对一系列测试结果的有效分析,本平台开发系统符合用户的要求和需求。所有的基本功能相对齐全,操作起来简单方便,测试系统性能良好,作为大众化系统使用是比较值得推广宣传的。
结论
本系统通过对java和Mysql数据库的简介,从硬件和软件两反面说明了大学生众筹平台的可行性,本文结论及研究成果如下:实现了java与Mysql相结合构建的大学生众筹平台,网站可以响应式展示。通过本次大学生众筹平台的研究与实现,我感到学海无涯,学习是没有终点的,而且实践出真知,只有多动手才能尽快掌握它,经验对系统的开发非常重要,经验不足,就难免会有许多考虑不周之处。比如要有美观的界面,更完善的功能,才能吸引更多的用户 。
由于在此之前对于java知识没有深入了解,所以从一开始就碰到许多困难,例如一开始的页面显示不规范、数据库连接有问题已经无法实现参数的传递等等,不过通过在网上寻找有关资料以及同学的帮助下最后都得到了解决,在此过程中,我不仅学到了很多知识,也提高了自己解决问题的能力,尤其是学会如何从大量的信息中筛选出所需有用的信息,同时我更加深刻的体会到了,虽然书本上的大部分知识都是有价值,正确的,但实际上每个人编程的思路和对数据处理的方法、思想都是不同的,这就要求我们一定要通过实践才能找到解决问题的方案。在此次毕业设计活动中,我不断的提高了自己,也得到了宝贵的经验,我相信这些对我以后的发展都会有很大帮助。
通过这次大学生众筹平台的开发,我参考了很多相关系统的例子,取长补短,吸取了其他系统的长处,逐步对该系统进行了完善,但是该系统还是有很多的不足之处,有待以后进一步学习。
实践证明,大学生众筹平台有着非常好的发展前景,经过测试运行,系统各项功能都十分完善,界面漂亮,使用方便,操作容易,在技术理论上已经成熟。
致 谢
毕业设计结束的同时也意味着四年的大学生活就要结束了。大学生众筹平台的完成以及如何在系统运行过程中实现的更好,这其中付出了很大的努力,这段时光将会终身难忘。
在毕业设计的这一段时间里,离不开老师的细心指导,还有同学们的热情帮助,有时候几个同学在一起讨论系统中的某个功能模块如何实现,如何实现的更好,或是问题没得到有效的解决,就会没有心思做其他的事情,让我们对学习充满了动力。
在毕业设计即将结束之时,首先要感谢我的指导老师,谢谢您在毕业设计和毕业论文中对我的指导。在您的细心指导下我才能快速的掌握系统的相关功能,在您的大力帮助下我才能将课本上的知识与自己的项目结合,真正的做到学以致用。感谢您经常牺牲自己的休息时间,利用其丰富的教学和项目经验对我进行指导。课堂上,您教会我们如何学习、教会我们新的知识,在课下,您又像朋友一样亲切,教会了我很多道理,让我意识到先做人、后做事。感谢所有教过我的老师,为我倾注了大量的心血,正是你们的谆谆教诲、严谨教学才使我能顺利的完成学业,再此向你们表示深深的感谢。感谢大学里教过我的每一位老师,真心祝福您们。
在这里还得感谢我的战友们,也就是同学们对我的大力支持及帮助。正是因为有你们的不断帮助、鼓励,熬夜通宵,不停的调试、测试程序,给我带来了极大的动力,才能最终完成网站的运行。我们在一起交流、谈论的时光,都将是我们在通往未来道路上的宝贵财富。我要深深地感谢你们!
毕业在即,在今后的工作和生活中,我会铭记师长们的教诲、同学们的帮助,继续不懈努力和追求,来报答所有支持和帮助过我的人!
最后,耽误了老师的休息时间来对本文进行审阅,评议和参与论文答辩的各位老师表示深深的感谢。在此,衷心的谢谢您们!
[1]Pommereau Antje,Licher Thomas,Bärenz Felix. Solid-Supported Membrane (SSM)-Based Electrophysiology Assays Using Surface Electrogenic Event Reader Technology (SURFE²R) in Early Drug Discovery.[J]. Current protocols,2023,3(3).
[2]皇甫若桐.基于SSM的环境监测管理系统设计[J].集成电路应用,2023,40(02):340-341.DOI:10.19339/j.issn.1674-2583.2023.02.148.
[3]伍德鹏,李佩学.基于SSM框架的高职院校教学办公用品管理信息系统设计研究[J].轻工科技,2023,39(01):99-101.
[4]López-Fogliani D.E.,Muñoz C.. Right-handed neutrinos, domain walls and tadpoles in the superstring inspired μνSSM[J]. Nuclear Physics, Section B,2023,986.
[5]梁会成,王黎光.基于JSP+SSM在线领养猫咪系统的设计与实现[J].电子制作,2022,30(24):59-62+45.DOI:10.16589/j.cnki.cn11-3571/tn.2022.24.018.
[6]陶爱兰. 基于SSM的数字化审计平台的设计与实现[D].南京邮电大学,2021.DOI:10.27251/d.cnki.gnjdc.2021.001665.
[7]常婉纶,谈姝辰,屈小娥,田召.基于SSM框架的二级学院教科研信息共享系统的设计与实现[J].电脑知识与技术,2022,18(34):39-41.DOI:10.14004/j.cnki.ckt.2022.2208.
[8]Bird Tess,Jensen Tenna. Corrigendum to "What's in the refrigerator? Using an adapted material culture approach to understand health practices and eating habits in the home" [SSM 292 (2022) 114581].[J]. Social science & medicine (1982),2022.
[9]Basahel Sulafah,Córdoba Pachón José Rodrigo. An enhanced use of Soft Systems Methodology (SSM) in Mode 2 to explore online distance education in Saudi Arabia[J]. Journal of the Operational Research Society,2022,73(9).
[10]Hermanto Ruby,Putro Utomo Sarjono,Novani Santi,Kijima Kyoichi. Overcoming the challenge of those new with SSM in surfacing relevant worldviews for action to improve[J]. Journal of the Operational Research Society,2022,73(9).
[11]牛波. 基于微服务架构的大学生众筹平台设计与实现[D].西北大学,2022.DOI:10.27405/d.cnki.gxbdu.2022.001037.
[12]李冠.众筹在大学生创业融资中的作用研究[J].中国外资,2021(17):103-104.
[13]黄贞贞.大学生众筹平台构建的可行性分析[J].财会学习,2020(17):217-218.
[14]江梦晨,赵洁,王亚男.基于区块链技术的大学生众筹平台的搭建及优化[J].数码世界,2019(03):243-244.
[15]郝世文.基于当代大学生视角众筹问题研究[J].中国民商,2019(03):55.
[16]王宝玉.互联网+金融背景下校园众筹平台[J].中国民商,2019(02):62.
免费领取项目源码,请关注❥点赞收藏并私信博主,谢谢~
本文详细介绍了采用Java技术和Mysql数据库开发的大学生众筹平台,系统涵盖了管理员、用户和筹资用户的不同功能模块,包括首页、个人资料、公共管理、用户管理、信息管理等。系统采用SSM框架,确保了稳定性和可扩展性,并通过数据库设计实现了数据的高效管理。同时,文章探讨了系统的需求分析、可行性研究、设计规则和测试,确保了系统功能的完善和用户体验的友好性。

1526

被折叠的 条评论
为什么被折叠?



