ssm大学生创业众筹平台
随着社会的发展,社会的各行各业都在利用信息化时代的优势。计算机的优势和普及使得各种信息系统的开发成为必需。
大学生创业众筹平台,主要的模块包括管理员和用户、发起人三大管理,用户后台面板功能包括:社区交流、支持众筹、悬赏接单、众筹回报;管理员面板功能包括:首页、站点管理(轮播图、公告栏)用户管理(管理员、注册用户、发起人)内容管理(社区交流、交流分类、众筹资讯、资讯分类)更多管理(项目分类、众筹项目、支持众筹、悬赏招募、悬赏接单、众筹回报);发起人面板功能包括社区交流、众筹项目、支持众筹、悬赏招募、悬赏接单、众筹回报;系统主页面板功能包括网站首页、社区交流、公告消息、众筹资讯、众筹项目、悬赏招募等功能。系统中管理员主要是为了安全有效地存储和管理各类信息,还可以对系统进行管理与更新维护等操作,并且对后台有相应的操作权限。
要想实现大学生创业众筹平台的各项功能,需要后台数据库的大力支持。管理员验证注册信息,收集的用户信息,并由此分析得出的关联信息等大量的数据都由数据库管理。本文中数据库服务器端采用了Mysql作为后台数据库,使Web与数据库紧密联系起来。在设计过程中,充分保证了系统代码的良好可读性、实用性、易扩展性、通用性、便于后期维护、操作方便以及页面简洁等特点。本系统的开发使获取大学生创业众筹平台信息能够更加方便快捷,同时也使大学生创业众筹平台信息变的更加系统化、有序化。系统界面较友好,易于操作。
关键词:旅社管理系统 ;java技术 ;Mysql数据库
SSM college students entrepreneurship crowdfunding platform
Abstract
With the development of society, all walks of life are taking advantage of the advantages of the information age. The advantages and popularity of computers make the development of various information systems necessary.
The main modules of College Students' Entrepreneurship crowdfunding platform include three management modules: administrator, user and initiator. The functions of the user background panel include: community communication, supporting crowdfunding, offering a reward and receiving orders, and crowdfunding returns; The functions of the administrator panel include: home page, site management (rotation chart, bulletin board), user management (administrator, registered user, initiator), content management (community communication, communication classification, crowdfunding information, information classification) and more management (project classification, crowdfunding projects, support crowdfunding, reward recruitment, reward receipt, crowdfunding return); The functions of the sponsor panel include community communication, crowdfunding projects, support for crowdfunding, reward recruitment, reward receipt and crowdfunding return; The functions of the system homepage panel include website homepage, community communication, announcement, crowdfunding information, crowdfunding projects, reward recruitment and other functions. The administrator in the system is mainly to store and manage all kinds of information safely and effectively. He can also manage, update and maintain the system, and has corresponding operation authority on the background.
In order to realize the functions of College Students' Entrepreneurship crowdfunding platform, we need the strong support of the background database. The administrator verifies the registration information, collects the user information, and analyzes the related information and a large amount of data are managed by the database. In this paper, the database server uses MySQL as the background database to closely connect the web with the database. In the design process, the system code has the characteristics of good readability, practicability, easy expansibility, universality, convenient later maintenance, convenient operation and concise page. The development of this system makes it more convenient to obtain the information of College Students' Entrepreneurship crowdfunding platform, and also makes the information of College Students' Entrepreneurship crowdfunding platform more systematic and orderly. The system interface is friendly and easy to operate.
Key words: hotel management system; Java technology; Mysql database
目 录
1 系统概述
1.1 概述
众筹,从字面上来看,就是能够集合大家资源完成一件事或者一个项目。众筹最早起源于西方艺术家。在古老的西方,有很多想要完成艺术创作但又缺乏创作资金的艺术家,他们通过这样方式进行融资。在完成自己的艺术创作的同时还能在市场上获得不错的收入。其代价是艺术家需要将自己的创作所获得收入与当初支持他们完成创作的人进行分享。
众筹拥有强大的爆发力和良好的前景。其强大的爆发力不仅体现在刺激金融创新,引导民间金融走向规范化,拓展和完善多层次资本市场,还体现在创造就业机会,促进技术创新。而从实际出发,众筹在国内还没有成型,存在风险和缺陷,但作为互联网金融表现的手段,在未来的发展中一定会不断地完善,形成有中国特色的众筹模式,促进中国经济的快速稳定发展。
众筹平台的开发主要是为了筹资人和投资人搭建“方便,及时,快捷”的众筹平台。对于创业者而言,除了筹集资金以外,也希望可以通过一个相对开放的众筹平台筹人、筹智,同时能够获得与其他的创业者交流成败经验、与投资方沟通项目建议的机会。做好投资方与融资方“筹钱”的桥梁,对项目的审核与选取,既是信息筛选,在一定程度上,也给创业者指引了方向;对创业者而言,“筹钱”是一方面,“筹人”也不可或缺。选择众筹平台与投资者的过程中,除了资金与成本因素外,众筹平台的各种资源,如媒体宣传、经销商资源、与专业投资机构的合作等等,都是重要的考量因素。
1.2课题意义
随着全球信息化的发展,人们的生活节奏越来越快,对信息的时效性越来越重视。以传统的宣传方式为载体的传统媒介早已不能满足用户对获取信息的方式、便捷性的需求。所以大学生创业众筹平台渐渐成为用户关注的焦点。首先,大学生创业众筹平台,网上获取信息的实时性、便捷性要远远高于传统媒介。系统一经上线,无论用户在世界的哪个角落,只要能够连接互联网,就能在第一时间获得想要的信息。
以往的大学生创业众筹平台相关信息管理,都是工作人员手工统计。这种方式不但时效性低,而且需要查找和变更的时候很不方便。随着科学的进步,技术的成熟,计算机信息化也日新月异的发展,社会也已经深刻的认识,计算机功能非常的强大,计算机已经进入了人类社会发展的各个领域,并且发挥着十分重要的作用。
计算机技术在现代管理中的应用,使计算机成为用户应用现代技术的重要工具。能够有效的解决获取信息便捷化、全面化的问题,提高效率。
1.3 主要内容
大学生创业众筹平台从功能、数据流程、可行性、运行环境等方面进行需求分析。对大学生创业众筹平台的数据库、功能进行了详细设计。分析了主要界面设计和相关组件设计,对大学生创业众筹平台的具体实现进行了介绍,从而达到对大学生创业众筹平台的管理。
详细内容介绍,将在以下六章中详细阐述:
第一章、绪论,介绍了研究课题选择的背景及意义、研究现状,简要介绍了本文的章节内容。
第二章、引入技术知识,通过引入关键技术进行开发,向系统中涉及直观表达的技术知识。
第三章、重点分析了系统的分析,从系统强大的供需市场出发,对系统开发的可行性,系统流程以及系统性能和功能进行了探讨。
第四章、介绍了系统的详细设计方案,包括系统结构设计和数据库设计。
第五章、系统设计的实现,通过对系统功能设计的详细说明,论证了系统的结构。
第六章、系统的整体测试,评判系统是否可以上线运行。
采用jsp技术,从数据库中获取数据、向数据库中写入数据,实现系统直接对数据库进行各种操作,在网页中加入动态内容,从而实现大学生创业众筹平台所需要的各种基本功能。
2 系统开发环境
2.1 JSP技术介绍
JSP技术本身是一种脚本语言,但它的功能是十分强大的,因为它可以使用所有的JAVA类。当它与JavaBeans 类进行结合时,它可以使显示逻辑和内容分开,这就极大的方便了用户的需求。JavaBeans 可以对JSP技术的程序进行扩展,从而形成新的应用程序,而且JavaBeans的代码可以重复使用,所以就便于对程序进行维护。JavaBean 组件有内部的接口,可以帮助不同的人对系统进行访问。1999年,Sun微系统公司正式推出了JSP技术,这是一种动态技术,是基于整个JAVA体系和JavaServlet提出的,是具有普遍适用性的WEB技术,也是本系统设计的核心技术之一。JSP技术能够极大的提高WEB网页的运行速度。这些内容会与脚本结合,并且由JavaBean和Servlet组件封装。所有的脚本均在服务器端运行,JSP引擎会针对客户端所 提交的申请进行解释,然后生成脚本程序和JSP标识,然后通过HTML/XML页面将结果反馈给浏览器。因此,开发人员亲自设计最终页面的格式和HTML/XML标识时,完全可以使用JSP技术。
所以结合大学生创业众筹平台的需求及功能模块的实现,使用JSP技术是最合适的,而且JSP的拓展性比较好,对于系统在后期使用过程中可以不断对系统功能进行拓展,是系统更完成,更方便的满足用户需求。
2.2 JAVA简介
Java主要采用CORBA技术和安全模型,可以在互联网应用的数据保护。它还提供了对EJB(Enterprise JavaBeans)的全面支持,java servlet API,JSP(java server pages),和XML技术。Java是一种计算机编程语言,具有封装、继承和多态性三个主要特性,广泛应用于企业Web应用程序开发和移动应用程序开发。Java语言和一般编译器以及直译的区别在于,Java首先将源代码转换为字节码,然后将其转换为JVM的可执行文件,JVM可以在各种不同的JVM上运行。因此,实现了它的跨平台特性。虽然这使得Java在早期非常缓慢,但是随着Java的开发,它已经得到了改进。
2.3访问数据库实现方法
(1)首先介绍一下web数据库搜索网络上的基本步骤:
第一步:检查消费者的数据,
第二步:你必须建立与数据库的连接;
第三步:搜索数据库;
第四步:数据的结构;
第五步:该用户 的结果被示出。
(2)系统,直到我MYSQL5.0 PHP集成开发环境,如使用WAMP服务器处于开机状态,并且更容易访问数据库的报告开发环境:
一个连接到MySQL数据库服务器Mysql_connect-;
语法:资源的mysql_connect(主机,用户 名,密码);
请选择数据库:mysql_select_db(数据库链接标识的名称);
关闭数据库:则mysql_close();
2.4系统对MySQL数据库的两种连接方式
活动的MySQL/ MySQL库,或使用ODBC接口,MySQL数据库是一个双向链接。永久及非永久连接。
(1)永久连接:一个更永久的连接请求的最大优点是可以非常有效的客户站在密切的联系,当连接到MySQL服务器,就更好了。在起草该页面每一个孩子在这个过程中,而不是仅仅在任何时候,只有在到MySQL服务器请求连接的生命周期,一旦连接。此子过程是建立到服务器的单独连接可以是永久性的。
(2)非永久连接:他是短路。提交顺路到Web服务器,服务器处理请求并请求的页面,你要发送的浏览器客户端,然后连接断开。对于大多数网站,它经常通过有效高效率有关,但在大多数情况下,所使用的连接,但它是一个完整的时间,以避免出现任何问题,并可以增加的容量服务器承载。
2.5 MySql数据库
Mysql的语言是非结构化的,用户 可以在数据上进行工作。因为Mysql的语言和结构比较简单,但是功能和存储信息量很强大,其速度、可靠性和适应性而备受关注并得到了普遍的应用。Mysql数据库在编程过程中的作用是很广泛的,为用户 进行数据查询带来了方便。Mysql数据库的应用特点:灵活性强,功能强大,语言相对要简洁很多。
数据流程分析主要就是数据存储的储藏室,它是在计算机上进行的,而不是现实中的储藏室。数据库管理主要是数据存储、修改和增加以及数据表的建立。数据表的建立,可以对数据表中的数据进行调整,数据的重新组合及重新构造,保证数据的安全性。介于数据库的功能强大等特点,本系统的开发主要应用了Mysql进行对数据的管理。
3 需求分析
3.1技术可行性:技术背景
大学生创业众筹平台是在Windows操作系统中进行开发运用的,而且目前PC机的各项性能已经可以胜任普通网站的web服务器。系统开发所使用的技术也都是自身所具有的,也是当下广泛应用的技术之一。
系统的开发环境和配置都是可以自行安装的,系统使用Java开发工具,使用比较成熟的Mysql数据库进行对系统前台及后台的数据交互,根据技术语言对数据库,结合需求进行修改维护,可以使得网站运行更具有稳定性和安全性,从而完成实现网站的开发。
(1)硬件可行性分析
系统管理及信息分析的设计对于所使用的计算机没有什么硬性的要求,计算机只要可以正常的使用进行代码的编写及页面设计就可行,主要是对于服务器有些要求,对于平台搭建完成要上传的服务器是有一定的要求的,服务器必须选择安全性比较高的,然后就是在打开网站必须顺畅,不能停顿太长时间;性价比高;安全性高。
(2)软件可行性分析
开发整个系统使用的是云计算,流量的可扩展性和基于流量的智能调整云计算的优点就是流量的可扩展性和基于流量的智能调整,保障了数据信息能够得到及时的备份,整个系统可以安全有效的运行。
因此,我们从两个方面进行了可行性研究,可以看出系统的开发没有问题。
3.2经济可行性
在大学生创业众筹平台开发之前所做的市场调研及与其相关的其他管理系统,都是没有任何费用的。所有的调查研究都是通过开发者自己的努力,所有的工作也都是自己亲力亲为的。在碰到自己比较难以解决的问题时,大多数是通过指导老师和同学的帮助进行相关问题的解决。所以对于大学生创业众筹平台的开发在经济上是完全可行的,没有任何费用支出的。
使用比较成熟的技术,系统是基于Java的开发,采用Mysql数据库。所以系统在开发人力、财力方面的要求不高,具有经济可行性。
3.3操作可行性:
可操作性主要是对在大学生创业众筹平台设计完成后,用户的使用体验度,以及管理员可以通过系统随时管理相关的数据信息,并且对于管理员、用户、发起人三个角色,都可以简单明了的进入到自己的系统界面,通过界面可以简单明了地操作功能模块,方便用户信息的操作需求和数据信息。对于系统的操作,不需要专业人员都可以直接进行功能模块的操作管理,所以大学生创业众筹平台的可操作性是完全可以的。本系统的操作使用的也是界面窗口进行登录,所以操作人员只要会简单的电脑操作就完全可以的。
3.4系统设计规则
本大学生创业众筹平台采用Java语言,Mysql数据库开发,充分保证了系统稳定性、完整性。
大学生创业众筹平台的设计与实现的设计思想如下:
操作简单方便、系统界面安全良好:简单明了的页面布局,方便查询管理的相关信息。
2、即时可见:对大学生创业众筹平台信息的处理将立马在对应地点可以查询到,从而实现“即时发布、即时见效”的系统功能。
3、功能的完善性:管理员;首页、站点管理(轮播图、公告栏)用户管理(管理员、注册用户、发起人)内容管理(社区交流、交流分类、众筹资讯、资讯分类)更多管理(项目分类、众筹项目、支持众筹、悬赏招募、悬赏接单、众筹回报);
系统主页;首页、社区交流、公告消息、众筹资讯、众筹项目、悬赏招募、后台管理;
3.5系统流程和逻辑
系统业务流程图,如图所示:

图3-1登录流程图

图3-2添加信息流程图

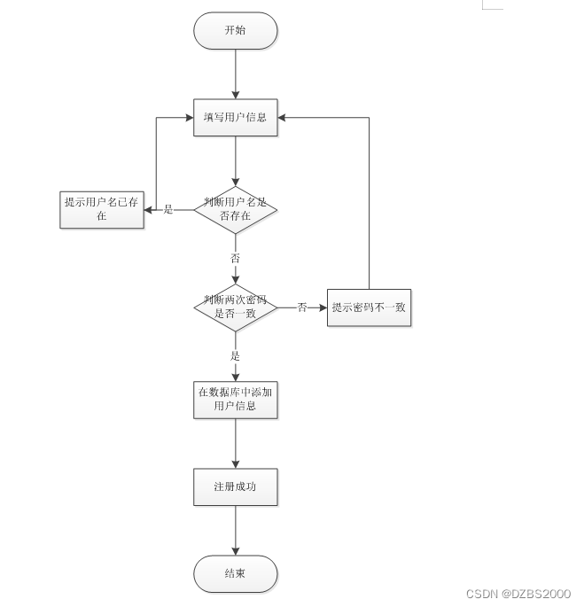
图3-3注册信息流程图
4系统概要设计
4.1 概述
大学生创业众筹平台基于Web服务模式,是一个适用于Internet环境下的模型结构。只要用户能连上Internet,便可以在不受时间、地点的限制来使用这个系统。大学生创业众筹平台工作原理图,如图4-1所示:

图4-1 系统工作原理图
4.2 系统结构
本系统架构网站系统,本系统的具体功能如下:

图4-2系统功能结构图
管理员功能结构图,如图4-3所示:

图4-3 管理员功能结构图
用户功能结构图,如图4-4所示:

图4-4 用户功能结构图
发起人功能结构图,如图4-4所示:

图4-4 发起人功能结构图
系统功能结构图,如图4-5所示:

图4-5系统功能结构图
4.3. 数据库设计
4.3.1 数据库实体
下面是整个大学生创业众筹平台中主要的数据库表总E-R实体关系图,如图4-6所示:
4.3.2 数据库设计表
4.4 数据表
将数据库概念设计的E-R图转换为关系数据库。在关系数据库中,数据关系由数据表组成,但是表的结构表现在表的字段上。
| crowdfunding_project | |||||
| 字段名称 | 类型 | 长度 | 不是null | 主键 | 字段说明 |
| crowdfunding_project_id | int | 11 | 否 | 主键 | 众筹项目ID |
| item_no | varchar | 64 | 是 | 项目编号 | |
| entry_name | varchar | 64 | 是 | 项目名称 | |
| initiator_number | int | 11 | 是 | 发起人编号 | |
| name_of_sponsor | varchar | 64 | 是 | 发起人姓名 | |
| project_category | varchar | 64 | 是 | 项目类别 | |
| raised_amount | int | 11 | 是 | 已筹金额 | |
| target_amount | int | 11 | 是 | 目标金额 | |
| cover | varchar | 255 | 是 | 封面 | |
| sponsor_certification | text | 0 | 是 | 发起人认证 | |
| project_certification | text | 0 | 是 | 项目认证 | |
| report | text | 0 | 是 | 项目回报 | |
| project_details | longtext | 0 | 是 | 项目详情 | |
| hits | int | 11 | 否 | 点击数 | |
| praise_len | int | 11 | 否 | 点赞数 | |
| recommend | int | 11 | 否 | 智能推荐 | |
| create_time | datetime | 0 | 否 | 创建时间 | |
| update_time | timestamp | 0 | 否 | 更新时间 | |
| crowdfunding_return | |||||
| 字段名称 | 类型 | 长度 | 不是null | 主键 | 字段说明 |
| crowdfunding_return_id | int | 11 | 否 | 主键 | 众筹回报ID |
| entry_name | varchar | 64 | 是 | 项目名称 | |
| project_category | varchar | 64 | 是 | 项目类别 | |
| issuer_number | int | 11 | 是 | 发布人编号 | |
| user_name | int | 11 | 是 | 用户名 | |
| support_amount | int | 11 | 是 | 支持金额 | |
| return_content | text | 0 | 是 | 回报内容 | |
| recommend | int | 11 | 否 | 智能推荐 | |
| create_time | datetime | 0 | 否 | 创建时间 | |
| update_time | timestamp | 0 | 否 | 更新时间 | |
| item_classification | |||||
| 字段名称 | 类型 | 长度 | 不是null | 主键 | 字段说明 |
| item_classification_id | int | 11 | 否 | 主键 | 项目分类ID |
| project_category | varchar | 64 | 是 | 项目类别 | |
| recommend | int | 11 | 否 | 智能推荐 | |
| create_time | datetime | 0 | 否 | 创建时间 | |
| update_time | timestamp | 0 | 否 | 更新时间 | |
| offer_a_reward_to_receive_orders | |||||
| 字段名称 | 类型 | 长度 | 不是null | 主键 | 字段说明 |
| offer_a_reward_to_receive_orders_id | int | 11 | 否 | 主键 | 悬赏接单ID |
| issuer_number | int | 11 | 是 | 发布人编号 | |
| name_of_sponsor | varchar | 64 | 是 | 发起人姓名 | |
| title | varchar | 64 | 是 | 标题 | |
| reward_amount | varchar | 64 | 是 | 悬赏金额 | |
| user_name | int | 11 | 是 | 用户名 | |
| contact_number | varchar | 64 | 是 | 联系电话 | |
| self_introduction | text | 0 | 是 | 自我介绍 | |
| solution_ideas | text | 0 | 是 | 解决思路 | |
| pay_state | varchar | 16 | 否 | 支付状态 | |
| pay_type | varchar | 16 | 是 | 支付类型: 微信、支付宝、网银 | |
| recommend | int | 11 | 否 | 智能推荐 | |
| create_time | datetime | 0 | 否 | 创建时间 | |
| update_time | timestamp | 0 | 否 | 更新时间 | |
| registered_user | |||||
| 字段名称 | 类型 | 长度 | 不是null | 主键 | 字段说明 |
| registered_user_id | int | 11 | 否 | 主键 | 注册用户ID |
| user_name | varchar | 64 | 否 | 用户名 | |
| examine_state | varchar | 16 | 否 | 审核状态 | |
| recommend | int | 11 | 否 | 智能推荐 | |
| user_id | int | 11 | 否 | 用户ID | |
| create_time | datetime | 0 | 否 | 创建时间 | |
| update_time | timestamp | 0 | 否 | 更新时间 | |
| reward_recruitment | |||||
| 字段名称 | 类型 | 长度 | 不是null | 主键 | 字段说明 |
| reward_recruitment_id | int | 11 | 否 | 主键 | 悬赏招募ID |
| issuer_number | int | 11 | 是 | 发布人编号 | |
| name_of_sponsor | varchar | 64 | 是 | 发起人姓名 | |
| title | varchar | 64 | 是 | 标题 | |
| cover | varchar | 255 | 是 | 封面 | |
| reward_amount | int | 11 | 是 | 悬赏金额 | |
| task_description | text | 0 | 是 | 任务描述 | |
| task_requirements | text | 0 | 是 | 任务要求 | |
| details | longtext | 0 | 是 | 详情 | |
| hits | int | 11 | 否 | 点击数 | |
| praise_len | int | 11 | 否 | 点赞数 | |
| recommend | int | 11 | 否 | 智能推荐 | |
| create_time | datetime | 0 | 否 | 创建时间 | |
| update_time | timestamp | 0 | 否 | 更新时间 | |
| sponsor | |||||
| 字段名称 | 类型 | 长度 | 不是null | 主键 | 字段说明 |
| sponsor_id | int | 11 | 否 | 主键 | 发起人ID |
| initiator_number | varchar | 64 | 否 | 发起人编号 | |
| name_of_sponsor | varchar | 64 | 是 | 发起人姓名 | |
| examine_state | varchar | 16 | 否 | 审核状态 | |
| recommend | int | 11 | 否 | 智能推荐 | |
| user_id | int | 11 | 否 | 用户ID | |
| create_time | datetime | 0 | 否 | 创建时间 | |
| update_time | timestamp | 0 | 否 | 更新时间 | |
| support_crowdfunding | |||||
| 字段名称 | 类型 | 长度 | 不是null | 主键 | 字段说明 |
| support_crowdfunding_id | int | 11 | 否 | 主键 | 支持众筹ID |
| item_no | varchar | 64 | 是 | 项目编号 | |
| entry_name | varchar | 64 | 是 | 项目名称 | |
| project_category | varchar | 64 | 是 | 项目类别 | |
| issuer_number | int | 11 | 是 | 发起人编号 | |
| user_name | int | 11 | 是 | 用户名 | |
| name_of_sponsor | varchar | 64 | 是 | 发起人姓名 | |
| support_amount | int | 11 | 是 | 支持金额 | |
| raised_amount | varchar | 64 | 是 | 已筹金额 | |
| contact_number | varchar | 64 | 是 | 联系电话 | |
| pay_state | varchar | 16 | 否 | 支付状态 | |
| pay_type | varchar | 16 | 是 | 支付类型: 微信、支付宝、网银 | |
| recommend | int | 11 | 否 | 智能推荐 | |
| create_time | datetime | 0 | 否 | 创建时间 | |
| update_time | timestamp | 0 | 否 | 更新时间 | |
第5章 系统详细设计
5.1系统前台功能模块
系统首页登录,在系统首页可以查看首页、社区交流、公告消息、众筹资讯、众筹项目、悬赏招募等功能,如图5-1所示。

图5-1系统首页界面图
公告消息界面 如图5-2所示。

图5-2公告消息界面图
众筹资讯,在众筹资讯页面可以查看标题、图片、点赞数、点击数等内容,并可根据需在该页面进行收藏、点赞等操作,如图5-3所示。

图5-3众筹资讯管理界面图
用户注册,在用户注册页面可以填写账号、密码、姓名、性别、出生年月、邮箱、手机、身份证、头像、等内容进行注册,如图5-4所示。

图5-4用户注册界面图
5.2用户功能模块
用户登录在登录页面输入用户名、密码、权限验证码等进行登录,,如图5-5所示。

图5-5用户登录界面图
用户后台功能界面,在用户后台功能界面图可查看管理首页、社区交流、支持众筹、悬赏接单、众筹回报等功能,如图5-6所示。 
图5-6用户后台功能界面图
个人资料管理,在个人资料管理页面可查看信息:用户名、昵称、手机邮箱、状态等信息进行修改等,如图5-7所示。

图5-7个人资料管理界面图
支持众筹管理,在支持众筹管理管理页面可查看项目编号、项目名称、项目类别、发起人编号、用户名、发起人姓名、支持金额、已筹金额等内容,并可根据需要对支持众筹进行在线支付、修改删除详细等操作,如图5-8所示。


图5-8入住结算管理界面图
5.3管理员功能模块
管理员登录后台可查看管理功能:管理员:首页、站点管理(轮播图、公告栏)用户管理(管理员、注册用户、发起人)内容管理(社区交流、交流分类、众筹资讯、资讯分类)更多管理(项目分类、众筹项目、支持众筹、悬赏招募、悬赏接单、众筹回报)等功能,如图5-9所示。

图5-9管理员功能管理界面图
众筹资讯管理,在众筹资讯管理页面可添加众筹资讯信息:标题、类别、内容、添加人、首页图片等内容,还可在众筹资讯查询页面进行修改删除等操作,如图5-10所示。

图5-10众筹资讯管理界面图
用户注册管理,在用户注册管理页面可查看用户信息:昵称、用户名、姓名、性别、身份证号、用户等级、添加时间审核等信息,还可在该页面进行审核通过与否以及修改删除等操作,如图5-11所示。

图5-11用户注册管理界面图
众筹项目管理,在众筹项管理页面可查看众筹项信息:项目编号、项目名称、发布人编号、发起人姓名、项目类别、已筹金额、目标金额等内容,还可在该页面进行编辑、修改、删除、等操作,如图5-12所示。

图5-12众筹项管理界面图
悬赏招募管理,在悬赏招募管理页面可以查看悬赏招募管理信息发起人编号、发起人姓名、标题、封面、悬赏金额、任务描述、任务要求等内容,并可根据需要在悬赏招募查询页面对已有的悬赏招募进行修改删除操作,如图5-13所示。

图5-13悬赏招募管理界面图
5.3发起人功能模块
发起人登录后台可查看管理功能:首页、社区交流、众筹项目、支持众筹、悬赏招募、悬赏接单、众筹回报,如图5-14所示。

图5-14发起人功能管理界面图
悬赏接单管理,在悬赏接单管理页面添加发布人编号、发布人名称、标题、悬赏金额、用户名、联系电话、自我介绍、解决思路等内容,并可根据需要在悬赏接单查询页面对已有的悬赏接单进行修改删除详细等操作,如图5-15所示。

图5-15悬赏接单管理界面图
6 系统测试
6.1系统测试的目的
程序设计不能保证没有错误,这是一个开发过程,在错误或错误的过程中都是难以避免的。虽然这是不可避免的,但我们不能使这些错误始终存在于系统中,错误可能会造成无法估量的后果,如系统崩溃,安全信息泄露,系统无法正常启动等,为了避免这些问题我们需要测试程序,在测试过程中发现问题并纠正它们,从而使系统更长时间稳定成熟。
本章的作用是发现这些问题,并对其进行修改,虽然耗时费力,但对于长期使用而言是非常重要和必要系统的开发。
软件在设计后必须进行测试,调试过程中使用的方法是软件测试方法。在开发新软件时,系统测试是检查软件是否合格的关键步骤,以及是否符合设计目标的参考。测试主要是查看软件中数据的准确性,正确的操作与否,以及操作的结果,还有哪些方面需要改进。
大学生创业众筹平台的实现,对于系统中功能模块的实现及操作都必须通过测试进行来评判系统是否可以准确的实现。在大学生创业众筹平台正式上传使用之前必须做的一步就是系统测试,对于测试发现的错误及时修改处理,保证系统准确无误的供给用户使用。
6.2系统测试方法
在对大学生创业众筹平台进行测试的时候在找到问题的情况下必须在第一时间找到解决问题的办法,不要存在侥幸的心理,这样才能让大学生创业众筹平台开发的质量可以过关,并且开发的周期会大大缩短,还有就是在测试时,不要出现重复性的错误,遇到一个错误问题,要将整个大学生创业众筹平台开发所牵扯的该问题都必须一一解决,提高大学生创业众筹平台平台的安全性、稳定性。
白盒测试与黑盒测试是测试中比较常用的两种方法。
①结构测试俗称白盒测试:这种测试是在对程序的处理过程与结构都有详尽谅解的前提下,顺从程序内部的逻辑而完成的系统测试,以确定系统中所有的通路都能够遵照设计要求正常工作,不出现任何偏差。
②功能测试又成黑盒测试:主要是针对程序功能能够按照设计正常实现的一种检测,在程序接口处进行,检测程序手法数据是否正常,与外部信息的交换是否完整。
6.3 测试结果
经过对一系列测试结果的有效分析,本平台开发系统符合用户的要求和需求。所有的基本功能相对齐全,操作起来简单方便,测试系统性能良好,作为大众化系统使用是比较值得推广宣传的。
结论
本系统通过对java和Mysql数据库的简介,从硬件和软件两反面说明了大学生创业众筹平台的可行性,本文结论及研究成果如下:实现了java与Mysql相结合构建的大学生创业众筹平台,网站可以响应式展示。通过本次大学生创业众筹平台的研究与实现,我感到学海无涯,学习是没有终点的,而且实践出真知,只有多动手才能尽快掌握它,经验对系统的开发非常重要,经验不足,就难免会有许多考虑不周之处。比如要有美观的界面,更完善的功能,才能吸引更多的用户 。
由于在此之前对于java知识没有深入了解,所以从一开始就碰到许多困难,例如一开始的页面显示不规范、数据库连接有问题已经无法实现参数的传递等等,不过通过在网上寻找有关资料以及同学的帮助下最后都得到了解决,在此过程中,我不仅学到了很多知识,也提高了自己解决问题的能力,尤其是学会如何从大量的信息中筛选出所需有用的信息,同时我更加深刻的体会到了,虽然书本上的大部分知识都是有价值,正确的,但实际上每个人编程的思路和对数据处理的方法、思想都是不同的,这就要求我们一定要通过实践才能找到解决问题的方案。在此次毕业设计活动中,我不断的提高了自己,也得到了宝贵的经验,我相信这些对我以后的发展都会有很大帮助。
通过这次大学生创业众筹平台的开发,我参考了很多相关系统的例子,取长补短,吸取了其他系统的长处,逐步对该系统进行了完善,但是该系统还是有很多的不足之处,有待以后进一步学习。
实践证明,大学生创业众筹平台有着非常好的发展前景,经过测试运行,系统各项功能都十分完善,界面漂亮,使用方便,操作容易,在技术理论上已经成熟。
致 谢
毕业设计结束的同时也意味着四年的大学生活就要结束了。大学生创业众筹平台的完成以及如何在系统运行过程中实现的更好,这其中付出了很大的努力,这段时光将会终身难忘。
在毕业设计的这一段时间里,离不开老师的细心指导,还有同学们的热情帮助,有时候几个同学在一起讨论系统中的某个功能模块如何实现,如何实现的更好,或是问题没得到有效的解决,就会没有心思做其他的事情,让我们对学习充满了动力。
在毕业设计即将结束之时,首先要感谢我的指导老师,谢谢您在毕业设计和毕业论文中对我的指导。在您的细心指导下我才能快速的掌握系统的相关功能,在您的大力帮助下我才能将课本上的知识与自己的项目结合,真正的做到学以致用。感谢您经常牺牲自己的休息时间,利用其丰富的教学和项目经验对我进行指导。课堂上,您教会我们如何学习、教会我们新的知识,在课下,您又像朋友一样亲切,教会了我很多道理,让我意识到先做人、后做事。感谢所有教过我的老师,为我倾注了大量的心血,正是你们的谆谆教诲、严谨教学才使我能顺利的完成学业,再此向你们表示深深的感谢。感谢大学里教过我的每一位老师,真心祝福您们。
在这里还得感谢我的战友们,也就是同学们对我的大力支持及帮助。正是因为有你们的不断帮助、鼓励,熬夜通宵,不停的调试、测试程序,给我带来了极大的动力,才能最终完成网站的运行。我们在一起交流、谈论的时光,都将是我们在通往未来道路上的宝贵财富。我要深深地感谢你们!
毕业在即,在今后的工作和生活中,我会铭记师长们的教诲、同学们的帮助,继续不懈努力和追求,来报答所有支持和帮助过我的人!
最后,耽误了老师的休息时间来对本文进行审阅,评议和参与论文答辩的各位老师表示深深的感谢。在此,衷心的谢谢您们!
参考文献
[1]张洪,宋达娥,王鑫鑫.文化创意众筹平台的项目融资绩效研究[J/OL].科研管理:1-14[2022-03-06].http://kns.cnki.net/kcms/detail/11.1567.g3.20220210.1412.006.html.
[2]刘学玉.JAVA编程语言在计算机软件开发中的应用[J].电子技术与软件工程,2022(01):57-60.
[3]吴迪.Java编程语言在计算机软件开发中的应用[J].信息与电脑(理论版),2021,33(20):29-31.
[4]张翔.浅谈JAVA编程语言在计算机软件开发中的应用[J].电子元器件与信息技术,2021,5(10):204-205.DOI:10.19772/j.cnki.2096-4455.2021.10.095.
[5]曹瑞燕.Java语言在软件开发中的应用[J].信息记录材料,2021,22(10):96-97.DOI:10.16009/j.cnki.cn13-1295/tq.2021.10.045.
[6]李冠.众筹在大学生创业融资中的作用研究[J].中国外资,2021(17):103-104.
[7]杜继明.Java语言中的图像处理[J].信息记录材料,2021,22(09):124-125.DOI:10.16009/j.cnki.cn13-1295/tq.2021.09.058.
[8]李德健,郑燃,胡超程.个人求助众筹平台的治理困境及对策[J].中国社会保障,2021(09):60-61.
[9]金雯,孙梓琪.网络公益众筹平台信任危机及改进对策分析[J].现代商贸工业,2021,42(22):104-105.DOI:10.19311/j.cnki.1672-3198.2021.22.048.
[10]尚中君.Java语言与C语言中垃圾回收的不同方式研究[J].信息记录材料,2021,22(06):216-218.DOI:10.16009/j.cnki.cn13-1295/tq.2021.06.119.
[11]Siyi Liu. Explore Java Language and Android Mobile Software Development[J]. International Journal of Frontiers in Engineering Technology,2021,3.0(2.0):
[12]Kevin Kline. The Java Language Extension for SQL Server Is Now Open Source[J]. Database Trends and Applications,2020,34(4):
[13]王丙龙,张金时,林伟权.基于GSM的野外路灯精准报修系统设计[J].山西电子技术,2019(04):38-39+48.
[14]张红. 电力公司电力客户综合管理系统的设计与实现[D].西安电子科技大学,2019.DOI:10.27389/d.cnki.gxadu.2019.000395.
[15] Mathematics; Findings from Dalian University of Technology Yields New Findings on Mathematics (Real-time Fault Repair Scheme Based On Improved Genetic Algorithm)[J]. Journal of Engineering,2019:
[16]蒋峰君.降低农网故障报修率的探讨[J].中国电力企业管理,2019(11):38-39.
[17]罗文煜,孙逊,陆侃.基于微信平台的实训室故障报修系统开发与应用[J].苏州市职业大学学报,2019,30(01):21-26.DOI:10.16219/j.cnki.szxbzk.2019.01.005.
点赞+收藏+关注 → 私信领取本源代码、数据库
685

被折叠的 条评论
为什么被折叠?



