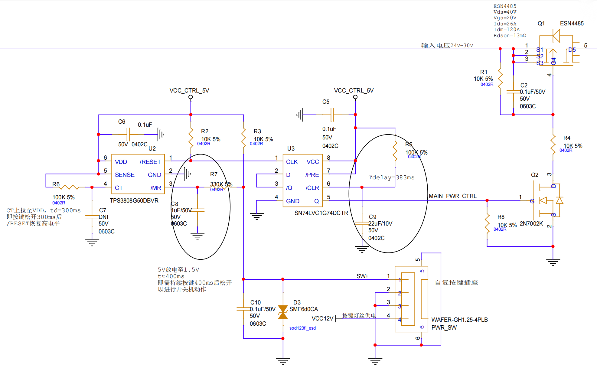
使用TPS3808G50DBVR(电压监控器)、SN74LVC1G74DCTR(D类触发器)、一个P-MOS与一个N-MOS组成一个单按键电源开关,适用于轻触开关、自复按键开关。
功能描述:
单刀单掷轻触式按钮或自复式按键的一端连接到SW+网络,另一端接地。
P-MOS Q1漏极接负载。上电初始状态N-MOS Q2截止,P-MOS Q1截止。负载处于断电状态。
按下按钮持续至少400ms后松开,D触发器输出高电平,N-MOS Q2导通,P-MOS Q1导通,负载通电。
再次按下按钮持续400ms后松开,D触发器输出低电平,两个MOS截止,负载断电。
调整C8、R7的数值可以变更持续按下按钮的时间。(因TPS3808的MR引脚内部有90K上拉,R7取值需要小于38K,否则按键将会失效)
根据负载工作电压、电流选型合适P-MOS即可
3053

被折叠的 条评论
为什么被折叠?



