🙊作者简介:多年一线开发工作经验,分享技术代码帮助学生学习。自有计算机毕设的工作室团队,专注计算机毕设开发、定制、远程、文档编写指导等。
🍅 欢迎点赞 👍 收藏 ⭐留言 📝
🍅 Java毕设项目精品实战案例《2000+套》🍅
⬇️文章末尾获取联系方式,需要源码+毕设论文或者演示视频可以联系⬇️
⚡感兴趣大家可以点点关注收藏,后续更新更多项目资料。⚡
项目运行演示
酒店客房管理系统(源码+数据库+毕业论文+ppt一整套)java开发springboot+vue框架javaweb,可做计算机毕业设计或课程设计
项目功能简介
酒店客房管理系统(源码+数据库+毕业论文+ppt一整套)java开发springboot+vue框架javaweb,可做计算机毕业设计或课程设计
本系统分为用户、酒店员工、清洁工、管理员4个用户角色。
1.用户功能:
(1)酒店公告查看:查看酒店发布的最新公告,及时了解酒店的活动和服务信息。
(2) 预订信息管理:查看自己的预订状态,包括预订的房间信息、预订时间、入住时间、是否通过管理员审核,如果通过后,可以进行支付等。
(3) 入住与退房信息查看:查看自己的入住和退房时间,可以看到入住记录,了解入住和退房的信息。
(4) 订单评价管理:对入住的客房进行评价,填写自己的入住意见,表达自己的入住体验。
(5) 个人中心:查看和修改个人信息,如账号、密码、联系方式等。
(6) 我的收藏:收藏自己喜欢的酒店或房间信息,方便后续预订。2.清洁工功能:
(1) 个人中心:查看和修改自己的个人信息,如密码、联系方式等。
(2) 客房状态查看:显示每间客房的当前状态,如空闲、已入住、清洁中等,填写清洁情况。
(3) 清洁记录:可以查看清洁记录。3.酒店员工功能:
(1) 个人中心:查看和修改自己的个人信息,如密码、联系方式等。
(2) 客房信息管理:新增、修改、删除客房信息,包括房间类型、房间名称、房间价格、房间图片、房间数量等,还可以看到用户对该房间的评价。
(3) 酒店预订信息管理:审核、查看、修改、删除用户的预订信息,用户支付了之后,可以安排入住。
(4) 客房状态管理:可以增添删除客房,显示每间客房的当前状态,如空闲、已入住、清洁中等。
(5) 入住与退房信息管理:查看、修改、删除用户的入住和退房信息,管理入住和退房流程,并填写入住记录。
(6) 清洁记录:可以查看、修改、删除清洁工的清洁记录,可以显示清洁时间,员工姓名和清洁的房间号。
(7) 服务评价管理:可以查看用户住房之后对房间的评价,可以根据用户的评价来进行整改。4.系统管理员功能:
(1) 个人中心:修改和查看自己的个人信息,如密码、联系方式更换头像等。
(2) 用户管理:增加、删除、修改用户的信息等。
(3) 酒店员工管理:对酒店员工(酒店管理员、清洁工)的信息进行管理,其中包括增加、删除、修改员工信息等。
(4) 客房信息管理:新增、修改、删除客房信息,包括房间类型、房间名称、房间价格、房间图片、房间数量等,还可以看到用户对该房间的评价。
(5) 酒店预订信息管理:审核、查看、修改、删除用户的预订信息,用户支付了之后,可以安排入住。
(6) 客房状态管理:可以增添删除客房,显示每间客房的当前状态,如空闲、已入住、清洁中等。
(7) 入住与退房信息管理:查看、修改、删除用户的入住和退房信息,管理入住和退房流程,并填写入住记录。
(8) 清洁记录:可以查看、修改、删除清洁工的清洁记录,可以显示清洁时间,员工姓名和清洁的房间号。
(9) 服务评价管理:可以查看用户住房之后对房间的评价,可以根据用户的评价来进行整改。
(10)系统维护:发布公告信息,管理轮播图,进行数据备份与恢复,维护系统正常运行等。
基于springboot的酒店客房管理系统的设计与实现
摘要:随着信息技术的发展迅速,酒店行业对数字化管理系统的需求日益增大。本文基于SpringBoot框架,设计并实现了一个效率高的酒店客房管理系统,通过运用MySQL数据库,确保了数据处理的高效性和系统的稳定性。该系统集成了客房预订、房态监控、入住与退房管理等关键功能,优化了客户服务流程,提高了管理效率。系统还引入了订单评价和系统维护功能,支持酒店不断优化服务质量和系统性能。通过这一平台,酒店能够有效管理资源,应对客流高峰,同时保障数据安全与处理准确性。该管理系统不仅展示了计算机技术在服务业中的应用潜力,也为酒店业的数字化转型提供了强有力的技术支撑。
第1章 绪论
1.1 论文背景
酒店客房管理涉及到多个环节,包括客房预订、入住登记、客房分配、退房结算、客房清洁与维护等。这些环节相互关联、相互影响,任何一个环节出现问题都可能影响到酒店的整体运营和客户满意度。例如,在旅游旺季或酒店举办大型活动时,客房预订和入住登记的工作量会大幅增加,如果没有高效的管理系统,容易出现错误和延误,导致客人等待时间过长,影响客人的入住体验。
随着信息技术的迅猛发展,计算机系统在各领域的应用已成为提升效率和优化管理的重要途径。在现代社会,网络技术的普及使得数据的获取和传递更为便捷,特别是在5G网络环境下,信息交互的响应速度和处理能力大幅提高,为数字化管理系统的广泛应用提供了技术支持。在酒店管理领域,传统的人工管理方式难以满足大规模客房运营的复杂需求,迫切需要借助计算机技术构建更为高效、可靠的管理体系。当前,大多数酒店在客房管理方面依然面临信息更新不及时、人工排房效率低下、账单处理复杂等问题。这些问题不仅增加了工作人员的负担,也影响了客户的入住体验和酒店的运营效率。为了解决这一痛点,采用现代计算机技术构建客房管理系统已成为一种有效途径。通过整合计算机领域的先进技术手段,能够在客房预订、房态监控、账单生成等方面提供全方位支持,从而实现对酒店客房资源的科学调配和高效管理[1]。
1.2 研究现状和意义
在国内,酒店客房管理系统的研究主要集中在系统的设计与实现、智能化管理、信息化建设等方面。许多学者和专家致力于开发功能完善、操作简便的管理系统,以满足酒店行业对高效、精准管理的需求。这些系统通常包括客房预订、住宿登记、客房状态查询、账务处理等功能模块,能够实时更新客房状态,提高预订、入住、退房等流程的自动化程度。同时,国内研究还注重系统的智能化和信息化建设,如通过智能门锁、监控等设备实现客房的安全管理,通过数据分析功能为酒店管理者提供决策支持等[3]。
据统计,2025年初,全国酒店行业总收入同比增长10%,其中在线预订和数字化管理系统的贡献率占比超过35%。此外,2024年的数据显示,中小型酒店采用现代信息化管理系统后,平均运营效率提升了25%,客户满意度评分提高了1.5分(满分10分制)。
王冠龙提出了基于SSM(Spring+Spring MVC+MyBatis)的客房管理系统设计与实现。他利用SSM框架开发了一套客房管理系统,该系统实现了客房信息的录入、查询、修改和删除等功能,提高了酒店客房管理的效率和准确性[4]。鲁思媛设计了客房管理系统,并实现了其各项功能。她关注于系统的实用性和易用性,通过合理的数据库设计和友好的用户界面,使得酒店工作人员能够方便地管理客房信息,提高了客房管理的效率[5]。朱玉凤基于JavaWeb技术设计并实现了酒店管理系统。该系统涵盖了酒店管理的多个方面,如客房预订、入住登记、退房结算等,通过Web界面实现了远程管理和实时监控,为酒店提供了全面的信息化解决方案[6]。傅东东浅谈了智慧酒店的设计要点。他从智能化、个性化、高效化等方面出发,探讨了智慧酒店的设计思路和技术实现路径,为酒店行业的智能化转型提供了有益的参考[7]。郭志英基于Web技术设计并实现了酒店管理系统。该系统通过Web浏览器进行访问和操作,实现了酒店各项业务的在线处理和管理,提高了酒店管理的便捷性和灵活性[8]。周文哲和孔璐提出了基于大数据的酒店运营信息管理系统设计。他们利用大数据技术处理和分析酒店运营数据,为酒店管理层提供了精准的决策支持,同时优化了酒店的运营流程和客户服务[9]。钱春霞对智慧酒店系统设计进行了研究。她关注于智慧酒店的智能化服务和客户体验,通过集成物联网、云计算等技术,实现了酒店的智能化管理和个性化服务,提升了酒店的竞争力和客户满意度[10]。同一时间段,钱春霞还研究了连锁酒店管理系统的设计。她针对连锁酒店管理的复杂性和多样性,设计了一套全面的管理系统,该系统支持多门店的统一管理和数据共享,提高了连锁酒店的管理效率和运营效率[11]。
在国外,酒店客房管理系统的研究同样备受关注。国外学者在系统的自动化、集成化、客户关系管理等方面取得了显著成果。例如,通过引入自动化技术和智能算法,实现了酒店业务流程的自动化处理,如自动订房、自动办理入住手续等。此外,国外研究还注重系统的集成化和客户关系管理,将酒店管理系统与其他业务系统进行集成,实现数据的共享和协同处理,同时通过分析客户数据,为酒店提供个性化的服务和营销策略。
August B, Cecilia G, Natasa N提出了关于北欧气候下游轮酒店系统的能源使用与能源效率的研究。他们分析了在北欧特定气候条件下,游轮酒店系统的能源消耗模式,并探讨了提高其能源效率的策略和方法[12]。Nutfillo I, Istamkhuja D, Kamol Y等人探讨了乌兹别克斯坦住宿工具的包容性以及包容性旅游的本质。他们分析了乌兹别克斯坦住宿设施的包容性设计和服务,以及这些设施如何促进包容性旅游的发展[13]。Aggarwal S和Mittal A提出了未来酒店的概念——DASH,即去中心化自主智能酒店系统。他们构想了一个基于区块链和智能合约的酒店管理系统,该系统能够实现酒店的自主运营和高效管理,同时提高客户满意度和运营效率[14]。
1.3 系统开发的核心技术
1.3.1 SpringBoot框架介绍
SpringBoot框架是一种创新的集成架构解决方案,它巧妙融合了Spring的核心技术和Cloud的便捷功能。Spring在后台扮演着不可或缺的角色,它精细地管理着诸如日志追踪和权限控制等事务,其模块化设计使得各个组件井然有序,如Handler与Service之间的无缝协作,Service又能灵活调用Mapper等。相反,Cloud则采用JavaBean的编程范式,突破了传统开发的局限,适用于广泛的服务器及应用程序,以其简洁易用和卓越的兼容性,成为了标准的依赖注入和切面编程容器。
1.3.3 Mysql数据库介绍
MySQL是一种广泛应用的高效数据库管理系统,在现代Web应用开发中占据重要地位。作为一种开源数据库方案,MySQL允许用户根据实际需求进行灵活的定制和优化,从而显著提高了系统的灵活性和性能。得益于其高效的索引机制与B树结构支持,MySQL在数据检索方面表现出色,能够迅速完成复杂的查询任务,为酒店客房管理系统等数据密集型应用提供了可靠的底层数据服务。
1.3.4 B/S架构介绍
在软件设计领域,一种广泛采用的架构模型是B/S模式,即Browser/Server架构。在这种模式下,用户的操作界面主要通过浏览器呈现,而复杂的逻辑处理和数据管理则由后台的服务器负责执行。这样的设计显著简化了部署和维护流程,因为所有功能集中在服务器端,用户只需一个兼容的浏览器即可接入。
1.4 本文研究内容
本文基于 Spring Boot 框架,结合 Java 编程语言、MySQL 数据库和 B/S 架构,实现了一个高效、稳定且功能丰富的酒店客房管理系统。系统功能包括客房预订、房态监控、入住与退房管理、订单评价、用户信息管理、酒店公告发布等。
论文从系统需求分析、设计、实现和测试四个方面进行了详细描述,旨在为酒店提供一个智能化、规范化的管理平台,优化酒店管理流程,提升客户服务体验,降低运营成本。整体架构强调可扩展性与可维护性,并结合数据库优化、缓存技术等手段提升系统性能,从而为酒店及其用户提供高质量的服务体验。
🙊作者简介:多年一线开发工作经验,分享技术代码帮助学生学习。自有计算机毕设的工作室团队,专注计算机毕设开发、定制、远程、文档编写指导等。
🍅 欢迎点赞 👍 收藏 ⭐留言 📝
🍅 Java毕设项目精品实战案例《2000+套》🍅
⬇️文章末尾获取联系方式,需要源码+毕设论文或者演示视频可以联系⬇️
⚡感兴趣大家可以点点关注收藏,后续更新更多项目资料。⚡
第2章 系统分析
2.1 系统可行性分析
系统实施的成功依赖于全面的可行性评估。在基于SpringBoot的酒店客房管理系统开发过程中,需细致考量经济、技术及操作三大维度的可行性。经济层面评估项目的成本效益比,确保开发和维护成本在可接受范围内;技术层面分析SpringBoot框架的适应性和稳定性,以及系统的可扩展性和安全性;操作层面酒店管理系统具备客房、预订、入住、退房、结算、报表等多方面的便捷操作功能,助力酒店高效运营。
2.1.1 经济可行性分析
经济可行性侧重于开发成本的估算,包括初始投入和后续维护费用,以及预期的经济效益。开发成本主要包括硬件和软件,硬件仅需基本的计算机设备,软件选用开源免费的工具,开发框架选用了springboot,编程语言选用java,开发环境选用Eclipse,前端技术选用Html、CSS、JavaScript、Vue.js、Ajax,安全框架选用Spring Security,网络获取即可,节省了初期投入。由于系统基于B/S架构,后期维护只需关注服务端,操作简便。系统投入使用后,能帮助企业提升效率,减少人工成本,降低管理运营成本,并通过数字化手段增强品牌推广,证明了经济上的可行性。
2.1.2 技术可行性分析
在进行技术可行性分析时,需详细评估所选技术能否满足系统开发的具体要求。本系统采用Java语言开发,因其出色的平台兼容性,可在多种操作系统上无缝运行,为系统的广泛应用提供了坚实基础。同时,系统后端选择SpringBoot框架,其简化的配置和独立性强的运行能力,使得开发和部署过程更为高效。数据库方面,选用Mysql不仅保证了数据处理的高效率,其强大的安全性能也能很好地满足本系统对于数据安全与稳定性的需求。这些技术的综合应用确保了本酒店客房管理系统的技术可行性,能够有效支持系统的设计与实现,满足未来可能的扩展和升级需求。
2.2 系统需求分析
在计算机科学的视角下,设计与实现的酒店客房管理系统的需求分析环节至关重要。该系统不仅需要展示房间的详细信息和最新公告,而且要提供一个用户友好的界面,使潜在客户能够轻松查找和预订房间。同时,系统必须确保所有交易的安全性和数据的可靠性,以保护用户信息不受侵害。此外,系统还需考虑到可扩展性和维护性,确保随着酒店业务的发展,系统能持续地更新与升级,继续满足日益增长的客户需求和市场变化。
2.2.1 系统操作流程分析
一个成功的体系必定具备流畅且用户友好的操作步骤,这样的设计能确保用户高效地达成目标。唯有当操作流程正确无误,系统的数据才能得以准确调动。通过全面剖析数据的输入与输出,我们构建了一个完整的数据循环。在本系统中,访客首先转化为用户进行注册,随后用户可浏览并预订酒店房间。管理员则负责发布房间信息及审核用户的预订请求。用户则能够查看预订结果,而酒店管理员则有权限管理预订详情及处理入住安排。该系统的操作流程示意如图2-1所示。

图2-1 系统操作流程图
2.2.2 系统功能需求分析
在设计基于SpringBoot的酒店客房管理系统过程中,系统功能分析是关键环节,其目的在于确保系统功能的完整性与高效性。通过文献调查,深入了解了酒店员工和顾客的实际需求及管理操作流程。这一阶段,结合计算机科学的方法论,对收集到的数据和流程进行了系统化的分析,以明确系统的核心功能模块。该系统旨在通过技术手段优化酒店管理流程,提供一个用户友好的在线预订接口,同时增强后台管理的操作效率和数据处理能力。具体包括房态监控、预订管理、客户关系管理和报表生成等功能,每一项功能都以数据驱动为核心,确保操作的准确性和实时性。
本设计中的核心角色包括管理员、用户、清洁工以及专门负责酒店运营的员工。基于系统操作需求,我们提炼了各自的角色功能概要。
(1) 管理员的职责丰富多样,主要包括:全面的酒店运营管理,包括用户账户管理、客房资源调控、预定详情掌控、入住记录管理、退房流程监督、订单评价监督,以及系统的维护与个人资料的管理。其具体用例图如图2-2所示。

图2-2 管理员用例图
(2)用户则主要聚焦于个人界面的操作,他们能够查看个人信息中心,搜索并了解酒店客房信息、获取最新的酒店公告、查询预定状态、入住通知、退房信息,以及查看和管理自己的收藏。用户用例图如图2-3所示。

图2-3用户用例图
(3)清洁工的工作是负责客房的清洁工作。在酒店客房管理系统中,清洁工通过系统记录清洁任务的执行情况,以便管理层能够实时了解客房的卫生状态。清洁工用例图如图2-4所示。

图2-4清洁工用例图
(4)酒店员工的角色尤为关键,他们负责客房的具体管理工作,处理用户的预定安排,并确保顺利的入住流程。他们的工作用例如图2-5所示,着重于客房管理和用户入住服务的细节部分。

图2-5 酒店员工用例图
第3章 系统设计
3.1 系统功能结构设计
该系统包含前端服务和后端管理,前端服务有酒店公告查看、预订酒店信息、入住退房管理、订单评价管理、我的收藏,后端管理包括酒店员工管理、用户管理、客房信息管理、清洁记录管理、服务评价管理等,系统功能结构图如图3-1所示。

图3-1(a) 系统功能结构图

图3-1(b)系统功能结构图
3.2 系统各功能模块的叙述
3.2.1 系统管理员模块
(1) 个人中心:修改和查看自己的个人信息,如密码、联系方式更换头像等。
(2) 用户管理:增加、删除、修改用户的信息等。
(3) 酒店员工管理:对酒店员工(酒店管理员、清洁工)的信息进行管理,其中包括增加、删除、修改员工信息等。
(4) 客房信息管理:新增、修改、删除客房信息,包括房间类型、房间名称、房间价格、房间图片、房间数量等,还可以看到用户对该房间的评价。
(5) 酒店预订信息管理:审核、查看、修改、删除用户的预订信息,用户支付了之后,可以安排入住。
(6) 客房状态管理:可以增添删除客房,显示每间客房的当前状态,如空闲、已入住、清洁中等。
(7) 入住与退房信息管理:查看、修改、删除用户的入住和退房信息,管理入住和退房流程,并填写入住记录。
(8) 清洁记录:可以查看、修改、删除清洁工的清洁记录,可以显示清洁时间,员工姓名和清洁的房间号。
(9) 服务评价管理:可以查看用户住房之后对房间的评价,可以根据用户的评价来进行整改。
(10)系统维护:发布公告信息,管理轮播图,进行数据备份与恢复,维护系统正常运行等。
3.2.2 酒店员工模块
(1) 个人中心:查看和修改自己的个人信息,如密码、联系方式等。
(2) 客房信息管理:新增、修改、删除客房信息,包括房间类型、房间名称、房间价格、房间图片、房间数量等,还可以看到用户对该房间的评价。
(3) 酒店预订信息管理:审核、查看、修改、删除用户的预订信息,用户支付了之后,可以安排入住。
(4) 客房状态管理:可以增添删除客房,显示每间客房的当前状态,如空闲、已入住、清洁中等。
(5) 入住与退房信息管理:查看、修改、删除用户的入住和退房信息,管理入住和退房流程,并填写入住记录。
(6) 清洁记录:可以查看、修改、删除清洁工的清洁记录,可以显示清洁时间,员工姓名和清洁的房间号。
(7) 服务评价管理:可以查看用户住房之后对房间的评价,可以根据用户的评价来进行整改。
3.2.3 用户模块
- 酒店公告查看:查看酒店发布的最新公告,及时了解酒店的活动和服务信息,查看励志的文章。
(2) 预订信息管理:查看自己的预订状态,包括预订的房间信息、预订时间、入住时间、是否通过管理员审核,如果通过后,可以进行支付等。
(3) 入住与退房信息查看:查看自己的入住和退房时间,可以看到入住记录,了解入住和退房的信息。
(4) 订单评价管理:对入住的客房进行评价,填写自己的入住意见,表达自己的入住体验。
(5) 个人中心:查看和修改个人信息,如账号、密码、联系方式等。
(6) 我的收藏:收藏自己喜欢的酒店或房间信息,方便后续预订。
3.2.4 清洁工模块
(1) 个人中心:查看和修改自己的个人信息,如密码、联系方式等。
(2) 客房状态查看:显示每间客房的当前状态,如空闲、已入住、清洁中等,填写清洁情况。
(3) 清洁记录:可以查看清洁记录。
3.3 数据库设计
3.3.1 数据库概念结构设计
概念结构设计聚焦于构建数据的物理架构,构建实体与实体间的联系。实体-联系图(E-R图)通过图形化方式描绘数据及其属性,是数据库设计的初始步骤,只有明确划分并理解系统的数据分布和字段特性,才能创建出准确无误的数据库。
本系统涉及的数据包括管理员信息、客房资料、预订详情、用户档案和类型数据等,每类数据对应的实体属性图如下所示。
(1)用户实体属性图如图3-2所示。

图3-2 用户信息实体属性图
(2)管理员信息实体属性图如图3-3所示。

图3-3 管理员信息实体属性图
(3)酒店工作人员实体属性图如图3-4所示。

图3-4酒店工作人员实体属性图
(4)清洁工实体属性图如图3-5所示

图3-5清洁工实体属性图
(5)酒店客房实体属性图如图3-6所示。

图3-6 酒店客房实体属性图
(6)系统管理员可以更改公告,相应的实体属性图如图3-7所示。

图3-7公告实体属性图
(7)用户的预订信息实体属性图如图3-8所示。

图3-8预定实体属性图
(8)用户的评价实体属性图如图3-9所示。

图3-9预定评价退房信息实体属性图
(9)入住信息相应的实体属性图如图3-10所示。

图3-10入住信息实体属性图
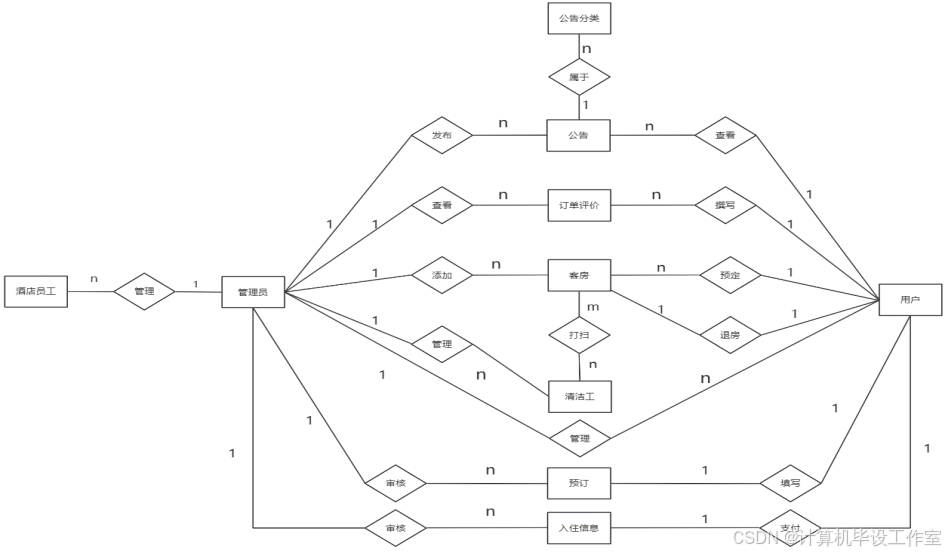
(10)系统总体E-R图如图3-11所示。

图3-11系统总E-R图
3.3.2 数据库逻辑结构设计
为了确保数据在用户操作过程中的流畅传输,精确的表间关系至关重要。本系统的数据结构包括用户资料表、酒店客房详情表、预订详情表以及公告通知表等,具体表格设计见表3-1至表3-11,它们共同构成了系统的基石。
表3-1 入住信息
| 字段名称 | 类型 | 长度 | 字段说明 | 约束 |
| id | int | 主键 | 主键 | |
| addtime | timestamp | 创建时间 | CURRENT_TIMESTAMP | |
| fangjianhao ruzhubianhao | varchar varchar | 50 50 | 房间号 入住编号 | 外键 外键 |
| jiudianmingcheng | varchar | 50 | 酒店名称 | |
| jiudianleibie | varchar | 50 | 酒店类别 | |
| fangjianleixing | varchar | 50 | 房间类型 | |
| tupian | longtext | 200 | 图片 | |
| shuliang | int | 数量 | ||
| jiage | int | 价格 | ||
| zongjiage | int | 总价格 | ||
| ruzhushijian | date | 入住时间 | ||
| yonghuzhanghao | varchar | 50 | 用户账号 | 外键 |
| yonghumingcheng | varchar | 50 | 用户姓名 | |
| dianhuahaoma | varchar | 50 | 电话号码 | |
| shenfenzheng | varchar | 50 | 身份证 | |
| guanlizhanghao | varchar | 50 | 管理账号 | |
| guanlixingming | varchar | 50 | 管理姓名 | |
| ispay | varchar | 50 | 是否支付 | 未支付 |
表3-2 酒店公告分类
| 字段名称 | 类型 | 长度 | 字段说明 | 约束 |
| id | int | 主键 | 主键 | |
| addtime | timestamp | 创建时间 | CURRENT_TIMESTAMP | |
| typename | varchar | 50 | 分类名称 |
表3-3 酒店公告
| 字段名称 | 类型 | 长度 | 字段说明 | 约束 |
| id | int | 主键 | 主键 | |
| addtime | timestamp | 创建时间 | CURRENT_TIMESTAMP | |
| title | varchar | 50 | 标题 | |
| introduction | longtext | 50 | 简介 | |
| typename | varchar | 50 | 分类名称 | |
| name | varchar | 50 | 发布人 | 外键 |
| headportrait | longtext | 50 | 头像 | |
| clicknum | int | 点击次数 | 0 | |
| clicktime | datetime | 最近点击时间 | ||
| thumbsupnum | int | 赞 | 0 | |
| crazynum | int | 踩 | 0 | |
| storeupnum | int | 收藏数 | 0 | |
| picture | longtext | 200 | 图片 | |
| content | longtext | 50 | 内容 |
表3-4 酒店客房
| 字段名称 | 类型 | 长度 | 字段说明 | 约束 |
| id | int | 主键 | 主键 | |
| addtime | timestamp | 创建时间 | CURRENT_TIMESTAMP | |
| jiudianbianhao | varchar | 50 | 酒店编号 | 外键 |
| jiudianmingcheng | varchar | 50 | 酒店名称 | |
| jiudianleibie | varchar | 50 | 酒店类别 | |
| jiudianxingji | varchar | 50 | 酒店星级 | |
| fangjianleixing | varchar | 50 | 房间类型 | |
| tupian | longtext | 200 | 图片 | |
| shuliang | int | 数量 | ||
| jiage | int | 价格(天) | ||
| fangjianzhuangtai | varchar | 50 | 房间状态 | |
| lianxidianhua | varchar | 50 | 联系电话 | |
| jiudiandizhi | varchar | 50 | 酒店地址 | |
| jiudianjieshao | longtext | 50 | 酒店介绍 | |
| guanlizhanghao | varchar | 50 | 管理账号 | |
| guanlixingming | varchar | 50 | 管理姓名 | |
| clicktime | datetime | 最近点击时间 | ||
| clicknum | int | 点击次数 | ||
| storeupnum | int | 收藏数 |
表3-5 酒店管理员
| 字段名称 | 类型 | 长度 | 字段说明 | 约束 |
| id | int | 主键 | 主键 | |
| addtime | timestamp | 创建时间 | CURRENT_TIMESTAMP | |
| guanlizhanghao | varchar | 50 | 管理账号 | |
| guanlixingming | varchar | 50 | 管理姓名 | |
| xingbie | varchar | 50 | 性别 | |
| mima | varchar | 50 | 密码 | |
| touxiang | longtext | 50 | 营业执照 | |
| dianhuahaoma | varchar | 50 | 电话号码 | |
| sfsh | varchar | 50 | 是否审核 | 待审核 |
| shhf | longtext | 50 | 审核回复 |
表3-6 用户
| 字段名称 | 类型 | 长度 | 字段说明 | 约束 |
| id | int | 主键 | 主键 | |
| addtime | timestamp | 创建时间 | CURRENT_TIMESTAMP | |
| yonghuzhanghao | varchar | 50 | 用户账号 | |
| yonghuxingming | varchar | 50 | 用户姓名 | |
| mima | varchar | 50 | 密码 | |
| xingbie | varchar | 50 | 性别 | |
| touxiang | longtext | 50 | 头像 | |
| dianhuahaoma | varchar | 50 | 电话号码 | |
| shenfenzheng | varchar | 50 | 身份证 |
表3-7 订单评价
| 字段名称 | 类型 | 长度 | 字段说明 | 约束 |
| id | int | 主键 | 主键 | |
| addtime | timestamp | 创建时间 | CURRENT_TIME | |
| pingjiabianhao | varchar | 50 | 评价编号 | |
| jiudianmingcheng | varchar | 50 | 酒店名称 | |
| jiudianleibie | varchar | 50 | 酒店类别 | |
| tupian | longtext | 200 | 图片 | |
| pingyu | longtext | 200 | 评价 | |
| pingjiashijian | date | 评价时间 | ||
| yonghuzhanghao | varchar | 50 | 用户账号 | |
| yonghuxingming | varchar | 50 | 用户姓名 | |
| dianhuahaoma | varchar | 50 | 电话号码 | |
| shenfenzheng | varchar | 50 | 身份证 | |
| guanlizhanghao | varchar | 50 | 管理账号 | |
| guanlixingming | varchar | 50 | 管理姓名 |
表3-8预订信息
| 字段名称 | 类型 | 长度 | 字段说明 | 约束 |
| id | int | 主键 | 主键 | |
| addtime | timestamp | 创建时间 | CURRENT_TIME | |
| yudingbianhao | varchar | 50 | 预订编号 | |
| jiudianmingcheng | varchar | 50 | 酒店名称 | 外键 |
| jiudianleibie | varchar | 50 | 酒店类别 | |
| tupian | longtext | 200 | 图片 | |
| fangjianleixing | varchar | 50 | 房间类型 | |
| shuliang | int | 数量 | ||
| jiage | int | 价格 | ||
| yudingriqi | date | 预订日期 | ||
| yonghuzhanghao | varchar | 50 | 用户账号 | |
| yonghuxingming | varchar | 50 | 用户姓名 | |
| dianhuahaoma | varchar | 50 | 电话号码 | |
| shenfenzheng | varchar | 50 | 身份证 | |
| guanlizhanghao | varchar | 50 | 管理账号 | |
| guanlixingming | varchar | 50 | 管理姓名 | |
| sfsh | varchar | 50 | 是否审核 | 待审核 |
| shhf | longtext | 50 | 审核回复 |
表3-9酒店工作人员表
| 字段名称 | 类型 | 长度 | 字段说明 | 约束 |
| id | int | 主键 | 主键 | |
| username | varchar | 50 | 用户名 | |
| password | varchar | 50 | 密码 | |
| image | varchar | 50 | 头像 | |
| role | varchar | 50 | 角色 | 管理员 |
| addtime | timestamp | 新增时间 | CURRENT_TIME |
表3-10 退房信息
| 字段名称 | 类型 | 长度 | 字段说明 | 约束 |
| id | int | 主键 | 主键 | |
| addtime | timestamp | 创建时间 | CURRENT_TIME | |
| tuifangbianhao | varchar | 50 | 退房编号 | 外键 |
| jiudianmingcheng | varchar | 50 | 酒店名称 | 外键 |
| jiudianleibie | varchar | 50 | 酒店类别 | |
| tupian | longtext | 50 | 图片 | |
| fangjianleixing | varchar | 50 | 房间类型 | |
| tuifangshijian | date | 退房时间 | ||
| yonghuzhanghao | varchar | 50 | 用户账号 | |
| yonghuxingming | varchar | 50 | 用户姓名 | |
| dianhuahaoma | varchar | 50 | 电话号码 | |
| shenfenzheng | varchar | 50 | 身份证 | |
| guanlizhanghao | varchar | 50 | 管理账号 | |
| guanlixingming | varchar | 50 | 管理姓名 | |
| sfsh | varchar | 50 | 是否审核 | 待审核 |
| shhf | longtext | 50 | 审核回复 |
第4章 系统实现
4.1 前台界面
系统采用SpringBoot框架构建前台功能模块,主界面在系统启动后自动加载并呈现给用户。前台界面基于MVC架构设计,实现静态页面与动态数据的有效交互,支持用户无登录状态下访问核心信息。页面集成酒店公告展示、设施服务介绍、企业简介等静态内容模块,同时嵌入搜索引擎,调用后端接口实现对客房信息的快速查询。系统支持用户登录、注册及个人信息预览等功能,并通过Session管理保障数据访问的安全性。前台界面美观、响应迅速,符合Web系统的用户交互设计规范,如图4-1所示。

图4-1 系统前台界面
4.2 登录模块
系统各角色可通过简洁直观的登录界面(图4-2a)进入系统。该界面设计简单,操作方便快捷,确保了各用户能够快速、安全地登录系统。系统各角色可通过简洁直观的注册界面(图4-2b)来获得自己的账号信息,方便使用本系统的各个功能和服务。
![]() | ![]() |
| 图4-2(a) 登录界面 | 图4-2(b)注册界面 |
4.3 系统管理员功能模块
(1)个人中心
管理员可以对自己的个人信息进行查看和修改(图4-4),密码也可以进行修改(图4-5),确保账号安全。

图4-4 管理员个人信息

图4-5 管理员修改密码
(2)用户管理
管理员可以查看、修改和删除用户的个人信息(图4-6),包括用户的用户名、真实的姓名、电话联系人、qq邮箱等信息,给那些有障碍的人提供帮助。

图4-6管理员管理用户信息
(3)酒店员工管理
管理员可以增加、查看、修改和删除酒店员工的信息(图4-7),涵盖员工的基本资料、岗位信息、工作记录等,实现对酒店员工的高效管理,优化人力资源配置。

图4-7管理员管理酒店员工信息
(4)酒店清洁工管理
管理员还可以对酒店清洁工的信息进行管理(图4-8),包括增加、查看、修改和删除操作,确保清洁工作的有序开展,保障客房卫生质量。

图4-8管理员管理清洁工信息
(5)客房信息管理
管理员能够灵活地增加、查看、修改和删除酒店客房的信息(图4-9),涵盖房间类型、价格、状态等关键数据,方便实时更新客房资源,提升客房管理效率。

图4-9管理员管理客房信息
(6)酒店预定管理
管理员可以审核用户预订酒店的信息(图4-10),并进行修改或删除操作。这一功能确保预订信息的准确性和合规性,避免无效预订对酒店运营造成干扰。

图4-10管理员审核信息图
(7)客房状态管理
管理员可以查看、修改和删除客房状态(图4-11),实时掌握客房的使用情况,便于合理安排客房资源,提升客房利用率。

图4-11客房状态图
(8)入住、退房信息预定管理
管理员能够查看用户的入住信息(图4-12),并进行退房(图4-13)操作,同时支持对入住和退房信息的修改与删除。这一功能实现了入住与退房流程的管理,提高工作效率,减少人工操作失误等。

图4-12入住信息图

图4-13退房信息图
(9)清洁记录管理
管理员可以查看清洁工的打扫卫生记录(图4-14),确保客房清洁工作的及时性,为客人提供干净舒适的住宿环境。

图4-14清洁记录图
(10)服务评价管理
管理员能够查看用户的评价记录(图4-15),包括用户名、姓名、评价时间等,并进行修改或删除操作。通过这一功能,管理员可以及时了解客户反馈,优化服务质量。

图4-15用户评价图
(11)系统管理
管理员负责系统管理,包括公告信息的发布与管理、轮播图的设置与更新以及公告信息分类的修改(图4-16)。

图4-16(a)公告信息图

图4-16(b)轮播图管理图

4.4 酒店员工功能模块
酒店员工有个人中心、客房信息管理、酒店预订管理、客房状态管理、入住退房信息管理、清洁记录、服务评价管理等功能,相关界面和功能与系统管理员一致,这里不做详细介绍。
4.5 用户功能模块
用户登录后可直接访问公告界面,界面设计简洁。该功能增强了系统的信息传达能力,提高了用户体验,相关界面界面如图4-17所示。

图4-17 酒店公告信息展现界面
(2)预订信息管理
用户登录系统后进入客房预订界面,如图4-18所示,实现了房型信息展示、预订时间选择、身份证填写、电话填写、备注填写等核心功能,提高用户体验。

图4-18用户预定客房的实现界面
(3)入住退房信息管理
用户可以根据预定房间功能来查看入住信息,其中有房间号、房间类型、入住时间、退房时间等信息(图4-19)。

图4-19a入住信息的实现界面

图4-19b退房信息的实现界面
(4)订单评价管理
系统实现在线评价功能,用户在完成入住后对客房进行评价。用户可基于自身入住体验,提交建议或意见,系统会自动关联订单与房间信息。该功能为酒店服务提供了数据支持,具体界面如图4-20所示。

图4-20 用户评价功能的实现界面
(5)个人中心
用户可以查看和修改自己的个人信息,包括账号、密码、联系方式等。这一功能为用户提供了一个集中管理个人信息的平台,方便用户随时更新自己的资料,确保信息的准确性和安全性,如图4-21所示。

图4-21个人中心功能的实现界面
(5)我的收藏
为用户提供了一个便捷的收藏管理平台,方便用户保存和管理自己喜欢的酒店或房间信息,以便后续快速预订或参考如图4-22所示。

图4-22我的收藏的实现界面
4.6 清洁工功能模块
(1)个人中心
清洁工可以查看和修改自己的个人信息,包括密码、联系方式等。提供个人信息的维护功能,确保清洁工能够随时更新自己的资料,如图4-23所示。

图4-23a清洁工个人中心的实现界面

图4-23b清洁工个人中心的实现界面
(2)客房状态查看
清洁工可以查看每间客房的当前状态,如空闲、已入住、清洁中等,提供实时的客房状态更新,帮助清洁工了解哪些房间需要清洁,如图4-24所示。

图4-24清洁工客房状态的实现界面
(3)清洁记录
清洁工可以记录每间客房的清洁情况,包括清洁时间、清洁内容等,管理层可以通过清洁记录了解客房的清洁情况,确保客房卫生质量,如图4-25所示。

图4-25清洁记录的实现界面
第5 章 系统测试
5.1 系统测试的目的
在基于SpringBoot的酒店客房管理系统的设计与实现中,系统测试阶段是确保本系统平稳运行的关键。该阶段目的是为了检测和修复可能影响系统稳定运行的漏洞,确保系统满足酒店行业的需求。测试主要关注两类问题:编程错误和设计逻辑错误。编程错误涉及代码实现问题,如逻辑错误、变量错误使用等,为了有效检测并迅速修复可以通过多样化测试数据来实现。设计逻辑错误更加难以发现,我们可以通过单元测试、集成测试和系统测试来解决这些漏洞,特别是在集成测试阶段,通过模拟真实环境以精确识别问题。再采用自动化测试,利用SpringBoot支持的工具进行持续的回归测试,在每个开发阶段中,问题能及时发现并修正,从而使酒店客房管理系统达到高性能和稳定性标准前再投入运营。
5.2 功能测试
5.2.1 用户注册功能测试
表5-1 用户注册功能的测试过程表
| 测试内容 | 测试预期结果 | 测试实际结果 | 是否通过测试 |
| 用户填写密码姓名性别年龄等信息 | 显示提示注册成功 | 显示提示注册成功 | 是 |
| 登录管理员账号,查看有无 | 有用户信息展示 | 有用户信息展示 | 是 |
5.2.2 用户预订客房功能测试
表5-2 用户预订客房功能的测试过程表
| 测试内容 | 测试预期结果 | 测试实际结果 | 是否通过测试 |
| 用户登录之后查看客房并填写预订信息,然后提交 | 管理员可以看到用户预订信息 | 管理员可以看到用户预订信息 | 是 |
| 管理员在看到用户的预订信息之后,进行审核 | 用户看到审核通过后,并进行支付 | 用户看到审核通过后,并进行支付 | 是 |
5.2.3 酒店客房管理功能与用户查看客房功能的测试
表5-3 酒店客房管理功能与用户查看客房功能的测试过程表
| 测试内容 | 测试预期结果 | 测试实际结果 | 是否通过测试 |
| 管理员可以添加新的客房信息 | 用户登录之后可以查看管理员添加的新客房 | 用户登录之后可以查看管理员添加的新客房 | 是 |
5.2.4 管理员发布公告与用户查看公告功能的测试
表5-4 管理员发布公告与用户查看公告功能的测试过程表
| 测试内容 | 测试预期结果 | 测试实际结果 | 是否通过测试 |
| 管理员可以发布新的公告 | 用户登陆之后可以查看到管理员发布的新公告 | 用户登陆之后可以查看到管理员发布的新公告 | 是 |
| 用户可以点赞和收藏公告 | 管理员可以看到点赞数量和收藏数量 | 管理员可以看到点赞数量和收藏数量 | 是 |
5.2.5 用户评价功能的测试
表5-5 用户评价功能的测试过程表
| 测试内容 | 测试预期结果 | 测试实际结果 | 是否通过测试 |
| 用户可以根据入住体验来进行评价 | 管理员可以看到用户对客房的评价 | 管理员可以看到用户对客房的平滑 | 是 |
5.3 测试总结
在进行系统测试阶段,本研究对基于SpringBoot的酒店客房管理系统的功能和性能进行了全面测试和评估。在测试过程中,数据同步延迟、接口响应异常等多项技术问题得以解决,这些问题的解决对系统的稳定性和可靠性打好了坚实基础。通过不断地调试和优化,系统已经能够满足设计初衷,基本满足酒店日常运营的各项需求。经过这一连串的测试和调整,验证了系统的实用性和效率。目前,该管理系统已经完全符合实际应用的需求,在酒店环境部署使用方面已做好充分准备。系统功能的验证过程得以顺利完成,实例表明该阶段对系统的设计与实现的重要性不言而喻。
参考文献
- 董华军.酒店管理系统的设计与实现[J].工业控制计算机,2022,35(01):140-141.
- 岳颖颖.基于Web酒店管理系统设计分析[J].电子技术与软件工程,2021(17):196-197.
- 张宇.基于BIM与物联网的大型酒店运维管理研究[D].中国矿业大学,2020.
- 王冠龙.基于SSM的客房管理系统设计与实现[J].现代信息科技,2024,8(13):84-89
- 鲁思媛.客房管理系统的设计与实现[J].电子技术,2024,53(02):156-157.
- 朱玉凤.基于JavaWeb的酒店管理系统的设计与实现[J].网络安全和信息化,2023,(12):91-94.
- 傅东东.浅谈智慧酒店的设计要点[J].智能建筑与智慧城市,2022,(12):48-51.
- 郭志英.基于Web的酒店管理系统的设计与实现[J].长江信息通信,2022,35(12):120-123.
- 周文哲,孔璐.基于大数据的酒店运营信息管理系统设计[J].信息与电脑(理论版),2022,34(18):118-120.
- 钱春霞.智慧酒店系统设计研究[J].电子技术与软件工程,2022,(14):175-178.
- 钱春霞.连锁酒店管理系统的设计研究[J].电子技术与软件工程,2022,(11):216-219.
- August B ,Cecilia G ,Natasa N .Energy use and energy efficiency in cruise ship hotel systems in a Nordic climate[J].Energy Conversion and Management,2023,288
- Nutfillo I ,Istamkhuja D ,Kamol Y , et al.Inclusiveness of accommodation tools in Uzbekistan and the essence of inclusive tourism[J].BIO Web of Conferences,2024,141
- Aggarwal S ,Mittal A .Futuristic hospitality conceptualized: DASH - Decentralized Autonomous and Smart Hotel system[J].Journal of Open Innovation: Technology, Market, and Complexity,2024,10(1):223-225.
- 刘聪.酒店管理系统设计与研究[J].电子技术与软件工程,2021(01):165-166.
- 高丽.Java编程语言在计算机软件开发中的应用[J].信息与电脑(理论版),2020,32(18):80-82.
🙊作者简介:多年一线开发工作经验,分享技术代码帮助学生学习。自有计算机毕设的工作室团队,专注计算机毕设开发、定制、远程、文档编写指导等。
🍅 欢迎点赞 👍 收藏 ⭐留言 📝
🍅 Java毕设项目精品实战案例《2000+套》🍅
⬇️文章末尾获取联系方式,需要源码+毕设论文或者演示视频可以联系⬇️
⚡感兴趣大家可以点点关注收藏,后续更新更多项目资料。⚡












1019

被折叠的 条评论
为什么被折叠?



