HTML常用图像标签
1、img标签
<img src="图文路径" alt="图片无法显示时显示的文字"/>
2、figure标签和figcaption标签
当需要在网页中添加一个插图时,就可以使用figure标签来实现。figcaption标签是嵌套在figure标签中使用的,用于指定图片的标注。
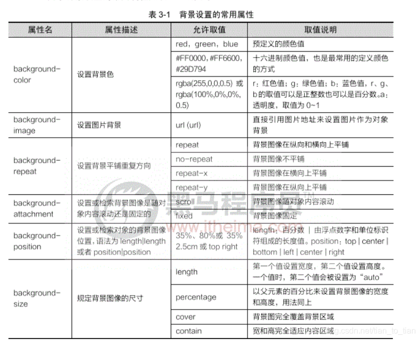
CSS背景设置
除上述常用的背景属性外,CSS支持背景属性的合写功能,也成为复合背景属性,用background进行设置,基本语法如下:
选择器{background:background-color||background-image||background-repeat||background-attachment||background-position}
如使用该符合属性定义其单个参数,则其他参数的默认值将无条件覆盖各自对应的单个属性设置。默认值为transparent none repeat scroll 0% 0%。尽管该属性不可继承,但如果为指定,其父对象的背景颜色和背景图将在对象下面显示。对应的脚本特性为background。
CSS阴影和渐变
1、盒阴影
text-shadow是对象的文本设置阴影,而box-shadow是给对象实现图层阴影,语法格式如下:
对象选择器{box-shadow:投影方式||x轴偏移量||y轴偏移量||阴影模糊半径||阴影扩展半径||阴影颜色}

2、CSS3渐变
CSS3的渐变属性主要包括线性渐变、径向渐变和重复渐变。
(1)线性渐变
CSS3中的线性渐变通过“background-image:linear-gradient(参数值);”来设置,其基本语法格式如下:
background-image:linear-gradient([<angle>|<side-or-corner>,]color stop,color stop[,color stop]*);

(2)径向渐变
语法格式:
background-image:radial-gradient(圆心坐标,渐变形状 渐变大小,color stop,color stop[,color stop]*);

重复渐变
重复渐变对以上两种渐变方式都适用,只需在两个属性前添加“repeating-”,语法格式如下:
/*线性重复渐变*/
repeating-linear-gradient(起始角度,color stop,color stop[,color stop]*)
/*径向重复渐变*/
repeating-radial-gradient(圆心坐标,渐变形状,渐变大小,color stop,color stop[,color stop]*)
CSS3圆角边框
CSS3圆角边框实际上是在矩形的4个角分别做内切圆,然后通过设置内切圆的半径来控制圆角的弧度。
border-radius属性的基本语法格式如下:
border-radius:1-4 length|%/1-4 length|%;
length:用于设置对象的圆角半径长度,不可为负值。
如果“/”前后的值都存在,那么“/”前面的值设置水平半径,“/”后面的值设置其垂直半径。如果没有“/”,则表示水平和垂直半径相等。
另外,其4个值是按照top-left、top-right、bottom-right、bottom-left的顺序来设置的。如果省略bottom-left,则与其top-right相同;如果省略bottom-right,则与其top-left相同;如果省略top-right,则与其top-left相同。
CSS3的过渡(CSS3transition)
CSS3的过渡就是平滑地改变一个元素的CSS值,使元素从一个样式逐渐过渡到另一个样式。要实现这样的效果,必须规定两项内容。
(1)规定应用过渡的CSS属性名称。
(2)规定效果的时长。
CSS3的过渡使用transition属性来定义,transition属性的基本语法格式如下:
transition:property duration timing-function delay;

CSS3变形(CSS3transform)
CSS3动画相关的第二个属性就是transform,CSS3transform属性允许我们对元素进行旋转、缩放、移动或倾斜,向元素应用2D或3D转换。基本语法格式如下:
transform:none|transform-functions;
transform属性的默认值为none,适用于内联元素和块元素,表示不进行变形。transform-functions用于设置变形函数,可以是一个或多个变形函数列表。
1、2D转换

如果一个元素需要设置多种变形效果,可以使用空格把多个变形属性值隔开。
2、元素的变形原点
元素的变形都有一个原点,元素围绕这个点进行变形或者旋转,默认的起始位置是元素的中心位置。
CSS变形使用transform-origin属性指定元素变形基于的原点,语法格式如下:
transform-origin:x-axis y-axis z-axis;
transform-origin最多接受3个值,分别是x轴、y轴和z轴的偏移量。

注意:当参数值为0px时,可以省略单位,也可以不写,因为它们都是可选参数。
3、3D转换
3D变形是指某个元素围绕其X轴、Y轴、Z轴进行旋转。


CSS3动画(CSS3animations)
CSS3 animations属性可以解决动画无法在多个状态中转换问题。一个完整的CSS animations由两部分构成:一组定义的动画关键帧和描述该动画的CSS声明。
1、@keyframes规则
在CSS3中使用@keyframes规则来创建动画,keyframes可以设置多个关键帧,每个关键帧表示动画过程中的一个状态。
语法格式如下:
@keyframes animationname{
keyframes-selector{css-styles;}
}
animationname表示当前动画的名称,它将作为引用时的唯一标识,不能为空;keyframes-selector是关键帧选择器,即指定当前关键帧要应用到整个动画过程中的位置值是一个百分比、from或者to。其中,from和0%效果相同表示动画的开始,to和100%效果相同表示动画的结束;css-styles定义执行到当前关键帧时对应的动画状态。以上三个属性缺一不可。
2、animation属性
animation属性用于描述动画的CSS声明,包括指定具体动画以及动画时长等行为。
基本语法格式如下:
animation:name duration timing-function delay iteration-count direction fill-mode play-state;

CSS精灵技术(CSS Sprites)
CSS Sprites被称为CSS精灵技术,是一种网页图片应用处理方式。它允许用户将一个页面涉及的所有小图片都包含到一张大图中去,这样,当访问该页面时,只需要载入一次图片,然后利用CSS的“background-image”“background-repeat”“background-position”组合进行背景定位,将一张大图片中的某个部分显示到网页中的固定位置。
CSS精灵技术的使用具体如下:
(1)准备一张精灵图,它是许多小图片的合并,由于精灵图要求不高于200KB,所以这种合并适合于一般小图标素材,不合适大的背景图片。
(2)创建一个容器来加载精灵图片。
(3)编写CSS代码。
本文详细介绍了CSS3中的图像标签、背景设置、阴影和渐变、圆角边框、过渡、变形以及3D转换,包括img、figure、figcaption、background属性、box-shadow、text-shadow、线性渐变、径向渐变、圆角边框语法、transition属性、transform属性及其2D和3D转换,以及CSS3动画和CSS精灵技术的应用。
6977





