要同时使用8个互相独立的异步串口UART,可以采用PCI-Express转8串口、PCI转8串口,笔记本还可用USB转8串口。下面我们逐个来看:
一、PCIE(PCI-Express)转8串口
PCIE总线对新老计算机的支持都比较好,PCIE转8串口方案采用CH384+CH438方案实现,下面分别是PCIE转全9线8个RS232串口方案,和PCIE转3线8个TTL串口方案的电路图。

PCIE-9L-RS232-8S

PCIE-3L-TTL-8S
二、PCI转8串口方案
比较老的计算机/工控机,或指定接口为PCI的,可以采用PCI转8个串口,可由CH358单芯片实现,以下为PCI转全9线8个RS232串口方案电路图,如只要用简单的3线TX/RX收发,去掉所有的MODEM信号即可,如果只要用TTL电平,去掉RS232器件即可。

PCI-9L-RS232-8S
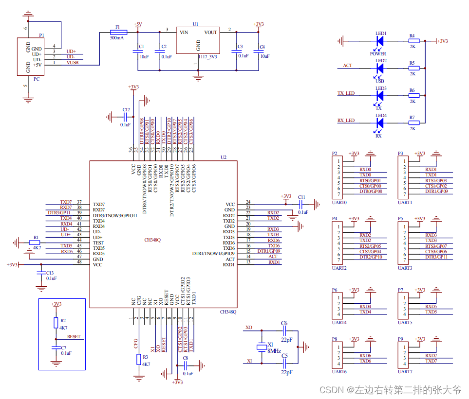
三、USB转8串口
USB转8串口也可以由CH348单芯片实现:CH348芯片有LQFP48和LQFP100这2种封装,大封装多出来DTR等MODEM信号和GPIO引脚。以下为CH348Q(LQFP48封装)实现的单芯片USB转8个串口电路图。

这是USB转全9线8个RS232串口的实物图,主芯片为CH348L(LQFP100封装)

以上就是通过PCI/PCIE/USB实现的8个UART串口方案,希望总有一款适合您的选择。
PCI/PCIE/USB转8串口方案详解

1791

被折叠的 条评论
为什么被折叠?



