串口在日常生活中用途很广,如液晶显示屏、共享器、电子玩具、汽车监测诊断仪、温湿度记录仪、安防监控、商超收银,以及智能穿戴,由于串口的简单方便以及低成本优势,在我们身边方方面面都有串口设备的出没,可现在的电脑,尤其是笔记本,早已抛弃了这种体积较大、速率不太高的接口。那要使用串口怎么办呢?简单的说:接口转换。
串口作为通用接口,可以由各种总线来转接,比如最常见的USB总线、PCI总线、比较新的PCI-Express总线,专用于笔记本的MiniPCIE、ExpressCard,多用于手机的低功耗蓝牙BLE,甚至可以用RJ45的网口来转换。
下面我们逐个举例:
- 一、USB转串口:
这种转接方案是使用最广、也是最简便常用的,如使用CH343芯片,只需小巧的3个电容,USB口就转接出了带全MODEM信号的9线串口,速率能到6Mbps,还支持CTS/RTS硬件自动流控,高速稳定传输不成问题。

如果对低成本有高要求,可以考虑应用最广、最常见的CH340。
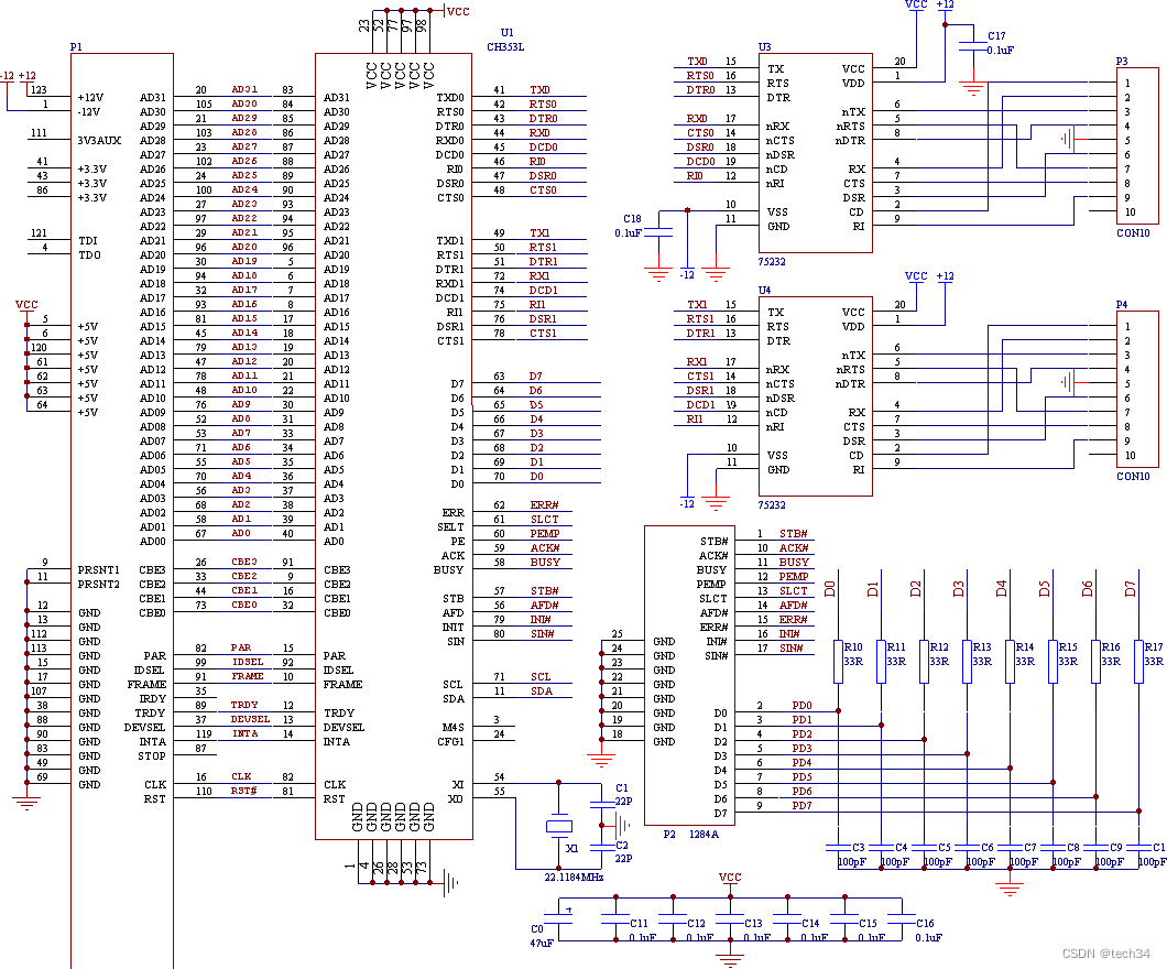
- 二、PCI转串口:
PCI板卡体积比较大,常用于工业控制、或固定于长期使用的电脑中,以使用CH353芯片为例,可通过PCI总线,转出2个完全独立的串口和1个并口/打印口,下图为市场常见的PCI转2个RS232加1个DB25并口卡的原理图。

- 三、PCI-Express转串口:
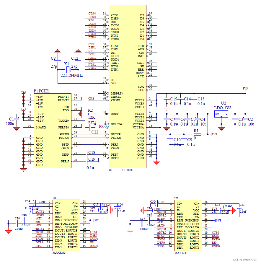
和PCI卡类似,市场上常见的PCIE板卡也是RS232串口的,或RS485和RS422串口。可使用CH382芯片,无需其他设置,直接从PCIE总线转出2个带全MODEM信号的9线TTL串口,串口的速率能到8Mbps,而实际RS232板卡串口的速率取决于该板卡使用的TTL转RS232电平转换芯片的最大速率。
下图为PCI-Express总线转2个RS232串口原理图:

和PCIE同源的MiniPCIE、ExpressCard电路连接也类似。MiniPCIE在工控机上用的更多,ExpressCard用在笔记本上,标识图案是只正在奔跑的兔子。
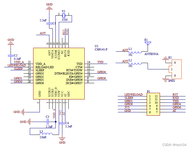
- 四、蓝牙转串口:
在手机上更方便的操控串口通讯,肯定首选低功耗蓝牙,BLE转串口也有单芯片精简的方案,用CH9141可独立实现,支持波特率可高达1Mbps,还包含GPIO等功能。下图为原理图:

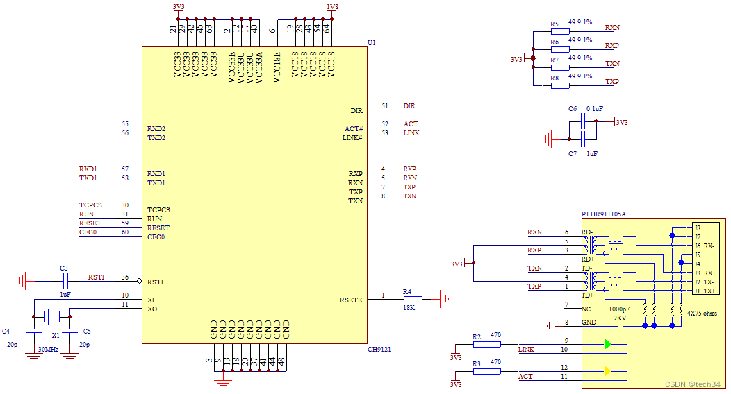
- 五、以太网转串口:
同样的,网络转串口也有透传单芯片方案,使用CH9121芯片,周围电路精简,即可轻松实现网络数据包和串口数据的双向透明传输。串口波特率支持300bps~921600bps,工作模式支持TCP CLIENT、TCP SERVER和UDP CLIENT、UDP SERVER 4种模式。下图为原理图:
以上是各种接口转接到串口的方式,总有一款可以适合你的应用。
2541

被折叠的 条评论
为什么被折叠?



