文章目录
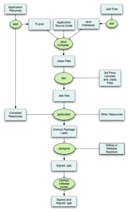
1. 整体流程图

- 通过AAPT工具进行资源文件(包括AndroidManifest.xml、布局文件、各种xml资源等)的打包,生成R.java文件。
- 通过AIDL工具处理AIDL文件,生成相应的Java文件。
- 通过Javac工具编译项目源码,生成Class文件。
- 通过DX工具将所有的Class文件转换成DEX文件,该过程主要完成Java字节码转换成Dalvik字节码,压缩常量池以及清除冗余信息等工作。
- 通过ApkBuilder工具将资源文件、DEX文件打包生成APK文件。
- 利用KeyStore对生成的APK文件进行签名。
- 如果是正式版的APK,还会利用ZipAlign工具进行对齐处理,对齐的过程就是将APK文件中所有的资源文件举例文件的起始距离都偏移4字节的整数倍,这样通过内存映射访问APK文件的速度会更快。
1.1 aapt阶段
使用aapt来打包res资源文件,生成R.java、resources.arsc和res文件(二进制 & 非二进制如res/raw和pic保持原样)
- 除了assets和res/raw资源被原装不动地打包进APK之外,其它的资源都会被编译或者处理;
- 除了assets资源之外,其它的资源都会被赋予一个资源ID
- 打包工具负责编译和打包资源,编译完成之后,会生成一个resources.arsc文件和一个R.java,前者保存的是一个资源索引表,后者定义了各个资源ID常量
- 应用程序配置文件AndroidManifest.xml同样会被编译成二进制的XML文件,然后再打包到APK里面去。
1.2 aidl阶段
1.3 Java Compiler阶段
通过Java Compiler编译R.java、Java接口文件、Java源文件,生成.class文件。
1.4 dex阶段
通过dex命令,将.class文件和第三方库中的.class文件处理生成classes.dex。
1.5 apkbuilder阶段
将classes.dex、resources.arsc、res文件夹(res/raw资源被原装不动地打包进APK之外,其它的资源都会被编译或者处理)、Other Resources(assets文件夹)、AndroidManifest.xml打包成apk文件。
- res/raw和assets的相同点:
1.两者目录下的文件在打包后会原封不动的保存在apk包中,不会被编译成二进制。
- res/raw和assets的不同点:
1.res/raw中的文件会被映射到R.java文件中,访问的时候直接使用资源ID即R.id.filename;assets文件夹下的文件不会被映射到R.java中,访问的时候需要AssetManager类。
2.res/raw不可以有目录结构,而assets则可以有目录结构,也就是assets目录下可以再建立文件夹
1.6 Jarsigner阶段
1.7 zipalign阶段
release mode 下使用 aipalign进行align,即对签名后的apk进行对齐处理。
Zipalign是一个android平台上整理APK文件的工具,它对apk中未压缩的数据进行4字节对齐,对齐后就可以使用mmap函数读取文件,可以像读取内存一样对普通文件进行操作。如果没有4字节对齐,就必须显式的读取,这样比较缓慢并且会耗费额外的内存。
2. APK文件的组成

542

被折叠的 条评论
为什么被折叠?



