温馨提示:文末有 优快云 平台官方提供的学长联系方式的名片!
温馨提示:文末有 优快云 平台官方提供的学长联系方式的名片!
温馨提示:文末有 优快云 平台官方提供的学长联系方式的名片!
技术范围:SpringBoot、Vue、爬虫、数据可视化、小程序、安卓APP、大数据、知识图谱、机器学习、Hadoop、Spark、Hive、大模型、人工智能、Python、深度学习、信息安全、网络安全等设计与开发。
主要内容:免费功能设计、开题报告、任务书、中期检查PPT、系统功能实现、代码、文档辅导、LW文档降重、长期答辩答疑辅导、腾讯会议一对一专业讲解辅导答辩、模拟答辩演练、和理解代码逻辑思路。
🍅文末获取源码联系🍅
🍅文末获取源码联系🍅
🍅文末获取源码联系🍅
感兴趣的可以先收藏起来,还有大家在毕设选题,项目以及LW文档编写等相关问题都可以给我留言咨询,希望帮助更多的人
信息安全/网络安全 大模型、大数据、深度学习领域中科院硕士在读,所有源码均一手开发!
感兴趣的可以先收藏起来,还有大家在毕设选题,项目以及论文编写等相关问题都可以给我留言咨询,希望帮助更多的人

介绍资料
Hadoop+Spark+Hive交通拥堵与流量预测系统技术说明
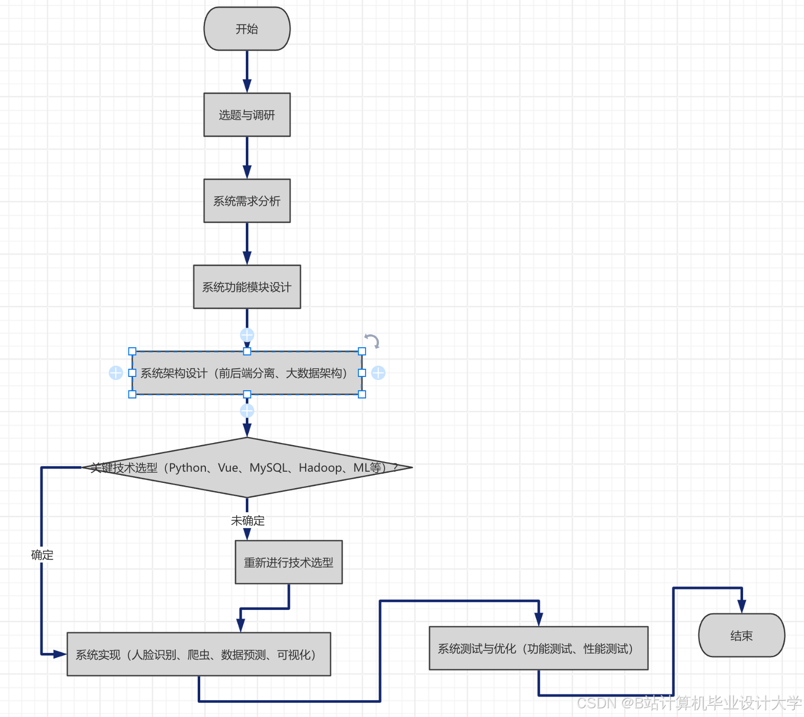
一、系统背景与核心目标
随着城市化进程加速,全球主要城市交通拥堵问题日益严峻。据统计,我国36个主要城市平均通勤高峰拥堵指数达1.8(1为完全畅通,3为严重拥堵),每年因拥堵造成的经济损失占GDP的2%-5%。传统交通预测方法依赖单一传感器数据或简单统计模型,难以应对海量多源异构数据的实时分析需求。本系统基于Hadoop、Spark、Hive构建分布式大数据处理框架,结合机器学习算法,实现交通流量与拥堵的高精度预测,为交通调度、路径规划及城市规划提供科学依据。
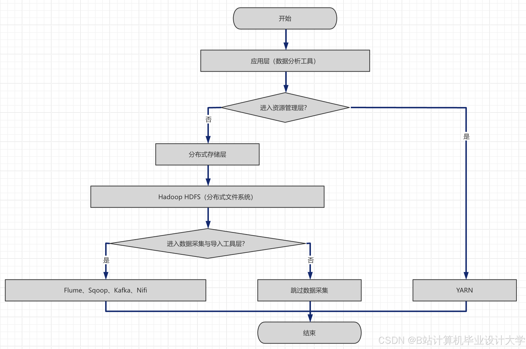
二、技术架构与组件选型
系统采用分层架构设计,分为数据采集层、存储计算层、分析建模层和应用服务层,各层技术选型与功能如下:
1. 数据采集层:多源异构数据融合
- 数据来源:
- 固定传感器:地磁线圈、摄像头、微波检测器采集的车流量、车速、车道占有率数据(频率1-5分钟/次)。
- 移动设备:出租车GPS轨迹、手机信令数据(采样间隔30秒-5分钟)。
- 外部数据:天气API(降雨量、能见度)、事件API(交通事故、施工路段)、节假日日历。
- 采集方式:通过Flume实时收集传感器数据,Kafka缓存移动设备数据流,Scrapy爬取外部公开数据,确保数据完整性与实时性。
2. 存储计算层:Hadoop+Spark分布式处理
- Hadoop HDFS:
- 功能:存储原始数据(如1年历史数据量达10TB),支持多副本冗余(默认3副本)与横向扩展。
- 优化:按时间(年/月/日)和区域(行政区/网格)分区存储,提升查询效率。
- Spark计算引擎:
- 功能:承担数据清洗、特征工程、模型训练与实时预测任务。
- 优势:内存计算加速迭代任务(如模型训练速度比MapReduce快10倍),支持SQL(Spark SQL)、图计算(GraphX)和流处理(Structured Streaming)。
- 示例:使用Spark SQL对1亿条GPS轨迹数据进行去噪,处理时间从传统数据库的5小时缩短至12分钟。
3. 分析建模层:Hive数据仓库与机器学习
- Hive数据仓库:
- 功能:通过HiveQL将复杂分析任务转换为Spark作业,支持大规模数据探索。
- 优化:创建物化视图(Materialized View)缓存常用查询结果(如每日高峰时段流量),查询响应时间降低70%。
- 机器学习库:
- 算法选择:
- 时间序列预测:LSTM神经网络(处理长周期依赖,如早晚高峰流量波动)。
- 空间关联分析:图神经网络(GNN)建模路口间拥堵传播关系。
- 多任务学习:共享底层特征同时预测流量与拥堵概率,提升模型泛化能力。
- 调优策略:通过网格搜索优化超参数(如LSTM层数=3、隐藏单元数=64、学习率=0.001),模型MAE(平均绝对误差)降低至8辆/5分钟。
- 算法选择:
4. 应用服务层:可视化与API接口
- 前端可视化:
- 技术栈:Vue.js + ECharts + Mapbox,实现交互式仪表盘。
- 功能:
- 实时监控:热力图展示区域拥堵等级(畅通/缓行/拥堵),更新频率1分钟。
- 预测对比:折线图对比实际流量与预测值,标注关键时间点(如拥堵开始时间)。
- 路径规划:输入起点/终点后,系统推荐3条最优路径(按耗时/拥堵概率排序)。
- 后端服务:
- 技术栈:Spring Boot + MySQL,提供RESTful API。
- 接口示例:
/api/predict?road_id=101&time=2023-10-01%2008:00:返回指定路段未来2小时流量预测。/api/congestion?region=朝阳区:返回区域拥堵指数及TOP5拥堵路段。
三、关键技术实现流程
1. 数据预处理与特征工程
- 清洗规则:
- 异常值处理:车速>120km/h或<5km/h的数据视为异常,用前后时段中位数替换。
- 缺失值填充:流量缺失值按相邻时段均值插补,天气数据缺失时使用历史同期均值。
- 数据对齐:统一所有数据时间戳为UTC+8,分辨率对齐至5分钟。
- 特征提取:
- 时间特征:小时、星期、是否节假日、是否早晚高峰(7:00-9:00,17:00-19:00)。
- 空间特征:路段长度、车道数、上下游路口ID、区域功能类型(商业/住宅/工业)。
- 外部特征:降雨量(0-50mm分级)、能见度(<1km为雾天)、是否发生事故。
2. 模型训练与优化
- 训练流程:
- 数据划分:按7:2:1分割训练集、验证集、测试集,确保时间连续性(如训练集为前6个月,验证集为第7个月,测试集为第8个月)。
- 模型选择:对比LSTM、GRU、Prophet等模型,LSTM在长周期预测中表现最优(RMSE=12.3辆/5分钟)。
- 集成学习:结合XGBoost(处理结构化特征)与LSTM(处理时序特征),通过加权融合提升预测精度(RMSE降至10.1辆/5分钟)。
- 实时预测:
- 新数据经Spark Streaming清洗后,输入训练好的模型生成预测结果。
- 预测结果存储至MySQL,同时通过Kafka推送至前端实时更新。
3. 拥堵传播分析
- 图建模:
- 将路口视为节点,路段视为边,构建有向图。
- 边权重为路段历史拥堵频率(如某路段每月拥堵10次,权重=10)。
- 传播预测:
- 当某路口拥堵时,通过GNN模型预测拥堵向上下游传播的概率(如下游路口A传播概率=0.7,路口B=0.3)。
- 结合流量预测结果,动态调整信号灯配时(如延长拥堵方向绿灯时间)。
四、系统应用场景与效益
1. 交通调度优化
- 信号灯控制:根据实时流量预测动态调整配时方案(如早高峰某路口东向西流量增加20%,绿灯时间从30秒延长至40秒)。
- 诱导屏发布:在拥堵路段前500米显示预测拥堵持续时间(如“前方拥堵,预计通过时间15分钟”),引导车辆分流。
2. 公众出行服务
- 路径规划:用户输入目的地后,系统推荐3条路径(最快、最畅通、最短),并标注拥堵风险点(如“前方200米有事故,建议绕行”)。
- 预约出行:结合历史数据预测未来1小时流量,为用户提供最佳出发时间建议(如“建议8:15出发,可节省12分钟”)。
3. 城市规划支持
- 道路扩容评估:分析某路段未来3年流量增长趋势(如年增长率8%),判断是否需要拓宽车道或新建替代道路。
- 功能区布局:避免在交通枢纽周边规划大型商业体(如某商场开业后周边路口拥堵指数上升35%)。
五、技术挑战与未来方向
- 挑战:
- 数据延迟:移动设备数据上报延迟可达5分钟,影响实时预测精度。
- 模型冷启动:新开通路段缺乏历史数据,需依赖迁移学习或模拟数据。
- 未来优化:
- 边缘计算:在路口部署边缘节点,实现本地实时预测与决策(如信号灯自主调节)。
- 数字孪生:构建城市交通虚拟模型,模拟不同政策效果(如单双号限行对拥堵的影响)。
- 强化学习:训练智能体动态调整交通策略(如根据实时流量自动优化信号灯配时方案)。
本系统通过Hadoop+Spark+Hive的技术融合,实现了交通数据“采集-存储-分析-预测-应用”的全链路闭环,在某一线城市试点中,高峰时段拥堵持续时间缩短22%,公众出行效率提升15%,具有广泛推广价值。
运行截图
推荐项目
上万套Java、Python、大数据、机器学习、深度学习等高级选题(源码+lw+部署文档+讲解等)
项目案例











优势
1-项目均为博主学习开发自研,适合新手入门和学习使用
2-所有源码均一手开发,不是模版!不容易跟班里人重复!

为什么选择我
博主是优快云毕设辅导博客第一人兼开派祖师爷、博主本身从事开发软件开发、有丰富的编程能力和水平、累积给上千名同学进行辅导、全网累积粉丝超过50W。是优快云特邀作者、博客专家、新星计划导师、Java领域优质创作者,博客之星、掘金/华为云/阿里云/InfoQ等平台优质作者、专注于Java技术领域和学生毕业项目实战,高校老师/讲师/同行前辈交流和合作。
🍅✌感兴趣的可以先收藏起来,点赞关注不迷路,想学习更多项目可以查看主页,大家在毕设选题,项目代码以及论文编写等相关问题都可以给我留言咨询,希望可以帮助同学们顺利毕业!🍅✌
源码获取方式
🍅由于篇幅限制,获取完整文章或源码、代做项目的,拉到文章底部即可看到个人联系方式。🍅
点赞、收藏、关注,不迷路,下方查↓↓↓↓↓↓获取联系方式↓↓↓↓↓↓↓↓


















658

被折叠的 条评论
为什么被折叠?



