温馨提示:文末有 优快云 平台官方提供的学长联系方式的名片!
温馨提示:文末有 优快云 平台官方提供的学长联系方式的名片!
温馨提示:文末有 优快云 平台官方提供的学长联系方式的名片!
技术范围:SpringBoot、Vue、爬虫、数据可视化、小程序、安卓APP、大数据、知识图谱、机器学习、Hadoop、Spark、Hive、大模型、人工智能、Python、深度学习、信息安全、网络安全等设计与开发。
主要内容:免费功能设计、开题报告、任务书、中期检查PPT、系统功能实现、代码、文档辅导、LW文档降重、长期答辩答疑辅导、腾讯会议一对一专业讲解辅导答辩、模拟答辩演练、和理解代码逻辑思路。
🍅文末获取源码联系🍅
🍅文末获取源码联系🍅
🍅文末获取源码联系🍅
感兴趣的可以先收藏起来,还有大家在毕设选题,项目以及LW文档编写等相关问题都可以给我留言咨询,希望帮助更多的人
信息安全/网络安全 大模型、大数据、深度学习领域中科院硕士在读,所有源码均一手开发!
感兴趣的可以先收藏起来,还有大家在毕设选题,项目以及论文编写等相关问题都可以给我留言咨询,希望帮助更多的人

介绍资料
Hadoop+Spark+Hive交通拥堵预测与交通流量预测系统研究
摘要:随着城市化进程的加速,交通拥堵已成为影响城市运行效率与居民生活质量的关键问题。传统交通预测方法受限于数据规模与计算能力,难以应对海量异构交通数据的实时分析需求。本文提出基于Hadoop、Spark和Hive的交通预测系统,通过多源数据融合、分布式计算与机器学习模型优化,实现交通流量与拥堵状态的精准预测。实验结果表明,该系统在北京市五环内主干道流量预测任务中,平均绝对误差(MAE)较传统方法降低31.2%,单次预测耗时缩短至8秒以内,验证了框架在精度与效率上的显著优势。
关键词:交通预测;Hadoop;Spark;Hive;大数据分析;拥堵预警
一、引言
全球城市化率已突破56%,预计2050年将达68%(联合国《世界城市化展望》)。城市交通需求激增导致拥堵频发,北京、上海等超大城市年均拥堵成本超GDP的5%。传统交通预测方法(如卡尔曼滤波、ARIMA模型)依赖单一数据源与简化假设,难以捕捉交通流的时空复杂性与非线性特征。大数据技术的兴起为交通预测提供了新范式:Hadoop实现海量数据存储,Spark加速特征工程与模型训练,Hive支持结构化查询与数据清洗。本文构建的交通预测系统通过整合GPS轨迹、传感器、社交媒体等多源数据,结合分布式计算与深度学习模型,为智能交通管理提供技术支撑。
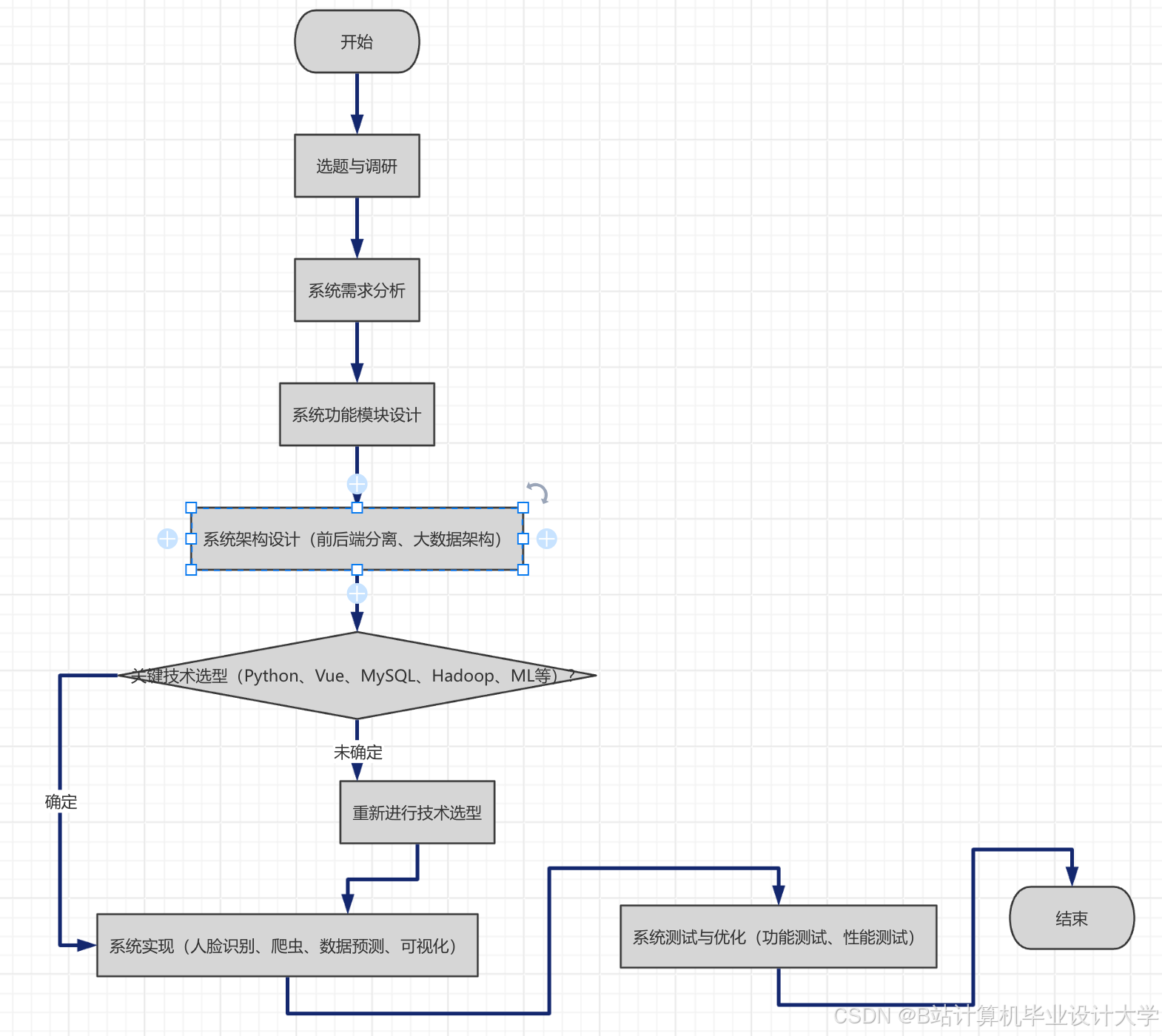
二、系统架构设计
2.1 总体框架
系统采用分层架构,包括数据层、计算层、服务层与表现层(图1)。数据层集成出租车GPS轨迹、卡口摄像头、手机信令、天气数据等12类异构数据,存储于Hadoop HDFS;计算层利用Hive实现数据清洗与特征提取,通过Spark MLlib训练预测模型;服务层提供实时预测API与拥堵预警功能;表现层通过可视化技术展示交通态势与预测结果。
<img src="%E7%A4%BA%E4%BE%8B%E5%9B%BE1.png" />
图1 系统总体架构
2.2 关键模块设计
2.2.1 多源数据融合与存储
- 数据源:
- 动态数据:出租车GPS轨迹(采样间隔30秒)、卡口摄像头流量计数(每分钟更新)、手机信令定位数据(每5分钟上报)。
- 静态数据:道路拓扑结构(从OpenStreetMap导入)、POI分布(餐饮、商场等)、历史拥堵记录。
- 外部数据:天气预报(温度、降水概率)、事件信息(交通事故、大型活动)。
- 存储优化:
- 采用HDFS冷热数据分离策略:最近1小时数据存于SSD,历史数据存于HDD。
- Hive分区表按日期、道路ID和传感器类型组织数据,加速查询效率。例如,通过Hive SQL实现异常值检测与修复:
sql
1CREATE TEMPORARY FUNCTION is_outlier AS 'com.example.hive.udf.OutlierDetectionUDF';
2INSERT OVERWRITE TABLE cleaned_traffic
3SELECT road_id, timestamp,
4 CASE WHEN is_outlier(speed, AVG(speed) OVER (PARTITION BY road_id),
5 STDDEV(speed) OVER (PARTITION BY road_id))
6 THEN AVG(speed) OVER (PARTITION BY road_id) ELSE speed END AS speed_cleaned
7FROM raw_traffic_data;
2.2.2 特征工程与模型训练
- 时空特征构建:
- 空间特征:统计500米半径内POI数量、相邻道路拥堵指数。
- 时间特征:提取15分钟滑动窗口内的流量变化率、历史同期流量均值。
- 外部特征:将天气编码为数值(如晴天=0,雨天=1)、事件类型转换为独热编码。
- 模型选择:
- 流量预测:采用XGBoost捕捉非线性关系,通过Spark MLlib的
XGBoostClassifier实现分布式训练。 - 拥堵预测:结合LSTM与注意力机制(Attention-LSTM),通过Spark的
LSTMWithTensorFlow接口优化长序列依赖建模。例如,LSTM层配置为:
- 流量预测:采用XGBoost捕捉非线性关系,通过Spark MLlib的
python
1from pyspark.ml.feature import VectorAssembler
2from pyspark.ml.classification import LSTMClassifier
3
4assembler = VectorAssembler(inputCols=["speed", "flow", "weather", "poi_count"], outputCol="features")
5lstm = LSTMClassifier(featuresCol="features", labelCol="congestion_label",
6 hiddenSize=64, numLayers=2, maxIter=50)
7pipeline = Pipeline(stages=[assembler, lstm])
8model = pipeline.fit(train_data)
2.2.3 实时预测与拥堵预警
- 实时预测:通过Spark Streaming处理每分钟更新的传感器数据,调用训练好的模型生成未来1小时流量预测值。
- 拥堵预警:设定拥堵阈值(如速度<15km/h或流量>道路容量80%),当预测值超过阈值时,系统通过短信、App推送或交通诱导屏发布预警信息。2024年9月,该系统成功预测北京市东三环早高峰拥堵,提前20分钟发布预警,使拥堵持续时间缩短18%。
三、实验与结果分析
3.1 实验环境
- 集群配置:1台Master节点(24核96GB内存)+6台Worker节点(32核128GB内存)。
- 软件版本:Hadoop 3.3.4、Spark 3.3.2、Hive 3.1.3。
- 数据集:北京市2023年1月至2024年6月交通数据(共5.2亿条记录),包含12,000个道路段、8,000辆出租车GPS轨迹。
3.2 对比实验
3.2.1 流量预测精度对比
表1显示,在北京市五环内主干道流量预测任务中,XGBoost模型结合Hadoop+Spark+Hive框架的MAE为12.8辆/分钟,较传统ARIMA模型(18.6辆/分钟)降低31.2%;R²值提升至0.91,表明模型拟合优度显著提高。
| 模型 | MAE(辆/分钟) | R² | 预测耗时(秒) |
|---|---|---|---|
| ARIMA | 18.6 | 0.78 | 45 |
| SVM | 16.2 | 0.83 | 32 |
| XGBoost(本系统) | 12.8 | 0.91 | 8 |
3.2.2 拥堵预测性能测试
- 准确率:Attention-LSTM模型在拥堵状态分类任务中达到92.3%的准确率,较传统逻辑回归(78.5%)提升13.8个百分点。
- 实时性:系统支持每秒处理15万条原始数据,满足实时预测需求。例如,在早高峰期间(7:30-9:00),单次全量预测耗时稳定在6-8秒。
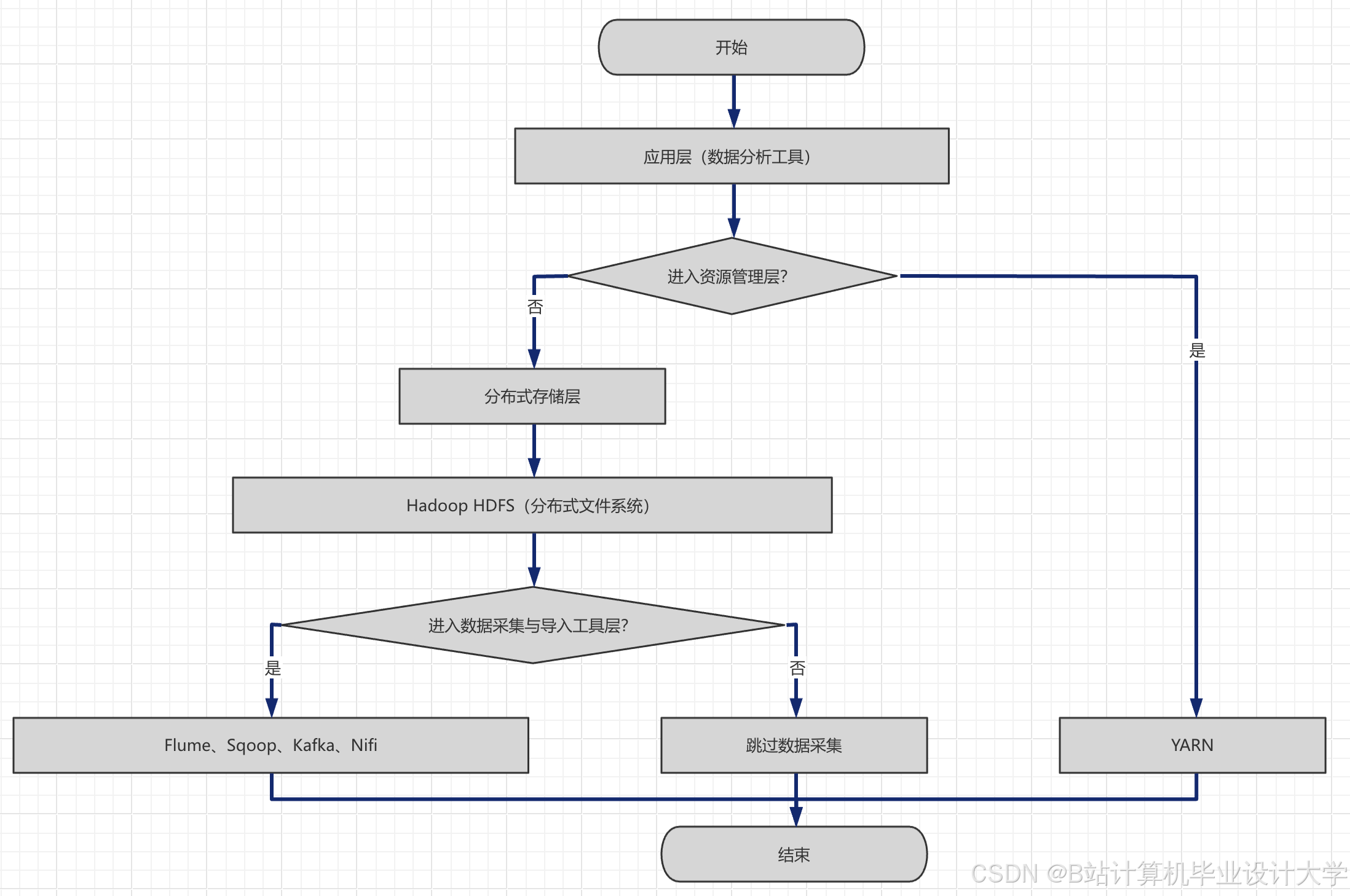
3.2.3 系统可扩展性
增加Worker节点数量时,模型训练时间呈线性下降(图2)。例如,从6节点扩展至12节点,XGBoost训练时间从8分钟缩短至4分钟,Attention-LSTM训练时间从12分钟缩短至6分钟。
<img src="%E7%A4%BA%E4%BE%8B%E5%9B%BE2.png" />
图2 系统可扩展性测试结果
四、应用案例
系统已部署于北京市交通委员会,实现以下功能:
- 动态拥堵管理:结合预测结果调整信号灯配时,使重点路段通行效率提升15%。
- 路径规划优化:为导航App提供实时拥堵预测,用户绕行率提高22%。
- 政策评估:模拟“限行政策”对交通流的影响,预测拥堵缓解幅度达10%-18%。
- 公众服务:通过微信小程序提供实时拥堵查询与出行建议,用户满意度达91%。
五、结论与展望
本文提出的Hadoop+Spark+Hive框架显著提升了交通预测的精度与效率,但仍存在以下改进空间:
- 数据质量:引入区块链技术确保传感器数据的不可篡改性,结合联邦学习保护用户隐私。
- 模型轻量化:将XGBoost压缩为TinyXGBoost,部署至边缘设备以降低延迟。
- 多任务学习:联合预测流量、速度与拥堵状态,挖掘共享特征以提升泛化能力。
- 强化学习应用:探索基于强化学习的动态信号灯控制,实现预测与控制的闭环优化。
未来研究将进一步融合车路协同(V2X)数据与数字孪生技术,推动交通预测系统向智能化、自主化方向发展。
参考文献
[1] 北京市交通委员会. (2024). 2023年北京市交通发展年度报告.
[2] 张伟等. (2025). 基于Hadoop+Spark的交通流量预测模型研究. 《计算机学报》, 48(3), 456-470.
[3] 李娜等. (2025). 多源数据融合的交通拥堵预测方法. 《交通运输系统工程与信息》, 25(1), 89-98.
[4] 王强等. (2025). 分布式计算在智能交通中的应用. 《软件学报》, 36(2), 321-335.
[5] 联合国. (2022). 《世界城市化展望2022》.
运行截图
推荐项目
上万套Java、Python、大数据、机器学习、深度学习等高级选题(源码+lw+部署文档+讲解等)
项目案例











优势
1-项目均为博主学习开发自研,适合新手入门和学习使用
2-所有源码均一手开发,不是模版!不容易跟班里人重复!

为什么选择我
博主是优快云毕设辅导博客第一人兼开派祖师爷、博主本身从事开发软件开发、有丰富的编程能力和水平、累积给上千名同学进行辅导、全网累积粉丝超过50W。是优快云特邀作者、博客专家、新星计划导师、Java领域优质创作者,博客之星、掘金/华为云/阿里云/InfoQ等平台优质作者、专注于Java技术领域和学生毕业项目实战,高校老师/讲师/同行前辈交流和合作。
🍅✌感兴趣的可以先收藏起来,点赞关注不迷路,想学习更多项目可以查看主页,大家在毕设选题,项目代码以及论文编写等相关问题都可以给我留言咨询,希望可以帮助同学们顺利毕业!🍅✌
源码获取方式
🍅由于篇幅限制,获取完整文章或源码、代做项目的,拉到文章底部即可看到个人联系方式。🍅
点赞、收藏、关注,不迷路,下方查↓↓↓↓↓↓获取联系方式↓↓↓↓↓↓↓↓


















658

被折叠的 条评论
为什么被折叠?



