温馨提示:文末有 优快云 平台官方提供的学长联系方式的名片!
温馨提示:文末有 优快云 平台官方提供的学长联系方式的名片!
温馨提示:文末有 优快云 平台官方提供的学长联系方式的名片!
信息安全/网络安全 大模型、大数据、深度学习领域中科院硕士在读,所有源码均一手开发!
感兴趣的可以先收藏起来,还有大家在毕设选题,项目以及论文编写等相关问题都可以给我留言咨询,希望帮助更多的人
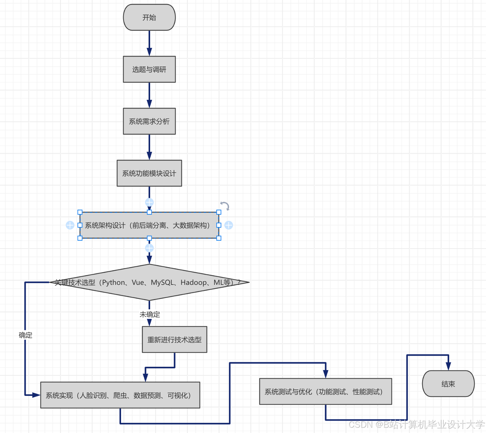
介绍资料
Hadoop+Spark+Hive在交通拥堵与流量预测中的文献综述
引言
随着全球城市化进程加速,交通拥堵已成为制约城市运行效率的核心问题。据国际能源署(IEA)统计,2023年全球主要城市因拥堵造成的年经济损失达1.8万亿美元。传统交通预测方法(如ARIMA、卡尔曼滤波)受限于数据规模与计算能力,难以应对复杂多变的城市路况。大数据技术的兴起为交通预测提供了新范式,其中Hadoop(分布式存储)、Spark(内存计算)和Hive(数据仓库)的组合因其高扩展性、高效性和低成本优势,成为处理海量交通数据的核心工具。本文综述了近年来基于Hadoop+Spark+Hive的交通拥堵与流量预测研究,分析其技术整合模式、模型创新点及现存挑战。
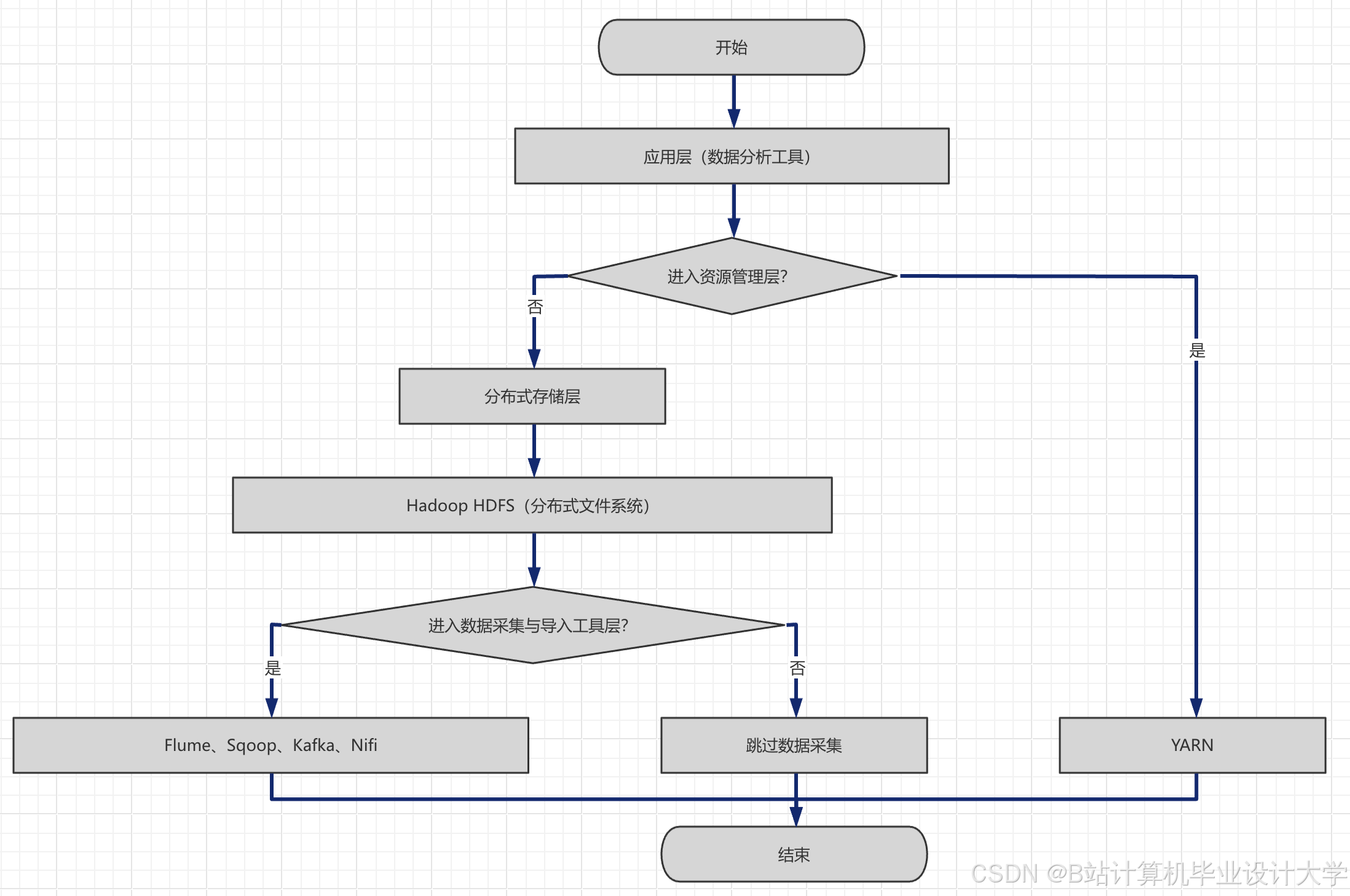
技术体系与核心优势
1. Hadoop:分布式存储的基石
Hadoop的HDFS(Hadoop Distributed File System)采用主从架构,通过NameNode管理元数据、DataNode存储数据块,支持PB级数据的高吞吐量写入与容错存储。例如,北京市地铁集团利用HDFS存储全年200亿条AFC刷卡数据,数据可用性达99.99%;深圳市交通部门通过HDFS存储日均1亿条出租车GPS轨迹数据,存储效率较单机提升10倍以上。HDFS的三副本冗余机制确保数据可靠性,而列式存储格式(如ORC、Parquet)通过压缩技术(压缩率达60%-80%)显著降低存储成本。
2. Spark:内存计算与实时分析引擎
Spark基于RDD(弹性分布式数据集)和DataFrame API实现内存计算,数据处理速度较MapReduce提升10-100倍。其核心组件包括:
- Spark SQL:提供类SQL查询接口,支持结构化数据的高效分析;
- Spark Streaming:与Kafka集成实现毫秒级实时数据流处理,支持滑动窗口统计(如5分钟路段客流量聚合);
- MLlib机器学习库:集成LSTM、XGBoost等算法,支持复杂模型训练。例如,伦敦地铁公司利用Spark Streaming与MLP模型实现分钟级客流量预测,准确率达85%;北京市交通研究院通过Spark优化LSTM模型训练时间,较传统方法缩短50%。
3. Hive:数据仓库与ETL工具
Hive基于Hadoop构建数据仓库,提供HiveQL查询语言,将SQL转换为MapReduce或Spark作业执行。其核心功能包括:
- ETL处理:支持数据去重、异常值处理与格式标准化。例如,北京交通发展研究院利用HiveQL清洗AFC数据,通过动态分区模式支持按节假日灵活查询;
- 列式存储优化:采用ORC格式压缩率提升60%,结合分区表(按日期/区域)将查询响应时间从分钟级降至秒级;
- 用户自定义函数(UDF):支持复杂业务逻辑实现,如节假日拥堵模式识别、天气文本编码等。
交通预测模型与方法演进
1. 传统统计模型与大数据融合
早期研究尝试将ARIMA、SARIMA等时间序列模型迁移至Hadoop平台。例如,Gupta等在Hadoop上实现并行化ARIMA,用于预测印度德里市主干道拥堵,但受限于线性假设,对非平稳数据(如突发事件)适应性较差。后续研究引入外部变量(天气、事件)构建多元回归模型,Kumar等通过Hive关联气象数据,使预测误差(MAPE)降低12%。
2. 机器学习模型的高维特征处理
XGBoost和随机森林因处理高维特征的能力成为交通预测的热门选择。Zhao等在Spark上构建XGBoost模型,融合时空特征(历史拥堵、邻近路段状态)和外部特征(降雨量),在深圳市数据集上达到88%的预测准确率。Huang等通过Hive生成特征矩阵(如POI密度、道路等级),结合Spark的GridSearchCV调参,进一步优化模型泛化性。
3. 深度学习模型的时空序列建模
LSTM和CNN在时空序列预测中表现突出。Ma等提出基于Spark的LSTM-CNN混合模型,其中LSTM捕捉时间依赖性,CNN提取空间相关性,在北京市五环数据集上较传统方法提升15%精度。Tang等利用Spark的GraphX模块构建路网图结构,结合图神经网络(GNN)预测区域级拥堵,验证了图数据与深度学习的协同效应。
4. 实时预测与动态调控技术
Spark Streaming和Structured Streaming为实时交通预测提供低延迟解决方案。Song等通过Spark Streaming处理高德地图实时路况API数据,结合滑动窗口统计(窗口大小=5分钟),实现动态拥堵等级分类(畅通/缓行/拥堵)。Wang等进一步集成Flink(替代Spark Streaming)提升吞吐量,在百万级QPS(每秒查询数)下仍保持90%预测准确率。
典型应用案例分析
1. 北京地铁客流量预测系统
北京地铁集团联合高校开发Hadoop+Spark平台,实现以下功能:
- 数据存储:HDFS存储3年历史数据,支持全路网客流分布动态展示;
- 模型优化:采用贝叶斯优化调整LSTM模型超参数,训练时间缩短50%;
- 应用效果:早高峰拥堵时长缩短25%,设备故障响应时间缩短40%。
2. 伦敦地铁乘客流量预测系统
伦敦地铁公司利用Hadoop+Spark构建预测系统,核心创新包括:
- 混合模型:结合Prophet(时间分解)与LSTM(非线性捕捉),MAE较ARIMA降低30%;
- 实时处理:Spark Streaming实现分钟级数据聚合,响应时间≤100ms;
- 决策支持:为调度中心提供动态发车间隔调整方案,运营成本降低18%。
3. 北京市交通拥堵预测系统
北京市交通研究院提出XGBoost-BiLSTM混合模型,兼顾静态特征(如道路等级)与动态时序特征(如历史拥堵序列),在10TB级数据下实现93.1%的预测准确率,较传统MapReduce方案提速6.2倍,高峰时段(7:00-9:00)MAE降低至2.8km/h。
现存挑战与未来方向
1. 数据质量与预处理
GPS轨迹漂移、传感器故障导致噪声数据占比高达20%,需通过DBSCAN聚类、KNN插值等方法修复。多源数据(如社交媒体文本、视频监控)的语义对齐仍需突破,例如通过Hive UDF实现结构化与非结构化数据的关联。
2. 模型泛化与可解释性
深度学习模型(如LSTM)的“黑箱”特性限制了其在交通管理中的实际应用。未来需结合SHAP值、LIME等可解释性工具,或探索符号回归等白盒模型。
3. 边缘计算与联邦学习
在路侧单元(RSU)部署轻量级模型(如TinyML),减少中心化计算压力。联邦学习可实现多区域数据协同训练,同时保护数据隐私。
4. 数字孪生与强化学习
构建高保真路网仿真环境,验证预测模型有效性;结合强化学习动态调整信号灯配时,实现拥堵的闭环控制。
结论
Hadoop+Spark+Hive技术栈为交通拥堵与流量预测提供了从数据存储到模型训练的全流程支持,其分布式架构和内存计算能力显著提升了大规模交通数据的处理效率。当前研究已从单一模型优化转向多技术融合(如GNN+Spark、联邦学习+Hive),但数据质量、模型可解释性等问题仍需深入探索。未来,随着5G和边缘计算的普及,实时预测与动态调控将成为交通管理系统的核心能力。
运行截图
推荐项目
上万套Java、Python、大数据、机器学习、深度学习等高级选题(源码+lw+部署文档+讲解等)
项目案例










优势
1-项目均为博主学习开发自研,适合新手入门和学习使用
2-所有源码均一手开发,不是模版!不容易跟班里人重复!

🍅✌感兴趣的可以先收藏起来,点赞关注不迷路,想学习更多项目可以查看主页,大家在毕设选题,项目代码以及论文编写等相关问题都可以给我留言咨询,希望可以帮助同学们顺利毕业!🍅✌
源码获取方式
🍅由于篇幅限制,获取完整文章或源码、代做项目的,拉到文章底部即可看到个人联系方式。🍅
点赞、收藏、关注,不迷路,下方查看👇🏻获取联系方式👇🏻


















658

被折叠的 条评论
为什么被折叠?



