温馨提示:文末有 优快云 平台官方提供的学长联系方式的名片!
温馨提示:文末有 优快云 平台官方提供的学长联系方式的名片!
温馨提示:文末有 优快云 平台官方提供的学长联系方式的名片!
信息安全/网络安全 大模型、大数据、深度学习领域中科院硕士在读,所有源码均一手开发!
感兴趣的可以先收藏起来,还有大家在毕设选题,项目以及论文编写等相关问题都可以给我留言咨询,希望帮助更多的人
介绍资料
以下是一份关于《基于Hadoop+Spark+Hive的交通拥堵预测与交通流量预测系统研究》的开题报告框架及内容示例,供参考:
开题报告
题目:基于Hadoop+Spark+Hive的交通拥堵预测与交通流量预测系统研究
一、研究背景与意义
1.1 研究背景
随着城市化进程加速,交通拥堵已成为全球性难题。传统交通管理系统依赖单一传感器数据或静态模型,难以应对动态变化的交通流量。大数据技术的兴起为交通预测提供了新思路:通过整合多源异构数据(如GPS轨迹、摄像头、道路传感器等),结合分布式计算框架,可实现高精度、实时性的交通预测。
Hadoop、Spark、Hive作为大数据生态的核心组件,分别提供分布式存储、内存计算和结构化数据处理能力,三者协同可高效处理海量交通数据。本研究旨在构建基于上述技术的交通预测系统,为智能交通调度、路径规划提供决策支持。
1.2 研究意义
- 理论意义:探索多源数据融合与分布式计算在交通预测领域的深度应用,完善动态交通预测模型。
- 实践意义:提升交通管理效率,减少拥堵成本,助力“智慧城市”建设。
二、国内外研究现状
2.1 交通预测技术研究现状
- 传统方法:基于时间序列分析(如ARIMA)、卡尔曼滤波等,但依赖历史数据且无法捕捉非线性特征。
- 机器学习方法:支持向量机(SVM)、神经网络(如LSTM)等,需大量标注数据且计算效率低。
- 大数据驱动方法:结合Hadoop/Spark实现分布式训练,但多聚焦于单一技术栈,缺乏多框架协同优化。
2.2 大数据技术应用现状
- Hadoop:广泛用于交通数据存储与离线分析(如历史流量统计)。
- Spark:通过内存计算加速实时预测(如流式数据处理)。
- Hive:支持SQL查询,简化交通数据清洗与预处理。
- 现存问题:
- 数据孤岛:多源数据(如气象、社交媒体)未充分融合。
- 计算资源浪费:未根据数据特性动态分配Hadoop/Spark任务。
- 模型泛化能力不足:缺乏对突发事件的适应性。
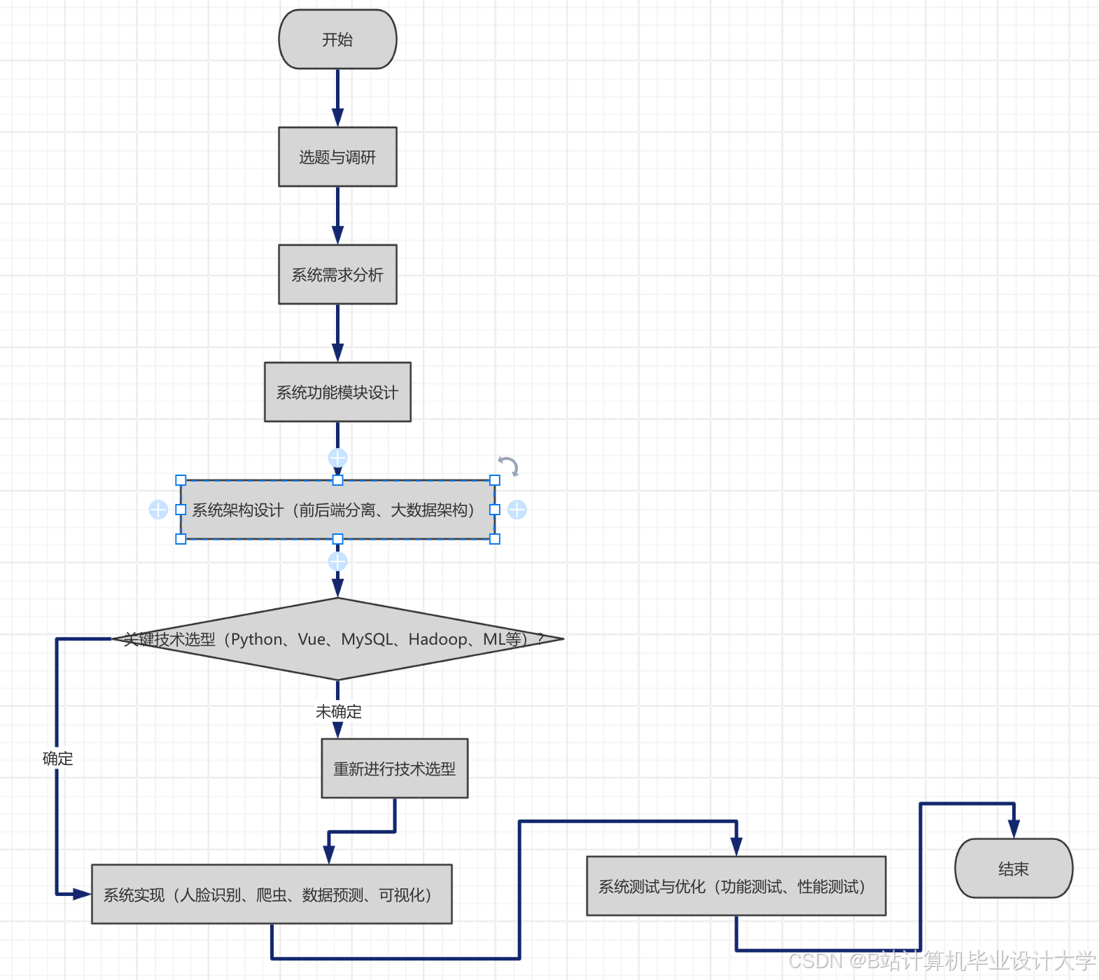
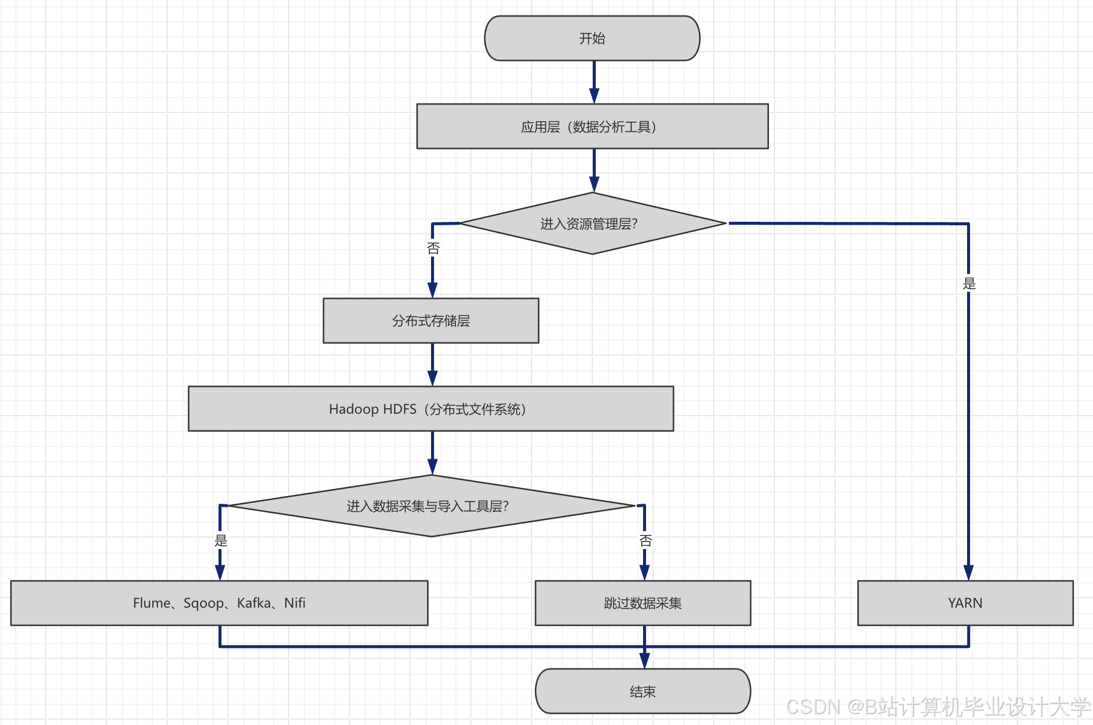
三、研究内容与技术路线
3.1 研究内容
- 数据层:
- 整合多源交通数据(传感器、GPS、历史拥堵记录、气象数据等)。
- 基于Hive构建数据仓库,实现数据清洗、转换与存储。
- 计算层:
- 利用Hadoop HDFS存储海量数据,Spark Streaming处理实时流数据。
- 优化Spark任务调度,结合YARN实现资源动态分配。
- 模型层:
- 构建融合LSTM与图神经网络(GNN)的混合预测模型,捕捉时空依赖性。
- 基于Spark MLlib实现分布式模型训练与参数调优。
- 应用层:
- 开发可视化平台,展示实时交通流量与拥堵预测结果。
- 提供API接口供交通管理部门调用。
3.2 技术路线
mermaid
1graph TD
2 A[数据采集] --> B[Hive数据仓库]
3 B --> C[Hadoop离线存储]
4 B --> D[Spark实时处理]
5 C --> E[历史特征提取]
6 D --> F[实时特征提取]
7 E --> G[混合预测模型]
8 F --> G
9 G --> H[拥堵等级分类]
10 H --> I[可视化与决策支持]
四、创新点与预期成果
4.1 创新点
- 多框架协同优化:结合Hadoop的批处理与Spark的实时计算,提升系统吞吐量。
- 动态资源调度:基于交通数据波动性,设计YARN资源分配策略。
- 混合预测模型:融合LSTM(时间依赖)与GNN(空间依赖),提高预测精度。
4.2 预期成果
- 完成交通大数据平台原型系统开发。
- 在真实数据集上验证模型准确率(MAPE≤10%)。
- 发表核心期刊论文1-2篇,申请软件著作权1项。
五、研究计划与进度安排
| 阶段 | 时间 | 任务 |
|---|---|---|
| 1 | 第1-2月 | 文献调研、数据集收集 |
| 2 | 第3-4月 | 搭建Hadoop+Spark集群,完成数据预处理 |
| 3 | 第5-6月 | 模型设计与分布式实现 |
| 4 | 第7-8月 | 系统测试与优化 |
| 5 | 第9-10月 | 论文撰写与答辩准备 |
六、参考文献
[1] 李XX. 基于Spark的交通流量预测模型研究[J]. 计算机应用, 2022.
[2] Zhang Y, et al. Deep Learning for Traffic Prediction: A Survey[J]. IEEE TITS, 2021.
[3] Apache Hadoop官方文档. https://hadoop.apache.org/
[4] Apache Spark官方文档. https://spark.apache.org/
备注:实际开题报告需根据学校格式要求调整,并补充具体数据集来源(如公开交通数据集、某城市真实数据)、实验环境配置(如集群节点数、硬件参数)等细节。
运行截图
推荐项目
上万套Java、Python、大数据、机器学习、深度学习等高级选题(源码+lw+部署文档+讲解等)
项目案例










优势
1-项目均为博主学习开发自研,适合新手入门和学习使用
2-所有源码均一手开发,不是模版!不容易跟班里人重复!

🍅✌感兴趣的可以先收藏起来,点赞关注不迷路,想学习更多项目可以查看主页,大家在毕设选题,项目代码以及论文编写等相关问题都可以给我留言咨询,希望可以帮助同学们顺利毕业!🍅✌
源码获取方式
🍅由于篇幅限制,获取完整文章或源码、代做项目的,拉到文章底部即可看到个人联系方式。🍅
点赞、收藏、关注,不迷路,下方查看👇🏻获取联系方式👇🏻


















658

被折叠的 条评论
为什么被折叠?



