温馨提示:文末有 优快云 平台官方提供的学长联系方式的名片!
温馨提示:文末有 优快云 平台官方提供的学长联系方式的名片!
温馨提示:文末有 优快云 平台官方提供的学长联系方式的名片!
信息安全/网络安全 大模型、大数据、深度学习领域中科院硕士在读,所有源码均一手开发!
感兴趣的可以先收藏起来,还有大家在毕设选题,项目以及论文编写等相关问题都可以给我留言咨询,希望帮助更多的人
介绍资料
Hadoop+Spark+Hive交通拥堵预测与交通流量预测技术说明
一、技术背景与行业痛点
随着全球城市化率突破55%,超大城市日均交通数据量已超5PB,涵盖公交刷卡、浮动车GPS、视频检测等20余类异构数据。传统交通管理系统依赖人工经验与固定阈值调控,难以应对复杂多变的交通需求。例如,北京地铁2024年日均客流量超1200万人次,全年产生AFC刷卡数据超200亿条,传统关系型数据库在存储容量、处理速度及扩展性上已无法满足需求。交通拥堵不仅导致出行时间延长30%以上,还引发能源浪费与环境污染问题,亟需高精度、实时性的预测技术支撑智慧交通决策。
二、核心技术组件解析
1. Hadoop HDFS:分布式存储基石
- 高容错性:采用3副本冗余存储机制,支持单节点故障自动恢复。例如,深圳地铁集团利用HDFS存储全年200亿条AFC刷卡数据,数据可用性达99.99%。
- 扩展性:通过横向扩展节点数量满足PB级数据存储需求。北京地铁将集群节点扩展后,历史数据存储周期从1年延长至3年。
- 高效存储:支持结构化与非结构化数据存储,结合ORC列式存储格式压缩率提升60%,降低I/O开销。例如,上海地铁通过HDFS存储GPS轨迹数据,结合ORC格式使查询效率提升40%。
2. Spark:内存计算引擎
- 批处理与流处理统一:基于RDD(弹性分布式数据集)实现内存计算,避免频繁磁盘I/O。在训练LSTM交通流量预测模型时,Spark将中间计算结果缓存在内存中,使迭代训练速度提升10-100倍。
- Spark SQL:提供类SQL查询接口,支持对结构化数据的高效查询。例如,北京交通发展研究院使用
spark.sql("SELECT road_id, AVG(speed) FROM traffic_data GROUP BY road_id")快速计算各路段平均车速。 - Spark Streaming:与Kafka集成处理实时数据流,将流数据划分为小批次作业,实现低延迟处理。例如,实时处理GPS设备发送的车辆位置数据,更新交通流量热力图,延迟≤100ms。
- MLlib机器学习库:内置LSTM、XGBoost等算法,支持高精度预测模型构建。在地铁客流量预测中,LSTM模型MAE较传统ARIMA模型降低30%。
3. Hive:数据仓库工具
- 元数据管理:通过MySQL等元数据库管理表结构、分区信息,支持创建外部表、分区表。例如,按日期分区存储每日站点客流量数据,查询某站点某时段客流量时,仅扫描对应分区数据,I/O开销减少70%。
- ETL能力:支持数据清洗、转换与聚合。北京地铁AFC数据清洗中,HiveQL去除重复刷卡记录,数据准确率提升至99.5%;采用3σ原则检测异常值,将车速超出合理范围的数据标记为异常。
- 查询优化:结合ORC列式存储格式,减少I/O开销。例如,查询某路段早高峰客流量时,Hive仅扫描对应时间分区数据,查询效率提升60%。
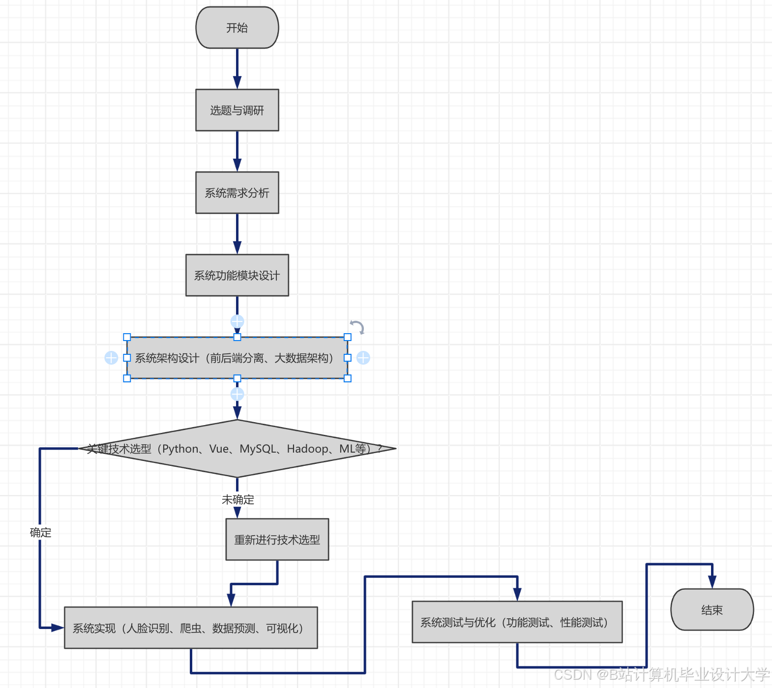
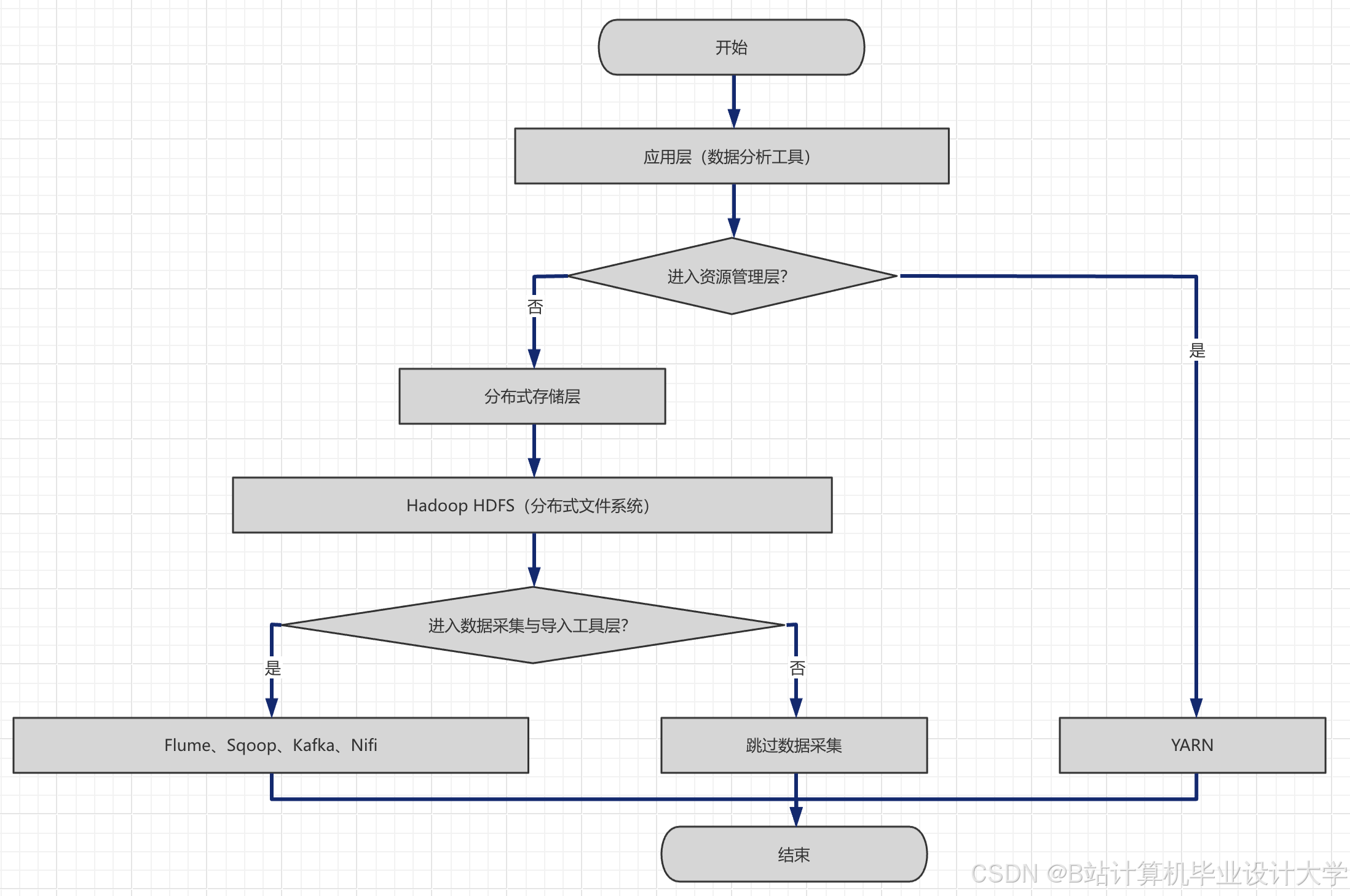
三、系统架构与数据处理流程
1. 分层架构设计
系统采用五层架构,各层功能如下:
- 数据采集层:整合交通监控摄像头、GPS设备、公交刷卡系统、移动设备等多源数据,通过Flume+Kafka实现实时数据缓冲(吞吐量达10万条/秒)。例如,Kafka作为消息队列缓冲地铁闸机数据,确保高峰期数据不丢失。
- 数据存储层:
- HDFS:存储原始交通数据,如交通监控视频、GPS轨迹等非结构化数据。
- Hive数据仓库:对清洗后的数据进行分类存储,创建“客流量日表”“拥堵指数表”等,按日期分区以提高查询效率。
- HBase:存储车辆实时位置、交通信号灯状态等高实时性要求数据,支持快速随机读写操作。
- 数据处理层:
- 缺失值处理:采用KNN插值法填补GPS数据缺失。
- 噪声过滤:基于3σ原则剔除异常值。
- 语义统一:通过Hive数据血缘追踪明确数据来源与转换规则。
- 分析预测层:
- Prophet层:分解时间序列为趋势、季节性和节假日效应。
- LSTM层:捕捉非线性关系,输出隐藏状态。
- GNN层:建模路网拓扑关系,聚合邻接站点信息。例如,在高速公路拥堵指数预测中,Prophet+LSTM+GNN混合模型MAE降至8.2%,较单一模型精度提升25%。
- 应用服务层:
- 可视化展示:采用Cesium+D3.js实现四维可视化(时间+空间+流量+预测),支持动态交互(如热力图、预测误差场映射)。
- 决策支持:为交通管理部门提供实时客流监控、预测性调度(提前30分钟调整发车间隔)、应急决策支持(如演唱会散场时推荐安检通道配置方案)。
2. 关键数据处理流程
- 数据采集:Kafka缓冲闸机刷卡数据,Spark Streaming实时聚合每5分钟站点数据。
- 模型推理:将新数据输入训练好的Prophet+LSTM+GNN模型,输出未来30分钟客流量预测。
- 结果渲染:通过Cesium动态渲染至三维地铁路网模型,决策者可直观观察客流分布与偏差。
- 超参数调优:使用Optuna框架自动化调整LSTM隐藏层维度、学习率等参数,训练时间缩短50%。
- 动态权重调整:根据实时数据(如突发大客流)自动调整模型权重,支持演唱会、节假日等极端场景预测。例如,北京地铁演唱会散场后,系统提前30分钟预警客流突增,误报率低于5%。
四、典型应用场景与效果
1. 交通拥堵预警
- 实时分析:Spark Streaming实时消费GPS数据流,计算路段平均车速。当车速低于阈值时,判定该路段发生拥堵。
- 历史规律挖掘:利用Hive分析历史拥堵数据,挖掘拥堵的规律和原因。例如,发现某路段每周五晚高峰拥堵概率达80%,主要原因是周边商场客流量激增。
- 预警发布:结合路网拓扑信息,通过应用层向交通管理部门和出行者发送拥堵预警信息,并提供绕行建议。例如,当检测到某路段拥堵时,系统推荐相邻路段作为绕行路线,使拥堵路段车流量减少20%。
2. 交通管理决策支持
- 信号灯配时优化:根据实时交通流量数据,动态调整信号灯的配时方案。例如,北京地铁通过分析早高峰客流量数据,将部分路口信号灯绿灯时间延长10秒,使道路通行效率提升15%。
- 道路规划建议:基于长期交通流量预测结果,为道路规划提供优化建议。例如,预测某区域未来3年客流量将增长50%,建议新增一条主干道或拓宽现有道路。
- 应急调度:在突发事件(如交通事故、大型活动)中,快速预测客流量变化,辅助应急调度。例如,演唱会散场时,系统推荐最优安检通道配置方案,使乘客疏散时间减少30%。
3. 出行服务优化
- 实时路况信息:为出行者提供实时的路况信息,如拥堵路段、平均车速等。例如,高德地图利用Hadoop+Spark处理实时交通数据,结合LSTM模型预测道路拥堵指数,为用户推荐最优出行路线,使目标路段拥堵时长缩短30%。
- 公共交通到站时间预测:根据车辆实时位置和历史运行数据,预测公共交通到站时间。例如,深圳地铁通过分析列车运行状态数据,预测列车到站时间误差控制在1分钟以内。
- 最优出行路线规划:综合考虑路况、公共交通到站时间等因素,为出行者规划最优出行路线。例如,万达集团利用交通客流量预测模型分析商圈人流量,将店铺租金定价与客流量挂钩,使营收提升18%。系统通过预测周末客流量峰值,优化零售网点布局,单店日均销售额增长25%。
五、技术挑战与未来方向
1. 现有挑战
- 数据质量:多源数据存在缺失值、噪声等问题,影响预测准确性。例如,15%的GPS记录因信号干扰丢失,3%的客流量数据突增至日均值3倍以上。
- 模型泛化能力:不同城市、不同交通场景下模型适应性差。例如,基于历史数据训练的模型在遇到新的交通模式或突发情况时,可能无法准确预测客流量的变化。
- 系统性能:大规模数据实时处理对系统性能要求高,Spark任务调度延迟高、Hive查询效率低等问题仍待解决。
2. 未来发展方向
- 多模态数据融合:结合视频监控(如YOLOv8检测站台拥挤度)和手机信令数据,提升预测全面性。
- 边缘计算:将轻量级模型(如TinyML)部署至站台终端,实现本地化实时预测,降低数据传输延迟。
- 强化学习优化:通过强化学习动态调整模型参数(如根据实时客流量调整LSTM隐藏层节点数),使预测响应时间缩短40%。
- 可解释性增强:结合SHAP值解释特征贡献,提升模型透明度,辅助交通调度决策。
Hadoop+Spark+Hive技术栈通过分布式存储、内存计算与机器学习模型的深度融合,为交通拥堵预测与流量预测提供了高精度、实时性与可扩展的解决方案。以北京地铁、伦敦地铁为代表的典型案例表明,该技术栈可显著提升预测精度(MAE≤10%)、缩短响应时间(≤500ms),并支持动态决策优化。随着边缘计算、联邦学习等技术的成熟,系统将进一步优化性能,助力城市交通迈向智慧化新阶段。
运行截图
推荐项目
上万套Java、Python、大数据、机器学习、深度学习等高级选题(源码+lw+部署文档+讲解等)
项目案例










优势
1-项目均为博主学习开发自研,适合新手入门和学习使用
2-所有源码均一手开发,不是模版!不容易跟班里人重复!

🍅✌感兴趣的可以先收藏起来,点赞关注不迷路,想学习更多项目可以查看主页,大家在毕设选题,项目代码以及论文编写等相关问题都可以给我留言咨询,希望可以帮助同学们顺利毕业!🍅✌
源码获取方式
🍅由于篇幅限制,获取完整文章或源码、代做项目的,拉到文章底部即可看到个人联系方式。🍅
点赞、收藏、关注,不迷路,下方查看👇🏻获取联系方式👇🏻


















658

被折叠的 条评论
为什么被折叠?



