温馨提示:文末有 优快云 平台官方提供的学长联系方式的名片!
温馨提示:文末有 优快云 平台官方提供的学长联系方式的名片!
温馨提示:文末有 优快云 平台官方提供的学长联系方式的名片!
信息安全/网络安全 大模型、大数据、深度学习领域中科院硕士在读,所有源码均一手开发!
感兴趣的可以先收藏起来,还有大家在毕设选题,项目以及论文编写等相关问题都可以给我留言咨询,希望帮助更多的人
介绍资料
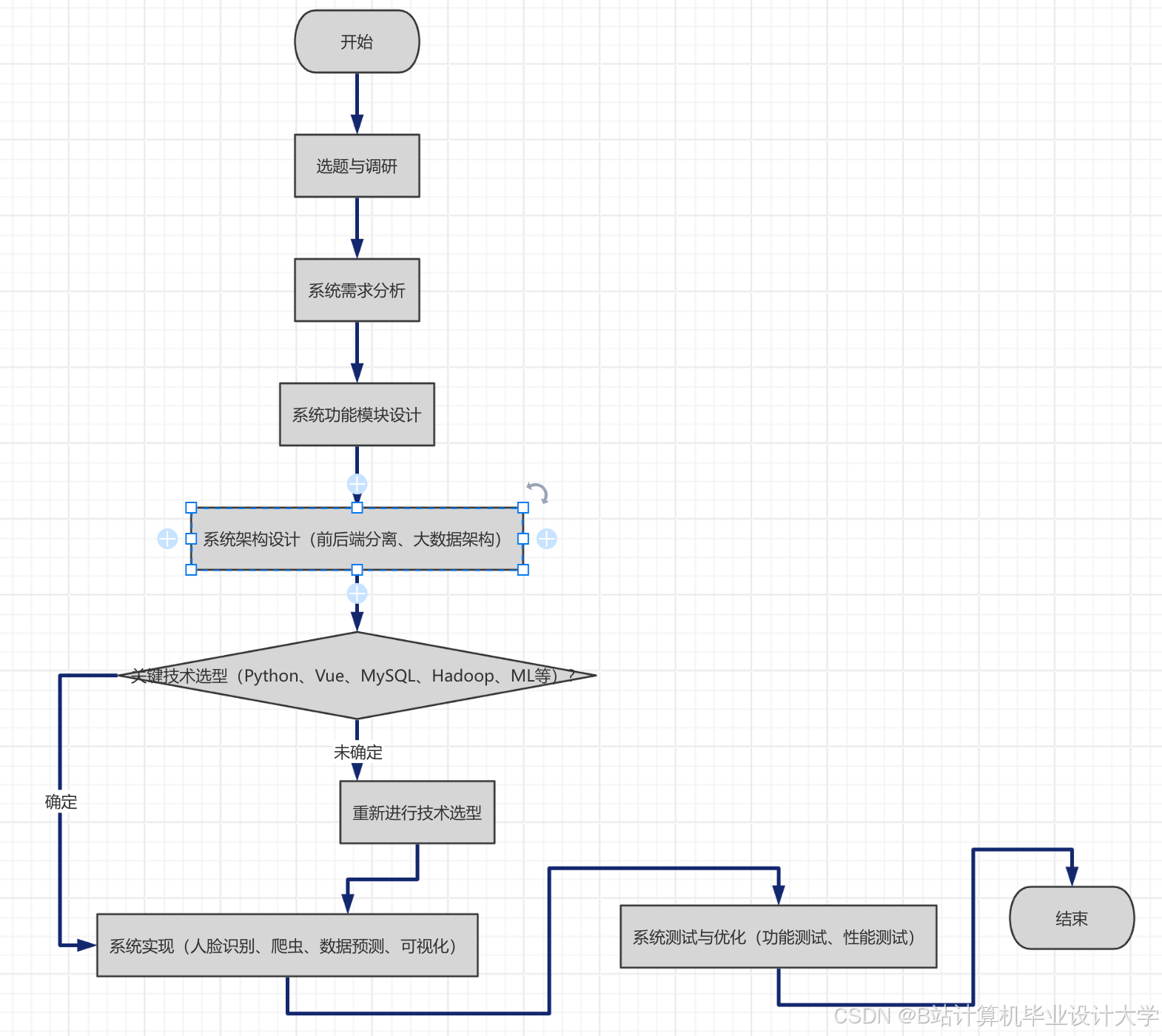
以下是一份关于《Hadoop+Spark+Hive智慧交通交通客流量预测系统》的任务书模板,供参考:
任务书:基于Hadoop+Spark+Hive的智慧交通客流量预测系统
一、项目背景与目标
-
背景
随着城市化进程加快,交通客流量数据呈指数级增长,传统交通管理系统难以应对海量数据处理与实时预测需求。通过构建基于大数据技术的智慧交通系统,可实现客流量的精准预测与动态调度,提升城市交通运行效率。 -
目标
- 设计并实现一套基于Hadoop+Spark+Hive的交通客流量预测系统,支持多源数据采集、存储、分析与预测。
- 利用机器学习算法(如LSTM、XGBoost等)构建预测模型,实现短期(小时级)和长期(日/周级)客流量预测。
- 提供可视化分析界面,辅助交通管理部门制定调度策略。
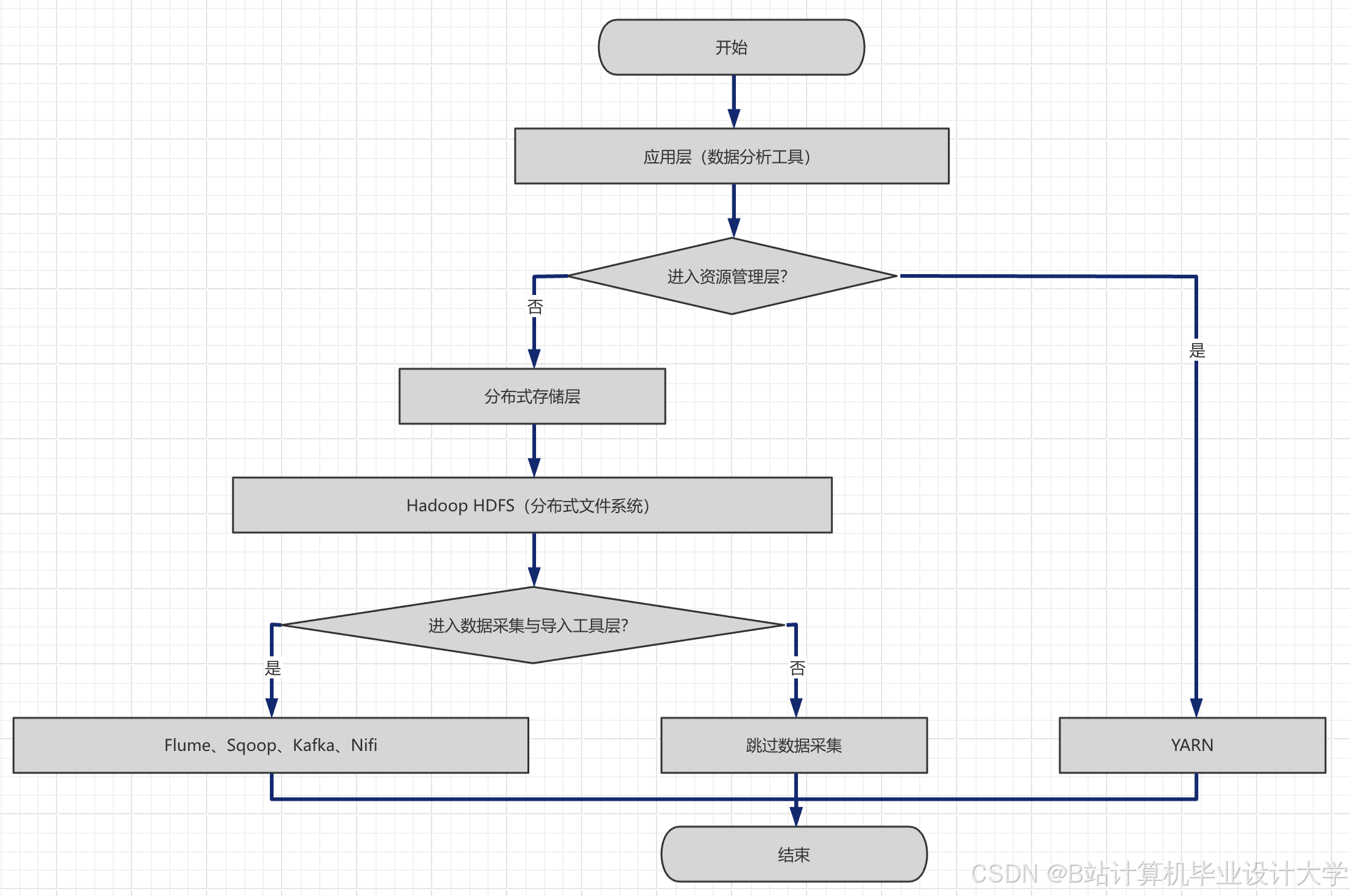
二、系统架构设计
1. 技术栈
- 数据存储层:Hadoop HDFS(分布式存储) + Hive(结构化数据仓库)
- 数据处理层:Spark Core(批处理) + Spark Streaming(实时流处理)
- 机器学习层:Spark MLlib(分布式机器学习库)
- 调度与监控:YARN(资源管理) + Zeppelin/Jupyter(交互式分析)
- 可视化层:ECharts/Tableau(前端展示)
2. 系统模块
- 数据采集模块
- 接入多源数据:地铁刷卡记录、公交GPS轨迹、共享单车订单、天气数据、节假日信息等。
- 数据清洗:去重、缺失值处理、异常值检测。
- 数据存储与管理模块
- 使用Hive构建数据仓库,设计表结构(如
passenger_flow_daily、station_info)。 - 通过Sqoop/Flume实现结构化/非结构化数据导入HDFS。
- 使用Hive构建数据仓库,设计表结构(如
- 数据分析与预测模块
- 特征工程:提取时间特征(小时、工作日/周末)、空间特征(站点位置)、外部特征(天气、活动事件)。
- 模型训练:
- 离线训练:使用Spark MLlib实现LSTM或XGBoost模型,通过历史数据训练。
- 在线预测:通过Spark Streaming实时调用模型,输出预测结果。
- 模型评估:采用MAE、RMSE等指标验证预测精度。
- 应用服务模块
- 提供RESTful API接口,供第三方系统调用预测结果。
- 开发可视化平台,展示客流量热力图、趋势预测曲线等。
三、任务分解与进度安排
| 阶段 | 任务内容 | 交付物 | 时间节点 |
|---|---|---|---|
| 需求分析 | 调研交通部门需求,明确数据来源与预测场景(如地铁站、公交站)。 | 需求规格说明书 | 第1周 |
| 数据准备 | 完成多源数据接入,设计Hive表结构,清洗并存储1年历史数据。 | 清洗后的数据集、Hive表结构文档 | 第2-3周 |
| 模型开发 | 实现特征工程、模型训练与调优,验证预测精度(MAE<10%)。 | 训练好的模型文件、评估报告 | 第4-6周 |
| 系统集成 | 搭建Hadoop集群,部署Spark作业,开发API接口与可视化界面。 | 可运行的预测系统原型 | 第7-8周 |
| 测试优化 | 压力测试(模拟10万+并发请求),优化Spark任务调度与资源分配。 | 测试报告、优化方案 | 第9周 |
| 项目验收 | 提交文档(设计文档、用户手册),演示系统功能。 | 验收报告 | 第10周 |
四、资源需求
- 硬件资源
- 服务器集群:3台(主节点1台,从节点2台),配置建议:16核CPU、64GB内存、500GB硬盘。
- 网络环境:千兆以太网,支持数据高速传输。
- 软件资源
- Hadoop 3.x、Spark 3.x、Hive 3.x、MySQL(元数据存储)。
- Python 3.8+(PySpark)、Scala 2.12(开发环境)。
- 人员分工
- 项目经理(1人):协调资源与进度。
- 大数据工程师(2人):负责Hadoop/Spark开发。
- 算法工程师(1人):模型设计与优化。
- 前端工程师(1人):可视化界面开发。
五、风险评估与应对
- 数据质量问题
- 风险:部分站点数据缺失或延迟。
- 应对:设计数据补全机制(如线性插值),设置数据质量监控告警。
- 模型过拟合
- 风险:训练数据与真实场景分布不一致。
- 应对:采用交叉验证,引入正则化项(如L2正则化)。
- 系统性能瓶颈
- 风险:Spark任务执行超时。
- 应对:优化分区策略(如按站点分区),增加Executor内存。
六、预期成果
- 完成一套可扩展的交通客流量预测系统,支持日均处理10亿条数据。
- 预测准确率达到85%以上(MAE≤8%),响应时间<5秒。
- 申请1项软件著作权,发表1篇核心期刊论文(可选)。
任务书编制人:XXX
日期:XXXX年XX月XX日
此任务书可根据实际项目需求调整技术细节与时间安排。如需进一步扩展某部分内容(如模型算法选型、具体代码实现),可补充详细说明。
运行截图
推荐项目
上万套Java、Python、大数据、机器学习、深度学习等高级选题(源码+lw+部署文档+讲解等)
项目案例










优势
1-项目均为博主学习开发自研,适合新手入门和学习使用
2-所有源码均一手开发,不是模版!不容易跟班里人重复!

🍅✌感兴趣的可以先收藏起来,点赞关注不迷路,想学习更多项目可以查看主页,大家在毕设选题,项目代码以及论文编写等相关问题都可以给我留言咨询,希望可以帮助同学们顺利毕业!🍅✌
源码获取方式
🍅由于篇幅限制,获取完整文章或源码、代做项目的,拉到文章底部即可看到个人联系方式。🍅
点赞、收藏、关注,不迷路,下方查看👇🏻获取联系方式👇🏻


















850

被折叠的 条评论
为什么被折叠?



