首先放上Bean加载过程:

可以简要概括为几个阶段:
- Bean的实例化
- 属性赋值
- 初始化
- 使用Bean
- 销毁Bean
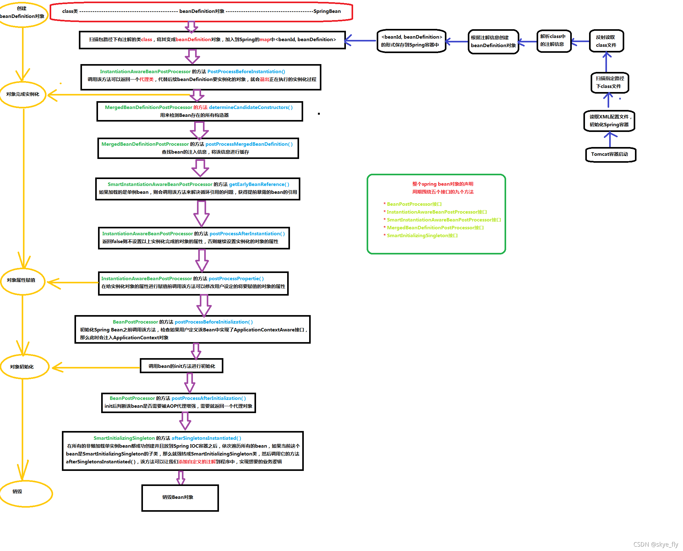
以上getEarlyBeanReference()的过程简要如下:

-
由于实例化和属性赋值是分开的两个阶段,所以我们可以将Bean先实例化,然后将所有实例化完成的Bean放入第三级缓存中(提前暴露);
-
等到属性赋值时,再从缓存中查找该Bean自身依赖的其他Bean,每当一个Bean被其他Bean从三级缓存中找到后,就会被放入到第二级缓存;
-
最终一个Bean从缓存中找到了所有自身依赖的其他Bean,完成属性赋值,接着继续执行以上加载过程,最终加载完成后将自己放入到第一级缓存。
注意:
-
二级缓存存在十分必要(当A被AOP代理时,会造成单例的A得到多个不一样的对象),如果对象B注入属性时从缓存中调用对象A,会触发代理类A的getObject()方法,得到对象A的一个代理对象A1,但是没有将A1放入二级缓存,当其他依赖A的Bean对象调用A时只能从第三级缓存再次调用A,此时会再次执行代理类A的getObject()方法,得到的是一个新的对象A2,这就导致A1和A2是不一样的,也即A变为了非单例。
-
如果对象B在得到A1后将A1直接放到第二级缓存,那么其他对象从上往下找,会在二级缓存中找到对象A1,保证A的所有对象都为唯一,也即满足单例。
本文详细介绍了Spring框架中Bean的加载过程,包括实例化、属性赋值、初始化和销毁四个阶段。重点解析了getEarlyBeanReference()方法涉及的三级缓存机制,如何确保单例Bean的正确性。在实例化后,Bean被放入第三级缓存,待属性赋值时,从缓存中查找依赖并放入第二级缓存。若不将代理后的Bean放入二级缓存,可能导致非单例问题。因此,二级缓存在处理AOP代理时起着关键作用,保证Bean的唯一性。
1057

被折叠的 条评论
为什么被折叠?



