装饰器模式主要解决继承关系过于复杂的问题,通过组合来替代继承。它主要的作用是给原始类添加增强功能。 装饰器类和原始类继承同一个父类,这么看感觉和代理模式一样。但其实两者作用不同,装饰器模式主要用于增加功能,代理模式主要用于附加跟原始类无关的功能。
本文UML类图链接为:https://www.processon.com/view/link/609b39d6f346fb5a37705da6
本文代码链接为:https://github.com/shidawuhen/asap/blob/master/controller/design/13decorator.go
1.定义
1.1装饰器模式
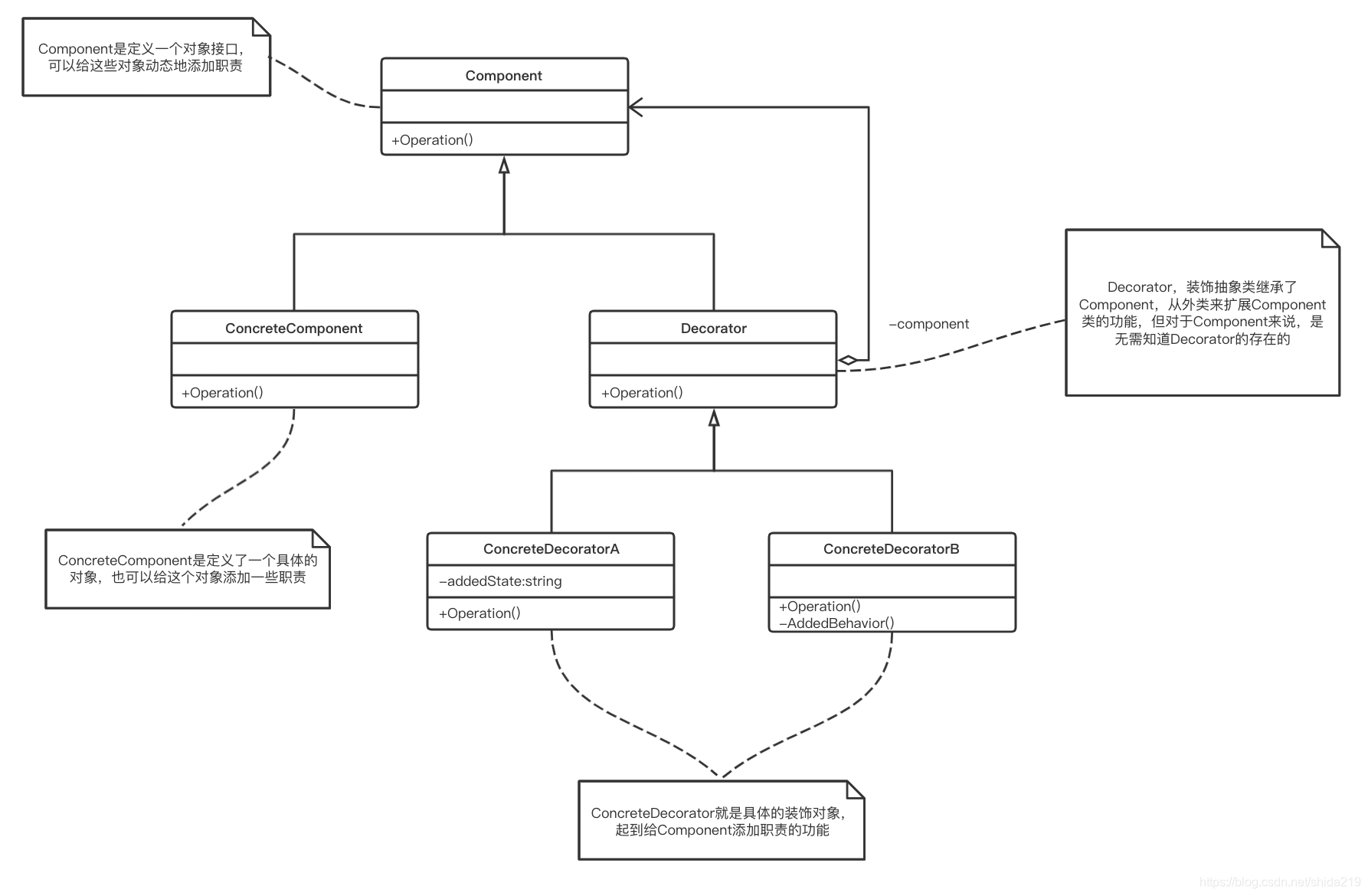
装饰器模式: 动态地给一个对象添加一些额外的职责,就增加功能来说,装饰模式比生成子类更为灵活。
UML类图:

1.2分析
首先我们需要理解,为什么组合优于继承?
- 继承有诸多作用,但继承层次过深、过复杂,会影响到代码的可维护性。
- 继承主要有三个作用:表示is-a关系,支持多态特性,代码复用。而这三个作用都可以通过组合、接口、委托三个技术手段来达成。除此之外,利用组合还能解决层次过深、过复杂的继承关系影响代码可维护性的问题。
再来看一下装饰器模式和代理模式的区别。

- 从UML层面上,Proxy下没有子类,Decorator下却有子类。Proxy和Decorator有一部分作用是相同的,都需要包一下原始类的各个函数,只不过Proxy在包的过程中,会附加一些和原始类无关的功能。Proxy包原始类各个函数,主要是为了让ConcreteDecorator减少重复操作,只关注要增加功能的函数即可。
- 从使用层面上说,Proxy很直接,客户端调用Proxy,Proxy调用原始类。装饰器模式则可以嵌套使用,A装饰B,B装饰C,C装饰D。
可能大家会问组合作用到底在哪?我们想一个场景,假设一个类Base有个功能封装的很好,但是有些地方想用的话,需要再加强一下,这个类是D1,如果使用继承的话,就需要进行重载、调用基类。如果别的地方想用D1,也还需要加强部分功能,这个类是D2,使用继承,则又需要重载、调用基类。这使得继承层次过深、过复杂了,然后继承是有必要的吗?仔细想一下不用继承、直接用组合,不但能实现目标,工作量减小,而且能去掉继承的束缚。
2.使用场景
装饰器模式一般用在基类功能封装不错,但使用的时候需要对功能进行一些加强,而这些加强版的功能也会被其它加强版需要,这种就比较适合。
尼古拉斯凯奇主演的《战争之王》不知道大家看过没有。记得里面有个场景,凯奇买了一架武装直升机,这时FBI待人抓捕,凯奇将直升机和导弹分开就合法了。直升机就是那个封装特别好的类,能够长距离飞行。想用武装直升机,就在上面加导弹。想用救援直升机就在上面加医生。想用武装救援直升机,就在上面即加导弹又加医生。
我们就按照这个例子写代码吧。
3.代码实现
package main
import "fmt"
/**
* @Description: 飞行器接口,有fly函数
*/
type Aircraft interface {
fly()
landing()
}
/**
* @Description: 直升机类,拥有正常飞行、降落功能
*/
type Helicopter struct {
}
func (h *Helicopter) fly() {
fmt.Println("我是普通直升机")
}
func (h *Helicopter) landing() {
fmt.Println("我有降落功能")
}
/**
* @Description: 武装直升机
*/
type WeaponAircraft struct {
Aircraft
}
/**
* @Description: 给直升机增加武装功能
* @receiver a
*/
func (a *WeaponAircraft) fly() {
a.Aircraft.fly()
fmt.Println("增加武装功能")
}
/**
* @Description: 救援直升机
*/
type RescueAircraft struct {
Aircraft
}
/**
* @Description: 给直升机增加救援功能
* @receiver r
*/
func (r *RescueAircraft) fly() {
r.Aircraft.fly()
fmt.Println("增加救援功能")
}
func main() {
//普通直升机
fmt.Println("------------普通直升机")
helicopter := &Helicopter{}
helicopter.fly()
helicopter.landing()
//武装直升机
fmt.Println("------------武装直升机")
weaponAircraft := &WeaponAircraft{
Aircraft: helicopter,
}
weaponAircraft.fly()
//救援直升机
fmt.Println("------------救援直升机")
rescueAircraft := &RescueAircraft{
Aircraft: helicopter,
}
rescueAircraft.fly()
//武装救援直升机
fmt.Println("------------武装救援直升机")
weaponRescueAircraft := &RescueAircraft{
Aircraft: weaponAircraft,
}
weaponRescueAircraft.fly()
}
输出:
➜ myproject go run main.go
------------普通直升机
我是普通直升机
我有降落功能
------------武装直升机
我是普通直升机
增加武装功能
------------救援直升机
我是普通直升机
增加救援功能
------------武装救援直升机
我是普通直升机
增加武装功能
增加救援功能
代码实现中没有Decorator类,主要是因为Go组合的特性。之所以有Decorator,是因为Decorator中有component成员变量,Decorator中函数实现是调用component的函数,所以对于component中的每一个函数,Decorator都需要封装一下,否则无法使用。但是Go组合方式会自动完成这项任务,无需封装,自然也就不需要Decorator了。
总结
装饰器模式理解和使用都比较简单,主要通过组合方式实现复用能力,如果组合的变量为接口或者基类,便可实现串联功能。
在使用上,首先需要确定复用的功能抽象的比较好,以免使用的时候,发现很多增强功能可以收敛其中。其次判断是否有增强的功能需要串联的情况,如果有的话,使用装饰器模式是十分合适的。
装饰器模式体现了开闭原则、里氏替换原则、依赖倒转原则。
最后
大家如果喜欢我的文章,可以关注我的公众号(程序员麻辣烫)
我的个人博客为:https://shidawuhen.github.io/

往期文章回顾:
招聘
- 字节跳动|内推大放送
- 字节跳动|今日头条广州服务端研发工程师内推
- 字节跳动|抖音电商急招上海前端开发工程
- 字节跳动|抖音电商上海资深服务端开发工程师-交易
- 字节跳动|抖音电商武汉服务端(高级)开发工程师
- 字节跳动|飞书大客户产品经理内推咯
- 字节跳动|抖音电商服务端技术岗位虚位以待
- 字节跳动招聘专题
设计模式
- Go设计模式(12)-桥接模式
- Go设计模式(11)-代理模式
- Go设计模式(10)-原型模式
- Go设计模式(9)-建造者模式
- Go设计模式(8)-抽象工厂
- Go设计模式(7)-工厂模式
- Go设计模式(6)-单例模式
- Go设计模式(5)-类图符号表示法
- Go设计模式(4)-代码编写优化
- Go设计模式(4)-代码编写
- Go设计模式(3)-设计原则
- Go设计模式(2)-面向对象分析与设计
- Go设计模式(1)-语法
语言
架构
存储
网络
工具
读书笔记
思考
738

被折叠的 条评论
为什么被折叠?



