计算机毕设 java 学生就业管理系统 w9j6w9(配套有源码、程序、mysql 数据库、论文)本套源码可先查看具体功能演示视频领取,文末有联 xi 可分享
传统学生就业管理存在招聘信息分散、简历投递繁琐、企业与学生对接低效等问题,难以满足校园就业高效匹配的需求。为搭建专业化就业对接平台,开发一款集招聘信息发布、简历投递、论坛交流于一体的学生就业管理系统,成为提升校园就业效率的关键举措。
系统涵盖管理员、毕业生、企业三大角色功能,核心模块包括个人中心、毕业生管理、企业管理、职位管理、招聘信息管理、简历信息管理、留言板、论坛交流、系统管理等。管理员统筹平台管理;企业可发布招聘信息、筛选简历;毕业生可浏览岗位、投递简历。系统支持岗位分类检索、简历状态追踪、在线交流等功能,实现了学生就业管理全流程的数字化与规范化。
这些功能解决了传统就业管理中信息不对称、流程繁杂的问题,通过数字化手段优化招聘展示、简历投递与企业对接,提升了就业效率与匹配精准度,为学生就业提供了专业、高效的解决方案。
注:以上是纯毕业设计介绍,并非实际开发完成,最终开发完成的毕业设计程序以下面的环境软件、功能图和界面为准。
系统所需要的环境软件:idea、eclipse+mysql5.7、8.0+Navicat+JDK1.8+tomcat7.0
3.5系统用例图
一个用例图就能对应出系统中的一个功能过程,系统中完整的功能都是由许多不同的用例图所组成的。
系统用例图如图3-1、图3-2、图3-3所示。

图3-1 管理员用例图

图3-2企业用例图

图3-3 毕业生用例图
3.6系统流程分析
(1)个人信息流程图
用户在成功进入系统以后,可以获得毕业生账号、毕业生姓名、性别、头像、电话号码等个人信息。获得个人信息的流程见图3-4所示。

图3-4个人信息流程图
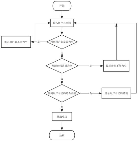
用户进行登录操作的流程图如图3-5。

图3-5 用户登录界面流程图
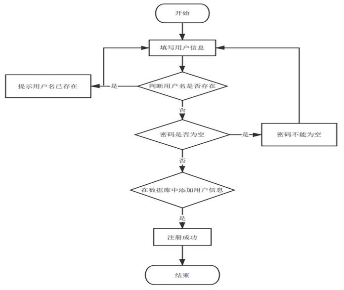
用户进行注册操作的流程图如图3-6。

图3-6 用户注册流程图
4 系统设计
4.1系统结构图
学生就业管理系统分为三个部分,即管理员和毕业生、企业。该系统是根据用户的实际需求开发的,贴近生活。从管理员处获得的指定账号和密码可用于进入系统和使用相关的系统应用程序。管理员拥有最大的权限,其次是企业,最后是毕业生。管理员一般负责整个系统的运行维护和总体协调。
系统结构如图4-1所示。

图4-1系统结构图
4.2数据库设计
所有的网站设计但凡有数据都离不开数据库,数据库是所有项目想实现如数据获取,数据传输等功能的基石。只有合理化的数据库设计才能满足商业化的要求,数据库的主键外键连接方式特别的重要,尽量避免多对多的复杂性,字段名命合理规范,且通俗易懂等,字段应根据业务进行设定,不允许操作多字段而对系统产生占用多余的内存。
4.2.1数据库设计原则
设计原则自然就是要符合范式的要求,多表之间的关系要合理,理应符合系统的实际情况。
4.2.2数据库的概念设计
概念设计是将整体分为在地面上表达出来的单个个体。E-R图形象的连接了实体模型和概念模型。因此,E-R图需要根据数据库表和表字段进行合理设计,表达的概念知识点用图形描述,可以直观地让相应人员清楚,并分解整个E-R图。我们通常表达不清晰没有概念的东西。但是通过E-R之间的联系,E-R模型法是对这种模糊概念的事务最简单、最常用的设计方法。
(1) 企业信息E-R图如下图4-2所示。

图4-2企业信息E-R图
(2) 毕业生信息E-R图如下图4-3所示。

图4-3毕业生信息E-R图
(3) 招聘信息E-R图如下图4-4所示。

图4-4招聘信息E-R图
(4) 简历信息E-R图如下图4-5所示。

图4-5简历信息E-R图
5系统的实现
5.1管理员模块实现
管理员登录,在登录页面选择需要登录的角色,在正确输入用户名和密码后,点击登录操作;如图5-1所示。

图5-1 管理员登录界面
管理员进入主页面,主要功能包括对首页、个人中心、毕业生管理、企业管理、职位管理、招聘信息管理、简历信息管理、留言板、论坛交流、系统管理等进行操作。管理员主页面如图5-2所示:

图5-2管理员主界面
管理员点击毕业生管理,然后页面跳转到毕业生管理界面输入毕业生账号、毕业生姓名、性别、头像、电话号码、专业、年龄、身份证、毕业生类型、毕业院校等信息,可以查询,新增或删除毕业生信息等操作。如图5-3所示:

图5-3毕业生管理界面
管理员点击企业管理,然后页面跳转到企业管理界面输入企业账号、企业名称、头像、详细地址、电话号码等信息,可以查询,新增或删除企业信息等操作。如图5-4所示:

图5-4企业管理界面
管理员点击招聘信息管理,然后页面跳转到招聘信息管理界面对招聘编号、岗位名称、职位、图片、学历要求、招聘类型、薪资待遇、招聘人数、发布时间、企业账号、企业名称、审核回复、审核状态、审核等信息,可以查询或删除招聘信息等操作。如图5-5所示:

图5-5招聘信息管理界面
管理员点击简历信息管理,然后页面跳转到简历信息管理界面对简历编号、岗位名称、职位、相关文件、期望薪资、投递时间、毕业生账号、毕业生姓名、毕业院校、专业、年龄、电话号码、性别、毕业生类型、企业账号、企业名称、审核回复、审核状态等信息,可以查询或删除简历信息等操作。如图5-6所示:

图5-6简历信息管理界面
管理员点击留言板,然后页面跳转到留言板界面对用户名、留言内容、留言图片、回复内容、回复图片等信息,可以查询或删除留言板信息等操作。如图5-7所示:

图5-7留言板界面
5.2毕业生模块实现
毕业生点击后台管理,然后页面跳转到系统后,主要包括首页、个人中心、简历信息管理等功能进行操作。毕业生主页面如图5-8所示:

图5-8 毕业生主界面
5.3企业模块实现
注册界面,第一次使用本系统的使用者,首先是要进行注册,点击“注册”,然后就会进入到注册的页面里面,将企业信息录入注册表,确认信息正确后,系统才会进入登录界面,企业登录成功后可使用本系统所提供的所有功能,如图5-9所示。

图5-9企业注册界面
登录界面,首先双击打开系统,连上网络之后会显示出本系统的登录界面,这是进入系统的第初始页面“登录”,能成功进入到该登录界面则代表系统的开启是成功的,接下来就可以操作本系统所带有的其他所有的功能,如图5-10所示。

图5-10企业登录界面
企业登录进入系统,在企业主页面,主要包括首页、个人中心、招聘信息管理、简历信息管理、留言板等功能进行操作。企业主页面如图5-11所示:

图5-11 企业主界面
5.4系统功能实现
当游客打开系统的网址后,首先看到的就是首页界面。在这里,游客能够看到学生就业管理系统的导航条显示首页、招聘信息、论坛交流、公告信息、留言板、后台管理、个人中心等。系统首页界面如图5-12所示:

图5-12系统首页界面
在系统首页点击注册/登录按钮,在注册、登录界面填写信息完成后,单击注册或者登录操作,如图5-13 5-14所示:

图5-13 毕业生注册界面

图5-14 毕业生登录界面
毕业生点击招聘信息,在招聘信息页面的搜索栏输入岗位名称,进行查询,还可以查看招聘编号、岗位名称、职位、图片、学历要求、招聘类型、薪资待遇、招聘人数、发布时间、企业账号、企业名称、点击次数等信息,并进行投递简历或者收藏等操作,如图5-15所示。
图5-15招聘信息界面图
留言板的实现:主要是通过留言板可以让毕业生去进一步的与企业进行沟通,可以去提出自己的意见以及自己所面临的问题等,如图5-16所示。

图5-16留言板界面图
毕业生点击个人中心,在个人中心页面可以更新个人详细信息,还可以对我的发布、我的收藏进行详细操作;如图5-17所示:

图5-17个人中心界面
源码无偿分享,文末领取
1195

被折叠的 条评论
为什么被折叠?



