计算机毕设 java 汽车出租平台 xr01i(配套有源码 程序 mysql 数据库 论文)本套源码可以先看具体功能演示视频领取,文末有联 xi 可分享
随着汽车租赁需求增长,传统租赁管理存在车辆调度乱、订单跟踪难、费用计算繁等问题,难以满足管理员统筹管控、用户便捷租车的需求。在此背景下,开发一套覆盖 “车辆管理 - 租赁订单 - 费用理赔” 的汽车出租平台,成为提升效率、优化体验的关键。
该系统以 Java 为开发语言,采用 SSM 框架构建,搭配 MySQL 数据库存储数据,支持管理员、用户两类角色协同操作,核心功能全面覆盖汽车租赁场景,具体包括:
- 基础功能模块
- 注册登录:用户注册需填写账号、姓名、身份证、手机;管理员账号预设,登录后可管理全系统功能;
- 个人中心:两类角色均可维护个人信息(修改密码、更新头像);用户可查看订单与费用,管理员可配置系统参数;
- 信息同步:管理员审核租赁与理赔申请,用户实时获取订单状态与费用明细,确保业务透明;
- 核心功能模块
- 租赁全流程管理:车辆管理(管理员录入车辆编号、名称、品牌、租金;标记区域与租赁状态,上传车辆照片);订单管理(用户筛选车辆,提交租赁申请;管理员审核后,生成租赁单号,用户确认后生效);费用与理赔(管理员计算租赁费用,关联使用时长与每时租金;用户提交理赔申请,描述事故原因;管理员审核后,确定赔偿金额);
- 区域与系统管理:区域管理(管理员维护租赁区域,关联租车点;统计各区域车辆租赁频次,优化调度);系统维护(管理员发布平台公告,更新轮播图;管理关于我们,展示平台信息);
- 角色专属功能模块
- 管理员功能:统筹管理(管理用户、车辆、订单、费用、理赔;监管平台运营);数据统计(分析车辆租赁率、区域需求分布、理赔发生率,优化资源配置);冲突处理(检测订单冲突,及时提醒用户;调整车辆租赁安排,避免超租);
- 用户功能:租赁操作(浏览车辆信息,筛选区域与租金;提交租赁与取消申请,跟踪审核);售后反馈(租赁后提交还车申请,确认费用;发生事故时发起理赔,上传证据,跟踪结果);
这些功能围绕 “汽车租赁全周期” 设计,形成管理员高效管控、用户便捷租车的闭环,有效解决传统管理中 “调度乱、计算繁、理赔难” 的问题,为汽车租赁信息化提供有力支撑。
注:以上是纯毕业设计介绍,并非实际开发完成,最终开发完成的毕业设计程序以下面的的环境软件、功能图和界面为准。
系统所需要的环境软件:idea、eclipse+mysql5.7、8.0+Navicat+JDK1.8+tomcat7.0
3.3系统功能分析
考虑到实际生活中在汽车出租管理管理方面的需要以及对该系统认真的分析,将系统权限按进行划分。
管理员登入使用本系统涉到的功能主要有个人中心、用户管理、车辆信息管理、车辆品牌管理、租赁订单管理、还车信息管理、租赁费用管理、区域管理、汽车理赔管理、取消订单管理、系统管理等功能。管理员用例如图3-1所示。

图3-1 管理员用例图
用户登入使用本系统涉到的功能主要有个人中心、租赁订单管理、还车信息管理、租赁费用管理、汽车理赔管理、取消订单管理等功能。用户用例如图3-2所示。

图3-2 用户用例图
3.4系统流程的分析
由于不同的系统实际使用用户角色的不同,他们的业务分析也会变得有所不一样,为了论述方便接下来都将以管理员用户功能权限下的系统业务流程来分析,如下图所展示:
3.4.1 用户管理的流程

图3-3 用户管理流程
3.4.2 个人中心管理流程
个人中心管理流程如图3-4所示:

图3-4 个人中心管理流程
3.4.3 登录流程
登录流程如图3-5所示:

图3-5 登录流程
4系统设计
4.1 软件功能模块设计
系统整功能如下图4-1所示:

图 4-1 系统总体功能模块图
4.2 数据库设计
4.2.1 概念模型设计
概念模型是对现实中的问题出现的事物的进行描述,ER图是由实体线以及关联构成的图,E-R图可以明确地叙述系统中涵盖的实体线相互关系。
车辆信息实体图如图4-2所示:

图4-2车辆信息实体图
租赁订单实体图如图4-3所示:

图4-3租赁订单实体图
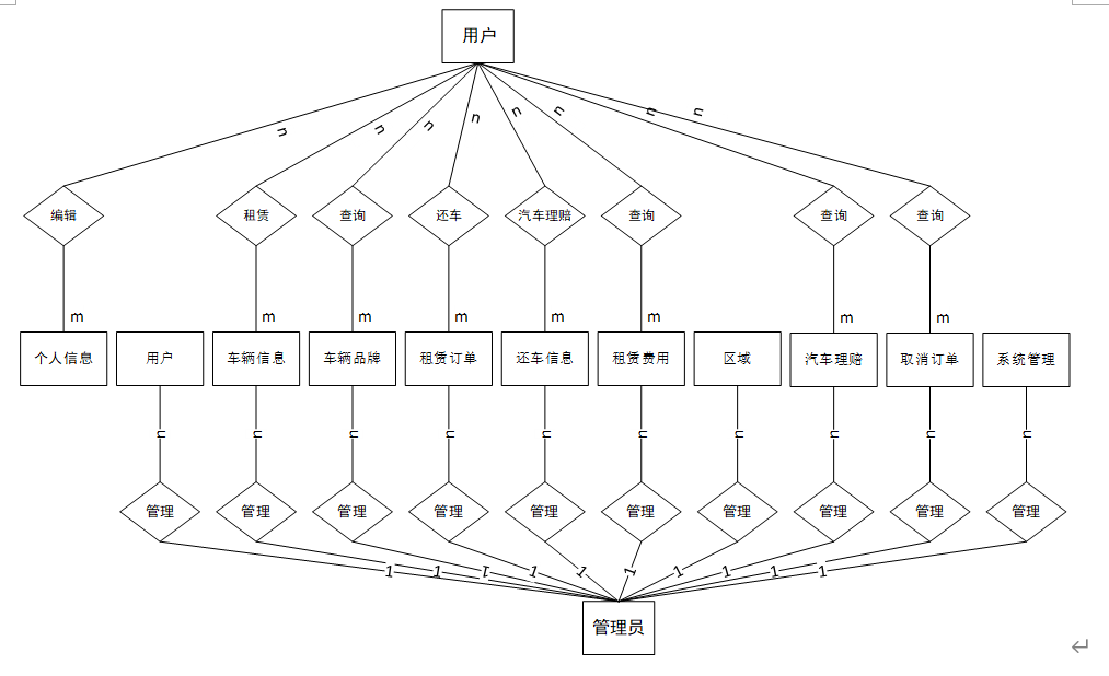
系统E-R图如下所示:

图4-4系统E-R图
5系统详细设计
5.1系统功能模块
当人们打开系统的网址后,首先看到的就是首页界面。在这里,人们能够看到汽车出租平台的导航条,通过导航条进入各功能进行操作。系统首页界面如图5-1所示:

图5-1 系统首页界面
系统注册:在系统注册页面输入用户注册信息进行注册操作,系统注册页面如图5-2所示:

图5-2系统注册页面
车辆信息:在车辆信息页面的输入栏中输入车辆名称、换挡方式、租车点、选择区域或租赁状态进行查询,可以查看到车辆详细信息,并进行租赁,评论或收藏等操作;车辆信息页面如图5-3所示:

图5-3车辆信息详细页面
5.2管理员模块实现
管理员登录,在登录页面选择需要登录的角色,在正确输入用户名和密码后,进入操作系统进行操作;如图5-4所示。

图5-4 管理员登录界面
管理员进入主页面,主要功能包括对个人中心、用户管理、车辆信息管理、车辆品牌管理、租赁订单管理、还车信息管理、租赁费用管理、区域管理、汽车理赔管理、取消订单管理、系统管理等进行操作。管理员主页面如图5-5所示:

图5-5 管理员主界面
管理员点击用户管理。进入用户页面输入用户账号可以查询,新增或删除用户详细信息,并进行详情、修改或删除操作。如图5-6所示:

图5-6用户管理界面
管理员点击车辆信息管理。进入车辆信息页面输入车辆名称、区域、换挡方式、租车点和租赁状态可以查询,新增或删除车辆详细信息,并进行详情、修改、查看评论或删除操作。如图5-7所示:

图5-7车辆信息管理界面
管理员点击租赁订单管理。进入租赁订单页面输入租赁单号、车辆名称、用户姓名、还车状态、是否通过可以查询,新增或删除租赁订单详细信息,并进行查看详情、修改或删除操作。如图5-8所示:

图5-8租赁订单管理界面
管理员点击还车信息管理。进入还车信息页面输入租赁单号、车辆编号、车辆名称、用户姓名和选择是否通过可以查询或删除还车详细信息,并进行查看详情、租赁费用或删除操作。如图5-9所示:

图5-9还车信息管理界面
管理员点击租赁费用管理。进入租赁费用页面输入租赁单号、车辆编号、车辆名称和用户姓名可以查询或删除租赁费用详细信息,并进行查看详情,修改或删除操作。如图5-10所示:

图5-10租赁费用管理界面
管理员点击汽车理赔管理。进入汽车理赔页面输入租赁单号、车辆编号、车牌号和选择是否通过可以查询或删除汽车理赔详细信息,并进行查看详情,修改或删除操作。如图5-11所示:

图5-11汽车理赔管理界面
管理员点击取消订单管理。进入取消订单页面输入租赁单号、车牌号和选择是否通过可以查询或删除取消订单详细信息,并进行详情、修改或删除操作。如图5-12所示:

图5-12取消订单管理界面
管理员点击系统管理。进入系统管理页面,点击平台公告输入标题可以查询、新增或删除平台公告详细信息,并进行查看详情,修改或删除操作;还可以对轮播图管理和系统简介进行详细操作。如图5-13所示:

图5-13系统管理界面
5.3用户功能实现
用户进入系统可以对个人中心、租赁订单管理、还车信息管理、租赁费用管理、汽车理赔管理、取消订单管理等功能进行操作。用户主页面如图5-14所示:

图5-14 用户主界面
用户点击租赁订单管理。进入租赁订单页面输入租赁单号、车辆名称、用户姓名、还车状态、是否通过可以查询租赁订单详细信息,并进行查看详情、还车或取消操作。如图5-15所示:

图5-15租赁订单管理界面
用户点击还车信息管理。进入还车信息页面输入租赁单号、车辆编号、车辆名称、用户姓名和选择是否通过可以查询还车详细信息,并进行查看详情或汽车理赔操作。如图5-16所示:

图5-16还车信息管理界面
源码无偿分享,文末领取

被折叠的 条评论
为什么被折叠?



