计算机毕业设计ssm体育用品销售管理系统z765495p
(配套有源码 程序 mysql数据库 论文)本套源码可以先看具体功能演示视频领取,文末有联xi 可分享
随着人们健康意识的不断增强,体育运动逐渐成为日常生活的重要组成部分,体育用品市场也因此迎来了飞速发展的机遇。然而,在市场竞争日益激烈的当下,传统的销售管理模式已经难以满足商家对于效率、精准度以及客户体验的高要求。为了帮助商家更好地管理库存、优化销售流程、提升客户满意度,一个高效、智能的体育用品销售管理系统显得尤为重要。本文将详细介绍一个基于SSM框架开发的体育用品销售管理系统,探讨其设计思路、功能实现以及如何为商家和消费者带来价值。
在系统开发过程中,我们深入研究了体育用品销售的业务流程和用户需求,结合Java技术、SSM框架以及MySql数据库,构建了一个功能完备、操作便捷的销售管理系统。系统的主要功能包括:
-
会员管理:支持会员信息的添加、修改、查询和删除,能够记录会员的消费行为和偏好,为商家提供精准营销的依据。
-
员工管理:实现员工信息的录入、更新、查询和权限分配,方便商家对员工进行有效管理。
-
商品信息管理:涵盖商品的分类、新增、修改、查询和删除,支持商品图片上传和详情展示,帮助商家更好地管理商品信息。
-
采购入库管理:记录采购商品的详细信息,包括采购时间、数量、供应商等,自动更新库存数据,确保库存信息的准确性。
-
订单管理:支持订单的创建、查询、修改和删除,能够实时跟踪订单状态,为商家提供订单统计和分析功能。
-
库存管理:实时监控库存水平,自动预警库存不足的商品,帮助商家及时补货,减少缺货现象。
-
销售数据分析:生成销售报告和趋势分析图表,帮助商家洞察市场动态,制定科学的营销策略。
-
用户个人中心:用户可以查看个人信息、修改密码、管理收货地址和查看订单历史。
-
公告信息发布:商家可以通过系统发布最新公告,及时向用户传达重要信息。
通过这些功能的实现,体育用品销售管理系统不仅能够帮助商家优化库存管理、提升销售效率,还能通过会员管理和数据分析增强客户关系,提升客户满意度和忠诚度。系统的设计充分考虑了用户操作的便捷性和系统的稳定性,为商家提供了一个全面、高效的管理工具,同时也为消费者带来更加优质的购物体验。
注:完成的毕业设计程序以下面的的环境软件、功能图和界面为准。
系统所需要的环境软件:idea、eclipse+mysql5.7、8.0+Navicat+JDK1.8+tomcat7.0
3.3 系统功能分析
体育用品销售管理系统主要有管理员、员工和会员三个功能模块。以下将对这三个功能的作用进行详细的剖析。
管理员模块:管理员是系统中的核心用户,管理员登录后,可以对后台系统进行管理。主要功能有会员管理、员工管理、商品类型管理、商品信息管理、采购入库管理、入职信息管理、离职信息管理、考勤信息管理、工资信息管理、系统管理、订单管理、用户信息等功能。管理员用例如图3-1所示。

图3-1 管理员用例图
员工:员工进入系统可以实现对商品信息管理、采购入库管理、入职信息管理、离职信息管理、考勤信息管理、工资信息管理、订单管理、用户信息等功能进行操作,员工用例如图3-2所示。

图3-2员工用例图
会员:会员进入系统可以实现对个人中心、修改密码、我的订单、我的地址、我的收藏等功能进行操作,会员用例如图3-3所示。

图3-3会员用例图
3.4系统流程分析
3.4.1程序流程图设计
在本系统,非本系统的用户要想进行体育用品销售管理系统就要注册本系统,登录时需要填写相应的资料,如有使用者,则会显示使用者名称已经存在,请再次键入使用者名称的提示框,若使用者不存在,则填写密码、确认密码等资料,并由系统判定密码与确认密码相符,确认无误后,填写使用者所填写的资料,即可进行登记。而且,为了保证系统的安全,只有在登录了本系统以后,才能进行体育用品销售管理系统。该系统的工作流程见图3-4。

图3-4 程序流程图
3.4.2添加信息流程图设计
在添加信息的时候,会判断是哪类用户,并根据用户类型判断执行是否合法,合法者可以进行添加,不合法者则不能进行此操作。管理员登录账号后可以对内容进行添加,拥有着最高的权限,其他用户权限次于管理员。添加信息流程图如图3-5所示:

图3-5系统添加流程图
3.4.3删除信息流程图设计
删除数据时与添加数据功能类似,删除数据具体流程如图3-6所示:

图3-6系统删除流程图
4系统的设计
4.1 系统总功能模块设计
体育用品销售管理系统分三大部分,即管理员管理、员工管理和用户管理。系统按照用户的实际需求开发而来,贴近生活。从管理员出拿到分配好的账号密码可以进入系统,使用相关的系统应用。管理员总体负责整体系统的运行维护,统筹协调。
系统整体模块设计:系统分为管理员、员工和会员三大用户角色,系统管理员有最大的权限,整体功能展示如图4-1所示。

图4-1 系统整体功能图
4.2 系统数据库设计
4.2.1 数据库系统概要设计
从设计到制作研发一个系统,需要用到的技术很多,对于开发程序语言、数据库和框架布局都有严格的要求。该系统数据存放使用MySql的数据库,该数据库轻便快速,日常使使用系统十分稳定,更容易维护运行。
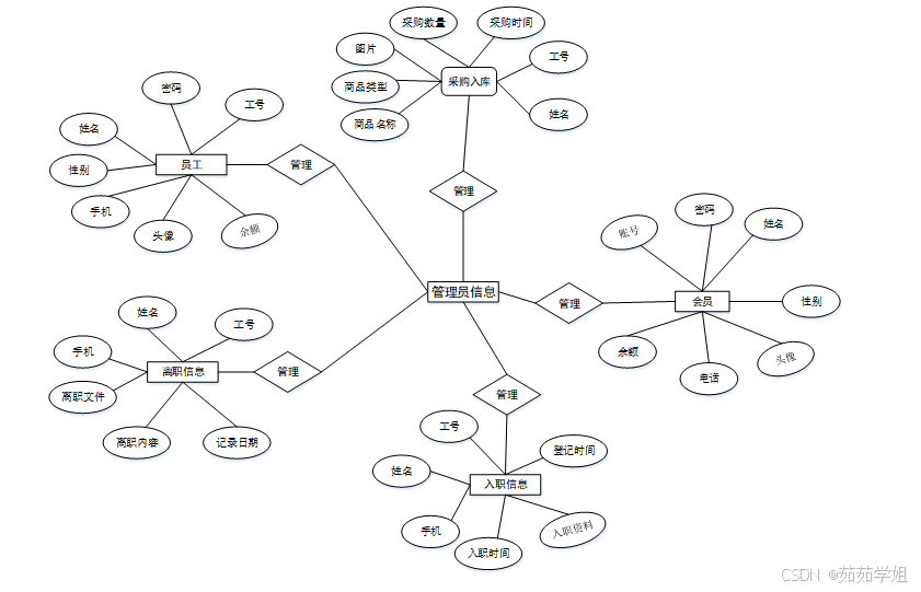
4.2.2 E-R模型结构设计
E-R图由实体与有关实体关联相结合构成的图,利用E-R图对清楚地表达出系统内的实体之间的关联。在系统中将对“员工、采购入库、离职信息、入职信息、会员”等作为实体,它们的局部E-R图,如图4-2所示:

图4-2局部E-R图
.1系统功能实现
5.1.1首页页面实现
当人们打开系统的网址后,首先看到的就是首页界面。在这里,人们能够看到系统的导航条,通过导航条导航进入各功能展示页面进行操作。如图5-1所示:

图5-1 系统首页界面
在注册流程中,用户在Vue前端填写必要信息(如用户名、密码等)并提交。前端将这些信息通过HTTP请求发送到Java后端。后端处理这些信息,检查用户名是否唯一,并将新用户数据存入MySQL数据库。完成后,后端向前端发送注册成功的确认,前端随后通知用户完成注册。这个过程实现了新用户的数据收集、验证和存储。如图5-2所示:

图5-2系统注册页面
商品信息:在商品信息页面的输入栏中输入商品名称、产地、价格(最小价格、最大价格)进行查询,可以查看到商品详细信息,并根据需要进行添加到购物车、立即购买或收藏等操作;如图5-3所示:

图5-3商品信息详细页面
公告信息:在公告信息页面栏中输入的标题进行搜索,可以查看到公告详细信息,并根据需要进点赞或收藏等操作;如图5-4所示:

图5-4公告信息详细页面
5.1.2用户个人中心页面
个人中心:在个人中心页面可以对个人中心、修改密码、我的订单、我的地址、我的收藏进行详细操作;如图5-5所示:

图5-5个人中心界面
5.2后台模块实现
在登录流程中,用户首先在Vue前端界面输入用户名和密码。这些信息通过HTTP请求发送到Java后端。后端接收请求,通过与MySQL数据库交互验证用户凭证。如果认证成功,后端会返回给前端,允许用户访问系统。这个过程涵盖了从用户输入到系统验证和响应的全过程。如图5-6所示。

图5-6管理员登录界面
5.2.1管理员功能实现
管理员进入主页面,主要功能包括对会员管理、员工管理、商品类型管理、商品信息管理、采购入库管理、入职信息管理、离职信息管理、考勤信息管理、工资信息管理、系统管理、订单管理、用户信息等进行操作。管理员主页面如图5-7所示:

图5-7管理员主界面
会员功能在视图层(view层)进行交互,比如点击“查询、添加或删除”按钮或填写会员表单。这些会员表单动作被视图层捕获并作为请求发送给相应的控制器层(controller层)。控制器接收到这些请求后,调用服务层(service层)以执行相关的业务逻辑,例如验证输入数据的有效性和与数据库的交互。服务层处理完这些逻辑后,进一步与数据访问对象层(DAO层)交互,后者负责具体的数据操作如查看、修改或删除会员信息,并将操作结果返回给控制器。最终,控制器根据这些结果更新视图层,以便会员功能可以看到最新的信息或相应的操作反馈。如图5-8所示:

图5-8会员界面
员工功能在视图层(view层)进行交互,比如点击“查询、添加或删除”按钮或填写员工表单。这些员工表单动作被视图层捕获并作为请求发送给相应的控制器层(controller层)。控制器接收到这些请求后,调用服务层(service层)以执行相关的业务逻辑,例如验证输入数据的有效性和与数据库的交互。服务层处理完这些逻辑后,进一步与数据访问对象层(DAO层)交互,后者负责具体的数据操作如查看、修改或删除员工信息,并将操作结果返回给控制器。最终,控制器根据这些结果更新视图层,以便员工功能可以看到最新的信息或相应的操作反馈。如图5-9所示:

图5-9员工界面
商品类型功能在视图层(view层)进行交互,比如点击“查询、添加功删除”按钮或填写商品类型表单。这些商品类型表单动作被视图层捕获并作为请求发送给相应的控制器层(controller层)。控制器接收到这些请求后,调用服务层(service层)以执行相关的业务逻辑,例如验证输入数据的有效性和与数据库的交互。服务层处理完这些逻辑后,进一步与数据访问对象层(DAO层)交互,后者负责具体的数据操作如查看、修改或删除商品类型信息,并将操作结果返回给控制器。最终,控制器根据这些结果更新视图层,以便商品类型功能可以看到最新的信息或相应的操作反馈。如图5-10所示:

图5-10商品类型界面
商品信息功能在视图层(view层)进行交互,比如点击“查询、添加功删除”按钮或填写商品信息表单。这些商品信息表单动作被视图层捕获并作为请求发送给相应的控制器层(controller层)。控制器接收到这些请求后,调用服务层(service层)以执行相关的业务逻辑,例如验证输入数据的有效性和与数据库的交互。服务层处理完这些逻辑后,进一步与数据访问对象层(DAO层)交互,后者负责具体的数据操作如查看、入库、修改、查看评论或删除商品信息,并将操作结果返回给控制器。最终,控制器根据这些结果更新视图层,以便商品信息功能可以看到最新的信息或相应的操作反馈。如图5-11所示:

图5-11商品信息界面
5.2.2员工功能实现
员工进入主页面,主要功能包括对商品信息管理、采购入库管理、入职信息管理、离职信息管理、考勤信息管理、工资信息管理、订单管理、用户信息等进行操作。如图5-12所示:

图5-12员工主界面
源码无偿分享,文未领取

被折叠的 条评论
为什么被折叠?



