计算机毕业设计ssm汽车维修厂供应链管理系统设计与实现apf919i5
(配套有源码 程序 mysql数据库 论文)本套源码可以先看具体功能演示视频领取,文末有联xi 可分享
随着汽车保有量的不断攀升,汽车维修保养市场迎来了蓬勃发展的机遇。然而,传统汽车维修厂的供应链管理面临着诸多挑战,如流程繁琐、信息不透明、管理效率低下等。在数字化时代,利用先进的信息技术优化供应链管理流程,提升运营效率和服务质量,已成为汽车维修厂转型升级的关键。基于此,设计并实现一套高效的汽车维修厂供应链管理系统显得尤为重要。
系统功能
本系统采用Java语言开发,基于SSM框架构建,结合MySQL数据库,实现了以下功能:
-
门店管理:支持门店信息的新增、修改、删除及查询。
-
供应商管理:涵盖供应商信息的录入、更新、删除及搜索。
-
商品类别管理:允许对商品类别进行新增、删除及搜索。
-
商品信息管理:可对商品编号、名称、类别、品牌、价格、库存、供应商等信息进行管理。
-
采购订单管理:包括订单编号、商品名称、类别、品牌、供应商、价格、采购数量、总价格、采购时间、门店名称、地址、订单状态、支付状态等信息的管理。
-
送货预约管理:支持送货预约的订单编号、商品信息、供应商、采购数量、送货时间、门店信息、回复内容等的管理。
-
发货信息管理:涉及发货的订单编号、商品信息、供应商、发货数量、发货时间、门店信息、收货状态等的管理。
-
收货入库管理:包括订单编号、商品信息、供应商、入库数量、门店信息、入库时间等的管理。
-
管理员管理:支持管理员信息的管理。
-
系统管理:提供系统配置、日志记录等管理功能。
-
用户资料管理:允许用户查看和修改个人信息。
功能总结
本系统通过模块化设计,实现了汽车维修厂供应链管理的全面信息化。从门店到供应商,从采购订单到发货与收货,系统覆盖了供应链的各个环节,极大地提高了管理效率,降低了运营成本。同时,系统的易用性和稳定性也为用户提供了良好的操作体验,为汽车维修厂的数字化转型奠定了坚实的基础。
注:完成的毕业设计程序以下面的的环境软件、功能图和界面为准。
系统所需要的环境软件:idea、eclipse+mysql5.7、8.0+Navicat+JDK1.8+tomcat7.0
3.2 系统结构图
由需求分析阶段结果和综合分析,实质上,汽车维修厂供应链管理系统是一个开发难度比较高的系统,因为系统相对复杂,涉及功能多,且有一定的综合性,所以需要做到对现有软硬件的合理应用、系统软件层面做好科学合理的规划设计。构建一个完善的汽车维修厂供应链管理系统软件,后台管理有关的MySQL数据库系统等。
因此,汽车维修厂供应链管理系统按照功能由三部分构成的,三部份是供应商、门店和管理员。主要功能有首页、门店管理、供应商管理、商品类别管理、商品信息管理、采购订单管理、送货预约管理、发货信息管理、收货入库管理、管理员管理、系统管理、用户资料等。系统软件供应商、门店与管理员的功能模块图如下图3-1所显示。

图3-1 系统供应商、门店与管理员的功能结构图
3.3 系统数据库设计
为了更好地便捷日后的信息维护保养和信息升级,提升系统软件数据信息浏览的高效率。设计方案一个健全的数据库是必需的。数据库设计方案系统对有较大的影响,好的设计可以做到缩短数据操作的所需时间,带来更大的流量,同时在进行开发时,数据库设计的越优秀,越合理,开发所需要编写的代码就越简洁,越能使数据的储存效率提高,让数据的一致性和完整性可以得到保证。
3.3.1 数据库概念设计
概念模型用于对信息世界进行建模,单独于指定的数据库管理系统。便于将现实世界中的实际事情抽象地构成数据库管理系统适用的数据库模型。大家趋向于先把现实世界抽象化成信息世界,再把信息世界变为机器世界[12]。换句话说,最先将现实世界中的目标抽象化为自主于特殊计算机软件和特殊数据库管理系统的信息构造,而是一个数据模型,随后在电子计算机上把该实体模型变换为数据库管理系统适用的数据库系统。实际上,数据模型是以现实世界到机器世界的正中间层级。
信息世界的基本要素包含实体和关联。
(1)实体(entity)
实体(entity) 客观存在并可相互区别的事物称为实体[13]。实体可以是实际的人、事或物,还可以是抽象化的概念或联络。
(2)联系(relationship)
我们可以把现实世界中相应的事情当作有关的实体,随后叙述现实世界中的信息。实体内部结构的特性连接造成实体中间的连接。实体间的连接可以有三种:一对一(1: 1),一对多(1: n),多对多(m: n)。信息世界用概念模型来进行建模,所以信息世界中共有的概念可以由概念模型准确的方便的表达出来[14]。表达概念的方法不仅一种,E-R图是最经常使用的一种。现实世界的概念模型可以用E-R图来叙述,称之为实体-关系模型,通称E-R
实体模型。
根据系统分析,以下是对各个实体属性的具体图形说明。
门店信息实体E-R图如下图3-2所示。

图3-2 门店信息实体E-R图
供应商信息实体E-R图如下图3-3所示。

图3-3 供应商信息实体E-R图
商品信息实体E-R图如下图3-4所示。

图3-4商品信息实体E-R图
送货预约实体E-R图如下图3-5所示。

图3-5送货预约实体E-R图
采购订单实体E-R图如下图3-6所示。

图3-6采购订单实体E-R图
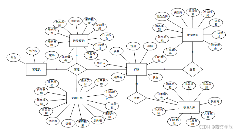
汽车维修厂供应链管理系统总体E-R图如下图3-7所示。

图3-7汽车维修厂供应链管理系统总体E-R图
4.1 管理员功能模块
管理员登录,通过登录页面输入用户名、密码、选择角色等信息,进行登录操作,如图4-1所示。

图4-1管理员登录界面图
管理员登录进入汽车维修厂供应链管理系统可以对首页、门店管理、供应商管理、商品类别管理、商品信息管理、采购订单管理、送货预约管理、发货信息管理、收货入库管理、管理员管理、系统管理、用户资料等信息,进行相应操作,如图4-2所示。

图4-2管理员功能界面图
门店信息功能在视图层(view层)进行交互,比如点击“新增”按钮或填写门店信息表单。这些门店信息动作被视图层捕获并作为请求发送给相应的控制器层(control1er层)。控制器接收到这些请求后,调用服务层(service层)以执行相关的业务逻辑,例如验证输入数据的有效性和与数据库的交互。服务层处理完这些逻辑后,进一步与数据访问对象层(DAO层)交互,后者负责具体的数据操作如查询、新增、更新或删除门店信息,并将操作结果返回给控制器。最终,控制器根据这些结果更新视图层,以便门店信息功能可以看到最新的信息或相应的操作反馈。在门店信息页面的输入栏中输入用户名、负责人、性别进行搜索,可以查看到门店详细信息,并根据需要进行新增、修改或者删除等操作。
如图4-3所示。

图4-3门店管理界面图
供应商信息功能在视图层(view层)进行交互,比如点击“新增”按钮或填写供应商信息表单。这些供应商信息动作被视图层捕获并作为请求发送给相应的控制器层(control1er层)。控制器接收到这些请求后,调用服务层(service层)以执行相关的业务逻辑,例如验证输入数据的有效性和与数据库的交互。服务层处理完这些逻辑后,进一步与数据访问对象层(DAO层)交互,后者负责具体的数据操作如查询、新增、更新或删除供应商信息,并将操作结果返回给控制器。最终,控制器根据这些结果更新视图层,以便供应商信息功能可以看到最新的信息或相应的操作反馈。在供应商信息页面的输入栏中输入账号、负责人进行搜索,可以查看到供应商详细信息,并根据需要进行新增、修改或者删除等操作。如图4-4所示。

图4-4供应商管理界面图
管理员点击商品类别管理:在商品类别管理页面中对商品类别等内容,进行搜索、新增或者删除商品类别等操作,如图4-5所示。

图4-5商品类别管理界面图
管理员点击商品信息管理:在商品信息管理页面中对商品编号、商品名称、商品类别、商品品牌、价格、库存、供应商等内容,进行搜索、新增或者删除商品信息等操作,如图4-6所示。

图4-6商品信息管理界面图
管理员点击采购订单管理:在采购订单管理页面中对订单编号、商品名称、商品类别、商品品牌、供应商、价格、采购数量、总价格、采购时间、门店名称、门店地址、订单状态、是否支付等内容,进行搜索或者删除采购订单等操作,如图4-7所示。

图4-7采购订单管理界面图
管理员点击送货预约管理:在送货预约管理页面中对订单编号、商品名称、商品类别、商品品牌、供应商、采购数量、送货时间、门店名称、门店地址、回复内容等内容,进行搜索或者删除送货预约等操作,如图4-8所示。

图4-8送货预约管理界面图
管理员点击发货信息管理:在发货信息管理页面中对订单编号、商品名称、商品类别、商品品牌、供应商、发货数量、发货时间、门店名称、门店地址、收货状态等内容,进行搜索或者删除发货信息等操作,如图4-9所示。

图4-9发货信息管理界面图
管理员点击收货入库管理:在收货入库管理页面中对订单编号、商品名称、商品类别、商品品牌、供应商、入库数量、门店名称、门店地址、入库时间等内容,进行搜索、新增或者删除收货入库等操作,如图4-10所示。

图4-10收货入库管理界面图
4.2供应商功能模块实现
在系统上供应商点击登录按钮,在登录界面填写信息完成后,单击登录操作,如图4-11 所示:

图4-11供应商登录界面
供应商点击后台管理,然后页面跳转到系统后可以对首页、商品信息管理、采购订单管理、送货预约管理、发货信息管理、用户资料等功能进行操作。如图4-12所示:

图4-12 供应商功能主界面
4.3门店功能模块实现
在系统上门店点击登录按钮,在登录界面填写信息完成后,单击登录操作,如图4-13 所示:

图4-13门店登录界面
门店登录系统后可以对首页、商品信息管理、采购订单管理、送货预约管理、发货信息管理、收货入库管理、用户资料进行操作。如图4-14所示:

图4-14门店功能主界面
源码无偿分享,文未领取

被折叠的 条评论
为什么被折叠?



