计算机毕业设计ssm基于ssm框架的高校管理系统857j3fl7
(配套有源码 程序 mysql数据库 论文)本套源码可以先看具体功能演示视频领取,文末有联xi 可分享
随着信息技术的不断进步和教育行业对信息化建设需求的增加,高校管理系统在教学和行政管理中扮演着越来越重要的角色。传统的高校管理多依赖于纸质文档和简单的电脑操作,存在着效率低下、数据孤岛、信息更新滞后等问题。为了提升管理效率和教育质量,适应现代教育的发展趋势,越来越多的软件技术被应用于高校管理系统的开发中。SSM框架(Spring + Spring MVC + MyBatis)以其轻量级、高度可扩展的特点,成为开发高校管理系统的优选技术方案。该框架结合了Spring的依赖注入和面向切面编程、Spring MVC的强大MVC功能以及MyBatis的动态SQL能力,为构建一个高效、灵活、易于维护的高校管理系统提供了强有力的技术支持。
本文设计并实现了一个高校管理系统,主要包括以下具体工作内容:
-
参考国内外相关系统开展了系统的需求分析,明确了选课信息、退选课程、考试信息、考试成绩、考勤信息、请假申请等主要功能需求。
-
设计系统技术方案,采用JAVA语言,选用MySQL数据库、B/S结构来设计并实现本系统。
-
具体介绍了各个功能模块的设计与实现。
功能模块
-
课程信息
-
选课信息
-
退选课程
-
考试信息
-
考试成绩
-
班级信息
-
考勤信息
-
请假申请
-
取消请假
-
账号信息
功能总结
本系统通过实现上述功能模块,能够有效地管理高校的各类信息。课程信息模块允许用户查看和管理课程的详细信息;选课信息和退选课程模块帮助学生进行课程选择和退选操作;考试信息和考试成绩模块提供了考试安排和成绩查询的功能;班级信息模块管理班级的相关信息;考勤信息模块记录学生的出勤情况;请假申请和取消请假模块方便学生提交和取消请假申请;账号信息模块则管理用户的基本信息。通过这些功能的实现,系统能够大幅度提高高校管理的效率,减少人力物力的消耗,提升教育质量和管理水平。
注:完成的毕业设计程序以下面的的环境软件、功能图和界面为准。
系统所需要的环境软件:idea、eclipse+mysql5.7、8.0+Navicat+JDK1.8+tomcat7.0
3.3 系统功能分析
高校管理系统主要有管理员、教师和学生三个功能模块。以下将对这两个功能的作用进行详细的剖析。
管理员模块:管理员是系统中的核心用户,管理员登录后,可以对后台系统进行管理。管理员用例如图3-1所示。
图3-1 管理员用例图
教师:教师登录进入系统可以实现对课程信息、选课信息、退选课程、考试信息、考试成绩、班级信息、考勤信息、请假申请、取消请假、账号信息等进行操作。教师用例如图3-2所示。
图3-2 教师用例图
学生:学生登录进入系统可以实现对个人中心、修改密码、选课信息、退选课程、考试信息、考试成绩、考勤信息、请假申请、取消请假、我的收藏等进行操作。学生用例如图3-3所示。
图3-3 学生用例图
3.4 系统流程分析
3.4.1 数据开发流程
系统开发时,首先对此系统进行需求分析,进而对系统进行模块、编码等详细设计总体的设计规划,设计系统功能模块,数据库的选择等,本系统的开发流程如图3-3所示
图3-3系统开发流程图
3.4.2 用户登录流程
要想利用这个软件来进行系统的安全管理,首先需要登录到该软件中。如图3-4所示。
图3-4 登录流程图
3.4.3 系统操作流程
用户登录系统时需要输入正确的用户名和密码,数据库在进行匹配核实后匹配结果正确才能进入系统,若错误则提示用户名或密码错误,即无法登录。操作流程如图3-5所示。
图3-5 系统操作流程图
3.4.4 添加信息流程
管理员可以添加信息,用户添加可以自己权限内的信息,输入信息后,要想利用这个软件来进行系统的安全管理,首先需要登录到该软件中。添加信息流程如图3-6所示。
图3-6 添加信息流程图
3.4.5 修改信息流程
管理员可以修改信息,用户可以修改自己权限内的信息,首先进入修改信息界面,输入需要修改信息,在系统进行判定为正确和合规后修改成功,并将数据更新至数据库。信息不合法则修改失败,重新输入。修改信息流程图如图3-7所示。
图3-7 修改信息流程图
3.4.6 删除信息流程
管理员可以删除信息,点击删除按钮,系统会提示是否删除信息,点击确定,则信息被删除,数据库中的信息随之删除,删除信息流程图如图3-8所示。
图3-8 删除信息流程图
4 系统设计
4.1 系统概要
在对该方法进行了系统的解析之后,进行了一个包括了整体和细节的记性系统的设计。整体的设计仅仅是一个整体的方案,通过整体的方案,我们可以将整个体系中的某些部分分割开来,比如文件,文档,数据等等。经过整体的规划,我们可以将这些软件的各个部分,都分成了不同的部分。不过这仅仅是一种初步的分类,并未实际实施。
总体来说,这是一个初步的方案,也是一个工程。我们可以进行多种方案的综合,在比较中,从性能、成本、效益三方面进行比较,最后得出最佳的产品,选用好的总体设计能够减少成本,提高企业效益,从这一点来讲,整体设计非常重要的。
8系统工作原理图如图4-1所示:

图4-1 系统工作原理图
4.2 系统结构设计
构图是系统的体系结构,体系结构是体系结构体系的重要组成部分。系统的总体结构设计如图4-2所示。

图4-2 系统总体架构图
4.3数据库设计
在电脑资讯系统中,以资料库为基础。当前计算机体系中最重要的是数据库。数据库的发展好坏,直接关系到整个系统的性能与运行效率。
4.3.1 数据库设计原则
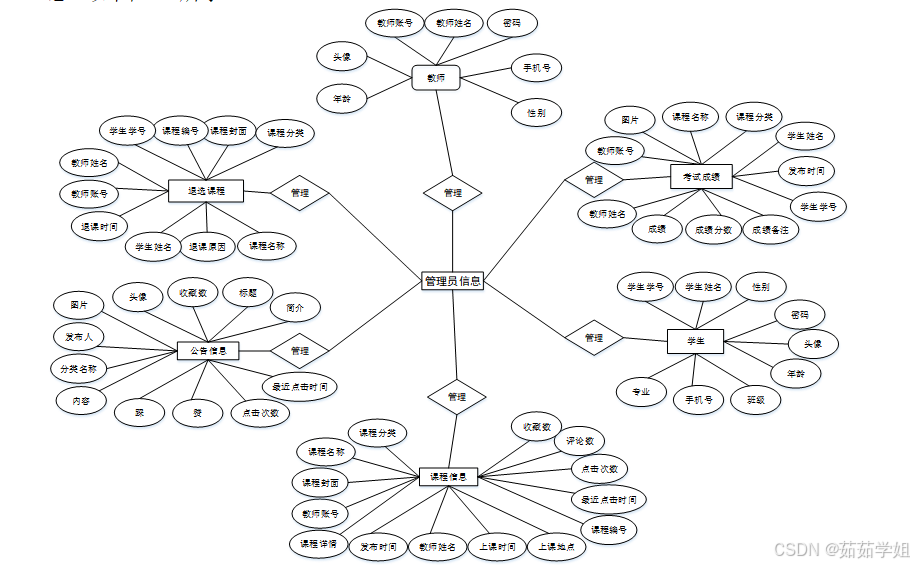
利用 ER模式进行数据库的概念结构设计。E-R模型法的组成元素有:实体、属性、联系,E-R模型用E-R图表示,是一个关于工作环境中的事件的信息,而一个属性是关于物理特征的说明。在系统的设计过程中,资料库发挥了关键作用。下面设计出这几个关键实体的实体—关系图。
4.3.2 数据库实体
在一个资料模式中,一个被称作“实例”的实体,与真实的“事件”或者“物体”相匹配,可以与其它物体区分开来。例如,公司中的每个员工,家里中的每个家具。
本系统的部分实体属性“学生、教师、课程信息、退选课程、考试成绩、公告信息”如图4-3所示:

图4-3局部E-R图
5.1 基本任务
该系统的实施方式是指能精确地描绘要实施的对象,以便后续的代码可以按照系统的实际情况用编程的方式来写相应的软件。
系统实现的基本任务如下:
(1)模块的数据结构进行设计,在之前的需求分析、概要设计中更加明确地界定更加含糊的资料类型。
(2)更加精确地对每个模板进行了更加细致的算法设计,并对每个组件的处理过程进行了算法的说明。
(3)执行实体化的资料库。
(4)其他设计:有时候,还要考虑到系统的不同,如:输入/输出格式设计、代码设计、人机对话设计等。
(5)对系统的说明书进行编写。
(6)评审:审查程序中的规则和数据库的实体构造。
系统结构可分为具有三个不同功能的包的java源代码、系统的数据库文件、界面代码。java源代码中三个不同包分别为控制、逻辑、缩写层,分别控制也不同的程序具有不同的性质。有了他们就能对系统的数据进行增删改查,完成界面的显示和数据统计,产生随机数和属性文件的读取。定时器类、翻页工具类等,包含了日期转换、字符串处理、获取编译环境等信息。这些类极大地方便了Java编程,日常开发中,经常要用来这些类。
5.2前台功能实现
5.2.1首页页面功能实现
当人们打开系统的网址后,在这里,人们能够看到系统的导航条,通过点击导航条上的个人中心等功能进入各详细页面进行操作。系统首页界面如图5-1所示:

图5-1 系统首页界面
在注册流程中,用户在Vue前端填写必要信息(如用户名、密码等)并提交。前端将这些信息通过HTTP请求发送到Java后端。后端处理这些信息,检查用户名是否唯一,并将新用户数据存入MySQL数据库。完成后,后端向前端发送注册成功的确认,前端随后通知用户完成注册。这个过程实现了新用户的数据收集、验证和存储。系统注册页面如图5-2所示:

图5-2系统注册页面
课程信息:在课程信息页面的输入栏中输入课程名称、教师姓名进行查询,可以查看到课程详细信息,并根据需要进行选课、评论或收藏操作;课程信息页面如图5-3所示:

图5-3课程信息详细页面
公告信息:在公告信息页面的输入栏中输入标题进行查询,可以查看到公告信息详细信息,并根据需要进行点赞或收藏操作;公告信息页面如图5-4所示:

图5-4公告信息详细页面
5.2.2个人中心页面实现
个人中心:在个人中心页面可以对个人中心、修改密码、选课信息、退选课程、考试信息、考试成绩、考勤信息、请假申请、取消请假、我的收藏进行详细操作;如图5-5所示:

图5-5个人中心界面
5.3后台模块实现
在登录流程中,用户首先在Vue前端界面输入用户名和密码。这些信息通过HTTP请求发送到Java后端。后端接收请求,通过与MySQL数据库交互验证用户凭证。如果认证成功,后端会返回给前端,允许用户访问系统。这个过程涵盖了从用户输入到系统验证和响应的全过程。如图5-6所示。

图5-6后台登录界面
5.3.1管理员功能实现
管理员进入主页面,主要功能包括学生、教师、课程分类、课程信息、选课信息、退选课程、考试信息、考试成绩、班级信息、考勤信息、请假申请、取消请假、系统管理、账号信息等进行操作。管理员主页面如图5-7所示:

图5-7 管理员主界面
学生功能在视图层(view层)进行交互,比如点击“查找、添加或删除”按钮或填写学生表单。这些学生表单动作被视图层捕获并作为请求发送给相应的控制器层(controller层)。控制器接收到这些请求后,调用服务层(service层)以执行相关的业务逻辑,例如验证输入数据的有效性和与数据库的交互。服务层处理完这些逻辑后,进一步与数据访问对象层(DAO层)交互,后者负责具体的数据操作如查看、修改或删除学生信息,并将操作结果返回给控制器。最终,控制器根据这些结果更新视图层,以便学生功能可以看到最新的信息或相应的操作反馈。如图5-8所示:

图5-8学生界面
课程分类功能在视图层(view层)进行交互,比如点击“查找、添加或删除”按钮或填写课程分类表单。这些课程分类表单动作被视图层捕获并作为请求发送给相应的控制器层(controller层)。控制器接收到这些请求后,调用服务层(service层)以执行相关的业务逻辑,例如验证输入数据的有效性和与数据库的交互。服务层处理完这些逻辑后,进一步与数据访问对象层(DAO层)交互,后者负责具体的数据操作如查看、修改、查看评论或删除课程分类信息,并将操作结果返回给控制器。最终,控制器根据这些结果更新视图层,以便课程分类功能可以看到最新的信息或相应的操作反馈。如图5-9所示:

图5-9课程分类界面
考试成绩功能在视图层(view层)进行交互,比如点击“查找或删除”按钮或填写考试成绩表单。这些考试成绩表单动作被视图层捕获并作为请求发送给相应的控制器层(controller层)。控制器接收到这些请求后,调用服务层(service层)以执行相关的业务逻辑,例如验证输入数据的有效性和与数据库的交互。服务层处理完这些逻辑后,进一步与数据访问对象层(DAO层)交互,后者负责具体的数据操作如查看、修改或删除考试成绩信息,并将操作结果返回给控制器。最终,控制器根据这些结果更新视图层,以便考试成绩功能可以看到最新的信息或相应的操作反馈。如图5-10所示:

图5-10 考试成绩界面
5.3.2教师功能实现
教师进入主页面,主要功能包括课程信息、选课信息、退选课程、考试信息、考试成绩、班级信息、考勤信息、请假申请、取消请假、账号信息等进行操作。教师主页面如图5-11所示:

图5-11 教师主界面
源码无偿分享,文未领取

被折叠的 条评论
为什么被折叠?



