计算机毕业设计ssm基于SSM的儿童手工创意店管理系统as8celp7
(配套有源码 程序 mysql数据库 论文)本套源码可以先看具体功能演示视频领取,文末有联xi 可分享
随着社会的快速发展,人们的生活水平不断提高,生活节奏也逐渐加快。互联网的普及让人们更加倾向于通过线上方式处理各种事务,以节省时间和提高效率。儿童手工创意店作为一种新兴的教育和娱乐场所,也急需一个高效、便捷的管理系统来满足日益增长的管理需求。基于SSM框架的儿童手工创意店管理系统应运而生,它不仅能够提升管理效率,还能为用户提供更好的体验。
系统功能
本系统主要分为管理员模块和用户模块,涵盖了以下功能:
用户模块:
-
用户注册与登录:用户可以注册账号并登录系统。
-
个人中心管理:用户可以在个人中心修改个人信息、修改密码、查看预约信息、管理我的发布和收藏。
-
手工创意店浏览与查询:用户可以浏览手工创意店信息,通过搜索栏查询店铺名称、手工类型等,并查看店铺的详细信息,如图片、发布时间、店铺位置、营业时间等。
-
预约功能:用户可以对感兴趣的手工创意店进行预约,并填写预约时间、备注等信息。
-
评论与收藏:用户可以对手工创意店、手工教学等内容进行评论或收藏。
-
交流论坛互动:用户可以在交流论坛中发布帖子、点赞、评论等。
管理员模块:
-
用户管理:管理员可以添加、修改、删除用户信息。
-
手工类型管理:管理员可以对手工类型进行添加、修改、删除操作。
-
手工创意店管理:管理员可以管理手工创意店信息,包括店铺名称、手工类型、图片、发布时间、店铺位置、营业时间等。
-
预约信息管理:管理员可以查看、添加、删除预约信息。
-
手工教学管理:管理员可以管理手工教学内容,包括手工名称、手工类型、图片、教学内容、发布日期等。
-
留言板管理:管理员可以查看、删除留言板中的留言。
-
系统管理:管理员可以管理公告信息分类、关于我们、轮播图管理、公告信息等内容。
功能总结
基于SSM框架的儿童手工创意店管理系统通过整合用户和管理员的需求,提供了一个全面、高效、便捷的管理平台。用户可以通过系统轻松浏览和预约手工创意店,参与手工教学和交流论坛,同时管理员能够高效地管理用户信息、手工创意店、预约信息等。该系统不仅提升了管理效率,还为用户提供了更好的体验,是儿童手工创意店管理的得力助手。
注:完成的毕业设计程序以下面的的环境软件、功能图和界面为准。
系统所需要的环境软件:idea、eclipse+mysql5.7、8.0+Navicat+JDK1.8+tomcat7.0
3.5系统用例图
一个用例图就能对应出系统中的一个功能过程,系统中完整的功能都是由许多不同的用例图所组成的。
系统用例图如图3-1、图3-2所示。

图3-1 管理员用例图

图3-2用户用例图
3.6系统流程分析
(1)个人信息流程图
用户在成功进入系统以后,可以获得头像、性别、手机号码等个人信息。获得个人信息的流程见图3-3所示。

图3-3个人信息流程图
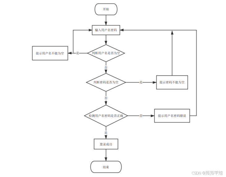
用户进行登录操作的流程图如图3-4。

图3-4 用户登录界面流程图
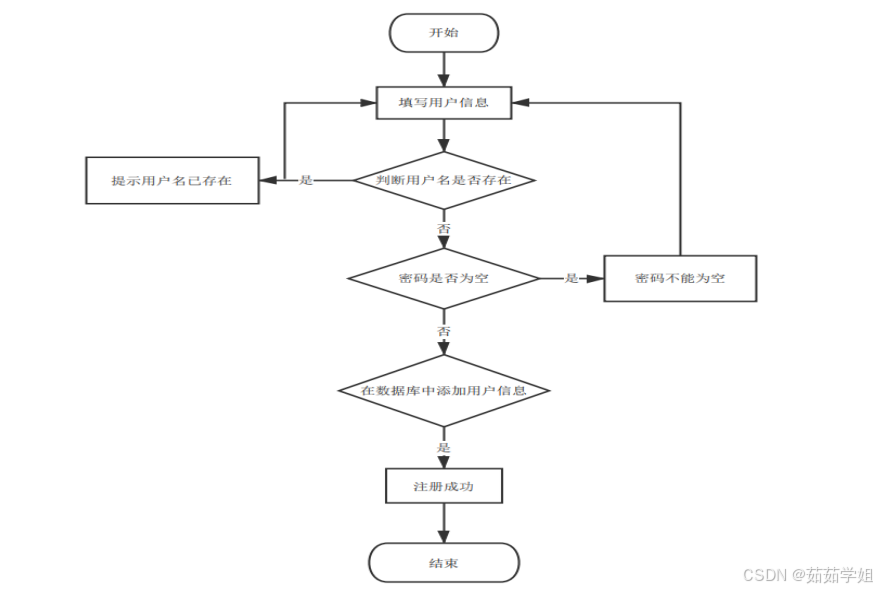
用户进行注册操作的流程图如图3-5。

图3-5 用户注册流程图
4 系统设计
4.1系统结构图
儿童手工创意店管理系统分为二个部分,即管理员模块和用户模块。该系统是根据用户的实际需求开发的,贴近生活。从管理员处获得的指定账号和密码可用于进入系统和使用相关的系统应用程序。管理员拥有最大的权限,其次是用户。管理员一般负责整个系统的运行维护和总体协调。
系统结构如图4-1所示。

图4-1系统结构图
4.2数据库设计
所有的网站设计但凡有数据都离不开数据库,数据库是所有项目想实现如数据获取,数据传输等功能的基石。只有合理化的数据库设计才能满足商业化的要求,数据库的主键外键连接方式特别的重要,尽量避免多对多的复杂性,字段名命合理规范,且通俗易懂等,字段应根据业务进行设定,不允许操作多字段而对系统产生占用多余的内存。
4.2.1数据库设计原则
设计原则自然就是要符合范式的要求,多表之间的关系要合理,理应符合系统的实际情况。
4.2.2数据库的概念设计
概念设计是将整体分为在地面上表达出来的单个个体。E-R图形象的连接了实体模型和概念模型。因此,E-R图需要根据数据库表和表字段进行合理设计,表达的概念知识点用图形描述,可以直观地让相应人员清楚,并分解整个E-R图。我们通常表达不清晰没有概念的东西。但是通过E-R之间的联系,E-R模型法是对这种模糊概念的事务最简单、最常用的设计方法。
(1) 用户信息E-R图如下图4-2所示。

图4-2用户信息E-R图
(2) 手工教学E-R图如下图4-3所示。

图4-3手工教学E-R图
(3) 手工创意店E-R图如下图4-4所示。

图4-4 手工创意店E-R图
(4) 预约信息E-R图如下图4-5所示。

图4-5预约信息E-R图
(5) 儿童手工创意店管理系统总体E-R图如下图4-6所示。

图4-6儿童手工创意店管理系统总体E-R图
5.1前台用户模块实现
当游客打开系统的网址后,首先看到的就是首页界面。在这里,游客能够看到儿童手工创意店管理系统的导航条显示首页、手工创意店、手工教学、交流论坛、公告信息、留言板、个人中心等。系统首页界面如图5-1所示:

图5-1系统首页界面
在注册流程中,用户在Vue前端填写必要信息(如用户名、密码等)并提交。前端将这些信息通过HTTP请求发送到Java后端。后端处理这些信息,检查用户名是否唯一,并将新用户数据存入MySQL数据库。完成后,后端向前端发送注册成功的确认,前端随后通知用户完成注册。这个过程实现了新用户的数据收集、验证和存储。如图5-2所示。

图5-2 用户注册界面
以下是用户注册代码:
<script> export default { data() { return { ruleForm: { }, pageFlag : '', tableName:"", rules: {}, }; }, mounted(){ this.pageFlag = this.$storage.get("pageFlag"); let table = this.$storage.get("loginTable"); this.tableName = table; }, created() { }, destroyed() { }, methods: { // 获取uuid getUUID () { return new Date().getTime(); }, close(){ this.$router.push({ path: "/login" }); }, yonghutouxiangUploadChange(fileUrls) { this.ruleForm.touxiang = fileUrls; }, // 多级联动参数 // 注册 login() { var url=this.tableName+"/register"; if((!this.ruleForm.yonghuzhanghao) && `yonghu` == this.tableName){ this.$message.error(`用户账号不能为空`); return } if((!this.ruleForm.yonghuxingming) && `yonghu` == this.tableName){ this.$message.error(`用户姓名不能为空`); return } if((!this.ruleForm.mima) && `yonghu` == this.tableName){ this.$message.error(`密码不能为空`); return } if((this.ruleForm.mima!=this.ruleForm.mima2) && `yonghu` == this.tableName){ this.$message.error(`两次密码输入不一致`); return } if(`yonghu` == this.tableName && this.ruleForm.lianxidianhua&&(!this.$validate.isMobile(this.ruleForm.lianxidianhua))){ this.$message.error(`联系电话应输入手机格式`); return } if(this.ruleForm.touxiang!=null) { this.ruleForm.touxiang = this.ruleForm.touxiang.replace(new RegExp(this.$base.url,"g"),""); } this.$http({ url: url, method: "post", data:this.ruleForm }).then(({ data }) => { if (data && data.code === 0) { this.$message({ message: "注册成功", type: "success", duration: 1500, onClose: () => { this.$router.replace({ path: "/login" }); } }); } else { this.$message.error(data.msg); } }); } } };
在登录流程中,用户首先在Vue前端界面输入用户名和密码。这些信息通过HTTP请求发送到Java后端。后端接收请求,通过与MySQL数据库交互验证用户凭证。如果认证成功,后端会返回给前端,允许用户访问系统。这个过程涵盖了从用户输入到系统验证和响应的全过程。如图5-3所示。

图5-3 用户登录界面
以下是用户登录代码:
mounted() { let menus = menu.list(); this.menus = menus; for (let i = 0; i < this.menus.length; i++) { if (this.menus[i].hasBackLogin=='是') { this.roles.push(this.menus[i]) } } }, created() { this.getRandCode() }, destroyed() { }, components: { }, methods: { //注册 register(tableName){ this.$storage.set("loginTable", tableName); this.$storage.set("pageFlag", "register"); this.$router.push({path:'/register'}) }, // 登陆 login() { if (!this.rulesForm.username) { this.$message.error("请输入用户名"); return; } if (!this.rulesForm.password) { this.$message.error("请输入密码"); return; } if(this.roles.length>1) { if (!this.rulesForm.role) { this.$message.error("请选择角色"); return; } let menus = this.menus; for (let i = 0; i < menus.length; i++) { if (menus[i].roleName == this.rulesForm.role) { this.tableName = menus[i].tableName; } } } else { this.tableName = this.roles[0].tableName; this.rulesForm.role = this.roles[0].roleName; } this.$http({ url: `${this.tableName}/login?username=${this.rulesForm.username}&password=${this.rulesForm.password}`, method: "post" }).then(({ data }) => { if (data && data.code === 0) { this.$storage.set("Token", data.token); this.$storage.set("role", this.rulesForm.role); this.$storage.set("sessionTable", this.tableName); this.$storage.set("adminName", this.rulesForm.username); this.$router.replace({ path: "/index/" }); } else { this.$message.error(data.msg); } }); }, getRandCode(len = 4){ this.randomString(len) }, randomString(len = 4) { let chars = [ "a", "b", "c", "d", "e", "f", "g", "h", "i", "j", "k", "l", "m", "n", "o", "p", "q", "r", "s", "t", "u", "v", "w", "x", "y", "z", "A", "B", "C", "D", "E", "F", "G", "H", "I", "J", "K", "L", "M", "N", "O", "P", "Q", "R", "S", "T", "U", "V", "W", "X", "Y", "Z", "0", "1", "2", "3", "4", "5", "6", "7", "8", "9" ] let colors = ["0", "1", "2","3", "4", "5", "6", "7", "8", "9", "a", "b", "c", "d", "e", "f"] let sizes = ['14', '15', '16', '17', '18'] let output = []; for (let i = 0; i < len; i++) { // 随机验证码 let key = Math.floor(Math.random()*chars.length) this.codes[i].num = chars[key] // 随机验证码颜色 let code = '#' for (let j = 0; j < 6; j++) { let key = Math.floor(Math.random()*colors.length) code += colors[key] } this.codes[i].color = code // 随机验证码方向 let rotate = Math.floor(Math.random()*60) let plus = Math.floor(Math.random()*2) if(plus == 1) rotate = '-'+rotate this.codes[i].rotate = 'rotate('+rotate+'deg)' // 随机验证码字体大小 let size = Math.floor(Math.random()*sizes.length) this.codes[i].size = sizes[size]+'px' } }, } };
点击手工创意店,用户在搜索栏输入店铺名称进行查询,也可以查看店铺名称、手工类型、图片、发布时间、店铺位置、营业时间、评论数、收藏数等信息,如有需要可以进行预约、评论或者收藏等操作,如图5-4所示。

图5-4手工创意店界面图
点击交流论坛,用户在搜索栏输入标题进行查询,也可以查看帖子标题、用户名、状态、是否置顶、置顶时间等信息,还可以进行点赞或者评论等操作,如图5-5所示。

图5-5交流论坛界面图
用户点击个人中心,在个人中心页面可以更新个人详细信息,还可以对修改密码、预约信息、我的发布、我的收藏进行详细操作;如图5-6所示:

图5-6个人中心界面
5.2后台管理员模块实现
管理员登录,在登录页面选择需要登录的角色,在正确输入用户名和密码后,点击登录操作;如图5-7所示。

图5-7 管理员登录界面
管理员进入主页面,主要功能包括对系统首页、用户管理、手工类型管理、手工创意店管理、预约信息管理、手工教学管理、留言板、交流论坛、系统管理、用户信息等进行操作。管理员主页面如图5-8所示:

图5-8管理员主界面
用户信息功能在视图层(view层)进行交互,比如点击“添加”按钮或填写用户信息表单。这些用户信息动作被视图层捕获并作为请求发送给相应的控制器层(control1er层)。控制器接收到这些请求后,调用服务层(service层)以执行相关的业务逻辑,例如验证输入数据的有效性和与数据库的交互。服务层处理完这些逻辑后,进一步与数据访问对象层(DAO层)交互,后者负责具体的数据操作如查询、添加、或移除用户信息,并将操作结果返回给控制器。最终,控制器根据这些结果更新视图层,以便用户信息功能可以看到最新的信息或相应的操作反馈。在用户信息页面的输入栏中输入用户账号、用户姓名进行查询,可以查看到用户信息详细信息,并根据需要进行更改或者删除等操作;如图5-9所示。

图5-9用户管理界面
手工类型功能在视图层(view层)进行交互,比如点击“添加”按钮或填写手工类型信息表单。这些手工类型信息动作被视图层捕获并作为请求发送给相应的控制器层(control1er层)。控制器接收到这些请求后,调用服务层(service层)以执行相关的业务逻辑,例如验证输入数据的有效性和与数据库的交互。服务层处理完这些逻辑后,进一步与数据访问对象层(DAO层)交互,后者负责具体的数据操作如查询、添加、或删除手工类型,并将操作结果返回给控制器。最终,控制器根据这些结果更新视图层,以便手工类型功能可以看到最新的信息或相应的操作反馈。在手工类型页面的输入栏中输入手工类型进行查询,可以查看到手工类型详细信息,并根据需要进行更改或者删除等操作;如图5-10所示。

图5-10手工类型管理界面
管理员点击手工创意店管理,然后页面跳转到手工创意店管理界面对店铺名称、手工类型、图片、发布时间、店铺位置、营业时间、评论数、收藏数等信息,可以查询、添加或者删除手工创意店等操作。如图5-11所示:

图5-11手工创意店管理界面
管理员点击预约信息管理,然后页面跳转到预约信息管理界面对店铺名称、手工类型、图片、店铺位置、预约时间、预约备注、用户账号、用户姓名等信息,可以查询、添加或者删除预约信息等操作。如图5-12所示:

图5-12预约信息管理界面
管理员点击手工教学管理,然后页面跳转到手工教学管理界面对手工名称、手工类型、图片、手工教学、发布日期、评论数、收藏数等信息,可以查询、添加或者删除手工教学等操作。如图5-13所示:

图5-13手工教学管理界面
管理员点击留言板,然后页面跳转到留言板界面对用户名、留言内容、留言图片、回复内容、回复图片等信息,可以查询或者删除留言板等操作。如图5-14所示:

图5-14留言板界面
管理员点击系统管理,然后页面跳转到系统管理界面对公告信息分类、关于我们、轮播图管理、公告信息等模块信息,可以查询、添加或者删除系统信息等操作。如图5-15所示:

图5-15系统管理界面
源码无偿分享,文未领取
1437

被折叠的 条评论
为什么被折叠?



