计算机毕业设计ssm基于JavaScript的餐厅点餐系统0xig8788
(配套有源码 程序 mysql数据库 论文)本套源码可以先看具体功能演示视频领取,文末有联xi 可分享
随着科技的飞速发展,餐饮行业也在不断探索如何利用技术提升服务质量和运营效率。传统的点餐方式已经难以满足现代消费者对便捷、高效的需求,因此,开发一款基于SSM框架和JavaScript的餐厅点餐系统显得尤为重要。该系统旨在通过技术手段优化点餐流程,提升用户体验,同时为餐厅管理提供更加高效的解决方案。
在系统开发过程中,我们采用了SSM(Spring、SpringMVC、MyBatis)框架作为技术核心,结合MySQL数据库和Vue.js前端框架,构建了一个功能强大且用户友好的点餐平台。系统的主要功能包括:
-
用户注册与登录:用户可以通过注册账号或使用已有账号登录系统,享受点餐服务。
-
菜单展示与查询:系统提供丰富的菜单信息,用户可以根据菜品名称、分类、价格等条件进行查询,快速找到心仪的菜品。
-
购物车管理:用户可以将选中的菜品加入购物车,并在购物车中进行数量调整、删除等操作。
-
订单提交与管理:用户确认购物车中的菜品后,可以提交订单。系统支持多种支付方式,确保交易的安全性和便捷性。同时,用户可以在个人中心查看订单状态和历史订单。
-
我的收藏:用户可以将喜欢的菜品或餐厅信息添加到收藏夹,方便下次快速点餐。
-
餐桌信息管理:系统提供详细的餐桌信息,包括餐桌状态、可坐人数等,方便用户预订和安排就餐。
-
系统公告与信息推送:餐厅可以通过系统发布最新的活动信息、菜品推荐等公告,及时推送给用户,提升用户参与度。
-
管理员功能:管理员可以对菜品分类、菜单信息、员工信息、订单状态等进行管理,同时还可以进行系统设置和数据分析,为餐厅运营提供决策支持。
通过以上功能的实现,该餐厅点餐系统不仅为用户提供了便捷的点餐体验,还为餐厅管理提供了高效的工具,实现了用户与餐厅的双赢。
注:完成的毕业设计程序以下面的的环境软件、功能图和界面为准。
系统所需要的环境软件:idea、eclipse+mysql5.7、8.0+Navicat+JDK1.8+tomcat7.0
3.2 功能需求分析
餐厅点餐系统综合网络空间开发设计要求。目的是将餐厅点餐通过网络平台将传统管理方式转换为在网上管理,完成餐厅点餐的方便快捷、安全性高、交易规范做了保障,目标明确。餐厅点餐系统可以将功能划分为管理员功能和员工功能。
(1)、管理员的功能是最高的,可以对系统所在功能进行查看,编辑和删除,包括员工功能。管理员用例如下:

图3-1管理员用例图
(2)、员工关键功能包含系统首页、餐桌信息、餐桌分配、订单管理、我的账号进行详细操作。员工用例如下:

图3-2 员工用例图
(3)、用户关键功能包含个人中心、修改密码、我的订单、购物车、我的收藏进行详细操作。用户用例如下:

图3-3用户用例图
3.3 系统流程分析
3.3.1系统开发流程图:

图3-3系统开发流程图
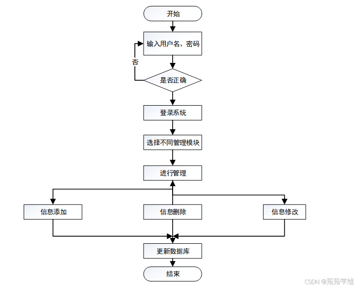
3.3.2管理员模块总体流程图:

图3-4管理员模块总体流程图
3.3.3我的收藏管理流程图:

图3-5我的收藏管理流程图
4 系统设计
4.1 功能模块设计
餐厅点餐系统按照权限的类型进行划分,分为管理员、用户和员工三个模块。系统用户实现注册登录、个人信息修改,员工、用户、菜品分类、菜单、餐桌信息、餐桌分配、系统管理、订单管理、我的账号等功能进行操作,增强了系统用户的操作体验。管理员模块主要针对整个系统的管理进行设计,提高了管理的效率和标准。系统的总体模块设计如下图所示:

图4-1 系统总体模块设计
4.2 系统数据库设计
4.2.1 数据库系统
本系统采用MySQL来进行数据库的管理。MySQL数据库具有体积小、速度快、成本低等优点。具备同时处理数千万条记录,实现大型数据库的高并发读写和高效读写需求。
4.2.2 数据库概念设计
概念模型用于对信息世界建模,并与指定的数据库管理系统分离。它有助于将真实世界的事物抽象为适合于数据库管理系统的数据库模型。人们倾向于将现实世界抽象为信息世界,再把信息世界变成机器世界。也就是说,将现实世界的目标抽象成独立于专用计算机软件和专用数据库管理系统的信息结构的数据模型,然后将物理模型转化为适合电子计算机的数据库管理系统。事实上,数据模型是从真实世界到机器世界的中间层。
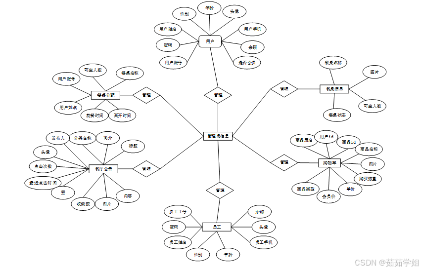
信息世界的基本要素包括实体和关联。现实存在且彼此可区别的事物称为实体。实体可以是实际的人、事或物,还可以是抽象化的概念或联络。在系统中将对 “员工、购物车、餐桌信息、用户、餐桌分配、餐厅公告”等几个主要的实体属性进行布局,如图4-2所示:

图4-2系统局部E-R图
5.1前台功能实现
5.1.1系统首页页面
当人们打开系统的网址后,首先看到的就是首页界面。在这里,人们能够看到系统的导航条,通过导航条导航进入各功能展示页面进行操作。系统首页界面如图5-1所示:

图5-1 系统首页界面
在注册流程中,用户在Vue前端填写必要信息(如用户名、密码等)并提交。前端将这些信息通过HTTP请求发送到Java后端。后端处理这些信息,检查用户名是否唯一,并将新用户数据存入MySQL数据库。完成后,后端向前端发送注册成功的确认,前端随后通知用户完成注册。这个过程实现了新用户的数据收集、验证和存储。系统注册页面如图5-2所示:

图5-2系统注册页面
菜单:在菜单页面的输入栏中输入菜品名称、价格、单限、菜品编号、菜品分类、口味偏好、会员价、库存、菜系、原料、点击次数进行查询,可以查看到菜单详细信息,并进行添加到购物车、立即购买、评论或收藏操作;菜单页面如图5-3所示:

图5-3菜单详细页面
5.1.2个人中心
个人中心:在个人中心页面可以对个人中心、修改密码、我的订单、购物车、我的收藏进行详细操作;如图5-4所示:

图5-4个人中心界面
5.2后台模块实现
在登录流程中,用户首先在Vue前端界面输入用户名和密码。这些信息通过HTTP请求发送到Java后端。后端接收请求,通过与MySQL数据库交互验证用户凭证。如果认证成功,后端返回给前端,允许用户访问系统。这个过程涵盖了从用户输入到系统验证和响应的全过程。后台登录界面图5-5所示。

图5-5 后台登录界面
5.2.1管理员功能实现
管理员进入主页面,主要功能包括对系统首页、员工、用户、菜品分类、菜单、餐桌信息、餐桌分配、系统管理、订单管理、我的账号等进行操作。管理员主页面如图5-6所示:

图5-6管理员主界面
员工功能在视图层(view层)进行交互,比如点击“搜索、新增或删除”按钮或填写员工信息表单。这些员工表单动作被视图层捕获并作为请求发送给相应的控制器层(controller层)。控制器接收到这些请求后,调用服务层(service层)以执行相关的业务逻辑,例如验证输入数据的有效性和与数据库的交互。服务层处理完这些逻辑后,进一步与数据访问对象层(DAO层)交互,后者负责具体的数据操作如查看、修改或删除员工信息,并将操作结果返回给控制器。最终,控制器根据这些结果更新视图层,以便员工功能可以看到最新的信息或相应的操作反馈。员工界面如图5-7所示:

图5-7员工界面
用户功能在视图层(view层)进行交互,比如点击“搜索、新增或删除”按钮或填写用户信息表单。这些用户表单动作被视图层捕获并作为请求发送给相应的控制器层(controller层)。控制器接收到这些请求后,调用服务层(service层)以执行相关的业务逻辑,例如验证输入数据的有效性和与数据库的交互。服务层处理完这些逻辑后,进一步与数据访问对象层(DAO层)交互,后者负责具体的数据操作如查看、修改或删除用户信息,并将操作结果返回给控制器。最终,控制器根据这些结果更新视图层,以便用户功能可以看到最新的信息或相应的操作反馈。用户界面如图5-8所示:

图5-8用户界面
菜品分类功能在视图层(view层)进行交互,比如点击“搜索、新增或删除”按钮或填写菜品分类信息表单。这些菜品分类表单动作被视图层捕获并作为请求发送给相应的控制器层(controller层)。控制器接收到这些请求后,调用服务层(service层)以执行相关的业务逻辑,例如验证输入数据的有效性和与数据库的交互。服务层处理完这些逻辑后,进一步与数据访问对象层(DAO层)交互,后者负责具体的数据操作如修改或删除菜品分类信息,并将操作结果返回给控制器。最终,控制器根据这些结果更新视图层,以便菜品分类功能可以看到最新的信息或相应的操作反馈。菜品分类界面如图5-9所示:

图5-9菜品分类界面
菜单功能在视图层(view层)进行交互,比如点击“搜索、新增、删除或菜品库存统计”按钮或填写菜单信息表单。这些菜单表单动作被视图层捕获并作为请求发送给相应的控制器层(controller层)。控制器接收到这些请求后,调用服务层(service层)以执行相关的业务逻辑,例如验证输入数据的有效性和与数据库的交互。服务层处理完这些逻辑后,进一步与数据访问对象层(DAO层)交互,后者负责具体的数据操作如查看、修改、查看评论或删除菜单信息,并将操作结果返回给控制器。最终,控制器根据这些结果更新视图层,以便菜单功能可以看到最新的信息或相应的操作反馈。菜单界面如图5-10所示:

图5-10菜单界面
餐桌信息功能在视图层(view层)进行交互,比如点击“搜索、新增或删除”按钮或填写餐桌信息表单。这些餐桌信息表单动作被视图层捕获并作为请求发送给相应的控制器层(controller层)。控制器接收到这些请求后,调用服务层(service层)以执行相关的业务逻辑,例如验证输入数据的有效性和与数据库的交互。服务层处理完这些逻辑后,进一步与数据访问对象层(DAO层)交互,后者负责具体的数据操作如查看、修改或删除餐桌信息,并将操作结果返回给控制器。最终,控制器根据这些结果更新视图层,以便餐桌信息功能可以看到最新的信息或相应的操作反馈。餐桌信息界面如图5-11所示:

图5-11餐桌信息界面
餐桌分配功能在视图层(view层)进行交互,比如点击“搜索增或删除”按钮或填写餐桌分配信息表单。这些餐桌分配表单动作被视图层捕获并作为请求发送给相应的控制器层(controller层)。控制器接收到这些请求后,调用服务层(service层)以执行相关的业务逻辑,例如验证输入数据的有效性和与数据库的交互。服务层处理完这些逻辑后,进一步与数据访问对象层(DAO层)交互,后者负责具体的数据操作如查看、修改或删除餐桌分配信息,并将操作结果返回给控制器。最终,控制器根据这些结果更新视图层,以便餐桌分配功能可以看到最新的信息或相应的操作反馈。餐桌分配界面如图5-12所示:

图5-12餐桌分配界面
5.2.2员工功能实现
员工进入主页面,主要功能包括对系统首页、餐桌信息、餐桌分配、订单管理、我的账号等进行操作。员工主页面如图5-13所示:

图5-13员工主界面
源码无偿分享,文未领取

被折叠的 条评论
为什么被折叠?



