要说回表查询,先要从InnoDB的索引实现说起。InnoDB有两大类索引,一类是聚集索引(Clustered Index),一类是普通索引(Secondary Index)。
InnoDB的聚集索引
InnoDB聚集索引的叶子节点存储行记录,因此InnoDB必须要有且只有一个聚集索引。
1.如果表定义了PK(Primary Key,主键),那么PK就是聚集索引。
2.如果表没有定义PK,则第一个NOT NULL UNIQUE的列就是聚集索引。
3.否则InnoDB会另外创建一个隐藏的ROWID作为聚集索引。
这种机制使得基于PK的查询速度非常快,因为直接定位的行记录。
InnoDB的普通索引
InnoDB普通索引的叶子节点存储主键值(MyISAM则是存储的行记录头指针)。
什么是回表查询呢?
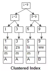
假设有个t表(id PK, name KEY, sex, flag),这里的id是聚集索引,name则是普通索引。
表中有四条记录:
| id | 1 | 3 | 5 | 9 |
| name | sj | zs | ls | ww |
| sex | m | m | m | f |
| flag | A | A | A | B |
聚集索引的B+树索引(id是PK,叶子节点存储行记录):

普通索引的B+树索引(name是KEY,叶子节点存储PK值,即id):

普通索引因为无法直接定位行记录,其查询过程在通常情况下是需要扫描两遍索引树的。
select * from t where name = 'lisi';
这里的执行过程是这样的:

粉红色的路径需要扫描两遍索引树,第一遍先通过普通索引定位到主键值id=5,然后第二遍再通过聚集索引定位到具体行记录。这就是所谓的回表查询,即先定位主键值,再根据主键值定位行记录,性能相对于只扫描一遍聚集索引树的性能要低一些。
索引覆盖?
索引覆盖是一种避免回表查询的优化策略。具体的做法就是将要查询的数据作为索引列建立普通索引(可以是单列索引,也可以一个索引语句定义所有要查询的列,即联合索引),这样的话就可以直接返回索引中的的数据,不需要再通过聚集索引去定位行记录,避免了回表的情况发生。
覆盖索引的定义与注意事项
如果一个索引覆盖(包含)了所有需要查询的字段的值,这个索引就是覆盖索引。因为索引中已经包含了要查询的字段的值,因此查询的时候直接返回索引中的字段值就可以了,不需要再到表中查询,避免了对主键索引的二次查询,也就提高了查询的效率。
要注意的是,不是所有类型的索引都可以成为覆盖索引的。因为覆盖索引必须要存储索引的列值,而哈希索引、空间索引和全文索引等都不存储索引列值,索引MySQL只能使用B-Tree索引做覆盖索引。
另外,当发起一个被索引覆盖的查询(索引覆盖查询)时,在explain(执行计划)的Extra列可以看到【Using Index】的信息。
覆盖索引的优点
1.索引条目通常远小于数据行的大小,因为覆盖索引只需要读取索引,极大地减少了数据的访问量。
2.索引是按照列值顺序存储的,对于IO密集的范围查找会比随机从磁盘读取每一行数据的IO小很多。
3.一些存储引擎比如MyISAM在内存中只缓存索引,数据则依赖操作系统来缓存,因此要访问数据的话需要一次系统调用,使用覆盖索引则避免了这一点。
4.由于InnoDB的聚簇索引,覆盖索引对InnoDB引擎下的数据库表特别有用。因为InnoDB的二级索引在叶子节点中保存了行的主键值,如果二级索引能够覆盖查询,就避免了对主键索引的二次查询。
本文详细介绍了InnoDB存储引擎的聚集索引和普通索引的工作原理,强调了回表查询的概念及其对性能的影响。通过示例解释了回表查询的过程,并提出了索引覆盖作为一种优化策略,以避免回表查询,提高查询效率。覆盖索引能够减少数据访问量,降低IO成本,尤其对InnoDB表具有显著优势。
1275

被折叠的 条评论
为什么被折叠?



