现在很多电子产品越来越多地使用锂电池供电,而一节锂电池的电压在3.2V-4.2V之间,如果需要更高的电压怎么办,一般就需要把电池串接得到更高的电压,但是锂电池又需要合理保护电路才能保证其正常工作。采用精工电子三/四节串联锂离子可充电电池专用充、放电保护ICS-8254。找到这颗芯片的资料后,我们知道,这颗保护芯片功能很强大。
S8254引脚图
S-8254系列内置高精度电压检测电路和延迟电路,针对各节电池进行高精度电压检测,实现单节过充电保护和单节过放电保护,并具备三段过电流检测功能,通过外接电容可设置过充电检测延迟时间、过放电检测延迟时间和过电流检测延迟时间1(过电流检测延迟时间2和过电流检测延迟时间3在芯片内部被固定)。
该系统采用精工电子S-8244系列内置高精度电压检测电路和延迟电路的锂离子可充电电池二级保护专用IC实现电池的单节二级充电保护,其保护延迟时间可通过外接电容的容值来设置。
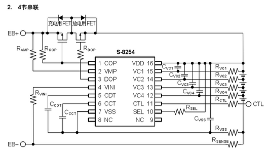
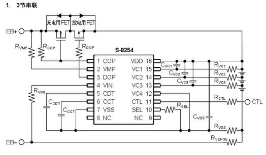
当然,说了一堆废话,重点还是锂电池保护板的原理图和PCB。如图是官方Datasheet给出的推荐电路,分为3节、4节锂电池串联。
只不过具体的电阻电容参数的选定要根据手册来确定才行,但是本人并没有用这个原理图。不过这提供了很好的思路,我们可以通过开关切换是3节串联还是4节串联,提高了电路适用性。
本人结合了图2和手册推荐图,加上了瞬态抑制二极管SMBJ20A进行的瞬态干扰的保护。图2中是保护电路在P+和GND之间增加的D4,这是一种很巧妙的瞬态干扰的保护,使用这种器件的使瞬态干扰得到了有效抑制。当TVS管两端经受瞬间的高能量冲击时,它能以极高的速度使其阻抗骤然降低,同时吸收一个大电流,将其两端间的电压箝位在一个预定的数值上,从而确保后面的电路元件免受瞬态高能量的冲击而损坏。增加这样一个电路,也为生产和使用电路板时,来作为静电防护的主要手段。
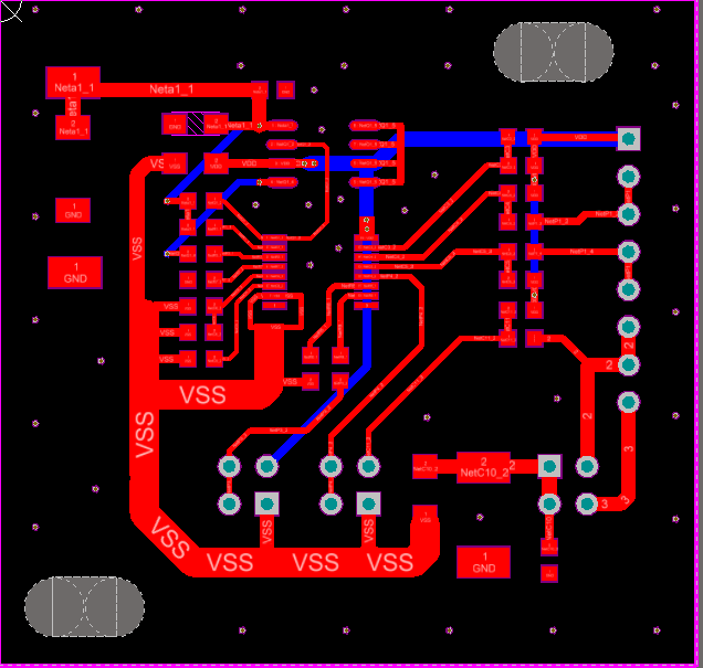
虽然并不是很想放上PCB,但是考虑到博客的完整性,还是加一个。。。
PCB板修改前(走线之诡异和扭曲)
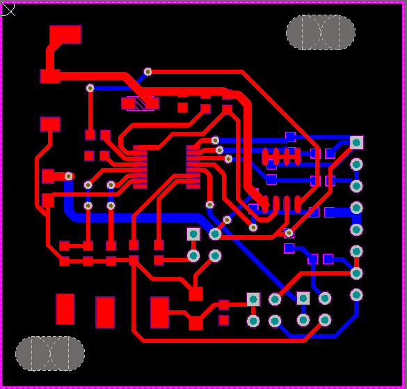
PCB板修改后(看着顺眼多了)
1787

被折叠的 条评论
为什么被折叠?



