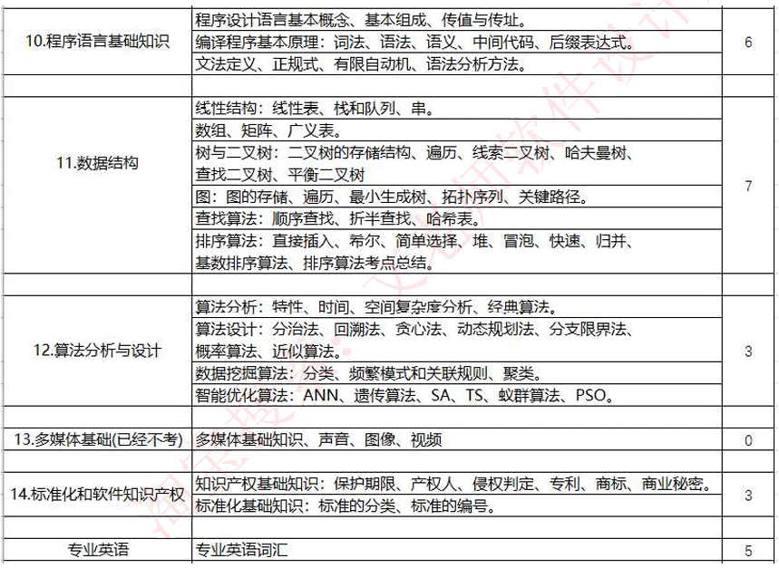
前情提要
软考历史

软考体系
软件设计师考试属于全国计算机技术与软件专业技术资格考试(即软考)中的一个中级考试。
通过本考试的合格人员能根据软件开发项目管理和软件工程的要求,按照系统总体设计规格说明书进行软件设计;能够编写程序设计规格说明书等相应的文档;能够组织和指导程序员编写、调试程序,并对软件进行优化和集成测试,开发出符合系统总体设计要求的高质量软件;具有工程师的实际工作能力和业务水平;可聘任工程师职务。
简单的说,通过软件设计师考试,代表你将拥有中级专业技术资格(工程师系列,中级),从级别上讲,它相当于中级会计、中级教师等,从专业技术资格来讲没有区别。

考点分布⭐
两个科目一起考:240分钟(4小时)建议:选择90分钟+案例150分钟

综合知识
基本考点




案例分析
系统规划、软件架构设计、设计模式、系统设计、系统建模、分布式系统设考点、系统的可靠性分析与设计、系统的安全性和保密性设计。嵌入式系统设计

通过率
据参考资料统计,全国平均通过率15%-20%左右。
整体看来,通过率不算高,但要注意以下原因:
每个考场约有1/3的考生缺考
少数考生未能进行全面有效的复习;去除以上原因,据文老师对多数学员的回访来看,如果有切实可行的复习计划并且认真准备的考生,考试通过率是还可以的。
文老师软考中级:综合通过率高达80%以上。软件设计师的考试主要是知识面广,但是并不难,学员只需要考到45分即可合格,跟着文老师的视频课程及复习资料学习,肯定可以一次通过。
考试报名
报名条件:系统架构设计师考试不设学历与资历条件也不论年龄和专业。考生可根据自己的技术水平选择合适的级别合适的资格但一次考试只能报考种资格。考试采用笔试形式,考试实行全国统一大纲、统一试题、统时间统一标准、统一证书的考试办法。
报名时间和地址:基本都是网上报名一般在考试前3个月。同时关注考生所在地区考试中心网站通知。 考试安排:一般都在11月的第二周六考试,一年安排2次考试
中国计算机技术职业资格网:http:/www.ruankao.org.cn/;可以查询考试信息、考试成绩另外,可以在该网站首页右下方“各地考务机构”栏目中查询到各地考试安排及报名通知等。这是软考最重要的网站。

学习方法
第一阶段学习计划
复习目标:整体学习一遍视频课程,掌握整个知识体系结构。
复习时间:约100个小时,个人自己规划。
要完成的事情(重要):学习完所有录播视频课程,如果期间有直播,按时来听直播课,课后重点理解记忆视频配套课件。做完视频配套课后习题。
怎么完成这些事:结合课件,学习视频课程,每看完一个章节课程,就立即回顾课件重点内容,而后做对应章节课后习题,视频资料都是配套的,千万不要全部看完视频再做习题。
Tips:遇到做错的题目,可以直接截图或者拍照保存下来,便于后面回顾错题。
第二阶段学习计划
学习目标:融汇贯通,达到可以通过考试的水准。
学习时间:约70个小时,个人自己规划。
要完成的事情(重要):做真题:从最新真题开始,向前做,完成8-10套真题(上午+下午),听直播:重难点串讲及历年真题解析。自己形成错题本,把做错的真题和知识点都截图形成自己的错题本,便于最后冲刺。
怎么完成这些事:必须严格按照试卷形式来做,最好严格控制时间,每次考试上午+下午一起做,不要分开偏科。建议每周练习2套真题,认真搞懂,形成错题本,不要只图速度。
第三阶段学习计划
学习目标:查缺补漏,不断优化,无论什么题型,都能稳过。
学习时间:约30个小时,个人自己规划。
要完成的事情(重要):看视频:开始看冲刺视频课程。上午测试不合格学员:一定要背内部精华讲义,掌握精华知识点上午无忧。下午测试不合格学员:前三题阅读理解,无技巧,细心多做;算法题要求能拿到除代码填空以外的分数:JAVA题必拿满分,有困难的可以快速浏览一遍网上教程,然后针对性的刷历年真题
怎么完成这些事:查缺补漏。明确自己的不足,重点专项突破。一定要多回顾错题本和重点知识。
计算机系统知识
选择题:4-5分
计算机结构
计算机的基本硬件系统由运算器、控制器、存储器、输入设备和输出设备5 大部件组成。

运算器、控制器等部件被集成在一起统称为中央处理单元 (Central Processing Unit,CPU)。
CPU是硬件系统的核心,用于数据的加工处理,能完成各种算术逻辑运算及控制功能。
存储器是计算机系统中的记忆设备,分为内部存储器和外部存储器。
前者速度高、容量小,一般用于临时存放程序、数据及中间结果。
后者容量大、速度慢,可以长期保存程序和数据。
输入设备和输出设备合称为外部设备(简称外设)
输入设备用于输入原始数据及各种命令,而输出设备则用于输出计算机运行的结果。
1、在程序执行过程中,高速缓存(Cache)与主存间的地址映射由()。
A 操作系统进行管理 B 存储管理软件进行管理 C 程序员自安排 D 硬件自动完成
正确答案:D 答案解析:CPU 的速度远远高于主存,高速缓存(Cache)是位于 CPU 和主存之间的一种存储器,速度高于主存。Cache 保存的内容是 CPU 经常访问的数据,当 CPU 需要再次访 问该部分数据时,就不用再从主存中读取,节约了 CPU 的工作时间。 Cache 的内容是主存一部分内容的复制。而当 CPU 访问主存时,访问的是主存的地址,因此需要采用一种“地址变换”的方式将主存地址“转换为”Cache 的地址。这种变换的方式是由计算机硬件自动完成的。
2、计算机中提供指令地址的程序计数器 PC 在()中。
A 控制器 B 运算器 C 存储器 D I/0 设备
正确答案:A 答案解析: CPU 包括运算器和控制器。其中运算器负责各种类型的运算任务,控制器负责协调和指挥这个过程中的各个部件的操作。程序计数器 PC 包含在控制器中,它的作用是 指示下一条指令所在内存单元的地址。
3、属于CPU中算术逻辑单元的部件是在()。
A 程序计数器 B 加法器 C 指令寄存器 D 指令译码器
正确答案:B 答案解析: 算术逻辑运算单元ALU(Arithmetic and Logic Unit)ALU主要完成对二进制数据的定点算术运算(加减乘除)、逻辑运算(与或非异或)以及移位操作。
4、为实现程序指令的顺序执行,CPU()中的值将自动加1。
A 指令寄存器(IR) B 程序计数器(PC) C 地址寄存器(AR) D 指令译码器(ID)
正确答案:B 指令寄存器(IR)用来保存当前正在执行的指令。当执行一条指令时,先把它从内存取到数据寄存器(DR)中,然后再传送至IR。为了执行任何给定的指令,必须对操作码进行测试,以便识别所要求的操作。指令译码器(ID)就是做这项工作的。指令寄存器中操作码字段的输出就是指令译码器的输入。操作码一经译码后,即可向操作控制器发出具体操作的特定信号。地址寄存器(AR)用来保存当前CPU所访问的内存单元的地址。由于在内存和CPU之问存在着操作速度上的差别,所以必须使用地址寄存器来保持地址信息,直到内存的读/写操作完成为止。为了保证程序指令能够连续地执行下去,CPU必须具有某些手段来确定下一条指令的地址。而程序计数器正起到这种作用,所以通常又称为指令计数器。在程序丌始执行前,必须将它的起始地址,即程序的一条指令所在的内存单元地址送入PC,因此程序计数器(PC)的内容即是从内存提取的第一条指令的地址。当执行指令时,CPU将自动修改PC的内容,即每执行一条指令PC增加一个量,这个量等于指令所含的字节数,以便使其保持的总是将要执行的下一条指令的地址。由于大多数指令都是按顺序来执行的,所以修改的过程通常只是简单的对PC加1。
5、从基本的CPU工作原理来看,若CPU执行MOV R1,RO指令(即将寄存器R0的内容传送到寄存器R1中),则CPU首先要完成的操作是()(其中PC为程序计数器;M为主存储器:DR为数据寄存器;IR为指令寄存器AR为地址寄存器)。 A (RO)→R1 B PC→AR C M→DR D DR→IR
正确答案:B CPU执行MOVRI,RO指令,CPU首先要完成的操作是从内存中读取该指令的指令操作码。取该指令的指令操作码,首先要做的就是将程序计数器的内容送到地址寄存器,即PC→AR。
6、在中断响应过程中,CPU保护程序计数器的主要目的是()。
A 使CPU能找到中断服务程序的入口地址 B 为了实现中断嵌套 C 为了使CPU在执行完中断服务程序时能回到被中断程序的断点处 D 为了使CPU与I/O设备并行工作
正确答案:C 中断响应实现向中断服务程序的过渡。在中断响应周期,CPU要完成以下操作:(1)发出中断响应信号INTA。(2)关中断,即将IF位清0。这是因为在响应一个中断的期间不能响应另一个中断(3)保护断点和标志寄存器。断点是按正常顺序(即没有中断)应执行的下一条指令的地址。对8086来说,保护断点就是保存CS和IP的内容(压入堆栈)。标志寄存器FR中存放着刚执行指令的一些重要特征,也需要保存起来,以便中断返回时继续使用其中的内容。(4)查找中断源,转向相应的中断服务程序的入口
7、计算机操作的最小单元时间是()。
A 时钟周期 B 指令周期 C CPU周期 D 中断周期
正确答案:A 指令周期是指一条指令从读取到执行完的全部时间。指令周期划分为几个不同的阶段,每个阶段所需的时间,称为机器周期,又称为CPU工作周期。一个指令周期由若干个CPU周期组成,而一个CPU周期又包含有若干个时钟周期。中断周期是指CPU收到中断源的中断请求,到转去执行中断服务程序的这段时间,通常含有若干个机器周期。
8、在CPU中,()的主要功能是在控制器的控制下完成各种算术运算和逻辑运算。()为ALU提供一个工作区,用来暂存数据。(3)存储下一条要执行指令的地址。(4)用来保存当前CPU所访问的内存单元的地址。
A 运算器 B 累加寄存器 C 程序计数器 D 地址寄存器
答案:ABCD 运算器称为算术逻辑单元(ArithmeticandLogicUnit,ALU),其主要功能是在控制器的控制下完成各种算术运算和逻辑运算。累加寄存器AC:通用寄存器,为ALU提供一个工作区,用在暂存数据;程序计数器PC:存储下一条要执行指令的地址,地址寄存器AR:用来保存当前CPU所访问的内存单元的地址
9、计算机在执行一个指令的过程中,需要直接寻址,首先要将 ()的值送到地址总线上
A 指令寄存器(IR) B 通用寄存器(GR) C 累加器(AC) D 内存单元所在地址
正确答案:D 计算机在直接寻址时,需要从内存读取操作数,要先将操作数的地址送到地址总线上。
10、()可以按照地址访问存储器的任一单元,()访问数据所需时间与数据存储位置相关,磁盘是一种()。
A 随机存储器 B 顺序存储器 C 直接存储器 D 相联存储器
正确答案:A B C 随机存储器可以按地址访问存储器的任一单元。顺序存储器访问时按顺序查找目标地址,访问数据所需时间与数据存储位置相关。直接存储器按照数据块所在位置访问,介于上述两者之间,磁道寻址随机,磁道内寻址顺序。相联存储器:按内容访问的存储器。其工作原理就是把数据或数据的某一部分作为关键字,按顺序写入信息,读出时并行地将该关键字与存储器中的每一单元进行比较,找出存储器中所有与关键字相同的数据字,特别适合于信息的检系和更新。
11、在计算机系统中,CPU中跟踪后继指令地址的寄存器是()。
A 指令寄存器 B 状态条件寄存器 C 程序计数器 D 主存地址寄存器
正确答案: C 指令寄存器存储即将执行的指令,状态条件寄存器存储状态标志与控制标志,程序计数器存储下一条要执行的指令的地址,主存地址寄存器保存当前CPU访问内存单元的地址。
中央处理单元⭐
CPU功能
程序控制。CPU 通过执行指令来控制程序的执行顺序,这是CPU的重要功能
操作控制。一条指令功能的实现需要若干操作信号配合来完成,CPU产生每条指令的操作信号并将操作信号送往对应的部件,控制相应的部件按指令的功能要求进行操作。
时间控制。CPU 对各种操作进行时间上的控制,即指令执行过程中操作信号的出现时间、持续时间及出现的时间顺序都需要进行严格控制。
数据处理。CPU通过对数据进行算术运算及逻辑运算等方式进行加工处理数据加工处理的结果被人们所利用。所以,对数据的加工处理也是CPU最根本的任务。
此外,CPU还需要对系统内部和外部的中断(异常)做出响应,进行相应的处理
CPU组成
CPU主要由运算器、控制器、寄存器组和内部总线等部件组成
运算器
算术逻辑单元ALU(实现对数据的算术和逻辑运算)
累加寄存器AC(运算结果或源操作数的存放区,即存放结果)
数据缓冲寄存器DR(暂时存放内存的指令或数据)
状态条件寄存器PSW(保存指令运行结果的条件码内容,如溢出标志等)组成,执行所有的算术运算,如加减乘除等,执行所有的逻辑运算并进行逻辑测试,如与、或、非等。
控制器
指令寄存器IR(暂存CPU执行指令)
程序计数器PC(存放指令执行地址)
地址寄存器AR(保存当前CPU所访问的内存地址)
指令译码器ID(分析指令操作码)等组成。控制整个CPU的工作,最为重要
CPU依据指令周期的不同阶段来区分二进制的指令和数据
因为在指令周期的不同阶段,指令会命令CPU分别去取指令或者数据。
1、CPU执行算术运算或者逻辑运算时,常将源操作数和结果暂存在()中。
A.程序计数器(PC) B.累加器(AC) C.指令寄存器(IR) D.地址寄存器(AR) 【答案】B
2、执行CPU指令时,在一个指令周期的过程中,首先需从内存读取要执行的指令,此时先要将指令的地址即()的内容送到地址总线上。
A.指令寄存器(IR) B.通用寄存器(GR) C.程序计数器(PC) D.状态寄存器(PSW) 【答案】C
3、某计算机系统的 CPU 主频为 2.8GHz。某应用程序包括3 类指令,各类指令的 CPI(执行每 条指令所需要的时钟周期数)及指令比例如下表所示。执行该应用程序时的平均CPI为(); 运算速度用 MIPS 表示,约为() A 25 B 3 C 3.5 D 4 A 700 B 800 C 930 D 1100

正确答案:D A 平均执行周期数(Cycle Per Instruction,CPl)是指 CPU 每执行一条指令所需的时钟周 期数。本题已经给出了三条指令的 CP|,那么平均 CP|为:4*35%+3*45%+6*20%=3.95 最接近的是4 每秒百万级指令执行数量(Million Instructions Per Second,MIPS)=指令条数/(执行时间x10^6)=主频/CPI=2.8G/4=700MIPS。
4、计算机由CPU、内存、硬盘、显示器、鼠标等构成,则计算机类与鼠标类之间的关系是()。
A 继承关系 B 关联关系 C 聚合关系 D 依赖关系
正确答案:C 答案解析: 计算机类与鼠标类的关系是聚合关系。
5、计算机运行过程中,遇到突发事件,要求CPU 暂时停止正在运行的程序,转去为突发事件服务,服务完毕再自动返回原程序继续执行,这个过程称为()。
A 阻塞 B 中断 C 同步 D 段内跳转
正确答案:B 本题考查计算机系统硬件基础知识。计算机运行过程中,遇到突发事件需要处理时般采用中断的方式处理,即先保存现场的状态,再去处理突发事件,处理完再返回并恢复现场继续执行
6、CPU(中央处理单元)的基本组成部件不包括()
A 算数逻辑运算单元 B 系统总线 C 控制单元 D 寄存器组
正确答案:B 答案解析 : 系统总线是计算机系统内部各部件(包括CPU)之间进行连接和传输信息的一组信号线,位于CPU之外。
7、【学员回忆版】在双核处理器中,双核是指()。
A 执行程序时有两条指令流水线并行工作 B 在 一个 CPU 中集成两个运算核心以提高运算能力 C 利用超线程技术实现的多任务并行处理 D 在主板上设置两个独立的 CPU 以提高处理能力
正确答案:B 双核处理器是指在一个处理器上集成两个运算核心,从而提高计算能力。
8、在CPU调度中,( )不可能的。
A 放权等待 B 资源等待 C 无限等待 D 定时等待
正确答案:C A、放权等待:在CPU调度中,当一个进程需要等待某个资源(如I/O操作)或由于某种原因(如优先级答案解析:低)而不能立即执行时,它通常会从CPU上下来并等待。这种行为可以看作是“放权等待”,因为该进程暂时放弃了CPU的使用权。B、资源等待:这是CPU调度中常见的现象。当一个进程需要等待某个资源(如内存、I/O设备或其他进程释放的CPU时间)时,它会被置于等待状态,直到所需的资源变得可用。D、定时等待:这也是可能的。在某些调度策略中,进程可能会等待一个特定的时间段(如时间片轮转算法中的时间片),然后释放CPU以供其他进程使用。C、无限等待:在CPU调度中,无限等待是不可能的。操作系统和调度器会确保每个进程都有机会获得CPU时间,即使它的优先级较低或需要等待某个资源。此外,为了防止死锁和饥饿现象,调度器通常会实现某种形式的公平性策略,以确保所有进程都能获得执行的机会。因此选C
数据表示⭐
进制转换⭐
进制表示
进制的表示:二进制、十六进制,一般在题目中会给出中文说明,如果没给出,注意二进制符号为0b,一般表示为0b0011,十六进制符号为0x或H,可表示为0x18F或18FH。(十六进制可表示0-15,其中10-15用A-F来表示)
R进制转十进制
位权展开法,用R进制数的每一位乘以R的n次方,n是变量,从R进制数的整数最低位开始,依次为0,1,2,3..累加。
例如:有6进制数5043,此时R=6,用6进制数的每一位乘以6的n次方,n是变量从6进制数的整数最低位开始(5043从低位到高位排列3,4,0,5),n依次为0,1,2,3,那么最终5043=3*6\^0+4*6\^1+0*6\^2+5*6^3=1107。
十进制转R进制
十进制整数(除以R倒取余数),用十进制整数除以R,记录每次所得余数,若商不为0,则继续除以R,直至商为0,而后将所有余数从下至上记录,排列成从左至右顺序,即为转换后的R进制数。
例:有十进制200,转换为6进制,此时R=6,将200/6,得商为33,余数为2;因商不等于0,因此再将商33/6,得商为5,余数为3;再将5/6,得商为0,余数为5;此时商为0,将所有余数从下到上记录,得532。
m进制转n进制
先将m进制转化为十进制数,再将十进制数转化为n进制数中间需要通过十进制中转,但下面两种进制间可以直接转化
二转八或十六
二进制转八进制:每三位二进制数转换为一位八进制数,二进制数位个数不是三的倍数,则在前面补0(原则是数值不变),如二进制数01101有五位,前面补一个0就有六位,为001101,每三位转换为一位八进制数,001=1,101=1+4=5,也即01101=15。
二进制转十六进制:每四位二进制数转换为一位十六进制数,二进制数位个数不是四的倍数,则在前面补0,如二进制数101101有六位,前面补两个0就有八位,为0010 1101,每四位转换为一位十六进制数,0010=2,1101=13=D,也即101101=2D。
二进制、十进制、十六进制必须会
编码方式⭐
机器数:各种数值在计算机中表示的形式,其特点是使用二进制计数制,数的符号用0和1表示,小数点则隐含,不占位置。机器数有无符号数和带符号数之分。无符号数表示正数,没有符号位。带符号数最高位为符号位,正数符号位为0,负数符号位为1。
定点表示法分为纯小数和纯整数两种,其中小数点不占存储位,而是按照以下约定
纯小数:约定小数点的位置在机器数的最高数值位之前:0.001
纯整数:约定小数点的位置在机器数的最低数值位之后:1243.
真值:机器数对应的实际数值。
带符号数有下列编码方式,当真值为-45时(如果是正数,则原码、反码、补码都是一致)
原码:二进制表示,满足8位,负数符号位为1,反码:在原码的基础上除符号位按位取反
补码:在反码的基础上除符号位末尾加1,移码:补码的符号位取反
原码:一个数的正常二进制表示,(45 = 32 + 8 + 4 + 1,即 101101,先补0,再补1符号位,满足8位)最高位表示符号,数值0的原码有两种形式+0(00000000)和-0(10000000)。-45对应原码为10101101
反码:正数的反码即原码;负数的反码是在原码的基础上,除符号位外,其他各位按位取反。数值0的反码也有两种形式:+0(00000000),-0(11111111)。-45对应反码为11010010
补码:正数的补码即原码;负数的补码是在原码的基础上,除符号位外,其他各位按位取反,而后末位+1,若有进位则产生进位。因此数值0的补码只有一种形式+0=-0=00000000。-45对应补码为11010011
移码:用作浮点运算的阶码,无论正数负数,都是将该原码的补码的首位(符号位)取反得到移码。-45对应移码为01010011
机器字长为n时各种码制表示的带符号数的取值范围(差别在于0的表示,原码和反码分+0和-0,补码只有一个0,因此可以多表示一个。

例:若机器字长为8,请给出45和-45的原码、反码、补码和移码。

如果“2X”的补码是“90H”,那么X的真值(也就是X的值)是() A.72 B.-56 C56 D.111 答案:B
解析:这里主要是考察补码的表示,补码中无正负之分,符号位作为数值参与计数。2X的补码90H(16进制)转换为二进制为10010000(每4位转换1位,H表示16进制),得最高位符号位为1,也就是负数,按照负数转化为补码规则(先取反后加1),求真值应该逆向转化即对补码先-1再取反,得出2X的源码为11110000,在真值中区分正负,最高位作为符号独立显示,不参与计数(与补码的区别),因此为-1110000=-112,X就是-56
浮点数
| 项目 | 说明 | 例子/备注 |
|---|---|---|
| 表达形式 | N = F × 2^E | 类似十进制科学计数:0.85125×10² |
| 阶码 E | 带符号的纯整数,表示数值范围(大小) | 如 E=3 表示 乘以 2³ |
| 尾数 F | 带符号的纯小数,表示数值精度 | 如 F=0.101011 (二进制) |
| 符号位 | 最高位:0 表示正数,1 表示负数 | 阶码和尾数都有符号位 |
| 尾数规格化 | 正数:0.1xxxx;负数:1.0xxxx(补码表示) | 确保尾数第一个有效位是1 |
| 数值范围由谁决定 | 阶码 E | 阶码越大,数越大或越小(负E) |
| 精度由谁决定 | 尾数 F | 尾数位数越多,数值越精确 |

以下关于两个浮点数相加运算的叙述中,正确的是()。
A 首先进行对阶,阶码大的向阶码小的对齐 B 首先进行对阶,阶码小的向阶码大的对齐 C 不需要对阶,直接将尾数相加 D 不需要对阶,直接将阶码相加 正确答案:B

在计算机的浮点数表示中,主要影响数值表示范围的是(),影响计算精度的是()。
A 尾数的位数 B 阶码的位数 C 规格化的方法 D 尾数下溢的处理
A 尾数的位数 B 规格化的方法 C 阶码的位数 D 尾数下溢的处理
正确答案:B A答案解析: 在计算机中浮点数的表示形式是:N=2\^ExF 其中F是浮点数的尾数,E为浮点数的阶码。影响数值表示范围的是阶码的位数,尾数的位数影响计算的精度。
计算机中常采用原码、反码、补码和移码表示数据,其中,土0编码相同的是()。
A 原码和补码 B 反码和补码 C 补码和移码 D 原码和移码
正确答案:C 在补码中0具有唯一编码。将补码的符号位取反可以得到移码。对于数字0来说移码与补码都是唯一的。
某种机器的浮点数表示格式如下(允许非规格化表示)。若阶码以补码表示,尾数以原码表示,则1000100000000001表示的浮点数是()。

A 2^-16 x2^-10 B 2^-15 x2^-10 C 2\^-16x(1-2^-10) D 2\^-15x(1-2^-10)
正确答案:B 答案解析: 题干尾数是原码为:0000000001,数符是0,这表示该尾数是正数为2\^-10阶码是0001是补码,转换成原码是1111,是十进制的15,这里注意阶符是1,这表示阶码是负数,因此该浮点数是2^-15 x2^-10。
关于下列说法中,表述正确的是()
A 当机器采用原码表示时,0有两种编码方式 B 当机器采用反码表示时,0有一种编码方式 C 当机器采用补码表示时,0有两种编码方式 D 无论机器数采用何种码表示,0都有两种编码方式
正确答案:A 答案解析: 用原码表示带符号的整数0时,有-0和+0之分,其实就是符号位的变化+0:0000 0000:-0:10000000:因此用反码表示带符号的整数0时,也有-0和+0之分,分别为+0反码是00000000:-0反码是11111111而0补码是00000000;补码没有正0与负0之分。
对于长度相同但格式不同的两种浮点数,假设前者阶码长、尾数短,后者阶码短。尾数长。其他规定都相同则二者可表示数值的范围和精度情况为 ()
A 二者可表示的数的范围和精度相同出租 B 前者所表示的数的范围更大且精度更高 C 前者所表示的数的范围更大但精度更低 D 前者所表示的数的范围更小但精度更高
正确答案:C 答案解析:一个二进制数N可以表示为更一般的形式N=2ExF,其中E称为阶码,F称为尾数。用阶码和尾数表示的数称为浮点数,这种表示数的方法称为浮点表示法。阶码越长的数,表示的数的范围越大;尾数越长的数,表示的精度越高。
在计算机中,最适合进行数字加减运算的数字编码是(),最适合表示浮点数阶码的数字编码是()。
A 原码 B 反码 C 补码 D 移码
A 反码 B 原码 C 补码 D 移码
正确答案:C D 答案解析:在计算机的CPU中,通常只设置硬件加法器。只有补码能够将减法转化为加法,故用硬件加法器可以较方便地进行数字加减法。由于正数的移码大于负数的移码,利用这一特点,移码被广泛用来表示浮点数阶码的数字编码,这可以用比较阶码的大小来实现真值大小的比较。
浮点加(减)法运算过程中需要以下操作要素: 零操作数检查② 规格化及舍入处理③尾数加(减)运算④ 对阶操作正确的加(减)法操作流程是()。
A ①③④② B ①④③② C ②①④③ D ④③②①
答案:B浮点数加(减)法操作流程:零操作数检查、对阶操作、尾 数 加(减)运 算、规格化及舍入处理。
对于定点纯小数的数据编码,下列说法正确的是()。
A 仅原码能表示-1 B 仅反码能表示-1 C 原码和反码均能表示-1 D 仅补码能表示-1
正确答案:D 答案解析: 定点小数表示中,只有补码能表示 -1
在采用定点二进制的运算器中,减法运算一般是通过()来实现的。
A 补码运算的二进制加法器 B 原码运算的二进制加法器
C 补码运算的二进制减法器 D 原码运算的二进制减法器
正确答案:A 答案解析:由于在补码表示的情况下,可以将数值位和符号为统一处理,并能将减法转换为加法,因此在定点二进制运算中,减法运算一般通过补码运算的二进制加法器来实现。
若浮点数用补码表示,则判断运算结果为规格化数的方法是()
A 阶符与数符相同为规格化数 B 阶符与数符相异为规格化数 C 数符与尾数小数点后第一位数字相异为规格化数 D 数符与尾数小数点后第一位数字相同为规格化数
正确答案:C 答案解析: 根据补码表示规则,当数符与尾数小数点后第一位相异时为规格化数,而阶码与数符和规格化与否无关。
校验码⭐
码距
码距:就单个编码A:00而言,其码距为1,因为其只需要改变一位就变成另一个编码。
在两个编码中,从A码到B码转换所需要改变的位数称为码距
如A:00要转换为B:11,码距为2。一般来说,码距越大,越利于纠错和检错

奇偶校验码⭐
在编码中增加1位校验位来使编码中1的个数为奇数(奇校验或者偶数(偶校验),从而使码距变为2。例如:
奇校验:编码中,含有奇数个1,发送给接收方,接收方收到后,会计算收到的编码有多少个1,如果是奇数个1,则无误,是偶数个,则有误。偶校验同理,只是编码中有偶数个1,由上述,奇偶校验只能检1位错,并且无法纠错。
循环冗余校验码⭐
CRC只能检错,不能纠错。使用CRC编码,需要先约定一个生成多项式G(x)。生成多项式的最高位和最低位必须是1。假设原始信息有m位,则对应多项式M(x)。
生成校验码思想就是在原始信息位后追加若干校验位,使得追加的信息能被G(x)整除。接收方接收到带校验位的信息,然后用G(x)整除。余数为0,则没有错误;反之则发生错误。
例:假设原始信息串为10110,CRC的生成多项式为G(x)=x^4+x+1,求CRC校验码
在原始信息位后面添0,假设生成多项式的阶为r,则在原始信息位后添加r个0,本题中,G(x)阶为4,则在原始信息串后加4个0,得到的新串为101100000作为被除数。
由多项式得到除数,多项中x的幂指数存在的位置1,不存在的位置0。本题中,x的幂指数为0,1,4的变量都存在,而幂指数为2,3的不存在,因此得到串10011.
生成CRC校验码,将前两步得出的被除数和除数进行模2(异或)除法运算(即不进位也不借位的除法运算)。除法过程如下图所示。得到余数1111
$$
\require{enclose} \begin{array}{r} 10011 \sqrt { 101100000} \\ \underline{10011} \phantom{0000} \\ 10100 \phantom{00}\\ \underline{10011} \phantom{00} \\ 11100 \\ \underline{10011} \\ 1111 \end{array}
$$
注意:余数不足r,则余数左边用若干个0补齐。如求得余数为11,r=4,则补两个0得到0011。
生成最终发送信息串,将余数添加到原始信息后。上例中,原始信息为10110,添加余数1111后,结果为101101111。发送方将此数据发送给接收方
接收方进行校验。接收方的CRC 校验过程与生成过程类似,接收方接收了带校验和的帧后,用多项式G(x)来除。余数为0,则表示信息无错;否则要求发送方进行重传。
注意:收发信息双方需使用相同的生成多项式
真题:循环冗余校验码(Cyclic Redundancy Check,CRC)是数据通信领域中最常用的一种差错校验码,该校验方法中,使用多项式除法(模2 除法)运算后的余数为校验字段。若数据信息为n位,则将其左移k位后,被长度为k+1位的生成多项式相除,所得的k位余数即构成k个校验位,构成n+k位编码。若数据信息为1100,生成多项式为X^3+X+1(即1011),则CRC编码是(A)。
A.1100010 B.1011010C.1100011 D.1011110
解析:CRC循环校验码的编码流程为:在原始信息位后加k个000,即1100000。
将1100000与生成多项式1011做模2除法,得到余数为10,然后左边补一个0(位数和多项式的最高阶数相同),得到结果:010。
$$
\require{enclose} \begin{array}{r} 1011 \sqrt { 1100000} \\ \underline{1011} \phantom{000} \\ 1110 \phantom{00}\\ \underline{1011} \phantom{00} \\ 1010 \phantom{0} \\ \underline{1011}\phantom{0} \\ 10 \phantom{0} \end{array}
$$
将原始信息位与余数连接起来得到:1100010
海明码⭐
海明码:本质也是利用奇偶性来检错和纠错的检验方法,构成方法是在数据位之间的确定位置上插入k个校验位,通过扩大码距实现检错和纠错。
设数据位是n位,校验位是k位,则n和k必须满足以下关系:2^k>=n+k+1。
例:利用海明码(Hamming Code)纠正单位错,如果有6 位信息位,则需要加入 ()位冗余位。
根据上面公式:n=6,求得k=4满足条件,即需要加入4位冗余位
例:求信息1011的海明码
1.校验位的位数和具体的数据位的位数之间的关系:所有位都编号,从最低位编号,从1开始递增,校验位处于2的n次方(n=01 .2...…)位上即处于第1,2,4,8,16,32位上,其余位才能填充真正的数据位,若信息数据为1011,则可知,第1,2,4位为校验位(对应信息1011中1的位置),第3,5,6,7位为数据位,用来从低位开始存放1011,得出信息位和校验位分布如下。2^k>=n+k+1,k(校验位)=3,n(信息位)=4

2.计算校验码:将所有信息位的编号都拆分成二进制表示,如下图所示:

上图中,7=4+2+1,表示7由第4位校验位(r2)和第2位校验位(r1)和第1位校验位(r0)共同校验,同理,第6位数据位6=4+2,第5位数据位5=4+1,第3位数据位3=2+1前面知道,这些2的n次方都是校验位,可知,第4位校验位校验第765三位数据位,因此,第4位校验位r2等于这三位数据位的值异或,第2位和第1位校验位计算原理同上.
计算出三个校验位后,可知最终要发送的海明校验码为1010101
3.检错和纠错原理
接收方收到海明码之后,会将每一位校验位与其校验的位数分别异或,即做如下三组运算:

如果是偶校验,那么运算得到的结果应该全为0,如果是奇校验,应该全为1,才是正确,假设是偶校验,且接收到的数据为1011101(第四位出错),此时,运算的结果为:

这里不全为0,表明传输过程有误,并且按照r2r1r0排列为二进制100,这里指出的就是错误的位数,表示第100,即第4位出错,找到了出错位,纠错方法就是将该位逆转。
真题:海明码是一种纠错码,其方法是为需要校验的数据位增加若干校验位,使得校验位的值决定于某些被校位的数据,当被校数据出错时,可根据校验位的值的变化找到出错位,从而纠正错误。对于 32位的数据,至少需要加()个校验位才能构成海明码。
以 10 位数据为例,其海明码表示为 D9D8D7D6D5D4P4D3D2D1P3D0P2P1中,其中 Di(0<=i<=9)表示 数据位,Pj(1≤j≤4)表示校验位,数据位 D9由P4、P3和P2进行校验(从右至左 D9 的位 序为 14,即等于8+4+2,因此用第8位的P4、第4位的P3和第2位的 P2校验),数据位 D5由()进行校验
A.3 B.4 C.5 D.6
A.P4P1 B.P4P2 C.P4P3P1 D.P3P2P1 答案:D B
解析:若数据位是n位,校验位是k位,则n和k必须满足以下关系:2^k>=n+k+1。则当n=32时,k=0,1,2..
当k=6时,满足2的6次方=64 >= 32+6+1,即选D
由海明码表示为 D9D8D7D6D5D4P4D3D2D1P3D0P2P1中,其中 Di(0<=i<=9)表示 数据位,Pj(1≤j≤4)表示校验位,得到校验位:1(P1)、2(P2)、4(P3)、8(P4)。D9由P4、P3和P2进行校验,即8+4+2=14(从右到左微词为14),则D5位次为10,也就是10=8+2,即P4和P2校验
利用海明码(Hamming Code)纠正单位错,如果有6 位信息位,则需要加入 ()位冗余位。
A 2 B 3 C 4 D 5
正确答案:C 校验码通过添加冗余信息来进行数据的校验。其中海明码的信息位和冗余位满足如下关系:2^k≥n+k+1其中n表示信息位,k表示冗余位。
循环冗余校验码(Cyc1ic Redundancy Check,CRC)是数据通信领域中最常用的一种差错校验码,该校验方法中,使用多项式除法(模2除法)运算后的余数为校验字段。若数据信息为n位,则将其左移k位后,被长度为k+1位的生成多项式相除,所得的k位余数即构成k个校验位,构成n+k位编码。若数据信息为1100,生成多项式为X3+X+(即1011),则CRC编码是()。
A 1100010 B 1011010 C 1100011 D 1011110
正确答案:A 答案解析: 循环冗余校验码的计算过程如下:(1)将信息码1100低位补0,这里需要补3个0(技巧是多项式的最高次方是几就补几个0),变成1100000。(2)1100000与1011做模2除法运算(不进位加法运算),所得余数为三位校验位即,010,因此CRC的编码为1100010。
海明码利用奇偶性检错和纠错,通过在n个数据位之间插入k个检验位,扩大数据编码的码距。若n=32,则k应为() A 4 B 5 C 6 D 7
正确答案:C 答案解析: n和k满足关系: 2^k-1≥n+k 题中n=32,k为6可满足上述关系式。
使用海明码对长度为8位的数据进行检错和纠错时,若能纠正一位错,则校验位数至少为()。
A 3 B 4 C 5 D 6
正确答案:B 答案解析:设校验位的位数为k,数据位的位数为n,海明码能纠正一位错应满足关系2^k>=n+k+1,n=8,当k=4时,2^4>8+4+1,符合要求,所以校验位至少为4。
己知数据信息为 32位,最少应附加()位校验位,才能实现海明码纠错。同时要想实现校验,海明码的码距至 少为()。 A 3 B 4 C 5 D 6 A 2 B 3 C 1 D没有要求
正确答案:D B 在海明码中,用K代表其中有效信息位数,r表示添加的校验码位,它们之间的关系应满足:2\^r>=K+r+1=N。本题中K=16,则要求2^r>=32+r+1,根据计算可以得知r的最小值为6。在一个码组内,要要检测e个误码,要要求的最小码距应该满足:d>=e+1;在一个码组内,要要纠正t个误码,要求的最小码距应该满足:d>=2t+1;同时纠错检错:d>=e+t+1
海明码利用奇偶性检错和纠错,通过在n个数据位之间插入k个检验位,扩大数据编码的码距。若n=32,则k应为()。 A 3 B 4 C 5 D 6
正确答案:D 答案解析: 数据位的位数为n,海明码能纠正一位错应满足关系2^k>=n+k+1,n=32,当k=6 设校验位的位数为k, 时,2^6>32+6+1,符合要求,所以校验位至少为6。
循环冗余校验码(CRC)利用生成多项式进行编码。设数据位为n,校验位为k位,则CRC码的格式为()。
A k个校验位按照指定间隔位与n个数据位混淆 B k个校验位之后跟n个数据位 C n个数据位之后跟k个校验位 D k个校验位等间隔的放入n个数据位中
正确答案:C 答案解析: CRC的编码方法是在n个信息位之后拼接k个校验位。
体系结构
按处理机的数量进行分类:单处理系统(一个处理单元和其他设备集成)、并行处理系统(两个以上的处理机互联)、分布式处理系统(物理上远距离且松耦合的多计算机系统)
Flynn分类法
Flynn分类法:分类有两个因素,即指令流和数据流
指令流由控制部分处理,每一个控制部分处理一条指令流,多指令流就有多个控制部分
数据流由处理器来处理,每一个处理器处理一条数据流,多数据流就有多个处理器
至于主存模块,是用来存储的,存储指令流或者数据流,因此,无论是多指令流还是多数据流,都需要多个主存模块来存储,对于主存模块,指令和数据都一样。

依据计算机特性,是由指令来控制数据的传输,因此,一条指令可以控制一条或多条数据流,但一条数据流不能被多条指令控制,否则会出错,就如同上级命令太多还互相冲突不知道该执行哪个,因此多指令单数据MISD不可能。🌟
Flynn分类法根据计算机在执行程序的过程中()的不同组合,将计算机分为4类。当前主流的多核计算机属于( )计算机。
A.指令流和数据流 B.数据流和控制流 C.指令流和控制流 D.数据流和总线带宽 A.SISD B.SIMD C.MISD D.MIMD 答案:AD
指令系统
计算机指令的组成:一条指令由操作码和操作数两部分组成,操作码决定要完成的操作,操作数指参加运算的数据及其所在的单元地址。在计算机中,操作要求和操作数地址都由二进制数码表示,分别称作操作码和地址码,整条指令以二进制编码的形式存放在存储器中。
计算机指令执行过程:取指令--分析指令--执行指令三个步骤,首先将程序计数器PC中的指令地址取出,送入地址总线,CPU依据指令地址去内存中取出指令内容存入指令寄存器IR;而后由指令译码器进行分析,分析指令操作码;最后执行指令,取出指令执行所需的源操作数。
指令寻址方式
顺序寻址方式:当执行一段程序时,是一条指令接着一条指令地顺序执行。
跳跃寻址方式:指下一条指令的地址码不是由程序计数器给出,而是由本条指令直接给出。程序跳跃后,按新的指令地址开始顺序执行。
因此,程序计数器的内容也必须相应改变,以便及时跟踪新的指令地址。
指令操作数的寻址方式
立即寻址方式:指令的地址码字段指出的不是地址,而是操作数本身。
直接寻址方式:在指令的地址字段中直接指出操作数在主存中的地址。
间接寻址方式:指令地址码字段所指向的存储单元中存储的是操作数的地址。
寄存器寻址方式:指令中的地址码是寄存器的编号。
基址寻址方式:将基址寄存器的内容加上指令中的形式地址而形成操作数的有效地址,其优点是可以扩大寻址能力。
变址寻址方式:变址寻址方式计算有效地址的方法与基址寻址方式很相似,它是将变址寄存器的内容加上指令中的形式地址而形成操作数的有效地址。
指令系统
CISC是复杂指令系统,兼容性强,指令繁多、长度可变,由微程序实现;
RISC是精简指令系统,指令少,使用频率接近,主要依靠硬件实现(通用寄存器硬布线逻辑控制)
具体区别如下

以下关于复杂指令集计算机(Complex Instruction Set computer,clsc)的叙述中,正确的是()。
A.只设置使用频度高的一些简单指令,不同指令执行时间差别很小 B.CPU 中设置大量寄存器,利用率低 C.常采用执行速度更快的组合逻辑实现控制器 D.指令长度不固定,指令格式和寻址方式多 答案:D
流水线技术
指令流水线原理:将指令分成不同段,每段由不同的部分去处理,因此可以产生叠加的效果,所有的部件去处理指令的不同段
超流水线(super Pipe Line)技术。它通过细化流水、增加级数和提高主频,使得在每个机器周期内能完成一个甚至两个浮点操作。其实质是以时间换取空间。
超标量(superScalar)技术。它通过内装多条流水线来同时执行多个处理,其时钟频率虽然与一般流水接近,却有更小的CPI。其实质是以空间换取时间。
超长指令字(Very Long Instruction Word,VLlW)技术:VLIW 和超标量都是20 世纪80年代出现的概念,其共同点是要同时执行多条指令,其不同在于超标量依靠硬件来实现并行处理的调度,VLIW 则充分发挥软件的作用,而使硬件简化,性能提高。

流水线时间计算⭐
流水线周期:指令分成不同执行段,其中执行时间最长的段为流水线周期
流水线执行时间:1条指令总执行时间 + (总指令条数-1) * 流水线周期。
流水线吞吐率计算:吞吐率即单位时间内执行的指令条数。公式:指令条数 / 流水线执行时间。
流水线的加速比计算:加速比即使用流水线后的效率提升度,即比不使用流水线快了多少倍,越高表明流水线效率越高,公式:不使用流水线执行时间/使用流水线执行时间
例题:流水线的吞吐率是指流水线在单位时间里所完成的任务数或输出的结果数。设某流水线有5段,有1段的时间为2ns ,另外4段的每段时间为1ns,利用此流水线完成100个任务的吞吐率约为( )个/s 。
A.500x10^6 B.490 x 10^6 C.250x10^6 D.167x10^6
解析:流水线执行100个任务所需要的时间为:(2+1+1+1+1)+(100-1)*2=204ns。所以每秒吞吐率为:(100/204)*10^9=490*10^6。注意:1秒=10^9纳秒。答案:B
例题:假设磁盘块与缓冲区大小相同,每个盘块读入缓冲区的时间为15us,由缓冲区送至用户区的时间是5us,在用户区内系统对每块数据的处理时间为1us,若用户需要将大小为10个磁盘块的Doc文件逐块从磁盘读入缓冲区,并送至用户区进行处理,那么采用单缓冲区需要花费的时间为()us;采用双缓冲区需要花费的时间为()us。
A.150 B.151 C.156 D 201
A.150 B.151 C.156 D 201 答案:DC:单缓冲区:前两段要合并,是两段流水线
21+20*(10-1)=201双缓冲区:标准三段流水线,21+15*(10-1)=156
流水线技术是通过并行硬件来提高系统性能的常用方法。对于一个k段流水线,假设其各段的执行时间均相等(设为t),输入到流水线中的任务是连续的理想情况下,完成n个连续任务需要的总时间为()。若某流水线浮点加法运算器分为5段,所需要的时间分别是6ns、7ns、8ns、9ns和6ns,则其最大加速比为A.nkt B.(k+n-1)t C.(n-k)kt D.(k+n+1)t A.4 B.5 C.6 D.7 答案:B A
解析:当流水线各段执行时间相等时,公式化简后,完成n个连续任务需要的总时间为(k+n-1)*t。加速比定义为顺序执行时间与流水线执行时间的比值,根据题干假设,假设一共有n条指令,则顺序执行时间为(6+7+8+9+6)*n=36n,该流水线周期为最长的9ns,则在流水线中的执行时间为36+9*(n-1)=9n+27,因此加速比为36n/(9n+27),题目问的是最大加速比,由这个公式可以知道当n越大时,该公式值越大,因此最大的时候就是n趋向于无穷大的时候,此时可忽略分母的27也就是36n/9n=4.
RISC(精简指令系统计算机)的特点不包括: B
指令长度固定,指令种类尽量少 寻址方式尽量丰富,指令功能尽可能强 增加寄存器数目,以减少访存次数 用硬布线电路实现指令解码,以尽快完成指令译码
答案解析:RISC特点:使用等长指令,目前典型长度为4个字节寻址方式少目简单,一般为2-3种: 绝不出现存储器间接寻址方式只有取数指令、存数指令访问存储器指令集中的指令数目一般少于100种,指令格式一般少于4种指令功能简单: 控制器多采用硬布线方式,以期更快的执行速度平均而言,所有的指令的执行时间为一个处理时钟周期强调通用寄存器资源的优化使用
现有4级指令流水线,分别完成取指、取数、运算、传送结果4步操作。若完成上述操作的时间依次为9ns10ns,6ns和8ns,则流水线的操作周期应设计为()ns。 A 6 B 8 C 9 D 10
正确答案:D答案解析: 由流水线技术的基本特征可知,其平均时间取决于流水线中最慢的操作,所以流水线的操作周期应设计为时间最长的步骤的时间。
以下关于CISC/RISC 计算机的叙述中,不正确的是()。
A RISC 机器指令比 CISC 机器指令简单 B RISC 机器中通用寄存器比 CISC 多 C CISC 机器采用微程序比 RISC 多 D CISC 机器比 RISC机器可以更好地支持高级语言
正确答案:D 答案解析:相比CISC,RISC计算机指精简指令集计算机,这种计算机有下列特点。 1.指令系统中只包含使用频率较高但不复杂的指令。 2.2.指令长度固定,指令格式少,寻址方式少。 3.只有存取数指令访问主存,其他指令都在寄存器之间运算。 4.大部分指令在一个机器周期内完成,采用流水技术。 5.CPU中增加了通用寄存器的数量。 6.硬联逻辑控制,不用微程序控制技术。 7.采用优化的编译,以有效地支持高级语言。
以下关于RISC和CISC计算机的叙述中,正确的是()
A RISC不采用流水线技术,CISC采用流水线技术 B RISC使用复杂的指令,CISC使用简单的指令 C RISC采用很少的通用寄存器,CISC采用很多的通用寄存器 D RISC采用组合逻辑控制器,CISC普遍采用微程序控制器
正确答案:D答案解析:ABC都反过来了,D表述正确 A.RISC采用流水线技术,CISC不采用流水线技术B、CISC使用复杂的指令,RISC使用简单的指令CISC采用很少的通用寄存器,RISC采用很多的通用寄存器
设指令流水线把一条指令分为取指、分析、执行3部分,且3部分的时间分别为2ns,2ns,1ns,则100条指令全部执行完成需()。
A 163ns B 183nsC 193ns D 203ns
正确答案:D 答案解析: 采用流水线时,每个功能段的时间设定为取指、分析和执行部分,其中最长时间为2ns,第一条指令在第5ns时执行完毕,其余99条指令每隔2ns执行完成一条,所以100条指令全部执行完毕所需的时间为5+2*99=203ns。
通常可以将计算机系统中执行一条指令的过程分为取指令,分析和执行指令3步。若取指令时间为5t,分析时间为3t。执行时间为2t,按顺席方式从头到尾执行完200条指令所需时间为()t;若按照执行第条,分析第i+1条,读取第i+2条重叠的流水线方式执行指令,则从头到尾执行完200条指令所需时间为()Δt。
A 2400 B 2000 C 3600 D 5400
A 1400 B 1800 C 1000 D 1005
正确答案:B D 答案解析: 按顺序方式需要执行完一条执行之后再执行下一条指令,执行1条执行所需的时间为5Δt+3At+2At=10At执行200条指令所需的时间为10Atx200=2000At.若采用流水线方式,执行完200条执行所需要的时间为10At+199*5At=1005At。
计算机指令系统采用多种寻址方式。立即寻址是指操作数包含在指令中,寄存器寻址是指操作数在寄存器中直接寻址是指操作数的地址在指令中。这三种寻址方式获取操作数的速度()。
A 立即寻址最快,寄存器寻址次之,直接寻址最慢 B 寄存器寻址最快,立即寻址次之,直接寻址最慢 C 直接寻址最快,寄存器寻址次之,立即寻址最慢 D 寄存器寻址最快,直接寻址次之,立即寻址最慢
正确答案:A 寻址方式是如何对指令中的地址字段进行解释,以获得操作数的方法或获得程序转移地址的方法
假设指令流水线把一条指令分为 取指、分析、执行3个部分,且3个部分的时间分别是t1=2ns,t2=2ns,t3=1ns,则100条指令全部执行完需要()。
A 163ns B 183ns C 193ns D 203ns
正确答案:D 每个功能段的时间设定为取指、分析和执行部分,其中最长时间为2ns,第一条指令在第5ns时执行完毕其余99条指令每隔2ns执行完一条,所以100条指令执行完毕所需的时间为(99*2+5)ns=203ns。
以下关于冯诺依曼计算机的叙述中,不正确的是()
A 程序指令和数据都采用二进制表示
B 程序指令总是存储在主存中,而数据则存储在高速缓存中
C 程序的功能都由中央处理器(CPU)执行指令来实现
D 程序的执行过程由指令进行自动控制 正确答案:B
以下关于RISC和CISC的叙述中,不正确的是()
A RISC的大多数指令在一个时钟周期内空完成 B RISC普遍采用微程序控制器,CISC则遍采用硬布线控制器 C RISC的指令种类和寻指方式相对于CISC更少 D RISC和CISC都采用流水线技术
正确答案:B 答案解析: RISC采用硬布线逻辑实现,CISC采用微码实现。
VLIW是()的简称。
A 复杂指令系统计算机 B 超大规模集成电路 C 单指令流多数据流 D 超长指令字
正确答案:D答案解析: 本题考查计算机系统基础知识。 VLIW 是超长指令字的缩写。
某四级指令流水线分别完成取指、取数、运算、保存结果四步操作。若完成上述操作的时间依次为8ns、9ns、4ns、8ns,则该流水线的操作周期应至少为()ns。
A 4 B 8 C 9 D 33
正确答案:C 答案解析: 本题考查计算机系统基础知识。指令流水线的操作周期应为“瓶颈”段所需时间,因此至少为9ns。
CISC的特点不包括:()
A 支持很多种寻址方式。支持的寻址方式通常为5~20 种。 B 指令长度不是固定的,变长的指令增加指令译码电路的复杂性。 C CPU 中的通用寄存器数量多,一般在 32 个以上,有的可达上千个。 D 指令可以对主存单元中的数据直接进行处理。
正确答案: 答案解析:C选项描述的是RISC精简指令系统,该系统CPU 中的通用寄存器数量多,一般在 32 个以上,有的可达上千
假设指令流水线把一条指令分为 取指、分析、执行3个部分,且3个部分的时间分别是t1=3ns,t2=2ns,。t3=1ns,则100条指令全部执行完需要()。
A 263ns B 283ns C 293ns D 303ns
正确答案:D 答案解析:每个功能段的时间设定为取指、分析和执行部分,其中最长时间为3ns,第一条指令在第6ns时执行完毕其余99条指令每隔3ns执行完一条,所以100条指令执行完毕所需的时间为(99*3+6)ns=303ns。
现有4级指令流水线,分别完成取指、取数、运算、传送结果4步操作。若完成上述操作的时间依次为9ns,10ns,12ns和8ns,则流水线的操作周期应设计为()ns。A 9 B 10 C 12 D 8
正确答案:C 答案解析:由流水线技术的基本特征可知,其平均时间取决于流水线中最慢的操作,所以流水线的操作周期应设计为时间最长的步骤的时间。
设指令流水线将一条指令的执行分为取指,分析,执行三段,已知取指时间是2ns,分析时间需2ns.执行时间为1ns,则执行完1000条指令所需时间为。()
A 1004ns B 1998ns C 2003ns D 2008ns
正确答案:CV 答案解析: 此题流水线周期为2ns,根据指令流水线执行时间公式:(n-1)x流水线周期+-次指令执行完毕的时间=?999x2+(2+2+1)=2003ns
存储系统
计算机采用分级存储体系的主要目的是为了解决存储容量、成本和速度之间的矛盾问题。
层次化存储结构

Cache
两级存储:Cache-主存、主存-辅存(虚拟存储体系)
局部性原理:在CPU运行时,所访问的数据会趋向于一个较小的局部空间地址内,包括下面两个方面:
时间局部性原理:如果一个数据项正在被访问,那么在近期它很可能会被再次访问,即在相邻的时间里会访问同一个数据项。
空间局部性原理:在最近的将来会用到的数据的地址和现在正在访问的数据地址很可能是相近的,即相邻的空间地址会被连续访问。
高速缓存Cache用来存储当前最活跃的程序和数据,直接与CPU交互,位于CPU和主存之间,容量小,速度为内存的5-10倍,由半导体材料构成。其内容是主存内存的副本拷贝,对于程序员来说是透明的。
Cache由控制部分和存储器组成,存储器存储数据,控制部分判断CPU要访问的数据是否在Cache中,在则命中,不在则依据一定的算法从主存中替换。
地址映射⭐
地址映射:在CPU工作时,送出的是主存单元的地址,而应从(高速缓存)Cache存储器中读/写信息。这就需要将主存地址转换为Cache存储器地址,这种地址的转换称为地址映像,由硬件自动完成映射(重点)
分为下列三种方法:
直接映像:将Cache存储器等分成块,主存也等分成块并编号。主存中的块与Cache中的块的对应关系是固定的,也即二者块号相同才能命中。地址变换简单但不灵活,容易造成资源浪费。(如图所示)

全相联映像:同样都等分成块并编号。主存中任意一块都与Cache中任意一块对应。因此可以随意调入Cache任意位置,但地址变换复杂,速度较慢。因为主存可以随意调入Cache任意块,只有当Cache满了才会发生块冲突,是最不容易发生块冲突的映像方式
组组相连映像:前面两种方式的结合,将Cache存储器先分块再分组,主存也同样先分块再分组,组间采用直接映像,即主存中组号与Cache中组号相同的组才能命中,但是组内全相联映像,也即组号相同的两个组内的所有块可以任意调换。

替换算法
替换算法的目标就是使Cache 获得尽可能高的命中率。常用算法有如下几种。
随机替换算法。就是用随机数发生器产生一个要替换的块号,将该块替换出去
先进先出算法。就是将最先进入Cache 的信息块替换出去。
近期最少使用算法。这种方法是将近期最少使用的Cache 中的信息块替换出去。
优化替换算法。这种方法必须先执行一次程序,统计Cache 的替换情况。有了这样的先验信息,在第二次执行该程序时便可以用最有效的方式来替换。
命中率及平均时间:Cache有一个命中率的概念,即当CPU所访问的数据在Cache中时,命中,直接从Cache中读取数据,设读取一次Cache时间为1ns,若CPU访问的数据不在Cache中则需要从内存中读取,设读取一次内存的时间为1000ns,若在CPU多次读取数据过程中,有90%命中Cache,则CPU读取一次的平均时间为(90%*1+10%*1000)ns

考试真题
按照Cache地址映像的块冲突概率,从高到低排列的是()
A.全相联映像→直接映像→组相联映像
B.直接映像→组相联映像→全相联映像
C.组相联映像→全相联映像→直接映像
D.直接映像→全相联映像→组相联映像
答案:B:全相联是最不容易发生冲突的,直接映像是最容易发生冲突的
以下关于Cache与主存间地址映射的叙述中,正确的是()。
A操作系统负责管理Cache与主存之间的地址映射.
B程序员需要通过编程来处理Cache与主存之间的地址映射
C应用软件对cache与主存之间的地址映射进行调度
D由硬件自动完成Cache与主存之间的地址映射 答案:D
主存编址🌟
基本概念:K、M、G是数量单位,在存储器里相差1024倍b,B是存储单位,1B=8b
真题:地址编号从80000H到BFFFFH且按字节编址的内存容量为()KB,若用16K*4bit的存储器芯片构成该内存,共需()片
A.128 B.256 C.512 D.1024 A.8 B.16 C.32 D.64 答案:BC:解析:首先计算出地址段包含的存储空间数,为BFFFFH-80000H+1=40000H,按字节编制,即一个存储空间占一个字节,共40000H个字节,40000₁₆ = 4 × 16⁴ + 0 × 16³ + 0 × 16² + 0 × 16¹ + 0 × 16⁰= 2^18 ÷ 1024(2^10) = 256 KB,转换为十进制即256KB
该存储芯片总容量为16K×4 bit=64K bit=8KB(1k=8bit),因此共需256/8=32片该芯片才够存储。特别提醒:不要硬算,要化简为2的幂指数来算
磁盘管理
磁盘有正反两个盘面,每个盘面有多个同心圆,每个同心圆是一个磁道,每个同心圆又被划分为多个扇区,数据就被存放在一个个扇区中

存取时间=寻道时间+等待时间,寻道时间是指磁头移动到磁道所需的时间;等待时间为等待读写的扇区转到磁头下方所用的时间。磁头首先要寻找到对应的磁道,然后等待磁盘进行周期旋转,旋转到指定扇区,才能读取到对应数据,因此,会产生寻道时间和等待时间。公式为:存取时间=寻道时间+等待时间(平均定位时间+转动延迟)

注意:寻道时间是指磁头移动到磁道所需的时间;等待时间为等待读写的扇区转到磁头下方所用的时间。
磁盘调度算法
之前已经说过,磁盘数据的读取时间分为寻道时间+旋转时间,也即先找到对应的磁道,而后再旋转到对应的扇区才能读取数据,其中寻道时间耗时最长,需要重点调度,有如下调度算法:
先来先服务FCFS:根据进程请求访问磁盘的先后顺序进行调度。

最短寻道时间优先SSTF:请求访问的磁道与当前磁道最近的进程优先调度,使得每次的寻道时间最短。会产生“饥饿”现象,即远处进程可能永远无法访问。

扫描算法SCAN:又称“电梯算法”磁头在磁盘上双向移动,其会选择离磁头当前所在磁道最近的请求访问的磁道,与磁头移动方向一致,磁头永远都是从里向外或从外向里一直移动完才掉头,与电梯类似。
单向扫描调度算法CSCAN:与SCAN不同的是,其只做单向移动,即只能从里向外或者从外向里。
假设每磁道划分成10个物理块,每块存放1个逻辑记数据存储在磁盘上的排列方式会影响I/O服务的总时间。记录R1,R2,…,R10存放在同一个磁道上,记录的安排顺序如下表所示:

假定磁盘的旋转速度为20ms/周,磁头当前处在R1的开始处。若系统顺序处理这些记录,使用单缓冲区,每个记录处理时间为4ms,则处理这10个记录的最长时间为();若对信息存储进行优化分布后,处理10个记录的最少时间为()。
A 180ms B 200ms C 204ms D 220ms
A 40ms B 60ms C 100ms D 160ms
正确答案:C B 答案解析: 系统读记录的时间为20/10=2ms。系统读出并处理记录R1之后,磁头已经转到记录R4的开始处,所以为了读出记录R2,磁盘必须再转一圈,需要2ms(读记录)加20ms(转一圈)的时间。这样,处理10个记录的总时间应为处理前9个记录(即R1. R2.R9)的总时间再加上读R10和处理时间(9x22ms+6ms=204ms)。....对于第二种情况,若对信息进行分布优化的结果如下所示:

从上图可以看出,当读出记录R1并处理结束后,磁头刚好转至R2记录的开始处,立即就可以读出并处理,因此处理10个记录的总时间为: 10x(2ms(读记录)+4ms(处理记录))=10x6ms=60ms
若磁盘的转速提高一倍,则()
A 平均存取时间减半 B 平均寻道时间加倍 C 旋转等待时间减半 D 数据传输速率加倍
正确答案:C 当磁盘的转速改变时,由于平均寻道时间与磁盘转速无关,所以它不变。磁盘的转速提高一倍,只是平均旋转延迟时间减半。
假设磁盘的每个磁道分成9个块,现一个文件有A,B,…!共9条记录,每条记录的大小与块的大小相等,设磁盘转速为27ms/z转,每读出一块后需要2ms的处理时间,若忽略其他辅助时间,若顺序存放这些记录顺序读取,处理此文件需要(),若对文件记录存放顺序调整优化,处理此文件最短时间为()。
A 243ms B 245ms C 270ms D 290ms
A 53ms B 54ms C 56ms D 60ms
正确答案:B 答案解析:磁盘转速为27ms/转,每个磁道存放9条记录,因此读出1条记录为27/9=3ms。读出并处理记录A需要5ms,此时读写头已经转到记录B的中间,因此读出1条记录B必须再转接近一圈,后续8条记录的读取及处理与此相同,但是最后一条记录的读取与处理只需要5ms,于是处理9条记录的总时间是8*(27+3)+3+2=245 。由于读出并处理一条记录需要5ms,当读出并处理记录A时,不妨设记录A放在第一个盘块中,读写头已移到第二个盘块的中间,为了能顺序读到B,应将记录放到第三个盘块中,因此存放的顺序A,F,B,G,CH,D,LE。处理一条记录并将磁头移到下一条记录时间为3+2+1(等待)=6,处理9条记录总时间为6*8+5=53ms。
在磁盘上存储数据的排列方式会影响I0服务的总时间。假设每个磁道被划分成10个物理块,每个物理块存放1个逻辑记录。逻辑记录R1,R2.…,R10存放在同一个磁道上,记录的排列顺序如下表所示。

假定磁盘的旋转速度为10ms/周,磁头当前处在R1的开始处。若系统顺序处理这些记录,使用单缓冲区,每个记录处理时间为2ms,则处理这10个记录的最长时间为0);若对存储数据的排列顺序进行优化,处理10个记录的最少时间为()。
A 30ms B 60ms C 94ms D 102ms
A 30ms B 60ms C 94ms D 102ms
正确答案:D A 磁头当前处于R1 处,读取出R1的时间为10ms/10=1ms,然后的使用单缓冲区处理,花费2ms。R1处理完毕后磁头此时已处于R4处,若是顺序读和处理R2则需要再等待8ms,R2的读取与处理时间与R1相同,当R2处理完毕再读取 R3 仍然需要再等待8 ms.依次类推,10个记录读完处理完毕的时间共是102ms。若对存储数据的排列顺序进行优化,即在原先存放R4处,存放R2,则十个记录的处理时间会缩短至30ms。
假设磁盘块与缓冲区大小相同,每个盘块读入缓冲区的时间为10us,由缓冲区送至用户区的时间是5us,系统对每个磁盘块数据的处理时间为2us,若用户需要将大小为10个磁盘块的Doc文件逐块从磁盘读入缓冲区,并送至用户区进行处理,那么采用单缓冲区需要花费时间为0)us;采用双缓冲区需要花费的时间为()us A 100 B 107 C 152 D 170
A 100 B 107 C 152 D 170
正确答案:C B 答案解析: 单缓冲区:(10+5)x10+2=152 双缓冲区:10x10+5+2=107
假设碰盘破头从一个磁道移至相邻磁道需要2ms,文件在磁盘上半连续存放,逻辑上相邻数据块的平均移动距离为5个磁道,每块的旋转起达时间及传输时间分别为10ms和1ms,则读取一个100块的文件需要()ms. A 1100 B 1200 C 2100 D 2200
正确答案:C 答案解析:硬盘的存取时间主要包括三个部分。第一部分是指磁头从原先位置移动到目的磁道所需要的时间,,一般称为寻道时间;第二部分是指在到达目的磁道以后,等待被访问的记录块旋转到磁头下方的等待时间,常称为旋转延迟或旋转起达时间:第三部分是信息的读写操作时间或叫传输时间。本题读取一个100块的文件需要时间:(25+10+1)100=2100ms
假设磁盘的每个磁道分成9个块,现一个文件有A,B,…共9条记录,每条记录的大小与块的大小相等,设磁盘转速为27ms/转,每读出一块后需要2ms的处理时间,若忽略其他辅助时间,若顺序存放这些记录顺序读取,处理此文件需要(),若对文件记录存放顺序调整优化,处理此文件最短时间为()。
A 243ms B 245ms C 270ms D 290ms
A 53ms B 54ms C 56ms D 60ms
正确答案:B A 磁盘转速为27ms/转,每个磁道存放9条记录,因此读出1条记录为27/9=3ms。读出并处理记录A需要5ms,此时读写头已经转到记录B的中间,因此读出1条记录B必须再转接近一圈,后续8条记录的读取及处理与此相同,但是最后一条记录的读取与处理只需要5ms,于是处理9条记录的总时间是8(27+3)+3+2=245ms。由于读出并处理一条记录需要5ms,当读出并处理记录A时,不妨设记录A放在第一个盘块中,读写头已移到第二个盘块的中间,为了能顺序读到B,应将记录放到第三个盘块中,因此存放的顺序A,F,B,G,C,H,D,1,E。处理一条记录并将磁头移到下一条记录时间为3+2+1(待)=6ms,处理9条记录总时间为6*8+5=53ms。
考试真题
假设某磁盘的每个磁道划分成11个物理块,每块存放1个逻辑记录。逻辑记录R0,R1,R9,R10顺序存放在同一个磁道上,记录的存放顺序如下表所示:

如果磁盘的旋转周期为33ms,磁头当前处在R0的开始处。若系统使用单缓冲区顺序处理这些记录每个记录处理时间为3ms,则处理这11个记录的最长时间为();若对信息存储进行优化分布后处理11个记录的最少时间为() A.33ms B.336ms C.366ms D.376ms A.33ms B.66ms C.86ms D.93ms 答案:C B
单缓冲特点是:CPU处理一个记录的同时,不能去读下一个记录,必须处理完当前记录,然后等待磁盘转回来,读下一个记录。
流程分析:
一开始在R0,立即读取,不等待。
R0处理3ms。
想处理R1,但是磁盘已经错过了,到了R2,因为转了3ms,只能等磁盘旋转一圈回到R1。
那之后每次处理完一个记录,都要等磁盘转一圈。所以每处理一个记录,时间是:
等待时间+处理时间=33ms+3ms=36ms
但是注意第一次处理R0不需要等,只需要3ms。
所以总时间是:
总时间=3ms+10×36ms=3ms+360ms=363ms
✅ 最长时间 = 363ms
如果优化了记录存放(比如让CPU处理期间正好能读到下一个记录),那么可以做到:
CPU处理R0时,磁盘正好转到R1;
处理R1时磁盘正好到R2;
...
理想状态是:
磁盘连续读,CPU连续处理,不停顿,不需要等一圈。
这时每条记录处理时间 + 旋转时间能完全重叠。 所以,只需要处理所有记录的时间总和。
每条记录处理时间3ms,总共11条记录:
最少时间=11×3ms=33ms
✅ 最少时间 = 33ms
第二种情况优化如下:

在磁盘调度管理中,应先进行移臂调度,再进行旋转调度。假设磁盘移动位于21号柱面上,进程的请求序列如下表所示。如果采用最短移臂调度算法,那么系统的响应序列应为()。
只需要看柱面号和扇区号,离的最近的柱面号,然后顺序/逆序访问扇区号

DMA 控制方式是在()之间直接建立数据通路进行数据的交换处理。
A CPU 与主存 B CPU 与外设 C 主存与外设 D 外设与外设
正确答案:C 答案解析: DMA可以使数据在主存(内存)和I/0设备之间直接传送,在传送的过程中不用CPU的干预,由DMA的控制器控制总线完成数据的传送。
采用DMA方式传送数据时,每传送一个数据都需要占用一个()
A 指令周期 B 总线周期 C 存储周期 D 机器周期
正确答案:B 答案解析: DMA传送方式是让存储器与外设、或外设与外设之间直接交换数据,不需要经过CPU的累加器中转,减少了这个中间环节,并且内存地址的修改、传送完毕的结束报告都是由硬件电路实现的,因此大大地提高了数据的传输速度。一个DMA传送只需要执行一个总线周期。
设机器字长为32位,一个容量为16MB的存储器,CPU按照半字寻址,其可寻址的单元数是()。
A 2^24 B 2^23 C 2^22 D 2^21
正确答案:B 答案解析: 16MB=16*2\^20*8bit,机器字长是32位,半字是16bit,所以可寻址单元数的计算为(16*2\^20*8bit)/16bit=2\^20*8=2^23,因此选B。
以下关于中断方式与DMA方式的叙述中,正确的是()
A 中断方式与DMA方式都可实现外设与CPU之间的并行工作 B 程序中断方式和DMA方式在数据传输过程中都不需要CPU的干预
C 采用DMA方式传输数据的速度比程序中断方式的速度慢 D 程序中断方式和DMA方式都不需要CPU保护现场
正确答案:A 答案解析: 中断方式与DMA方式都可实现外设与CPU之间的并行工作。
()是一种需要通过周期性刷新来保持数据的存储器件。
A SRAM B DRAM C FLASH D EEPROM
正确答案:B 答案解析: SRAM的概念:它是一种具有静止存取功能的内存。特点是:不需要刷新电路即能保存它内部存储的数据。因此SRAM具有较高的性能,但是集成度较低,相同容量的DRAM内存可以设计为较小的体积,但是SRAM却需要很大的体积,且功耗较大。DRAM的概念:即动态随机存取存储器,最为常见的系统内存。特点是:只能将数据保持很短的时间。为了保持数据,DRAM使用电容存储,所以必须隔一段时间刷新一次,如果存储单元没有被刷新,存储的信息就会丢失。
设机器字长为64位,存储器的容量为128MB,若按字编址,它可寻址的单位个数是()
A 16MB B 16M C 32M D 32MB
正确答案:B 答案解析: 机器字长为64位,即8B,按字编址可寻址的范围128MB/8B=16M。
在一个容量为128KB的SRAM存储芯片上,按字长32位编址,其地址范围可从0000H到()。
A 3fffH B 7fffH C 3ffffH D 7ffffH
正确答案:B 答案解析: 容量128KB的SRAM存储器,按字长32位编址,32bit=4Byte,总共有128KB/4B=32K=2^15个地址,所以地址范围是0000H到7fffH
若某存储器存储周期为250ns,每次读出16位,该存储器地数据传输率是()。
A 4*10^6B/S B 4*10^20B/S C 8*10^6B/s D 8*10^20B/s
正确答案:C 答案解析: 计算的是存储器的带宽,每个存储周期读出16bit=2B,因此数据传输率是2B/(250*10\^-9s),计算结果为8*10^6B/s。
以下关于SRAM和DRAM储存器的叙述中正确的是()
A 与DRAM相比,SRAM集成率低,功耗大、不需要动态刷新 B 与DRAM相比,SRAM集成率高,功耗小、需要动态刷新 C 与SRAM相比,DRAM集成率高,功耗大、不需要动态刷新 D 与SRAM相比,DRAM集成率低,功耗大、需要动态刷新 正确答案:A
要判断字长为16位的整数a的低四位是否全为0,则()
A 将a与0x000F进行“逻辑与”运算,然后判断运算结果是否等于0 B 将a与0x000F进行“逻辑或”运算,然后判断运算结果是否等于F C 将a与0xFFF0进行“逻辑异或”运算,然后判断运算结果是否等于0 D 将a与0xFFF0进行“逻辑与”运算,然后判断运算结果是否等于F
正确答案:A 答案解析:本题考查计算机系统基础知识。 “逻辑异或”的结果如下表所示。在位级表示中,将x与y进行“逻辑与”“逻辑或”

将整数a与0x000F进行“逻辑与”运算,则运算结果中高12位都为0,而低4位则完全是a的低4位,所以“逻辑与”运算的结果为0,则说明a的低4位为0。将整数a与0x000F进行“逻辑或”运算,则运算结果中高12位都保留的是a的高12位,而低4位则全为1,所以“逻辑或”运算的结果不能判定a的低4位是否为0。将整数a与0xFFF0进行“逻辑异或”运算,则运算结果中高12位是将a的高12位取反,而低4位则保留了a的低4位,所以“逻辑异或”运算的结果不能判定a的低4位是否为0,因为高12位中可能有0有1。将整数a与0xFFF0进行“逻辑与”运算,则运算结果中高12位都保留的是a的高12位,而低4位则全为0,所以“逻辑与”运算的结果不能判定a的低4位是否为0,因为高12位中可能有0有1。
在计算机中,I/0系统可以有5种不同的工作方式,分别是程控制方式(包括无条件传送与程席查询方式)、程序中断方式、DMA工作方式、通道方式、I/0处理机。()方式I/0端口总是准备好接受主机的输出数据,或是总是准备好向主机输入数据,并且只适用于简单的I/0控制。()允许主存储器和I/0设备之间通过某种控制器直接进行批量数据交换,除了在数据传输开始和结束时,整个过程无须CPU的干预。()在一定的硬件基础上利用软件手段实现对I/0的控制和传送,更多地免去了cpu的接入。
A 中断方式 B I/O处理机 C 无条件传送 D 程序查询
A I/O处理机 B DMA方式 C 通道控制方式 D 无条件传送
A I/O处理机 B DMA方式 C 通道控制方式 D 程序查询
正确答案:C B C答案解析: 在计算机中,I/0系统可以有5种不同的工作方式,分别是程序控制方式、程序中断方式、DMA工作方式通道方式、I/O处理机。
1、程序控制方式分为无条件查询和程序查询方式。① 无条件传送方式,!/0端口总是准备好接受主机的输出数据,或是总是准备好向主机输入数据,而cpu在需要时,随时直接利用!/O指令访问相应的!/O端口,实现与外设的数据交换。优点是软、硬件结构简单,缺点是对时序要求高,只适用于简单的/O控制。② 程序查询方式
程序查询方式也称为程序轮询方式,该方式采用用户程序直接控制主机与外部设备之间输入/输出操作。CPU必须不停地循环测试I/O设备的状态端口,当发现设备处于准备好(Ready)状态时,CPU就可以与I/O设备进行数据存取操作。这种方式下的CPU与I/O设备是串行工作的。
2、中断方式当I/O设备结束(完成、特殊或异常)时,就会向CPU发出中断请求信号,CPU收到信号就可以采取相应措施。当某个进程要启动某个设备时,CPU就向相应的设备控制器发出一条设备I/0启动指令,然后CPU又返回做原来的工作。CPU与I/O设备可以并行工作,与程序查询方式相比,大大提高了CPU的利用率。
3、DMA(直接内存存取)方式DMA方式也称为直接主存存取方式,其思想是:允许主存储器和I/0设备之间通过“DMA控制器(DMAC)”直接进行批量数据交换,除了在数据传输开始和结束时,整个过程无须CPU的干预。
4、通道控制方式 在一定的硬件基础上利用软件手段实现对!/0的控制和传送,更多地免去了cpu的接入,使主机和外设并行工作程度更高。
5、I/O处理机 指专门负责输入/输出的处理机。可以有独立的存储器、运算部件和指令控制部件。
以下关于闪存(Flash Memory)的叙述中,错误的是()。
A 掉电后信息不会丢失,属于非易失性存储器 B 以字节为单位进行删除操作 C 采用随机访问方式 D 在嵌入式系统中可以用Flash来代替ROM存储器
正确答案:B 答案解析: 本题考查计算机系统基础知识。A正确,闪存掉电后信息不天失,B错误,闪存以块为单位进行删除操作。C正确,闪存采用随机访问方式,所以速度很快。D正确,在过去的20年里,嵌入式系统一直使用ROM(EPROM)作为它们的存储设备,然而近年来Flash全面代替了ROM(EPROM)在嵌入式系统中的地位,用作存储Bootloader以及操作系统或者程序代码或者直接当硬盘使用(U盘)。
以下存储器中,()使用电容存储信息且需要周期性地进行刷新。
A DRAM B EPROM C SRAM D EEPROM
正确答案:A、答案解析: DRAM的原理是使用电容存储信息,由于存在一定的自放电,因而需要周期性地进行刷新,即读出再写入。
内存按字节编址,地址从A4000H到CBFFFH,共有()字节。若用存储容量为 32Kx4bit的存储器芯片构成该内存,至少需要()片。
A 80K B 96K C 160K D 192K A 2 B 5 C 8 D 10
正确答案: C D 答案解析: 内存地址从A4000H到CBFFFH共有160x1024个存储单元,而内存是按字节编址,故该内存共有160x1024个字节。现要用存储容量为32x1024x4bit的存储器芯片构成该内存,则共需(160x1024x8bit)/(32x1024x4bit)=10片。
硬盘所属的存储类别是()。
A 寄存器 B 缓存 C 主存 D 辅存
正确答案:D、 答案解析:CPU对应的存储类别:寄存器 ;Cache对应的存储类别:缓存;主存对应的存储类别:DRAM;辅存对应的存储类别:硬盘、光盘等
输入/输出技术
内存与接口地址的编址方法
计算机系统中存在多种内存与接口地址的编址方法,常见的是下面两种
内存与接口地址独立编址方法
内存地址和接口地址是完全独立的两个地址空间。访问数据时所使用的指令也完全不同,用于接口的指令只用于接口的读/写,其余的指令全都是用于内存的因此,在编程序或读程序时很易使用和辨认。这种编址方法的缺点是用于接口的指令太少、功能太弱
内存与接口地址统一编址方法
内存地址和接口地址统一在一个公共的地址空间里,即内存单元和接口共用地址空间。优点是原则上用于内存的指令全都可以用于接口,这就大大地增强了对接口的操作功能,而且在指令上也不再区分内存或接口指令。该编址方法的缺点就在于整个地址空间被分成两部分,其中一部分分配给接口使用,剩余的为内存所用,这经常会导致内存地址不连续。
计算机和外设间的数据交互方式
程序控制(查询)方式:CPU主动查询外设是否完成数据传输,效率极低
程序中断方式:外设完成数据传输后,向CPU发送中断,等待CPU处理数据效率相对较高。中断响应时间指从发出中断请求到开始进入中断处理程序中断处理时间指的是从中断处理开始到中断处理结束。中断向量提供中断服务程序的入口地址。多级中断嵌套,使用堆栈来保护断点和现场。
DMA方式(直接主存存取):CPU只需完成必要的初始化等操作,数据传输的整个过程都由DMA控制器来完成,在主存和外设之间建立直接的数据通路,效率很高:
在一个总线周期结束后,CPU会响应DMA请求开始读取数据:CPU响应程序中断方式请求是在一条指令执行结束时。

异常是指令执行过程中在处理器内部发生的特殊事件,中断是来自处理器外部的请求事件。以下关于中断和异常的叙述中,正确的是()。
A “DMA传送结束”"除运算除数为0”都为中断 B “DMA传送结束”为中断、“除运算除数为0”为异常 C “DMA传送结束”为异常、“除运算除数为0”为中断 D "DMA传送结束”、“除运算除数为0”都为异常 正确答案:B 答案解析:“DMA传送结束”事件触发CPU请求,是中断:“除运算除数为0”是指令执行过程中在处理器内部发生的特殊事件,是异常,
为了实现多级中断,保存程序现场信息最有效的方法是使用()
A 通用寄存器 B 累加器 C 堆栈 D 程序计数器 正确答案C
以下信息交换情形中,采用异步传输方式的是()
A CPU与内存储器之间交换信息 B CPU与PCI总线交换信息 C CPU与I/O接口交换信息 D I/O接口与打印设备间交换信息 正确答案:D
中断向量提供()
A 被选中设备的地址 B 待传送数据的起始地址 C 中断服务程序入口地址 D 主程序的断点地址
正确答案: C 答案解析:本题考查计算机系统基础知识。当系统中有多个中断源(引起中断的事件)的时候,可以采用中断向量表的方式处理中断。中断向量表用来保存各个中断源的中断服务程序的入口地址。当外设发出中断请求信号以后,由中断控制器确定其中断号并根据中断号查找中断向量表来取得其中断服务程序的入口地址,同时中断控制器把中断请求信号提交给CPU
在微型计算机中,管理键盘最适合采用的 //0 控制方式是( )方式
A DMA B 无条件传送 C 程序查询 D 中断
正确答案:D 答案解析: 在微型计算机中,管理键盘最适合采用的 I/0 控制方式是中断方 式。因为键盘是慢速设备,并且无法预知I/O时间。
总线结构
总线
总线(Bus),是指计算机设备和设备之间传输信息的公共数据通道。总线是连接计算机硬件系统内多种设备的通信线路,它的一个重要特征是由总线上的所有设备共享,因此可以将计算机系统内的多种设备连接到总线上。
从广义上讲,任何连接两个以上电子元器件的导线都可以称为总线,通常分为以下三类:
内部总线:内部芯片级别的总线,芯片与处理器之间通信的总线。
系统总线:是板级总线,用于计算机内各部分之间的连接,具体分为数据总线(并行数据传输位数)地址总线(系统可管理的内存空间的大小)、控制总线(传送控制命令)。代表的有ISA总线、EISA总线、PCI总线。
外部总线:设备一级的总线,微机和外部设备的总线。代表的有RS232(串行总线)、SCSI(并行总线)、USB(通用串行总线,即插即用,支持热插拔)。
考试真题
计算机系统中常用的输入/输出控制方式有无条件传送、中断、程序查询和DMA方式等。当采用()方式时,不需要CPU 执行程序指令来传送数据。
A.中断 B.程序查询 C.无条件传送 D.DMA 答案: D
以下关于总线的说法中,正确的是()
A.串行总线适合近距离高速数据传输,但线间串扰会导致速率受限
B.并行总线适合长距离数据传输,易提高通信时钟频率来实现高速数据传输
C.单总线结构在一个总线上适应不同种类的设备,设计复杂导致性能降低
D.半双工总线只能在一个方向上传输信息 答案:C
以下关于PCI总线和SCSI总线的叙述中,正确的是()。
A PCI总线是串行外总线,SCSI总线是并行内总线
B PCI总线是串行内总线,!SCSI总线是串行外总线
C PCI总线是并行内总线,SCSI总线是串行内总线
D PCI总线是并行内总线,SCSI总线是并行外总线
正确答案:D PCI总线是PC机常用总线,SCSI是软硬磁盘、光盘、扫描仪常用总线。他们都是并行总线
假设某系统总线在一个总线周期中并行传输4个字节信息,一个总线周期占用2个是时钟周期,总线时钟频率为10MHZ,则总线带宽是()。
A 10MB/S B 20MB/S C 40MB/S D 80MB/S
正确答案:B 答案解析: 总线带宽是指单位时间内总线上传输数据的位数,通常用每秒传送信息的字节数来衡量,单位为B/s。由题意可知,在1个总线周期(2个是时钟周期)内传输了4个字节信息,时钟周期=10MHz=0.1us,因此总线带宽为4B/(2*0.1us)=4B/(0.2*10^-6s)=20MB/s
若不考虑!/0设备本身的性能,则影响计算机系统I/0数据传输速度的主要因素是()。
A 地址总线宽度 B 数据总线宽度 C 主存储器的容量 D CPU 的字长
正确答案:B 答案解析: 本题考查计算机系统基础知识。地址总线宽度决定了CPU 可以访问的物理地址空间,简单地说就是CPU到底能够使用多大容量的内存。CPU字长指CPU位时间内(同一时间)能一次处理的二进数的位数。数据总线负责计算机中数据在各组成部分之间的传送,数据总线宽度是指在芯片内部数据传送的宽度,而数据总线宽度则决定了CPU与二级缓存、内存以及输入/输出设备之间一次数据传输的信息量。
若某个计算机系统中,内存地址与I/0地址统一编址,访问内存单元和I/0设备是靠()来区分的。
A 数据总线上输出的数据 B 不同的地址代码 C CPU周期 D 中断周期 正确答案:B 答案解析:I/O端口编址方式有2种:一种是存储器映射方式,即把端口地址与存储器地址统一编址,也称为统一编址方式:另一种是!/O映射方式,即I/O端口地址与存储器地址分别进行独立的编址,也称为独立编址方式。
(1)统一编址这种编址方式是从存储空间中划出一部分地址空间分配给I/0设备,而把I/0接口中的端口作为存储器单元进行访问,不设置专门的/O指令。在统一编址方式中,可以将!/O端口看作是内存单元。从原则上说,用于内存的指令均可用于外设,这给使用者提供了极大的方便。但由于!/0端口占用了内存地址,就相对减少了内存可用范围,而且从指令上不易区分是访问内存还是访问外设的指令。在统一编址方式下,CPU以地址区分访问外设或存储器,通过地址总线的最高位状态(1或 0)以及读、写控制信号决定。(2)独立编址在这种编址方式中,内存地址空间和I/0端口地址是相对独立的,设置了专门的IN,OUT等I/O指令。内存与端口独立编址,各自有自己的寻址空间。用于内存和用于!0端口的指令是不一样的,很容易辨认。但是用于I/0端口的指令功能较弱,在I/0操作中必须通过CPU的寄存器进行中转才能完成。
在32位的总线系统中,若时钟频率为1000MHz,总线上10个时钟周期传送一个32位字,则该总线系统的数据传送速率约为()MB/S。 100 200 400 800
正确答案:C 因为时钟频率为1000MHz,所以1个时钟周期为(1/1000M)s,答案解析:又知道10个时钟周期传送一个32位字(4B)则该总线系统的数据传送速率为4X1000MB/10=400MB。
计算机中,系统总线用于()连接
A 接口和外设 B 运算器,控制器和寄存器 C 主存及外设部件 D DMA控制器和中断控制器
正确答案:C 答案解析:按连接部件不同,总线可分为:片内总线、系统总线、通信总线。片内总线是芯片内部的总线,如CPU内部的总线。系统总线是CPU、主存、//O设备各大部件之间的信息传输线。通讯总线用于计算机系统之间或与其他系统之间的通信。
计算机可靠性⭐
可靠性指标
平均无故障时间MTTF=1/失效率。
平均故障修复时间MTTR=1/修复率。
平均故障间隔时间MTBF=MTTF+MTTR。
系统可用性=MTTF/(MTTF+MTTR)*100%。
软件可靠性是指系统在给定的时间间隔内、在给定条件下无失效运行的概率。若 MTTF 和 MTTR 分别表示平均无故障时间和平均修复时间,则公式()可用于计算软件可靠性。 MTTF/(1+MTTF) 1/(1+MTTF) MTTR/(1+MTTR) 1/(1+MTTR) 正确答案:A
若某计算机是由四个部件并串联构成,如下图所示。且每一部件的可靠度R都是0.9,则该计算机的可靠度为 A 0.980 B 0.990 C 0.995 D 0.999

正确答案:A 答案解析: 并联系统的可靠度是0.99,串联的可靠度是0.98
软件可维护性是指一个系统在特定的时间间隔内可以正常进行维护活动的概率。用MTTF和MTTR分别表示无故障时间和平均修复时间,则软件可维护性计算公式为() MTTF/(1+MTTF) 1/(1+MTTF) MTTR/(1 +MTTR) 1/(1+MTTR) 正确答案:D 答案解析: 平均修复时间越短,可维护性越强。跟无故障时间无关
可靠传输协议中的“可靠”指的是()。
A 使用面向连接的会话
B 使用尽力而为的传输
C 使用滑动窗口来维持可靠性
D 使用确认机制来确保传输的数据不丢失
正确答案:D,答案解析: 如果一个协议使用确认机制对传输的数据进行确认,那么可以认为它是一个可靠的协议;如果一个协议采用“尽力而为”的传输方式,那么是不可靠的。例如,TCP对传输的报文段提供确认,因此是可靠的传输协议,而UDP不提供确认,因此是不可靠的传输协议。
某系统由下图所示的冗余部件构成。若每个部件的千小时可靠度都为R,则该系统的干小时可靠度为 ()

A (1-R3)(1-R2) B (1-(1-R)3)(1-(1-R)2) C (1-R3)+(1-R2) D (1-(1-R)3)+(1-(1-R)2)
正确答案:B 答案解析: 本题考查计算机系统基础知识。 可靠度为R1和R2的两个部件并联后的可度为(1-(1-R1)(1-R2)),这两个部件串联后的可靠度为R1R2,因此图中所示系统的可度为(1-(1-R)3)(1-(1-R)2)
系统的()性能指标有系统的可靠性、系统的吞吐率(量)、系统响应时间、 系统资源 利用率、可移植性。
A计算机 B操作系统 C数据库 D web服务器
正确答案:B 答案解析: 操作系统的系统的性能指标有系统的可靠性、系统的吞吐率(量)、系统响应时间、系统资源 利用率、可移植性。
某种部件用在2000台计算机系统中,运行工作1000小时后。其中有4台计算机的这种部件失效,则该部件的干小时可靠度R为()
A 0.990 B 0.992 C 0.996 D 0.998
正确答案:D 答案解析: 该部件的千小时可靠度R为(2000-4)/2000=0.998.
软件产品的可靠性并不取决于()。
A 潜在错误的数量 B 潜在错误的位置 C 软件产品的使用方式 D 软件产品的开发方式
正确答案:D 答案解析:软件可靠性指的是一个系统对于给定的时间间隔内、在给定条件下无失效运作的概率。根据定义,软件可靠性与软件的潜在错误的数量、位置有关,与软件产品的使用方式有关,而软件产品的开发方式不决定软件产品的可靠性。
串并联系统可靠性
无论什么系统,都是由多个设备组成的,协同工作,而这多个设备的组合方式可以是串联、并联,也可以是混合模式,假设每个设备的可靠性为R1,R2..Rn,则不同的系统的可靠性公式如下:串联系统,一个设备不可靠,整个系统崩溃,整个系统可靠性R=R1*R2*..*Rn。

并联系统,所有设备都不可靠,整个系统才崩溃,整个系统可靠性R=1-(1-R1)*(1-R2)...(1-Rn)。

N模冗余系统:N模冗余系统由N个(N=2n+1)相同的子系统和一个表决器组成,表决器把N个子系统中占多数相同结果的输出作为输出系统的输出,如图所示。在N个子系统中,只要有n+1个或n+1个以上子系统能正常工作,系统就能正常工作,输出正确的结果。
某系统的可靠性结构框图如下图所示,假设部件1、2、3的可靠度分别为0.90;0.80;0.80(部件2、3为冗余系统),若要求该系统的可靠度不小于0.85,则进行系统设计时,部件4的可靠度至少应为()

答案:A 解析:混合系统可靠性的公式变换,设部件4可靠性为x,则有方程
0.9*(1-(1-0.8)*(1-0.8))*x>=0.85 由此可解出x为A。

操作系统
历年真题考情:本章节每年都考6分左右。

操作系统
操作系统概述
操作系统定义:能有效地组织和管理系统中的各种软/硬件资源,合理地组织计算机系统工作流程,控制程序的执行,并且向用户提供一个良好的工作环境和友好的接口。操作系统有三个重要的作用:
管理计算机中运行的程序和分配各种软硬件资源
为用户提供友善的人机界面。
为应用程序的开发和运行提供一个高效率的平台
操作系统的4个特征是并发性、共享性、虚拟性和不确定性
操作系统的功能
进程管理。实质上是对处理机的执行“时间”进行管理,采用多道程序等技术将CPU的时间合理地分配给每个任务,主要包括进程控制、进程同步、进程通信和进程调度。
文件管理。主要包括文件存储空间管理、目录管理、文件的读/写管理和存取控制。
存储管理。存储管理是对主存储器“空间”进行管理,主要包括存储分配与回收、存储保护、地址映射(变换)和主存扩充。
设备管理。实质是对硬件设备的管理,包括对输入/输出设备的分配、启动、完成和回收。
作业管理。包括任务、界面管理、人机交互、图形界面、语音控制和虚拟现实等。
操作系统的分类🌟
批处理操作系统:单道批处理和多道批处理(主机与外设可并行)
分时操作系统:一个计算机系统与多个终端设备连接。将CPU的工作时间划分为许多很短的时间片,轮流为各个终端的用户服务。
实时操作系统:实时是指计算机对于外来信息能够以足够快的速度进行处理并在被控对象允许的时间范围内做出快速反应。实时系统对交互能力要求不高但要求可靠性有保障。
网络操作系统:是使联网计算机能方便而有效地共享网络资源,为网络用户提供各种服务的软件和有关协议的集合。三种模式:集中模式、客户端/服务器模式、对等模式。
分布式操作系统:分布式计算机系统是由多个分散的计算机经连接而成的计算机系统,系统中的计算机无主、次之分,任意两台计算机可以通过通信交换信息。
微型计算机操作系统:简称微机操作系统,常用的有Windows、MacOs、Linux。
嵌入式操作系统主要特点🌟
微型化。从性能和成本角度考虑,希望占用的资源和系统代码量少,如内存少、字长短、运行速度有限、能源少(用微小型电池)
可定制。从减少成本和缩短研发周期考虑,要求嵌入式操作系统能运行在不同的微处理器平台上,能针对硬件变化进行结构与功能上的配置,以满足不同应用需要。
实时性。嵌入式操作系统主要应用于过程控制、数据采集、传输通信、多媒体信息及关键要害领域需要迅速响应的场合,所以对实时性要求较高。
可靠性。系统构件、模块和体系结构必须达到应有的可靠性,对关键要害应用还要提供容错和防故障措施。
易移植性。为了提高系统的易移植性,通常采用硬件抽象层和板级支撑包的底层设计技术。
嵌入式系统初始化过程按照自底向上、从硬件到软件的次序依次为:片级初始化>板级初始化→系统初始化。
中断向量提供()。
A 函数调用结束后的返回地址 B I/O 设备的接口地址 C 主程序的入口地址 D 中断服务程序入口地址
正确答案:D 在发生中断时,计算机各个寄存器和程序计数器所指向的内容,或者其中所存 的内容,可以将这些向量暂时的存储在另一个地方,而当执行完别的程序时,可以从暂存的 地方将中断向量取出放入原来的位置,从而可以执行原来中断的程序,即中断向量可描述中 断服务程序的入口地址。
在 Windows 操作系统下,要获取某个网络开放端口所对应的应用程序信息,可以使用命令()。
A ipconfig B traceroute C netstat D nslookup
正确答案:C 答案解析:ipconfig:是调试计算机网络常用的命令,通常大家使用它显示计算机网络适配器 IP 地 址,子网掩码,默认网关, DNS 服务, 比如, 更行适配器, 清楚 DNS 缓冲等。traceroute:traceroute 可以利用 ICMP 协议定位到一台计算机与另一台计算机之间的所 有路径。netstat:用于显示协议统计信息和当前 TCP/IP 网络连接。nslookup:用于查询 DNS 的记录,查看域名解析是否正常,在网络故障的时候用来诊 断网络问题。
()不是操作系统关心的主要问题。
A 管理计算机裸机 B 设计、提供用户程序与计算机硬件系统的界面 C 管理计算机系统资源 D 高级程序设计语言的编译器
正确答案:D 操作系统可以管理计算机的软、硬件资源以及为用户与计算机之间提供接口。选项D是由专门的程序去完成
假定求浮点数平方根(FPSQR)的操作在某台机器上的一个基准测试程序中占总执行时间的20%,FP运算指令所用时间占总执行时间的50%。采用两种优化FPSQR的方法,第一种方法是增加专门的FPSQR硬件,可以将FPSQR的操作速度提高为原来的10倍:第二种方法是提高所有FP(浮点)运算指令的执行速度到原来的1.6倍,从而提高求浮点数平方根操作的速度。可以通过计算这两种方法对基准测试程序的加速比来比较这两种方法的优劣。以下叙述正确的是()。
A 第一种方法的加速比是1.23,效果较好 B 第二种方法的加速比是1.23,效果较好 C 第一种方法的加速比是1.22,效果较好 D 第二种方法的加速比是1.22,效果较好
正确答案:B 加速比FPSQR=1/((1-0.2)+0.2/10)=1/0.82=1.22加速比FP=1/((1-0.5)+0.5/1.6)=1/0.8125=1.23
在Linux 操作系统中通常使用 (67),作为 Web 服务器,其默认的 Web站目录为(68)。
A IIS B Apache C NFS D MYSQL
A /etc/httpd B /var/log/httpd C /etc/home D /home/httpd
正确答案:B D 答案解析: 选项A,llS(Internet Information Services,互联网信息服务)是微软公司提供的一种基于Windows的Web服务组件,其中包括Web服务器、FTP服务器、NNTP服务器和SMTP服务器,分别用于网页浏览、文件传输、新闻服务和邮件发送等方面。选项B,Apache是当前最流行的Web服务器端软件之一,可以运行在几乎所有广泛使用的计算机平台。选项C,NFS(NetworkFileSystem,网络文件系统)由SUN公司研制的协议可以让使用者访问网络上别处的文件就像在使用自己的计算机一样。选项D,MVSOL是一种关系型数据库管理系统。
进程管理
进程组成和状态
进程组成:进程控制块PCB(唯一标志)、程序(描述进程要做什么)、数据(存放进程执行时所需数据)
进程基础的状态是下左图中的三态图。需要熟练掌握左下图中的进程三态之间的转换

考试真题:在单处理机系统中,采用先来先服务调度算法。系统中有4个进程P1、P2、P3、P4(假设进程按此顺序到达),其中P1为运行状态,P2为就绪状态,P3和P4为等待状态,且P3等待打印机,P4等待扫描仪。若P1(),则P1、P2、P3和P4的状态应分别为()
A.时间片到 B.释放了扫描仪 C.释放了打印机 D.已完成(状态没有这个) A.等待、就绪、等待和等待C.就绪、运行、等待和等待 B.运行、就绪、运行和等待D.就绪、就绪、等待和运行 答案:AC 解析:P1处于运行状态,那么对应于它的操作就是时间片到,P1进入就绪状态。而此时,P3和P4都处于等待状态,都在等待除了CPU之外的其他事物,它们等待的事物并没有到,所以还是处于等待状态,或阻塞状态。P2此时是就绪状态,获得了P1释放的CPU,进入运行状态。
前驱图
基本概念
用来表示哪些任务可以并行执行,哪些任务之间有顺序关系,具体如下图:可知,ABC可以并行执行,但是必须ABC都执行完后,才能执行D,这就确定了两点:任务间的并行、任务间的先后顺序。

进程资源图
用来表示进程和资源之间的分配和请求关系,如下图所示:

P代表进程,R代表资源,R方框中有几个圆球就表示有几个这种资源,在上图中,R1指向P1,表示R1有一个资源已经分配给了P1,P1指向R2,表示P1还需要请求一个R2资源才能执行。
阻塞节点:某进程所请求的资源已经全部分配完毕,无法获取所需资源,该进程被阻塞了无法继续。如上图中P2。
非阻塞节点:某进程所请求的资源还有剩余,可以分配给该进程继续运行。如上图中P1、P3。
当一个进程资源图中所有进程都是阻塞节点时,即陷入死锁状态
在如下所示的进程资源图中,();该进程资源图是()

A.P1、P2、P3都是阻塞节点
B.P1是阻塞节点、P2、P3是非阻塞节点
C.P1、P2是阻塞节点、P3是非阻塞节点
D.P1、P2是非阻塞节点、P3是阻塞节点
A。可以化简的,其化简顺序为P1-P2-P3
B。可以化简的,其化简顺序为P3->P1-P2
C 可以化简的,其化简顺序为P2>P1->P3
D.不可以化简的,因为P1、P2、P3申请的资源都不能得到满足
答案:CB 进程资源图化简的方法是:先看系统还剩下多少资源没分配,再看有哪些进程是不阻塞的,接着把不阻塞的进程的所有边都去掉,形成一个孤立的点,再把系统分配给这个进程的资源回收回来,这样,系统剩余的空闲资源便多了起来,接着又去看看剩下的进程有哪些是不阻塞的,然后又把它们逐个变成孤立的点。最后,所有的资源和进程都变成孤立的点。图中P3是不阻塞的,故P3为化简图的开始,把P3孤立,再回收分配给他的资源,可以看到P1也变为不阻塞节点了,故P3、P1、P2是可以的。
进程同步和互斥

临界资源:各进程间需要以互斥方式对其进行访问的资源。
临界区:指进程中对临界资源实施操作的那段程序。本质是一段程序代码
互斥:某资源(即临界资源),在同一时间内只能由一个任务单独使用,使用时需要加锁,使用完后解锁才能被其他任务使用;如打印机。
同步:多个任务可以并发执行,只不过有速度上的差异,在一定情况下停下等待,不存在资源是否单独或共享的问题;如自行车和汽车。
互斥信号量:对临界资源采用互斥访问,使用互斥信号量后其他进程无法访问,初值为1。
同步信号量:对共享资源的访问控制,初值一般是共享资源的数量
P操作:申请资源,S=S-1,若S>=0,则执行P操作的进程继续执行;若S<0,则置该进程为阻塞状态(因为无可用资源),并将其插入阻塞队列。
V操作:释放资源,S=S+1,若S>0,则执行V操作的进程继续执行;若S<=0.则从阻塞状态唤醒一个进程,并将其插入就绪队列(此时因为缺少资源被P操作阻塞的进程可以继续执行),然后执行V操作的进程继续。

经典问题:生产者和消费者的问题
三个信号量:互斥信号量S0(仓库独立使用权),
同步信号量S1(仓库空闲个数),同步信号量S2(仓库商品个数)。

真题解析:
箭头指向圆圈表示P,指出表示V


在支持多线程的操作系统中,假设进程 P 创建了线程 T、T2 和 T3,那么以下叙述中错误 的是()。
A 线程 T1、T2 和 T3 可以共享进程 P 的代码 B 线程 T1、T2 可以共享 P 进程中 T3 的栈指针 C 线程 T1、T2 和 T3 可以共享进程 P 打开的文件 D 线程 T1、T2 和 T3 可以共享进程 P 的全局变量
答案:B 同一个进程中的线程不共享的部分是线程的堆栈。ACD 中的代码、文件、全 局变量都可以共享
进程P1、P2、P3和P4的前驱图如下:

若用PV操作控制这几个进程并发执行的过程,则需要设置4个信号量S1、S2、S3和S4,且信号量初值都等于零。下图中a和b应分别填写(),c和d应分别填写()。

A P(S1)P(S2)和P(S3) B P(S1)P(S2)和V(S1) C V(S1)V(S2)和P(S1) D V(S1)V(S2)和V(S3)
A P(S1)P(S2)和P(S4) B P(S2)P(S3)和P(S4) C V(S1)V(S2)和V(S4) D V(S2)V(S3)和V(S4)
正确答案:C B答案解析: 根据题意,进程P2、P3等待P1的结果,因此当P1执行完毕需要使用V操作通知 P2、P3,即a处填V(S1)V(S2),b处应填P(S1)。根据题意,进程P3要执行需要测试P1、P2有没有消息,故应该在c处填P(S2)、P(S3)。当P3执行完毕需要使用V操作通知P4,即在d处填P(S4)。
进程调度
基本概念
进程调度方式是指当有更高优先级的进程到来时如何分配CPU。分为可剥夺和不可剥夺两种,可剥夺指当有更高优先级进程到来时,强行将正在运行进程的CPU分配给高优先级进程;不可剥夺是指高优先级进程必须等待当前进程自动释放CPU。
在某些操作系统中,一个作业从提交到完成需要经历高、中、低三级调度。
高级调度。高级调度又称“长调度”“作业调度”或“接纳调度”,它决定处于输入池中的哪个后备作业可以调入主系统做好运行的准备,成为一个或一组就绪进程。在系统中一个作业只需经过一次高级调度。
中级调度。中级调度又称“中程调度”或“对换调度”,它决定处于交换区中的哪个就绪进程可以调入内存,以便直接参与对CPU的竞争。
低级调度。低级调度又称“短程调度”或“进程调度”,它决定处于内存中的哪个就绪进程可以占用CPU。低级调度是操作系统中最活跃、最重要的调度程序,对系统的影响很大。
调度算法
先来先服务FCFS:先到达的进程优先分配CPU。用于宏观调度
时间片轮转:分配给每个进程CPU时间片,轮流使用CPU,每个进程时间片大小相同,很公平,用于微观调度。
优先级调度:每个进程都拥有一个优先级,优先级大的先分配CPU。
多级反馈调度:时间片轮转和优先级调度结合而成,设置多个就绪队列每个队列分别赋予不同的优先级,分配不同的时间片长度;新进程先1,2,3...n,进入队列1的末尾,按FCFS原则,执行队列1的时间片;若未能执行完进程,则转入队列2的末尾,如此重复。

死锁
基本概念
当一个进程在等待永远不可能发生的事件时,就会产生死锁,若系统中有多个进程处于死锁状态,就会造成系统死锁。
死锁产生的四个必要条件:资源互斥、每个进程占有资源并等待其他资源、系统不能剥夺进程资源、进程资源图是一个环路

解除死锁
死锁产生后,解决措施是打破四大条件,有下列方法:
死锁预防:采用某种策略限制并发进程对于资源的请求,破坏死锁产生的四个条件之一,使系统任何时刻都不满足死锁的条件。
死锁避免:一般采用银行家算法来避免,银行家算法,就是提前计算出一条不会死锁的资源分配方法,才分配资源,否则不分配资源,相当于借贷,考虑对方还得起才借钱,提前考虑好以后,就可以避免死锁。
死锁检测:允许死锁产生,但系统定时运行一个检测死锁的程序,若检测到系统中发生死锁,则设法加以解除。
死锁解除:即死锁发生后的解除方法,如强制剥夺资源,撤销进程等。
死锁资源计算🌟:系统内有n个进程,每个进程都需要R个资源,那么其发生死锁的最大资源数为n*(R-1)。其不发生死锁的最小资源数为n*(R-1)+1。
某系统中有3个并发进程竞争资源R,每个进程都需要5个R,那么至少有()个R,才能保证系统不会发生死锁。A.12 B.13 C.14 D.15 答案:B:解析:每个进程需要5个R才能执行,则当每个进程都只有4个R时是死锁最坏的情况,即3*4=12个资源是死锁发生的最大资源数,再加1就能保证不发生死锁,因此是13.
假设系统中有n个进程共享3台打印机,任一进程在任一时刻最多只能使用1台打印机。若用PV操作 控制n个进程使用打印机,则相应信号量S的取值范围为();若信号量S的值为-3,则系统中有()个进程等待使用打印机。 A.0,-1,…,-(n-1)
B.3,2,1,0,-1,…,-(n-3)
C.1,0,-1,…,-(n-1)
D.2,1,0,-1,…,-(n-2) 答案:B D
银行家算法真题:假设系统中有三类互斥资源R1、R2和R3,可用资源数分别为10、5和3。在T0时刻系统中有P1、P2、P3、P4和P5五个进程,这些进程对资源的最大需求和已分配资源数如下表所示,此时系统剩余的可用资源数分别为(27)。如果进程按(28)序列执行,那么系统状态是安全的。
(27) A.1、1和0 B.1、1和1 C。2、1和0 D。2、0和1 (28) A P1-P2-P4-P5-P3 B.P5-P2--P4-P3-P1 C:P4-P2-P1-P5-P3 D.P5-P1-P4-P2-P3 答案:D B
第一个空:计算第二个框,1+2+3+1+1=8;1+1+1+1+1=5,1+0+0+1+0=2;10-8=2,5-5=0;3-2=1 ->:2,0,1
第二个空:第一个框减去第二个框,5-1=4>2不对,P5:2-1=1,1-1=0;1-0=1,满足上面的资源,此时资源变成2+1=3,1+0=1;0+1=1,资源3,1,1然后再按照上面依次减即可

假设系统中有三个进程 P1、P2 和 P3,两种资源 R1、R2。如果进程资源图如图①和图② 所示,那么()
A 图①和图②都可化简 B 图①和图②都不可化简
C 图①可化简,图②不可化简 D 图①不可化简,图②可化简
正确答案:C 图R1 和 R2 各白分配給 P1 一个资源,P1 的需求可以得到满足,运行结束后 可以释放1个 R1 和,1个R2。然后 P3 获得了 P1 释放的一个 R2,P3 的需求可以得到满足, 运行结束后释放的资源满足 P2 的需求。因此3个进程都不会被阻塞,进程运行顺序为 P1、P3、P2,因此图①是可以化简的。图②中根据 R1和 R2 分配的资源,P1、P2、P3 的需求都 得不到满足,进程会被阻塞,所以无法简化。
操作系统中,死锁出现是指()。
A 计算机系统发生重大故障 B 资源个数远远小于进程数 C 若干个进程因竞争而无限等待其他进程释放已占有的资源 D 进程同时申请的资源数超过资源总数
正确答案:C 答案解析:死锁是指多个进程因竞争系统资源或互相通信而处于永久阻塞态,若无外力作用,这些进程将无法推进。
线程
传统的进程有两个属性:可拥有资源的独立单位;可独立调度和分配的基本单位。
引入线程的原因是进程在创建、撤销和切换中,系统必须为之付出较大的时空开销,故在系统中设置的进程数目不宜过多,进程切换的频率不宜太高,这就限制了并发程度的提高。引入线程后,将传统进程的两个基本属性分开,线程作为调度和分配的基本单位,进程作为独立分配资源的单位。用户可以通过创建线程来完成任务,以减少程序并发执行时付出的时空开销。
线程是进程中的一个实体,是被系统独立分配和调度的基本单位。线程基本上不拥有资源,只拥有一点运行中必不可少的资源(如程序计数器、一组寄存器和栈),它可与同属一个进程的其他线程共享进程所拥有的全部资源,例如进程的公共数据、全局变量、代码、文件等资源,但不能共享线程独有的资源。如线程的栈指针等标识数据。
存储管理
分区存储管理
所谓分区存储组织,就是整存,将某进程运行所需的内存整体一起分配给它然后再执行。
分区方式
固定分区:静态分区方法,将主存分为若干个固定的分区,将要运行的作业装配进去,由于分区固定,大小和作业需要的大小不同,会产生内部碎片。 可变分区:动态分区方法,主存空间的分区是在作业转入时划分,正好划分为作业需要的大小,这样就不存在内部碎片,但容易将整片主存空间切割成许多块,会产生外部碎片。可变分区的算法如下:系统分配内存的算法有很多,如下图所示,根据分配前的内存情况,还需要分配9K空间,对不同算法的结果介绍如下:
可重定位分区:可以解决碎片问题,移动所有已经分配好的区域,使其成为一个连续的区域,这样其他外部细小的分区碎片可以合并为大的分区,满足作业要求。只在外部作业请求空间得不到满足时进行。
分区方法
首次适应法:按内存地址顺序从头查找,找到第一个>=9K空间的空闲块,即切割9K空间分配进程
最佳适应法:将内存中所有空闲内存块按从小到大排序,找到第一个>=9K空间的空闲块,切割分配,这个将会找到与9K空间大小最相近的空闲块。
最差适应法:和最佳适应法相反,将内存中空闲块空间最大的,切割9K空间分配给进程,这是为了预防系统中产生过多的细小空闲块。
循环首次适应法:按内存地址顺序查找,找到第一个>=9K空间的空闲块,而后若还需分配,则找下一个,不用每次都从头查找,这是与首次适应法不同的地方

分页存储管理
逻辑页分为页号和页内地址,页内地址就是物理偏移地址,而页号与物理块号并非按序对应的,需要查询页表,才能得知页号对应的物理块号,再用物理块号加上偏移地址才得出了真正运行时的物理地址。优点:利用率高,碎片小,分配及管理简单缺点:增加了系统开销,可能产生抖动现象

页面置换算法
最优算法:OPT,理论上的算法,无法实现,是在进程执行完后进行的最佳效率计算,用来让其他算法比较差距。原理是选择未来最长时间内不被访问的页面置换,这样可以保证未来执行的都是马上要访问的。
先进先出算法:FIFO,先调入内存的页先被置换淘汰,会产生抖动现象,即分配的页数越多,缺页率可能越多(即效率越低)
最近最少使用:LRU,在最近的过去,进程执行过程中,过去最少使用的页面被置换淘汰,根据局部性原理,这种方式效率高,且不会产生抖动现象,使用大量计数器,但是没有LFU多。
淘汰原则:优先淘汰最近未访问的,而后淘汰最近未被修改的页面。
快表
是一块小容量的相联存储器,,由快速存储器组成,按内容访问,速度快,并且可以从硬件上保证按内容并行查找,一般用来存放当前访问最频繁的少数活动页面的页号。
快表是将页表存于Cache中;慢表是将页表存于内存上。慢表需要访问两次内存才能取出页,而快表是访问一次Cache和一次内存,因此更快。
某计算机系统页面大小为4K,若进程的页面变换表如下所示,逻辑地址为十六进制1D16H。该地址经过变换后,其物理地址应为十六进制()。

A.1024H B.3D16H C.4D16H D.6D16H 答案:B:解析:页面大小为4K=4096字节=2^12字节=1000H,则页内偏移地址为12位
1D16H = 0001 1101 0001 0110(二进制)
高4位(0001)是页号
低12位(1101 0001 0110)是页内偏移量
页号 = 1D16H ÷ 1000H = 1(商)
页内偏移量 = 1D16H % 1000H = D16H
物理地址 = 物理块号 × 页面大小 + 页内偏移量= 3 × 1000H + D16H = 3000H + D16H= 3D16H
由此,可知逻辑地址1D16H的低12位D16H为偏移地址,高4位1为逻辑页号,在页表中对应物理块号3,因此物理地址为3D16H。
某进程有4个页面,页号为0~3,页面变换表及状态位、访问位和修改位的含义如下图所示,若系统给该进程分配了3个存储块,当访问前页面1不在内存时,淘汰表中页号为()的页面代价最小。

A.0 B.1. C.2 D.3
答案:D:解析:根据局部性原理,应该优先淘汰最近未被访问过的,而后淘汰最近未被修改过的,由页表可知,023最近都被访问过,而只有3最近未被修改过,应该淘汰3。然而其实这种题目,就算不知道上述原理,也能做出,答案只有一个,肯定是与其他不同的,具有唯一性的一个,在023中,02的访问位和修改位一样,只有3不同,答案就是3.
分段存储管理
将进程空间分为一个个段,每段也有段号和段内地址,与页式存储不同的是每段物理大小不同,分段是根据逻辑整体分段的,因此,段表也与页表的内容不同,页表中直接是逻辑页号对应物理块号,而下图所示,段表有段长和基址两个属性,才能确定一个逻辑段在物理段中的位置。

真题:设某进程的段表如下所示,逻辑地址()可以转换为对应的物理地址。

A (0,1597)、(1,30)和(3,1390)
B(0,128)、(1,30)和(3,1390)
C (0,1597)、(2,98)和(3,1390)
D (0,128)、(2,98)和(4,1066)
答案:B解析:试题页(46)的正确选项为B。因为0段的段长只有600,而逻辑地址(0,1597)中的1597已经越界,不能转换成逻辑地址,而选项A和选项C中都包含逻辑地址(0,1597)所以是错误的。又因为4段的段长只有960,而逻辑地址(4,1066)中的1066已经越界,也不能转换成逻辑地址,而选项D中包含逻辑地址(4,1066)所以是错误的
段页式存储管理
对进程空间先分段,后分页,具体原理图和优缺点如下:
优点:空间浪费小、存储共享容易、存储保护容易、能动态链接。
缺点:由于管理软件的增加,复杂性和开销也随之增加,需要的硬件以及占用的内容也有所增加,使得执行速度大大下降。

假设计算机系统的页面大小为 4K,进程 P的页面变换表如下表所示。若P 要访问的逻辑地址为十六进制 3C20H,那么该逻辑地址经过地址变换后,其物理地址应为()。

A 2048H B 3C20H C 5C20H D 6C20H
正确答案:DV 答案解析: 4K=2^12,使用十六进制表示为 1000H,所以逻辑地址转换成物理地址时,后面3位不用改变,只需要改变最左边一位。对于逻辑地址 3C20H,页号3对应的物理块号是6,所以物理地址为 6C20H。
虚拟存储管理系统的基础是程序的()理论,这个理论的基本含义是指程序执行时往往会不均匀地访问主存储器单元。根据这个理论,Denning提出了工作集理论。工作集是进程运行时被频繁访问的页面集合。在进程运行时,如果它的工作集页面都在()内,能够使该进程有效地运行,否则会出现频繁的页面调入/调出现象。
A 全局性 B 局部性 C 时间全局性 D 空间全局性
A 主存储器 B 虚拟存储器 C 辅助存储器 D U盘
正确答案:B A答案解析:虚拟存储管理系统的基础是程序的局部性理论。这个理论的基本含义是指程序执行时,往往会不均匀地访问内存储器,即有些存储区被频繁访问,有些则少有问津。程序的局部性表现在时间局部性和空间局部性上。时间局部性是指最近被访问的存储单元可能马上又要被访问。例如程序中的循环体,一些计数变量,累加变量,堆栈等都具有时间局部性特点。空间局部性是指马上被访问的存储单元,其相邻或附近单元也可能马上被访问。例如一段顺序执行的程序,数组的顺序处理等都具有空间局部性特点。根据程序的局部性理论,Denning提出了工作集理论。工作集是指进程运行时被频繁访问的页面集合。显然,在进程运行时,如果能保证它的工作集页面都在主存储器内,就会大大减少进程的缺页次数,使进程高效地运行;否则将会因某些工作页面不在内存而出现频繁的页面调入/调出现象,造成系统性能急剧下降,严重时会出现“抖动”现象。
进程P有5个页面,页号为0-4,页面变换表及状态位、访问位和修改位的含义如下图所示,若系统给进程P分配了3个存储块,当访问的页面3不在内存时,应该淘汰表中页号为()的页面。

正确答案:A 答案解析:淘汰修改位为0的页面,这样不需要对外存里同样的页面再进行修改了。状态位是0的不可能被淘汰,因为都不在内存中。淘汰的肯定是内存中的页。
虚拟存储技术是指()。
A 补充内存物理空间的技术 B 补充内存逻辑空间的技术
C 补充外存空间的技术 D 扩充输入/输出缓冲区的技术
正确答案:B 答案解析: 虚拟存储技术并未实际扩充内存、外存,而是采用相关技术相对地扩充主存。
进程P有8个页面,页号分别为0~7,页面大小为4K,假设系统给进程P分配了4个存储块,进程P的页面变换表如下所示。表中状态位等于1和0分别表示页面在内存和不在内存。若进程P要访问的逻辑地址为十六进制5148H,则该地址经过变换后,其物理地址应为十六进制();如果进程P要访问的页面6不在内存,那么应该淘汰页号为()的页面。

A 3148H B 5148H C 7148H D 9148H
A 1 B 2 C 5 D 6
正确答案:A B 4K=2\^12B,也就是页面大小是2^128,这需要有12位二进制数表示,这12位二进制的数也是页内地址。逻辑地址为十六进制5148H,其中的148可以分别用4位二进制的数表示,这里一共需要12位二进制的数。与页内地址的12位正好对应。而逻辑地址是由页号+页内地址组成的,既然148是页内地址,剩下的5就表示页号了。页号与页帧号的对应关系查表可得。淘汰页面首先考虑不在内存的页面(状态位),如果都在内存则在看访问位为0的页面,根据局部性原理选择不经常访问的页面。如果所有页面都会被访问到,最后再看修改位为0的页面,选择没有被修改过的页面淘汰,避免数据不一致的问题。
虚拟存储管理系统的基础是程序的()理论,这个理论的基本含义是指程序执行时往往会不均匀地访问主存储器R单元。根据这个理论,Denning提出了工作集理论。工作集是进程运行时被频繁访问的页面集合。在进程运行时,如果它的工作集页面都在(),内,能够使该进程有效地运行,否则会出现频繁的页面调入/调出现象。
A 全局性 B 局部性 C 时间全局性 D 空间全局性
A 主存储器 B 虚拟存储器 C 辅助存储器 D U盘
正确答案:B A 答案解析:虚拟存储管理系统的基础是程序的局部性理论。这个理论的基本含义是指程序执行时,往往会不均匀地访问内存储器,即有些存储区被频繁访问,有些则少有问津。程席的局部性表现在时间局部性和空间局部性上。时间局部性是指最近被访问的存储单元可能马上又要被访问。例如程序中的循环体,一些计数变量,累加变量,堆栈等都具有时间局部性特点。空间局部性是指马上被访问的存储单元,其相邻或附近单元也可能马上被访问。例如一段顺序执行的程序,数组的顺序处理等都具有空间局部性特点。根据程序的局部性理论,Denning提出了工作集理论。工作集是指进程运行时被频繁访问的页面集合。显然,在进程运行时,如果能保证它的工作集页面都在主存储器内,就会大大减少进程的缺页次数,使进程高效地运行:否则将会因某些工作页面不在内存而出现频繁的页面调入/调出现象,造成系统性能急剧下降,严重时会出现“抖动”现象。
下列关于虚拟存储器的说法,错误的是()。
A 虚拟存储器利用了局部性原理 B 页式虚拟存储器的页面如果很小,主存中存放的页面数较多,导致缺页频率较低,换页次数减少,可以提升操作速度。 C 页式虚拟存储器的页面如果很大,主存中存放的页面数较少,导致页面调度频率较高,换页次数增加,降低操作速度。 D 段式虚拟存储器中,段具有逻辑独立性,易于实现程序的编译、管理和保护,也便于多道程序共享
正确答案:B 答案解析:在虚拟存储器中,页面如果很小,虚拟存储器中包含的页面个数就会过多,使得页表的体积过大,页表本身占据的存储空间过大,操作速度将变慢。A选项,CPU访问存储器时,无论是存取指令还是存取数据,所访问的存储单元都趋于聚集在一个较小的连续区域中,即局部性原理。虚拟存储器正式依据了这一原理来设计。C选项,当页面很大时,虚拟存储器中的页面个数会变少,另外,主存的容量比虚拟存储器的容量更少,主存中的页面个数就会更少,缺页率自然很大,就会不断的调入/调出页面,降低操作速度。D选项,段式虚拟存储器是按照程序的逻辑性来设计的,具有易于实现程序的编译、管理和保护,也便于多到程序共享的优点。
在一个页式存储管理系统中,页表内容如下所示若页的大小为4KB,则地址转换机构将逻辑地址0转换为物理地址(块号在0开始计算)为()
A 8192 B 4096 C 2048 D 1024
正确答案:A 答案解析 : 按页表内容可知,逻辑地址0对应块号2,页大小为4KB,因此换成物理地址为2*4K=8K=8192。选A.。
下列关于虚拟存储器的叙述中,正确的是()。
A 虚拟存储器只能基于连续分配技术 B 虚拟存储器只能基于非连续分配技术 C 虚拟存储容量只受外存容量的限制 D 虚拟存储容量只受内存容量的限制
正确答案:B 答案解析:装入程序时,只将程序的一部分装入内存,而将其余部分留在外存,就可以启动程序执行。采用连续分配方式时,会使相当一部分内存空间都处于暂时或“永久”的空闲状态,造成内存资源的严重浪费,也无法从逻辑上扩大内存容量,因此虚拟内存的实现只能建立在离散分配的内存管理的基础上。有以下3种方式实现:请求分页存储管理、请求分段存储管理、请求段页式存储管理。虚拟存储器容量既不受外存容量限制,又不受内存容量限制,而是由CPU的寻址范围决定。选B。
应该淘汰表中页号为()的页面。假定页面大小为4K,逻辑地址为十六进制3C18H,该地址经过变换后的页帧号为()。

A 0 B 3 C 4 D 5 A 2 B 5 C 8 D 12
正确答案:D A 本题考查操作系统存储管理方面的基础知识。在请求页式存储管理方案中,当访问的页面不在内存时需要置换页面,置换页面的原则如下表,即最先置换访问位和修改位为00的页,其次是访问位和修改位为01的页,然后是访问位和修改位为10的页,最后才置换访问位和修改位为11的页。因此本题当该进程访问的页面2不在内存时,应该汰表中页号为5的页面。由于3C18H=3000+0C18,因此该地址对应的页号为3,根据页面变换表,经变换后的页帧号为2

设备管理
设备管理概述
设备是计算机系统与外界交互的工具,具体负责计算机与外部的输入/输出工作。所以常称为外部设备(简称外设)。在计算机系统中,将负责管理设备和输入/输出的机构称为I/0 系统。因此,I0 系统由设备、控制器、通道(具有通道的计算机系统)、总线和I/0 软件组成。设备的分类
按数据组织分类:块设备、字符设备
按照设备功能分类:输入设备、输出设备、存储设备、网络联网设备、供电设备。
资源分配角度分类:独占设备、共享设备和虚拟设备
数据传输速率分类:低速设备、中速设备、高速设备
设备管理的任务是保证在多道程序环境下,当多个进程竞争使用设备时,按一定的策略分配和管理各种设备,控制设备的各种操作,完成0 设备与主存之间的数据交换。
设备管理的主要功能是动态地掌握并记录设备的状态、设备分配和释放、缓冲区管理、实现物理I/0 设备的操作、提供设备使用的用户接口及设备的访问和控制。
IO软件
I/O设备管理软件的所有层次及每一层功能如下图:
实例:当用户程序试图读一个硬盘文件时,需要通过操作系统实现这一操作。与设备无关软件检查高速缓存中有无要读的数据块,若没有,则调用设备驱动程序,向I/0 硬件发出一个请求。然后,用户进程阻塞并等待磁盘操作的完成。当磁盘操作完成时,硬件产生一个中断,转入中断处理程序。中断处理程序检查中断的原因,认识到这时磁盘读取操作已经完成,于是唤醒用户进程取回从磁盘读取的信息,从而结束此次I/0 请求。用户进程在得到了所需的硬盘文件内容之,后继续运行。

在微型计算机中,管理键盘最适合采用的 I/0 控制方式是( )方式
A DMA B 无条件传送 C 程序查询 D 中断
正确答案:D答案解析:在微型计算机中,管理键盘最适合采用的 I/0 控制方式是中断方式。因为键盘是慢速设备,并且无法预知I/O时间。
设备管理技术
一台独占设备,在同一时间只能由一个进程使用,其他进程只能等待,且不知道什么时候打印机空闲,此时,极大的浪费了外设的工作效率。
引入SPOOLING(外围设备联机操作)技术,就是在外设上建立两个数据缓冲区,分别称为输入井和输出井,这样,无论多少进程,都可以共用这一台打印机,只需要将打印命令发出,数据就会排队存储在缓冲区中,打印机会自动按顺序打印,实现了物理外设的共享,使得。每个进程都感觉在使用一个打印机,这就是物理设备的虚拟化。如下图所示:

以下关于I/0软件的叙述中,正确的是
A、1/0软件开放了I/0操作实现的细节,方便用户使用I/0设备
B、IO软件隐藏了I/0操作实现的细节,向用户提供物理接口
C、1/0软件隐藏了I/0操作实现的细节,方便用户使用I/0设备
D、I/0软件开放了I/0操作实现的细节,用户可以使用逻辑地址访问I/0设备
答案:C:解析:I/0软件隐藏了底层复杂的实现细节,只提供接口供用户方便的使用
一台输入设备和一台输出设备,若系统中有四个作业T1、T2、T3和T4,假设某计算机系统中只有一个CPU、一系统采用优先级调度,且T1的优先级>T2的优先级>T3的优先级>T4的优先级。每个作业T具有三个程序段输入li、计算Ci和输出Pi(i=1,2,3,4),其执行顺序为li->Ci->Pi。这四个作业各程序段并发执行的前驱图如下所示。图中①、②分别为(),③、④、⑤分别为()。
A l2 P2 B l2 C2 C C1P2 D C1 P3 A C2、C4、P4 B l2、l3、C4 C 13、P3、P4 D 13、C4、P4

正确答案:C D答案解析: 前趋图是一个有向无环图,由节点和有向边组成,节点代表各程序段的操作,而节点间的有向边表示两个程序段操作之间存在的前趋关系(“->”)。程序段Pi和Pi的前趋关系可表示成Pi->Pi,其中Pi是Pi的前趋,Pi是Pi的后继,其含义是Pi执行结束后Pi才能执行。本题完整的前趋图如下图所示,具体分析如下。

根据题意,11执行结束后C1才能执行,P1执行结束后P2才能执行,因此11是C1的前趋,P1是P2的前趋。可见,①、②分别为C1、P2。根据题意,12执行结束后13才能执行,即12是13的前趋,所以③应为13。又因为计算机系统中只有一个CPU和一台输出设备,所以C3执行结束后C4才能执行,C3是C4的前趋,所以④应为C4;P3执行结束后P4才能执行,P3是P4的前趋,所以⑤应为P4。
文件系统中,设立打开文件(Open)系统功能调用的基本操作是()
A 把文件信息从辅存读到内存 B 把文件的控制管理信息从辅存读到内存 C 把磁盘的超级块从辅存读到内存 D 把文件的FAT表信息从辅存读到内存
正确答案:B 答案解析:在使用已经存在的文件之前,要通过“打开(Open)”文件操作建立起文件和用户之间的联系,日的是把文件的控制管理信息从辅存读到内存。打开文件应完成如下功能:.在内存的管理表中中请一个空表目,用来存放该文件的文件目录信息。,根据文件名在磁盘上查找目录文件,将找到的文件目录信息复制到内存的管理表中。如果打开的是共享文件,则应进行相关处理,如共享用户数加1。.文件定位,卷标处理。文件一旦打开,可被反复使用直至文件关闭。这样做的优点是减少查找目录的时间,加快文件存取速度,提高系统的运行效率。
某计算机系统中有一个CPU、一台输入设备和一台输出设备,假设系统中有3个作业T1、T2和T3,系统采用优先级调度,且T1的优先级>T2的优先级>T3的优先级。若每个作业具有3个程序段:输入li、计算Ci和输出Pi(i=1,2,3),执行顺序为li、Ci、Pi,则这3个作业各程序段并发执行的前驱图如图所示。图中①、②分别为(),③、④分别为(),⑤、⑥分别为()。
A 12、C2 B 12、13 C C1、P3 D C2、P2
A C1、C2 B 13、P3 C 12、C1 D C1、P2
A 12、C1 B 12、C2 C P2、P3 D C1、P2

正确答案:B A C答案解析: 通常,采用前趋图描述一个程序的各部分(语句、程序段或进程)间的依赖关系,或者是一个大的计算的各个子任务间的因果关系。前趋图是一个有向无循环图,图由结点和结点间的有向边组成,结点代表各程序段的操作,而结点间的有向边表示两个结点之间存在的偏序(Partial Order)或前趋关系(Precedence Relation,)。两程序段Pi和Pi的前趋关系表示成Pi→P;,其中Pi是Pi的前趋,Pj是Pi的后继,其含义是Pi执行完毕才能由Pi执行。依题意,在图前趋图中,由于T1的优先级>T2的优先级>T3的优先级,当输入1执行完毕后,计算C1与输入I2可并行执行:C1与I2执行完毕后,输出P1、计算C2与输入I3可并行执行:P1、C2与I3执行完毕后,输出P2与计算C3可并行执行:P2与C3执行完毕之后,紧接着执行输出P3。因此,在图中、②分别为12、13,③、④分别为C1、C2,、⑥分别为P2、P3。
以下关于通过解释器运行程序的叙述中,错误的是()。
A 可以由解释器直接分析并执行高级语言源程序代码 B 与直接运行编译后的机器码相比,通过解释器运行程序的速度更慢 C 解释器运行程序比运行编译和链接方式产生的机器代码效率更高 D 可以先将高级语言程序转换为字节码,再由解释器运行字节码
正确答案:C 解释器是一种计算机程序,它可以直接读取、分析并执行以高级编程语言(如Python、JavaScript等)编写的源代码,而无需预先将其转换为机器代码。编译型语言(如C、C++、Java等)的源代码首先会被编译成机器代码(或字节码),然后这些代码可以直接在硬件上执行。而解释型语言(如Pvthon)的源代码则需要解释器行一行地读取、分析和执行,这通常会比直接执行机器代码慢。有些解释型语言(如Java)采用了一种中间步骤入社群源代码编译成字节码(bytecode),然后由解释器在运行时解释执行这些字节码。这种方式结合了编译型语言和解释型语言的特点,既可以在一定程度上提高执行效率,又保留了跨平台的能力。
FAT文件系统用的()文件管理结构
A 索引 B 基于文件的簇状链式结构 C 链式结构 D 顺序结构
正确答案:B 答案解析: FAT (file Allocation Table,文件分配表)文件管理系统使用了一种基于簇(Cluster)的链式存储方式。
某程序所有者拥有所有权限,组成员有读取和运行的权限,其他用户只有运行的权限,该程序权限为()
A 742 B 741 C 751 D 752
正确答案:C 答案解析:在八进制表示法中: 用户A(所有者)的完全访问权限是7(4读+2写+1执行)用户B(组)的只读和运行权限是5(4读+1执行) 用户C(其他用户)的运行权限是1(1执行)
中断向量提供的是()。
A 中断源的设备地址 B 中断服务程序的入口地址 C 传递数据的超始地址 D 主程序的断点地址
正确答案: B 答案解析: 中断向量表用来保存各个中断源的中断服务程序的入口地址。当外设发出中断请求信号(INTR)以后,由中断控制器(INTC)确定其中断号,并根据中断号查找中断向量表来取得其中断服务程序的入口地址,同时INTC把中断请求信号提交给CPU。
文件管理
文件是具有符号名的、在逻辑上具有完整意义的一组相关信息项的集合。
信息项是构成文件内容的基本单位,可以是一个字符,也可以是一个记录,记录可以等长,也可以不等长。一个文件包括。文件体和文件说明。文件体是文件真实的内容。文件说明是操作系统为了管理文件所用到的信息,包括文件名文件内部标识、文件的类型、文件存储地址、文件的长度、访问权限、建立时间和访问时间等。
文件管理系统,就是操作系统中实现文件统一管理的一组软件和相关数据的集合,专门负责管理和存取文件信息的软件机构,简称文件系统。文件系统的功能包括按名存取;统一的用户接口;并发访问和控制;安全性控制;优化性能;差错恢复。
文件类型
按文件性质和用途可将文件分为系统文件、库文件和用户文件。
按信息保存期限分类可将文件分为临时文件、档案文件和永久文件。
按文件的保护方式分类可将文件分为只读文件、读/写文件、可执行文件和不保护文件。
UNIX 系统将文件分为普通文件、目录文件和设备文件(特殊文件)
文件结构
文件的逻辑结构可分为两大类:有结构的记录式文件;无结构的流式文件
文件的物理结构是指文件在物理存储设备上的存放方法,包括
连续结构。连续结构也称顺序结构,它将逻辑上连续的文件信息(如记录依次存放在连续编号的物理块上。
链接结构。链接结构也称串联结构,它是将逻辑上连续的文件信息(如记录)存放在不连续的物理块上,每个物理块设有一个指针指向下一个物理块。
索引结构。将逻辑上连续的文件信息(如记录)存放在不连续的物理块中 .系统为每个文件建立一张索引表。索引表记录了文件信息所在的逻辑块号对应的物理块号,并将索引表的起始地址放在与文件对应的文件目录项中。
多个物理块的索引表。索引表是在文件创建时由系统自动建立的,并与文件一起存放在同一文件卷上。根据一个文件大小的不同,其索引表占用物理块的个数不等,一般占一个或几个物理块。
某文件系统采用索引节点管理,其磁盘索引块和磁盘数据块大小均为 1KB 字节且每个文 件索引节点有8个地址项iaddr[0]~iaddr[7],每个地址项大小为4字节,其中iaddr[0]~iaddr[4]采用直接地址索引,iaddr[5]和iaddr[6]采用一级间接地址索引,iaddr[7]采用二级间接地址 索引。若用户要访问文件 userA 中逻辑块号为4 和5 的信息,则系统应分别采用(0),该文件系统可表示的单个文件最大长度是()KB。
A 直接地址访问和直接地址访问 B 直接地址访问和一级间接地址访问 C 一级间接地址访问和一级间接地址访问 D 一级间接地址访问和二级间接地址访问
A 517 B 1029 C 65797 D 66053
正确答案:B D 答案解析:每个索引块和磁盘数据块大小为 1KB,地址项大小 4B,所以一个块可以索引 1KB/4B=256 个地址。所以:直接地址索引范围:0-4,一级间接地址索引范围 5到516,二级间接索引的地址范围是 517到256*256+516=66052。逻辑块号为4和5分别在直接地址范围和一级间接地址范围。 由于地址是从0开始,所以单个文件最大长度是 66053。
假设文件系统采用索引节点管理,且索引节点有8个地址项iaddr[0]~iaddr[7],每个地址项大小为4B3、iaddr[0]~iaddr[4]采用直接地址索引,iaddr[5]和iaddr[6]采用一级间接地址索引,iaddr[7]采用二级间接地址索引。假设磁盘索引块和磁盘数据块大小均为1KB字节,文件File1的索引节点如下图所示。若用户访问文件File1中逻辑块号为5和261的信息,则对应的物理块号分别为();101号物理块存放的是()。
A 89和90 B 89和136 C 58和187 D 90和136
A File1的信息 B 直接地址索引表 C 一级地址索引表 D 二级地址索引表

正确答案:C 答案解析:根据题意,磁盘索引块为1KB,每个地址项大小为4B,故每个磁盘索引块可存放1024/4=256个物理块地址。又因为文件索引节点中有8个地址项,其中5个地址项为直接地址索引,这意味着逻辑块号为0~4的为直接地址索引:2个地址项是一级间接地址索引,其中第一个地址项指出的物理块中是一张一级间接地址索引表,存放逻辑块号为5~260对应的物理块号,第二个地址项指出的物理块中是另一张一级间接地址索引表,存放逻辑块号为261~516对应的物理块号。经上分析,从题图不难看出,逻块号为5的信息应该存放在58号物理块中,逻辑块号为261的信息应该存放在187号物理块中。由题中可知,iaddr[7]采用二级间接地址索引,且iaddr[7]中存放的物理块号为101。1个地址项是二级间接地址索引,这意味着该地址项指出的物理块中存放的是256个一级间接地址索引表,故101号物理块存放的是二级间接地址索引表。
某文件系统采用索引节点管理,其磁盘索引块和磁盘数据块大小均为1KB字节且每个文件索引节点有8个地址项iaddr[0]~iaddr[7],每个地址项大小为4字节,其中iaddr[0]~iaddr[4]采用直接地址索引,iaddr[5]和iaddr[6]采用一级间接地址索引,iaddr[7]采用二级间接地址索引。若用户要访问文件userA中逻辑块号为4和5的信息,则系统应分别采用(),该文件系统可表示的单个文件最大长度是()KB。
A 直接地址访问和直接地址访问 B 直接地址访问和一级间接地址访问 C 一级问接地址访问和一级间接地址访问 D 一级间接地址访问和二级间接地址访问
A 517 B 1029 C 65797 D 66053
正确答案:B D 答案解析:每个索引块和磁盘数据块大小为1KB,地址项大小48,所以一个块可以索引1KB/4B=256个地址。所以:直接地址索引范围:0-4,一级间接地址索引范围5-516,二级间接索引的地址范围是517-(256*256+516=66052)。逻辑块号为4和5分别在直接地址范围和一级间接地址范围。由于地址是从0开始,所以单个文件最大长度是66053。
某文件系统文件存储采用文件索引节点法,假设每个地址项大小为4字节,文件索引节点中有8个地址项iaddr[0]~iaddr[7],前6个地址项为直接地址索引;第7个是一级间接地址索引:第8个是二级间接地址索引:磁盘索引块和磁盘数据块大小均为4KB。该文件系统可表示的单个文件最大长度是()KB,若逻辑块从0开始编号,要访问iclsClient.dl文件的逻辑块号分别为6、593和1038,则系统应分别采用()。
A 1030 B 65796 C 1049606 D 4198424
A 直接地址索引、一级间接地址索引和二级间接地址索
B 直接地址索引、二级间接地址索引和二级间接地址索引
C 一级间接地址索引、一级间接地址索引和二级间接地址索引
D 一级间接地址索引、二级间接地址索引和二级间接地址索引
正确答案:D C答案解析:直接索引范围为6x4KB=24KB,对应逻辑块号为0~5。 级间接索引范围为(4KB/4B)x4KB=4096KB,对应逻辑块号为6~1029。 级间接索引范围为(4KB/4B)x(4KB/4B)x4KB=4194304KB,对应逻辑块号为1030及以上。 单个文件最大长度是24KB+4096KB+4194304KB=4198424KB。 逻辑块号6、593和1038对应的地址索引为一级间接地址索引、一级间接地址索引和二级间接地址索引。
索引文件结构
如图所示,系统中有13个索引节点,0-9为直接索引,即每个索引节点存放的是内容,假设每个物理盘大小为4KB,共可存4KB*10=40KB数据;
10号索引节点为一级间接索引节点,大小为4KB,存放的并非直接数据,而是链接到直接物理盘块的地址,假设每个地址占4B,则共有1024个地址,对应1024个物理盘,可存1024*4KB=4096KB数据。
二级索引节点类似,直接盘存放一级地址,一级地址再存放物理盘快地址,而后链接到存放数据的物理盘块,容量又扩大了一个数量级,为1024*1024*4KB数据。

设文件索引节点中有8个地址项,每个地址项大小为4字节,其中5个地址项为直接地址索引,2个地址项是一级间接地址索引,1个地址项是二级间接地址索引,磁盘索引块和磁盘数据块大小均为1KB,若要访问文件的逻辑块号分别为5和518,则系统应分别采用(),而且可表示的单个文件最大长度是()KB。 A,直接地址索引和一级间接地址索引
B. 直接地址索引和二级间接地址索引
C.一级间接地址索引和二级间接地址索引
D.一级间接地址索引和一级间接地址索引
A.517 B.1029 C,16513 D,66053
答案:C D
理解索引结构
首先,我们需要理解文件索引节点的结构:
直接地址索引:每个地址项直接指向一个数据块。因此,5个直接地址索引可以指向5个数据块,对应逻辑块号0到4。
一级间接地址索引:每个地址项指向一个索引块,该索引块中存储的是数据块的地址。因为每个地址项大小为4字节,1KB的索引块可以存储 1024 / 4 = 256 个地址。因此,一个一级间接地址索引可以指向256个数据块。
有2个一级间接地址索引,可以指向 2 * 256 = 512 个数据块。
第一个一级间接地址索引的逻辑块号从5开始(因为直接地址索引已经覆盖了0-4),即5到260(5 + 256 - 1)。
第二个一级间接地址索引的逻辑块号从261到516(261 + 256 - 1)。
二级间接地址索引:每个地址项指向一个一级索引块,该一级索引块再指向二级索引块,二级索引块存储数据块的地址。
一个二级间接地址索引可以指向 256 * 256 = 65536 个数据块。
逻辑块号从517开始(因为直接和一级间接已经覆盖了0-516)。
因此,第一个空的正确答案是:C. 一级间接地址索引和二级间接地址索引。
计算单个文件的最大长度
单个文件的最大长度由所有地址项能指向的数据块总数决定,因为每个数据块大小为1KB,所以最大长度就是数据块总数乘以1KB。
直接地址索引:5个数据块。
一级间接地址索引:2个,每个指向256个数据块 → 2 * 256 = 512个数据块。
二级间接地址索引:1个,指向256 * 256 = 65536个数据块。
总数据块数 = 5 + 512 + 65536 = 66053 个数据块。 因此,最大文件大小为 66053 KB。
第二个空的正确答案是:D. 66053。
文件目录
文件控制块中包含以下三类信息:基本信息类、存取控制信息类和使用信息类。
基本信息类。例如文件名、文件的物理地址、文件长度和文件块数等。
存取控制信息类。文件的存取权限,像UNIX用户分成文件主、同组用户和一般用户三类,这三类用户的读/写执行RWX 权限。
使用信息类。文件建立日期、最后一次修改日期、最后一次访问的日期、当前使用的信息(如打开文件的进程数、在文件上的等待队列)等。文件控制块的有序集合称为文件目录
相对路径:是从当前路径开始的路径。
绝对路径:是从根目录开始的路径。
全文件名=绝对路径+文件名。要注意,绝对路径和相对路径是不加最后的文件名的,只是单纯的路径序列。注意:路径最后的\可以省略,前面的\不能省略

若某文件系统的目录结构如下图所示,假设用户要访问文件Fault.swf,且当前工作目录为swshare则该文件的全文件名为(),相对路径和绝对路径分别为()。
A.fault.swf
B.flash\fault.swf C.swshare\flash\fault.swf
D.\swshare\flash\fault.swf
A.swshare\flash和\flash\
B.flash和\swshare\flash\
C.\swsharelflash\和flash\
D.\flash\和\swshare\flash\
答案:D B

某若某文件系统的目录结构如下图所示,假设用户要访问文件book2.doc,且当前工作目录MyDrivers,则该文件的绝对路径和相对路径分别为(),若要把当前工作目录切换到Hotfix,需要执行命令()。

A MyDrivers\user2\和\user2\ B \MyDrivers\user2\和\user2\
C \MyDrivers\user2\和user2\ D MyDrivers\user2\和user2\
A cd user2.. B rd \Hotfix C mv \Config.bat\Hotfix D cd updatel\.....\Hotfix
正确答案:C D 答案解析:绝对路径是从根目录开始的路径,以“\”代表根目录。 相对路径是从当前路径开始的路径,以“..\”代表上一级目录。 切换当前工作目录的命令是cd,可以使用相对路径也可以使用绝对路径。
Windows文件系统的目录结构(盘下)如下图所示,假设用户要访问文件 f2.java,则该文件的全文件名3. 为( 24)。若系统当前工作目录为ProgramFile,那么该文件的相对路径为(25)。

A C:\f2.java B C\Document\java-prog\f2.java C \ProgramFile\java-prog\f2.java D C:\ProgramFile\java-prog\f2.java
A \java-prog\ B java-prog\ C Program\java-prog D \Program\java-prog
正确答案:D B 答案解析:全文件名=全路径文件名=绝对路径=完整的路径相对路径,相对路径不以““开头,而是从当前目录开始。文件的全文件名应包括盘符及从根目录开始的路径名,根据题目图可以看出f2.Java的全文件名为C:\ProgramFile\java-prog\f2.java。文件的相对路径是当前工作目录下的路径名,根据题目图可以看出f2.java的相对路径java-prog\。本题选择D选项。
文件存储空间管理🌟
文件的存取方法是指读/写文件存储器上的一个物理块的方法。通常有顺序存取和随机存取两种方法。顺序存取方法是指对文件中的信息按顺序依次进行读/写;随机存取方法是指对文件中的信息可以按任意的次序随机地读/写。
文件存储空间的管理:(1)空闲区表。将外存空间上的一个连续的未分配区域称为“空闲区”。操作系统为磁盘外存上的所有空闲区建立一张空闲表,每个表项对应一个空闲区,适用于连续文件结构。

(2)位示图。这种方法是在外存上建立一张位示图(Bitmap),记录文件存储器的使用情况。每一位对应文件存储器上的一个物理块,取值0和1分别表示空闲和占用。

(3)空闲块链。每个空闲物理块中有指向下一个空闲物理块的指针,所有空闲物理块构成一个链表,链表的头指针放在文件存储器的特定位置上(如管理块中),不需要磁盘分配表,节省空间。
(4)成组链接法。例如,在实现时系统将空闲块分成若干组,每100个空闲块为一组,每组的第一个空闲块登记了下一组空闲块的物理盘块号和空闲块总数。假如某个组的第一个空闲块号等于0,意味着该组是最后一组,无下一组空闲块。
某文件管理系统采用位示图(bitmap)记录磁盘的使用情况。如果系统的字长为32位,磁盘物理块的大小为4MB,物理块依次编号为:0、1、2、位示图字依次编号为:0、1、2、…那么16385号物理块的使用情况在位示图中的第(25)个字中描述:如果磁盘的容量为1000GB,那么位示图需要(26) 个字来表示。
(25)A.128 B.256 C.512 D.1024
(26)A.1200 B.3200 C 6400 D8000
答案:C D解析:在位示图中,一个物理块占1个字中的1位,第16385占到16386位(从0编号)16386/32=512余数2,可知,其在513个字中描述,但因为从0开始编号,是第512个字;磁盘容量1000GB,共1000GB/4MB=250*1024个物理块,需要250Kb表示,即250*1024bit/32bit=8000个字。
每个“字”(word)是 32 位,可以记录 32 个物理块的使用情况。每一位对应一个物理块。
16385号物理块在第 ⌊1638532/32⌋ 个字中。
计算一下:16385/32=511.40625 = 511.406253216385=511.40625
取整(向下取整)是 511,第512个字(编号是从0开始)。
所以是第 512号字 描述的(编号是512)。
(26) 磁盘容量为1000GB时,位示图所需的字数
计算物理块总数:
物理块大小为4MB,磁盘容量为1000GB。
先将1000GB转换为MB:
1000GB=1000×1024MB=1,024,000MB1000GB=1000×1024MB=1,024,000MB
物理块数量:
1,024,000MB/4MB/块=256,000块4MB/块1,024,000MB=256,000块
计算位示图所需的字数:
每个字可以表示32个物理块。
所需字数:⌈256,000/32⌉=8,000字
因为 32×8,000=256,00032×8,000=256,000,刚好覆盖所有物理块。
因此,答案是 D.8000。
某文件管理系统在磁盘上建立了位示图(bitmap),来记录磁盘的使用情况。若磁盘上的物理块依次编号为:0、1、2、…,系统中字长为16位,每一位对应文件存储器上的一个物理块,取值0和1分别表示空闲和占用如下图所示。

假设将2057号物理块分配给某文件,那么该物理块的使用情况在位示图中的第(0)个字中描述;系统应该将该字的() A 128 B 129 C 130 D 137
A 编号为9的位置“0” B 编号为9的位置“1” C 编号为8的位置“0” D 编号为8的位置“1” 正确答案:B 答案解析 : 2057号物理块在位示图的第129个字中描述。这个字中的0号位对应2048号物理块,1号位对应2049号物理块….依次类推,9号位对应2057号物理块,将该位置“1”,也就是编号为9的位置“1"
某计算机系统的字长为128位,磁盘的容量为2048G,物理块的大小为8MB。假设文件管理系统采用位示图(bitmap)法记录该计算机系统磁盘的使用情况,那么位示图的大小需要()个字。
A 1024 B 2048 C 4096 D 8192
正确答案:B 答案解析:(2048G/8MB)/128=(256*1024)/128=2048
若用8个字(字长32位)组成的位示图管理内存,假定用户归还一个块号为100的内存块时,它对应的位示图的位置为字号(),位号()。A 3 B 4 C 5 D 6 A 3 B 4 C 5 D 7
正确答案:A B 答案解析: 块号为100的内存块回收时,其对应的位示图行号r和列号c分别为:r=(100+1)/32=4 向上取整得4c=(100+1)%32=5从0开始,所以4-1=3,5-1=4
文件系统用位图法表示磁盘空间的分配情况,位图存于磁盘的32~127号块中,每个盘块占1024B,盘块和块内字节均从0开始编号,假设要释放的盘块号是409612,则位图中要修改的位所在的盘块号和块内字节序号分别为0,()。 A 80 B 81 C 82 D 83 A 0 B 1 C 2 D 3
正确答案:C B 盘块号=起始块号+[盘块号/(1024*8)]=起始块号+[409612/(1024*8)]=32+50=82位号=盘块号%(1024*8)=409612%(1024*8)=12因为第二问问的不是位号,是字节号,所以需要位数除以812/8=1
某文件管理系统在磁盘上建立了位示图(Bitmap),记录磁盘的使用情况。若磁盘上物理块的编号依次为。0,1,2…;系统中的字长为32位,位示图中字的编号依次为:0,1,2.,每个字中的一个二进制位对应文件存储器上的一个物理块,取值0和1分别表示物理块是空闲或占用。假设操作系统将2039号物理块分配给某文件,那么该物理块的使用情况在位示图中编号为()的字中描述;系统应该将()。
A 32 B 63 C 64 D 65
A 该字的23号位置“1” B 该字的24号位置“1” C 该字的23号位置“0” D 该字的24号位置“0”
正确答案:B A 答案解析: 2本题考查操作系统内存管理方面的基础知识。由于系统中字长为32位,所以每个字可以表示32个物理块的使用情况。2039/32商为63,余数为23。又因为文件存储器上的物理块依次编号为:0,1,2…,因此2039号物理块应该在位示图的第64个字(编号为63)中描述:对应的位编号为23。
16某文件系统采用位示图 (bitmap)记录磁盘的使用情况。若计算机系统的字长为64位,磁盘的容量为1024GB,物理块的大小为4MB,那么位示图的大小需要()个字。物理块依次编号为:0、1、2、…,位示图字依次编号为:0、1、2、…,那么16335号物理块的使用情况在位示图中的第 ()个字中描述;
A 1200 B 2400 C 4096 D 9600 A 254 B255 C256 D 257
正确答案:C C答案解析:本题考查操作系统内存管理方面的基础知识。位示图用二进制的一位来代表磁盘一个物理块的使用情况,当其值为“0”时,表示对应的物理盘块空闲;为“1”时,表示该盘块已经被分配使用。磁盘容量是1024GB,物理块的大小为4MB,磁盘有物理块1024x1024/4=262144个,系统字长是64位,那么位示图一共有262144/64=4096个字。16335/64=255,所以16335号物理块的使用情况在位示图中的第255+1=256个字中描述
某文件管理系统采用位示图(bitmap)记录磁盘的使用情况。如果系统的字长为32位,磁盘物理块的大小为18.4MB,物理块依次编号为:0、1、2、…,位示图字依次编号为:0、1、2、…,那么16385号物理块的使用情况在位示图中的第()个字中描述;如果磁盘的容量为1000GB,那么位示图需要(25 )个字来表示。
A 128 B 256 C 513 D 1024 A 1200 B 3200 C 6400 D 8000
正确答案:C D 答案解析:C由于物理块是从0开始编号的,所以16385号物理块是第16386块。16386/32=512,0625,所以16385号物理块的使用情况在位示图中的第513个字中描述。由于字从0开始编号,所以对应的字的编号为512磁盘的容量为1000GB,物理块的大小为4MB,则磁盘共1000x1024/4个物理块,一个字对应32个物理块,位示图的大小为1000x1024/(32x4)=8000个字。
若用8个字(字长32位)组成的位示图管理内存,假定用户归还一个块号为100的内存块时,它对应的位示图的位置为字号(),位号()。 A 3 B 4 C 5 D 6 A 3 B 4 C 6 D 5
正确答案:A B 答案解析: 块号为100,那就是第101个块,101/32=3余5,它对应的是第四个字,即字号为3,位号为3,位号是第5位,即位号为4。
某文件管理系统采用位示图(bitmap)记录磁盘的使用情况。如果系统的字长为32位,磁盘物理块的大小为4MB,物理块依次编号为:0、1、2、位示图字依次编号为:0、1、2、那么16385号物理块的使用情况在位示图中的第()个字中描述;如果磁盘的容量为1000GB,那么位示图需要()个字来表示。
A 128 B 256 C 513 D 1024 A 1200 B 3200 C 6400 D 8000
正确答案:C D 答案解析:文件管理系统是在外存上建立一张位示图,记录文件存储器的使用情况。每一位对应文件存储器上的一个物理块,取值0和1分别表示空闲和占用。

因为字长为32,所以每个字可以表示32个物理块的使用情况,物理块编号从0开始,所以(16385+1)/32=512余2,所以16385号物理块应该在位示图的第513个字中描述。本题选择C选项。
【学员回忆版】某文件管理系统在磁盘上建立了位示图 (bitmap),记录滋盘的使用情况。 若计算机系统的字24、长为128位,磁盘的容量为1024 GB,物理块的大小为8MB,那么该位示图的大小为()个字。
A 4096 B 1024 C 2048 D 4098
正确答案:B 答案解析: 1024*1024MB/(128*8MB)=1024
数据库系统
历年真题考情:本章节每年都考3-5分左右:第二版更新:第二版教材上对应2.3.3及6,主要考点在6,这里一起合并到本章节视频中,从历年真题考点来看无变化,按本视频学习即可。:主要改动在数据设计,至于增加的NoSQL在案例专题有,这里不新增。

数据库基本概念
数据库系统
数据:是数据库中存储的基本对象,是描述事物的符号记录。数据的种类:文本、图形、图像、音频、视频、学生的档案记录、货物的运输情况等。
数据库DB:是长期存储在计算机内、有组织的、可共享的大量数据的集合。
数据库的基本特征:数据按一定的数据模型组织、描述和存储;可为各种用户共享;冗余度较小; 数据独立性较高,易扩展。
数据库系统DBS:是一个采用了数据库技术,有组织地、动态地存储大量相关数据,方便多用户访问的计算机系统。其由下面四个部分组成
数据库(统一管理、长期存储在计算机内的,有组织的相关数据的集合)
硬件(构成计算机系统包括存储数据所需的外部设备)
软件(操作系统、数据库管理系统及应用程序)
人员(系统分析和数据库设计人员、应用程序员、最终用户、数据库管理员DBA)
数据库管理系统DBMS的功能实现对共享数据有效的组织、管理和存取。包括数据定义、数据库操作、数据库运行管理、数据的存储管理、数据库的建立和维护等。
SQL是一种数据库结构化查询语言,SQL注入攻击的首要目标是()
A 破坏Web服务 B 窃取用户口令等机密信息 C 攻击用户浏览器,以获得访问权限 D 获得数据库的权限
正确答案:D所谓SQL注入,就是通过把SQL命令插入到Web表单递交或输入域名或页面请求的查询字符串,最终达到欺骗服务器执行恶意的SQL命令,目标就是为了获得数据库的权限,从而非法获得数据。
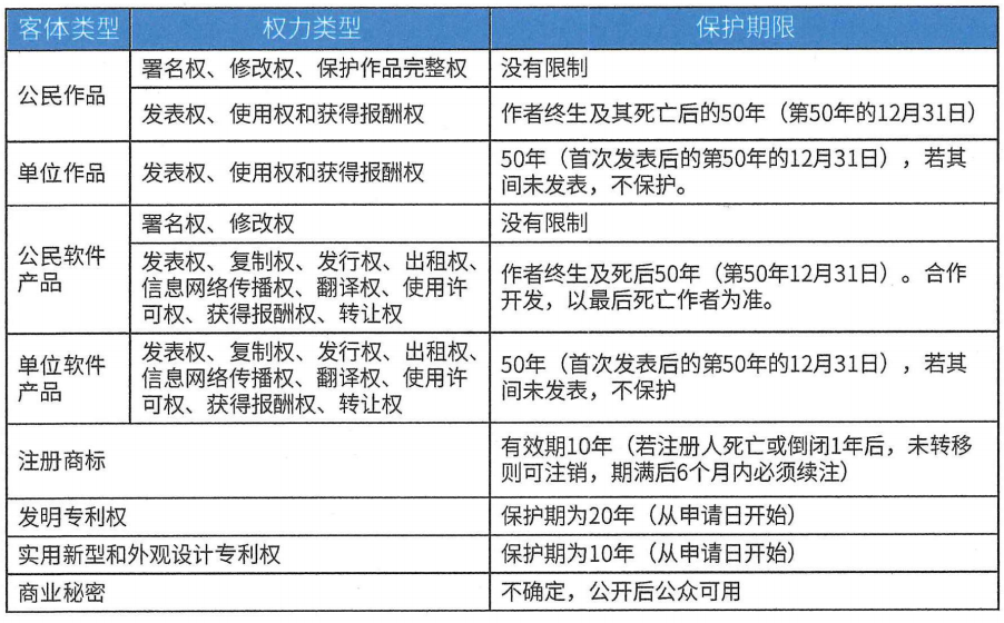
数据库的安全机制中,通过提供()供第三方开发人员调用进行数据更新,从而保证数据库的关系模式不被第三方所获取。 A 触发器 B 存储过程 C 视图 D 索引
正确答案:B 答案解析:存储过程(Stored Procedure)是在大型数据库系统中,一组为了完成特定功能的SQL语句集,它存储在数据库中,一次编译后永久有效,用户通过指定存储过程的名字并给出参数(如果该存储过程带有参数)来执行它。存储过程是数据库所提供的一种数据库对象,通过存储过程定 义一段代码,提供给应用程序调用来执行。从安全性的角度考虑,更新数据时,通过提供存储过程让第三方调用,将需要更新的数据传入存储过程,而在存储过程内部用代码分别对需要的多个表进行更新,从而避免了向第三方提供系统的表结构,保证了系统的数据安全。
SQL注入是常见的web攻击,以下不能够有效防御SQL注入的手段是()
A 对用户输入做关键字过滤 B 部署Web应用防火墙进行防护
C 部署入侵检测系统阻断攻击 D 定期扫描系统漏洞并及时修复 正确答案: C
如果将 Students 表的插入权限赋予用户 Userl,并允许其将该权限授予他人,那么正确的SQL 语句如下:GRANT ()TABLE Students To Userl()
A INSERT B INSERT ON C UPDATE D UPDATE ON
A FOR ALL B PUBLIC C WITH GRANT OPTION D WITH CHECK OPTION 正确答案:B C
三级模式-两级映像
内模式:管理如何存储物理的数据,对应具体物理存储文件。
模式:又称为概念模式,就是通常使用的基本表,根据应用、需求将物理数据划分成一张张表。
外模式:对应数据库中的视图这个级别,将表进行一定的处理后再提供给用户使用
外模式一模式映像:是表和视图之间的映射,存在于概念级和外部级之间,若表中数据发生了修改,只需要修改此映射,而无需修改应用程序。保证逻辑独立性
模式一内模式映像:是表和数据的物理存储之间的映射,存在于概念级和内部级之间,若修改了数据存储方式,只需要修改此映射,而不需要去修改应用程序。保证物理独立性

数据的物理独立性是指当数据库的()。
A 外模式发生改变时,数据的物理结构需要改变 B 内模式发生改变时,数据的逻辑结构不需要改变 C 外模式发生改变时,数据的逻辑结构不需要改变 D 内模式发生改变时,数据的物理结构不需要改变
正确答案:B 答案解析:数据的逻辑独立性是指当模式改变时(例如增加新的关系,新的属性,改变属性的数据类型等),由数据库管理员对各个外模式/模式的映像做相应的改变,可以使外模式保持不变。应用程序是依据数据的外模式编写的,从而应用程序不必修改,保证了数据与程序的逻辑独立性,简称数据的逻辑独立性。数据的物理独立性是指当数据库的存储结构改变了,由数据库管理员对模式/内模式映像做响应的改变,可以使模式保持不变,从而应用程序也不必改变,保证了数据与程序的物理独立性,简称数据的物理独立性。
采用三级模式结构的数据库系统中,如果对一个表创建聚簇索引,那么改变的是数据库的 ()
A 外模式 B 模式 C 内模式 D 用户模式
正确答案:C 数据库的三级模式分别是:答案解析:

数据库中,数据的物理独立性是指()。
A 数据库与数据库管理系统的相互独立 B 用户程序与DBMS的相互独立 C 用户的应用程序与存储在磁盘上的数据库中的数据是相互独立的 D 应用程序与数据库中数据的逻辑结构相互独立
正确答案: 答案解析:物理独立性是指用户的应用程序与存储在磁盘上的数据库中数据是相互独立的。即,数据在磁盘上怎样存储由DBMS管理,用户程序不需要了解,应用程序要处理的只是数据的逻辑结构,这样当数据的物理存储改变了,应用程序不用改变。
数据库的基本表、存储文件和视图的结构分别对应()。
A 用户视图、内部视图和概念视图 B 用户视图、概念视图和内部视图 C 概念视图、用户视图和内部视图 D 概念视图、内部视图和用户视图
正确答案:D 答案解析 : 数据库的基本表对应概念视图,存储文件对应内部视图,视图对应用户视图。
数据库设计
需求分析:即分析数据存储的要求,产出物有数据流图、数据字典、需求说明书。获得用户对系统的三个要求:信息要求、处理要求、系统要求。
概念结构设计:就是设计E-R图,也即实体-联系图。工作步骤包括:选择局部应用、逐一设计分E-R图、E-R图合并。分E-R 图进行合并时,它们之间存在的冲突主要有以下3类
属性冲突。同一属性可能会存在于不同的分E-R图中。
命名冲突。相同意义的属性,在不同的分E-R图上有着不同的命名或是名称相同的属性在不同的分E-R 图中代表着不同的意义。
结构冲突。同一实体在不同的分E-R 图中有不同的属性,同一对象在某一分E-R 图中被抽象为实体而在另一分E-R 图中又被抽象为属性
逻辑结构设计:将E-R图,转换成关系模式。工作步包括:确定数据模型、将E-R 图转换成为指定的数据模型、确定完整性约束和确定用户视图。
物理设计:步骤包括确定数据分布、存储结构和访问方式
数据库实施阶段。根据逻辑设计和物理设计阶段的结果建立数据库、,编制与调试应用程序,组织数据入库,并进行试运行。
数据库运行和维护阶段。数据库应用系统经过试运行即可投入运行,但该阶段需要不断地对系统进行评价、调整与修改。

在数据库系统中,数据库的视图、基本表和存储文件的结构分别与()对应;数据的物理独立性和数据的逻辑独立性是分别通过修改()来完成的。
A.模式、外模式、内模式 B.模式、内模式、外模式 C.外模式、模式、内模式 D.外模式、内模式、模式
A.模式与内模式之间的映像、外模式与模式之间的映像
B.外模式与内模式之间的映像、外模式与模式之间的映像
C.外模式与模式之间的映像、模式与内模式之间的映像
D.外模式与内模式之间的映像、模式与内模式之间的映像
答案:C A
在数据库逻辑结构设计阶段,需要()阶段形成的()作为设计依据。
A.需求分析B.概念结构设计C.物理结构设计 D数据库运行和维护 A.程序文档、数据字典和数据流图。 B.需求说明文档、程序文档和数据流图 C:需求说明文档、数据字典和数据流图 D.需求说明文档、数据字典和程序文档 答案:A C
概念结构设计



逻辑结构设计



在数据库逻辑结构设计阶段,需要()阶段形成的()作为设计依据。请回答第2个问题
A 程序文档、数据字典和数据流图, B 需求说明文档、程序文档和数据流图 C 需求说明文档、数据字典和数据流图 D 需求说明文档、数据字典和程序文档
正确答案:C 答案解析: 如需求阶段形成的需求说明文档、数据字典和数据流图作为逻辑设计的依据。
数据模型
关系模型是二维表的形式表示的实体-联系模型,是将实体-联系模型转换而来的,经过开发人员设计;
概念模型是从用户的角度进行建模的,是现实世界到信息世界的第一抽象是真正的实体-联系模型。
网状模型表示实体类型及其实体之间的联系,一个事物和另外几个都有联系形成一张网。
面向对象模型是采用面向对象的方法设计数据库,以对象为单位,每个对象包括属性和方法,具有类和继承等特点。
数据模型三要素:数据结构(所研究的对象类型的集合)、数据操作(对数据库中各种对象的实例允许执行的操作的集合)、数据的约束条件(一组完整性规则的集合)。
用E-R图来描述概念数据模型,世界是由一组称作实体的基本对象和这些对象之间的联系构成的。
在E-R模型中,使用椭圆表示属性:(一般没有)、长方形表示实体、萎形表示联系,联系的两端要填写联系类型,示例如下图:

实体:客观存在并可相互区别的事物。可以是具体的人、事、物或抽象概念如人、汽车、账户、贷款。
弱实体和强实体:弱实体依赖于强实体的存在而存在。
实体集:具有相同类型和共享相同属性的实体的集合,如学生、课程
属性:实体所具有的特性
属性分类:简单属性和复合属性:单值属性和多值属性:NULL属性:派生属性
域:属性的取值范围称为该属性的域码(key):唯一标识实体的属性集。
联系:现实世界中事物内部以及事物之间的联系,在E-R图中反映为实体内部的联系和实体之间的联系
联系类型:一对一1:1、一对多1:N、多对多M:N。
两个以上实体型的联系:

关系模型中数据的逻辑结构是一张二维表,由行列组成。
用表格结构表达实体集,用外键标识实体间的联系。如下图:

优点:建立在严格的数学概念基础上;概念单一、结构简单、清晰,用户易懂易用;存取路径对用户透明,从而数据独立性、安全性好,简化数据库开发工作。
缺点:由于存取路径透明,查询效率往往不如非关系数据模型。
E-R模型转换为关系模型:每个实体都对应一个关系式;联系分为三种:
1:1联系中,联系可以放到任意的两端实体中,作为一个属性(要保证1:1的两端关联),也可以转换为一个单独的关系模式;
1:N的联系中,联系可以单独作为一个关系模式,也可以在N端中加入1端实体的主键;
M:N的联系中,联系必须作为一个单独的关系模式,其主键是M和N端的联合主键
某本科高校新建教务管理系统,支撑各学院正常的教学教务管理工作。经过初步分析,系统中包含的实体有学院、教师、学生、课程等。考虑需要将本科学生的考试成绩及时通报给学生家长,新增家长实体;考虑到夜大、网络教育学生管理方式的不同,需要额外的管理数据,新增进修学生实体:规定一个学生可以选择多门课程,每门课程可以被多名学生选修;一个教师可以教授多门课程,一门课程只能被一名教师讲授。()实体之间为多对多联系,()属于弱实体对强实体的依赖联系。
A、学生、学院 B、教师、学院 C、学生、课程 D、教师、课程 A、家长、学生 B、学生、教师 C、学生、学院 D、教师、学院 答案:C A 解析:一个学生可以选择多门课程,每门课程可以被多名学生选修,因此学生和课程是多对多。弱实体依赖于强实体的存在而存在,只有学生存在,其家长信息才会存在,否则单独的家长信息无意义。
部门、员工和项目的关系模式及它们之间的E-R图如下所示,其中关系模式中带实下划线的属性表示主键属性。图中:
部门(部门代码,部门名称,电话)
员工(员工代码,姓名,部门代码,联系方式,薪资)
项目(项目编号,项目名称,承担任务)

若部门和员工关系进行自然连接运算,其结果为(54)元关系。由于员工和项目之间的联系类型为(55),所以员工和项目之间的联系需要转换成一个独立的关系模式,该关系模式的主键是(56)。 (54) A.5 B.6 C.7 D.8 (55)A.1对1 B.1对多 C.多对1 D.多对多 (56)A.(项目名称,员工代码) B.(项目编号,员工代码) C.(项目名称,部门代码) D.(项目名称,承担任务) 答案:C D B
如果一门课程可以由若干个教师教授,一名教师可以教授若干门课程,那么,“教师”与“课程”这两个实体集之间的联系是()。 A n:1 B n:m C 1:n D 1:1
正确答案:B 答案解析: 根据题意描述可知,教师和课程两个实体之间的联系是m:n。
数据库设计()设计是建立一个系统的E-R图。设计是将E-R图转换成关系模式,()设计描述物理存储方法、索引等方面的信息。
A 数据结构设计 B 物理设计 C 概念设计 D 逻辑设计
A 数据结构设计 B 物理设计 C 概念设计 D 逻辑设计正确答案:C D

某医院数据库的部分关系模式为:科室(科室号,科室名,负责人,电话)、病患(病历号,姓名,住址,联系电话)和职工(职工号,职工姓名,科室号,住址,联系电话)。假设每个科室有一位负责人和一部电话,每个科室有若干名职工,一名职工只属于一个科室;一个医生可以为多个病患看病;一个病患可以由多个医生多次诊治。科室与职工的所属联系类型为(),病患与医生的就诊联系类型为(0)。对于就诊联系最合理的设计是(0),就诊关系的主键是()。
A 1:1 B 1:n C n:1 D n:m A 1:1 B 1:n C n:1 D n:m
正确答案:B D 答案解析: 本题考查数据库基本概念、数据库设计的基础知识。试题(46)、(47)考查数据库联系类型方面的基本概念。根据题意,“每个科室有若干名职工名职工只属于一个科室”,因此科室和职工的所属联系类型是1:n,由“一个医生可以为多个病患看病;-个病惠可以由多个医生多次诊治”,得知病患和医生的就诊联系类型是n:m。试题(48)、(49)考查数据库设计方面的基础知识。就诊联系是多对多联系,对于多对多联系只能转换成个独立的关系模式,关系模式的名称取联系的名称,关系模式的属性取该联系所关联的两个多方实体的码及联系的属性,关系的码是多方实体的码构成的属性组。另外,由于病惠会找多个医生为其诊治,因此就诊关系模式设计时需要加上就诊时间,以便唯一区分就诊关系中的每一个元组,即就诊关系模式的主键为(病历号,职工号,就诊时间)。。
关系模型


关系代数
并:结果是两张表中所有记录数合并,相同记录只显示一次
交:结果是两张表中相同的记录
差:S1-S2,结果是S1表中有而S2表中没有的那些记录

笛卡尔积:S1*S2,产生的结果包括S1和S2的所有属性列,并且S1中每条记录依次和S2中所有记录组合成一条记录,最终属性列为S1+S2属性列,记录数为S1*S2记录数。
投影:实际是按条件选择某关系模式中的某列,列也可以用数字表示。
选择:实际是按条件选择某关系模式中的某条记录。


自然连接的结果显示全部的属性列,但是相同属性列只显示一次,显示两个关系模式中属性相同且值相同的记录。设有关系R、S如下左图所示,自然连接结果如下右图所示:


在数据库设计的需求分析阶段应当形成 (),这些文档可以作为 ()阶段的设计依据。
A 程序文档、数据字典和数据流图 B 需求说明文档、程序文档和数据流图 C 需求说明文档、数据字典和数据流图 D 需求说明文档、数据字典和程序文档
A 逻辑结构设计 B 概念结构设计 C 物理结构设计 D 数据库运行和维护
正确答案:C B 答案解析 :数据库设计主要分为用户需求分析、概念结构、逻辑结构和物理结构设计四个阶段。其中,在用户需求分析:阶段中,数据库设计人员采用一定的辅助工具对应用对象的功能、性能、限制等要求所进行的科学分析,并形成需求说明文档、数据字典和数据流程图。用户需求分析阶段形成的相关文档用以作为概念结构设计的设计依据。
在数据库逻辑结构设计阶段,需要()阶段形成的()作为设计依据。
A 需求分析 B 概念结构设计 C 物理结构设计 D 数据库运行和维护
正确答案:A 答案解析: 如需求阶段形成的需求说明文档、数据字典和数据流图作为逻辑设计的依据。
数据库体系结构


数据库视图:它一个虚拟表(逻辑上的表),其内容由查询定义(仅保存SOL查询语句)同真实的表一样,视图包含一系列带有名称的列和行数据。但是,视图并没有真正存储这些数据,而是通过查询原始表动态生成所需要的数据。视图的优点:
视图能简化用户操作
视图使用户能以多种角度看待同一数据
视图对重构数据库提供了一定程度的逻辑独立性
视图可 以对机密数据提供安全保护
物化视图:它不是传统意义上虚拟视图,是实体化视图,其本身会存储数据。同时当原始表中的数据更新时,物化视图也会更新。




描述企业应用中的实体及其联系,属于数据库设计的()阶段。
A 需求分析 B 概念设计 C 逻辑设计 D 物理设计
正确答案:B 描述企业应用中的实体及联系,也就是在做ER图的建模,这是概念结构设计阶段的任务。
数据库概念结构设计阶段的工作步骤包括①~④,其正确的顺序为()。 ① 设计局部视图②抽象数据修改重构消除冗余④合并取消冲突 A ①→②→④→③ B ①→②→③→④ C ②→①→③→④ D ②→①→④→③
正确答案: D 答案解析: 数据库概念结构设计阶段的工作步骤为抽象数据一设计局部视图一合并取消冲突→修改重构消除冗余。
规范化和并发控制
价值与用途

函数依赖
给定一个X,能唯一确定一个Y,就称X确定Y,或者说依赖于X,例如Y=X*X函数。
函数依赖又可扩展以下两种规则:
部分函数依赖:A可确定C,(A,B)也可确定C,(A,B)中的一部分(即A)可以确定C,称部分函数依赖。
传递函数依赖:当A和B不等价时,A可确定B,B可确定C,则A可确定C,是传递函数依赖;若A和B等价,则不存在传递,直接就可确定C。

函数依赖的公理系统(Armstrong)
设关系模式R<U,F>,U是关系模式R的属性全集,F是关系模式R的一个函数依赖集。对于R<U,F>来说有
自反律:若YCXCU,则X→Y为F所逻辑蕴含
增广律:若X→Y为F所逻辑蕴含,且ZCU,则XZ→YZ为F所逻辑蕴含
传递律:若X-Y和Y->Z为F所逻辑蕴含,则X->Z为F所逻辑蕴含
合并规则:若X→Y,X-Z,则X→YZ为F所蕴涵
伪传递率:若X→Y,WY-Z,则XW→Z为F所蕴涵
分解规则:若X→Y,ZSY,则X→Z为F所蕴涵
键与约束
超键:能唯一标识此表的属性的组合。
候选键:超键中去掉冗余的属性,剩余的属性就是候选键
主键:任选一个候选键,即可作为主键。
外键:其他表中的主键。
主属性:候选键内的属性为主属性,其他属性为非主属性
实体完整性约束:即主键约束,主键值不能为空,也不能重复。
参照完整性约束:即外键约束,外键必须是其他表中已经存在的主键的值或者为空。
用户自定义完整性约束:自定义表达式约束,如设定年龄属性的值必须在0到150之间。


范式

第一范式1NF:关系中的每一个分量必须是一个不可分的数据项。通俗地说,第一范式就是表中不允许有小表的存在。比如,对于如下的员工表,就不属于第一范式:

实例:用一个单一的关系模式学生来描述学校的教务系统:学生(学号,学生姓名,系号,系主任姓名,课程号,成绩)。依赖关系(学生->学号,学生->学生姓名,学生->系号,系号->系主任姓名 学生->课程号,(学生,课程号)->成绩)

第二范式:如果关系R属于1NF,且每一个非主属性完全函数依赖于任何一个候选码,则R属于2NF
通俗地说,2NF就是在1NF的基础上,表中的每一个非主属性不会依赖复合主键中的某一个列。按照定义,上面的学生表就不满足2NF,因为学号不能完全确定课程号和成绩(每个学生可以选多门课)。
将学生表分解为:
学生(学号,学生姓名,系编号,系名,系主任)
选课(学号,课程号,成绩)。
每张表均属于2NF。
第三范式:在满足1NF的基础上,表中不存在非主属性对码的传递依赖
继续上面的实例,学生关系模式就不属于3NF,因为学生无法直接决定系主任和系名,是由学号->系编号,再由系编号->系主任,系编号->系名,因此存在非主属性对主属性的传递依赖,
将学生表进一步分解为:
学生(学号,学生姓名,系编号)
系(系编号,系名,系主任)
选课(学号,课程号,成绩)
每张表都属于3NF
BC范式BCNF,是指在第三范式的基础上进一步消除主属性对于码的部分函数依赖和传递依赖,
通俗的来说,就是在每一种情况下,每一个依赖的左边决定因素都必然包含候选键,如下:

上图中,候选键有两种情况:组合键(S,T)或者(S,J),依赖集为{SJ-T,T-J},可知,STJ三个属性都是主属性,因此其达到了3NF((无非主属性),然而第二种情况,即(S,J)为候选键的时候,对于依赖T->J,T在这种情况不是候选键,即T-J的决定因素不包含任意候选码,因此上图不是BCNF。要使上图关系模式转换为BCNF也很简单,只需要将依赖T->J变为TS->J即可这样其左边决定因素就包含了候选键之-S
给定关系模式R(U,F),U={A,B,C,D},F={AB→C,CD→B}。关系R(),且分别有()
A.只有1个候选关键字ACB B.只有1个候选关键字BCD
C.有2个候选关键字ACD和ABD D.有2个候选关键字ACB和BCD A.0个非主属性和4个主属性 B.1个非主属性和3个主属性
C.2个非主属性和2个主属性 D.3个非主属性和1个主属性
候选关键字的求法:根据依赖集,找出从未在右边出现过的属性,必然是候选键之一,以该属性为基础,根据依赖集依次扩展,看能否遍历所有属性,将无法遍历的加入候选键中。答案:C A
设有关系模式R(E,N,M,L,Q),其函数依赖集为F={E→N,EM→Q,M→L。则关系模式R达到();该关系模式() A. 1NF B.2NF C.3NF D.BCNF A.无需进行分解,因为已经达到了3NF
B. 无需进行分解,因为已经达到了BCNF
C. 尽管不存在部分函数依赖,但还存在传递依赖,用所以需要进行分解
D需要进行分解,因为存在冗余、修改操作的不一致性、插入和删除异常答案:A D
模式分解
范式之间的转换一般都是通过拆分属性,即模式分解,将具有部分函数依赖和传递依赖的属性分离出来,来达到一步步优化,一般分为以下两种:
保持函数依赖分解对于关系模式R,有依赖集F,若对R进行分解,分解出来的多个关系模式,保持原来的依赖集不变,则为保持函数依赖的分解。另外,注意要消除掉冗余依赖(如传递依赖)
实例:设原关系模式R(A,B,C),依赖集F(A->B,B->C,A->C),将其分解为两个关系模式R1(A,B)和R2(B,C),此时R1中保持依赖A->B,R2保持依赖B->C,说明分解后的R1和R2是保持函数依赖的分解,因为A->C这个函数依赖实际是一个冗余依赖,可以由前两个依赖传递得到,因此不需要管
保持函数依赖的判断(补充,第2点不强求)
如果F上的每一个函数依赖都在其分解后的某一个关系上成立,则这个分解是保持依赖的(这是一个充分条件)。也即我们课堂上说的简单方法,看函数每个依赖的左右两边属性是否都在同一个分解的模式中。
如果上述判断失败,并不能断言分解不是保持依赖的,还要使用下面通用方法来做进一步判断。 该方法的表述如下:算法二:对F上的每一个a→>B使用下面的过程:result:=a; while(result发生变化)dofor each 分解后的Rit=(resultnRi)+ nRiresult=resultUt
假设关系模式R(U,F),属性集U={A,B,C),函数依赖集F={A->B,B→C)。若将其分解为p={R1(U1, F1),R2(U2,F2)),其中U1={A,B)U2={A,C}。那么,分解p()A.有损连接但保持函数依赖既无损连接又保持函数依赖有损连接且不保持函数依赖D.无损连接但不保持函数依赖答案:D
解析:首先,该分解,U1保持了依赖A->B,然而B->C没有保持,因此针对B->C需要用第2点算法来判断: result=B,resultnU1=B,B+=BC,BCnU1=B.result=BUB=B,result没变,然后,result再和U2交是空,结束了,不保持函数依赖。注意,这里B+,+的意思是代表由B能够推导出的其他所有属性的集合,这里,B->C,因此B+=BC。
无损分解:分解后的关系模式能够还原出原关系模式,就是无损分解,不能还原就是有损。
当分解为两个关系模式,可以通过以下定理判断是否无损分解:定理:如果R的分解为p={R1,R2},F为R所满足的函数依赖集合,分解p具有无损连接性的充分必要条件是R1nR2->(R1-R2)或者R1nR2->(R2-R1)。
当分解为三个及以上关系模式时,可以通过表格法求解,如下

给定关系模式R<U,F>,U={A,B,C,D,E},F={B→A,D-->A,A→E,AC→B},则R的候选关键字为(),分解p={R1(ABCE),R2(CD)}()。 A.CD B.ABD C.ACD D.ADE A.具有无损连接性,且保持函数依赖 B.不具有无损连接性,但保持函数依赖 C.具有无损连接性,但不保持函数依赖
D.不具有无损连接性,也不保持函数依赖答案:A D
并发控制
事务:由一系列操作组成,这些操作,要么全做,要么全不做,拥有四种特性,详解如下:

(操作)原子性:要么全做,要么全不做。
(数据)一致性:事务发生后数据是一致的,例如银行转账,不会存在A账户转出,但B账户没收到
(执行)隔离性:任一事务的更新操作直到其成功提交的整个过程对其他事务都是不可见的,不同事务之间是隔离的,互不干涉。
(改变)持续性:事务操作的结果是持续性的。
事务是并发控制的前提条件,并发控制就是控制不同的事务并发执行,提高系统效率,但是并发控制中存在下面三个问题:
丢失更新:事务1对数据A进行了修改并写回,事务2也对A进行了修改并写回此时事务2写回的数据会覆盖事务1写回的数据,就丢失了事务1对A的更新。即对数据A的更新会被覆盖。
不可重复读:事务2读A,而后事务1对数据A进行了修改并写回,此时若事务2再读A,发现数据不对。即一个事务重复读A两次,会发现数据A有误。
读脏数据:事务1对数据A进行了修改后,事务2读数据A,而后事务1回滚,数据A恢复了原来的值,那么事务2对数据A做的事是无效的,读到了脏数据。

封锁协议

X锁是排它锁(写锁)。若事务T对数据对象A加上X锁,则只允许T读取和修改A,其他事务都不能再对A加任何类型的锁,直到T释放A上的锁。
S锁是共享锁(读锁)。若事务T对数据对象A加上S锁,则只允许T读取A,但不能修改A,其他事务只能再对A加S锁(也即能读不能修改),直到T释放A上的S锁。
共分为三级封锁协议,如下级封锁协议:事务在修改数据R之前必须先对其加X锁,直到事务结束才释放。可解决丢失更新问题

二级封锁协议:一级封锁协议的基础上加上事务T在读数据R之前必须先对其加S锁,读完后即可释放S锁。可解决丢失更新、读脏数据问题,

三级封锁协议:一级封锁协议加上事务T在读取数据R之前先对其加S锁,直到事务结束才释放、可解决丢失更新、读脏数据、数据重复读问题

当多个事务并发执行时,任一事务的更新操作直到其成功提交的整个过程对其他事务都是不可见的”这一性质通常被称为事务的 ()。A.原子性B一致性C.隔离性D,持久性答案:C
若事务T1 对数据D1加了共享锁,事务T2、T3 分别对数据D2、D3加了排它锁,则事务T1 对数据();事务T2 对数据()
A.D2、D3 加排它锁都成功 B.D2、D3 加共享锁都成功 C.D2 加共享锁成功,D3 加排它锁失败 D.D2、D3 加排它锁和共享锁都失败
A.D1、D3 加共享锁都失败 B.D1、D3 加共享锁都成功
C.D1 加共享锁成功,D3 如排它锁失败 D.D1加排它锁成功,D3加共享锁失败
答案:DC:加了排他锁后其他什么锁也加不上,加了共享锁后还能再加共享锁
| 共享锁(S) | 排它锁(X) | |
|---|---|---|
| 共享锁(S) | ✔️ | ❌ |
| 排它锁(X) | ❌ | ❌ |
数据库新技术
数据库安全

数据库备份
静态转储:即冷备份,指在转储期间不允许对数据库进行任何存取、修改操作;优点是非常快速的备份方法、容易归档(直接物理复制操作);缺点是只能提供到某一时间点上的恢复,不能做其他工作,不能按表或按用户恢复。
动态转储:即热备份,在转储期间允许对数据库进行存取、修改操作,因此转储和用户事务可并发执行;优点是可在表空间或数据库文件级备份,数据库扔可使用,可达到秒级恢复;缺点是不能出错,否则后果严重,若热备份不成功,所得结果几乎全部无效。

完全备份:备份所有数据。
差量备份:仅备份上一次完全备份之后变化的数据
增量备份:备份上一次备份之后变化的数据。
日志文件:在事务处理过程中,DBMS把事务开始、事务结束以及对数据库的插入、删除和修改的每一次操作写入日志文件。一旦发生故障,DBMS的恢复子系统利用日志文件撤销事务对数据库的改变,回退到事务的初始状态。

分布式数据库
局部数据库位于不同的物理位置,用一个全局DBMS将所有局部数据库联网管理,即分布式数据库
分片模式
水平分片:将表中水平的记录分别存放在不同的地方
垂直分片:将表中的垂直的列值分别存放在不同的地方
分布透明性
分片透明性:用户或应用程序不需要知道逻辑上访问的表具体是如何分块存储的。
位置透明性:应用程序不关心数据存储物理位置的改变
逻辑透明性:用户或应用程序无需知道局部使用的是哪种数据模型。
复制透明性:用户或应用程序不关心复制的数据从何而来

数据仓库
数据仓库是一个面向主题的、集成的、非易失的、且随时间变化的数据集合,用于支持管理决策。

面向主题:按照一定的主题域进行组织的。
集成的:数据仓库中的数据是在对原有分散的数据库数据抽取、清理的基础上经过系统加工、汇总和整理得到的,必须消除源数据中的不一致性,以保证数据仓库内的信息是关于整个企业的-致的全局信息。
相对稳定的:数据仓库的数据主要供企业决策分析之用,所涉及的数据操作主要是数据查询,一旦某个数据进入数据仓库以后,一般情况下将被长期保留,也就是数据仓库中一般有大量的查询操作,但修改和删除操作很少,通常只需要定期的加载、刷新。
反映历史变化:数据仓库中的数据通常包含历史信息,系统记录了企业从过去某一时点(如开始应用数据仓库的时点)到目前的各个阶段的信息,通过这些信息,可以对企业的发展历程和未来趋势做出定量分析和预测。
数据仓库的结构通常包含四个层次,如下图所示:
数据源:是数据仓库系统的基础,是整个系统的数据源泉。
数据的存储与管理:是整个数据仓库系统的核心。(联机分析处理)服务器:对分析需要
OLAP(联机分析处理)服务器:对分析需要的数据进行有效集成,按多维模型组织,以便进行多角度、多层次的分析,并发现趋势。
前端工具:主要包括各种报表工具、查询工具、数据分析工具、数据挖掘工具以及各种基于数据仓库或数据集市的应用开发工具。

BI系统主要包括数据预处理、建立数据仓库、数据分析和数据展现四个主要阶段。
数据预处理是整合企业原始数据的第一步,它包括数据的抽取(Extraction)、转换(Transformation)和加载(Load)三个过程(ETL过程);建立数据仓库则是处理海量数据的基础:
数据分析是体现系统智能的关键,一般采用联机分析处理(0LAP)和数据挖掘两大技术。联机分析处理不仅进行数据汇总/聚集,同时还提供切片、切块下钻、上卷和旋转等数据分析功能,用户可以方便地对海量数据进行多维分析。数据挖掘的目标则是挖掘数据背后隐藏的知识,通过关联分析、聚类和分类等方法建立分析模型,预测企业未来发展趋势和将要面临的问题;
在海量数据和分析手段增多的情况下,数据展现则主要保障系统分析结果的可视化。

反规范化技术
反规范化技术:规范化设计后,数据库设计者希望牺牲部分规范化来提高性能
采用反规范化技术的益处:降低连接操作的需求、降低外码和索引的数目,还可能减少表的数目,能够提高查询效率。
可能带来的问题:数据的重复存储,浪费了磁盘空间;可能出现数据的完整性问题,为了保障数据 的一致性,增加了数据维护的复杂性,会降低修改速度。
具体方法:
增加冗余列:在多个表中保留相同的列,通过增加数据冗余减少或避免查询时的连接操作。
增加派生列:在表中增加可以由本表或其它表中数据计算生成的列,减少查询时的连接操作并避免计算或使用集合函数。
重新组表:如果许多用户需要查看两个表连接出来的结果数据,则把这两个表重新组成一个表来减少连接而提高性能。
水平分割表:根据一列或多列数据的值,把数据放到多个独立的表中,主要用于表数据规模很大、表中数据相对独立或数据需要存放到多个介质上时使用。
垂直分割表:对表进行分割,将主键与部分列放到一个表中,主键与其它列放到另一个表中,在查询时减少IO次数。
大数据
特点:大量化、多样化、价值密度低、快速化。大数据和传统数据的比较如下:

要处理大数据一般使用集成平台,称为大数据处理系统,其特征为:高度可扩展性、高性能、高度容错、支持异构环境、较短的分析延迟、易用且开放的接口、较低成本、向下兼容性。
为了保证数据库中数据的安全可靠和正确有效,系统在进行事务处理时,对数据的插入、删除或修改的全部有关内容先写入();当系统正常运行时,按一定的时间间隔,把数据库缓冲区内容写入();当发生故障时,根据现场数据内容及相关文件来恢复系统的状态。
A.索引文件B.数据文件C.日志文件D.数据字典
A.索引文件B.数据文件C.日志文件D.数据字典 答案:C B
解析:在数据库中引入了日志文件,记录系统进行事务处理时的一切操作,但只记录操作内容数据是存放在数据文件中,恢复现场时,依据日志文件可知有哪些操作,依据数据文件可知操作的数据是哪些。
数据仓库中数据()的特点是指数据一旦进入数据仓库后,将被长期保留并定期加载和刷新可以进行各种查询操作,但很少对数据进行修改和删除操作。
A.面向主题B.集成性C.相对稳定性 D.反映历史变化
答案:C
SQL语言
SQL语言中的语法关键字,不区分大小写:
创建表create table;
指定主键primary key();指定外键foreign key();
修改表alter table;
删除表drop table;
索引index,视图view;
数据库查询select...from...where;
分组查询groupby,分组时要注意select后的列名要适应分组,
having为分组查询附加条件:select sno,avg(score) from student group by sno having(avg(score)>60)
更名运算as:selectsno as“学号”from t1
字符串匹配like
%匹配多个字符串,匹配任意一个字符串:select*from t1lere sname like 'aW'
数据库插入insert into...values():insert into t1 values('a',66)
数据库删除delete from...where:delete t1 where sno=4
数据库修改update...set...where:update t1 set sname='aa'where sno=3
排序order by,默认为升序,降序要加关键字DESC:select*from t1 order bysno desc
SELECTIALLIDISTINCT]<目标列表达式>[,<目标列表达式>]…
FROM<表名或视图名>[,<表名或视图名>]
[WHERE<条件表达式>]
[GROUPBY<列名 1>[HAVING<条件表达式>]][ORDER BY<列名 2>[ASC|DESC]…]
DISTINCT:过滤重复的选项,只保留一条记录,
UNION:出现在两个SQL语句之间,将两个SQL语句的查询结果取或运算,即值存在于第一句或第二句都会被选出。
INTERSECT :对两个SQL语句的查询结果做与运算,即值同时存在于两个语句才被选出。
MIN、AVG、MAX:分组查询时的聚合函数

解析:依题意,基于函数依赖集F,零件P关系中的(零件号,供应商)可决定零件P关系的所有属性,因此零件P关系的主键为(零件号,供应商)。又因为“(零件号,供应商)→零件名称”,而“零件号→零件名称”、“供应商→供应商所在地”,由此可知零件名称和供应商所在地都部分依赖于码,所以关系模式PE1NF。查询各种零件的平均库存量、最多库存量与最少库存量之间差值时,首先需要在结果列中的第一空缺处填入“AVG(库存量)AS平均库存量,MAX(库存量)-MIN(库存量)AS差值”。其次必须用分组语句按零件号分组,因第二空缺处应填入“GROUP BY零件号”。答案:A A D

答案:C A解析:自然连接后的属性列取两个表所有属性列,但相同属性列只显示一次,因此共7列;SELECT后是要查询显示的列,与投影下标相同,将ABCDEFG七列从1开始编号,取第1.3.6.7列:FROM后面是要查询的表格,是R和S两张表,以逗号分开;WHERE后面是条件,自然连接取的是属性相同且值相同的记录,因此有R的B,C列与S的B,C列相等,表达式中的条件是第3列小于第6列,也加上。
故障恢复

计算机网络
历年真题考情:本章节每年考5分左右。

网络功能和分类
计算机网络是计算机技术与通信技术相结合的产物,它实现了远程通信、远程信息处理和资源共享。
计算机网络的功能:数据通信、资源共享、管理集中化、实现分布式处理、负载均衡。
网络性能指标:速率、带宽(频带宽度或传送线路速率)、吞吐量、时延、往返时间、利用率
网络非性能指标:费用、质量、标准化、可靠性、可扩展性、可升级性、易管理性和可维护性。
计算机网络按分布范围和拓扑结构划分如下图所示
分布范围

拓扑结构
总线型(利用率低、干扰大、价格低)、星型(交换机形成的局域网、中央单元负荷大)、环型(流动方向固定、效率低扩充难)、树型(总线型的扩充、分级结构)、分布式(任意节点连接管理难成本高)

OSI七层模型
物联网输会示用

物理层
数据压缩技术,密钥密码理论在OSI参考模型中属于()。
A 数据链路层 B 会话层 C 表示层 D 应用层
正确答案:C 答案解析: 表示层是对数据表示处理,如数据压缩、加密解密等
数据的格式转换及压缩属于OSI参考模型中()的功能。
A 应用层 B 表示层 C 会话层 D 传输层
正确答案:B 答案解析: OSI参考模型表示层的功能有数据解密与加密、压缩、格式转换等
当描述一个物理层接口引脚在处于高电平时的含义时,该描述属于()。
A 机械特性 B 电气特性 C 功能特性 D 规程特性
正确答案: C 电气特性:规定传输二进制位时,线路上信号的电压高低、阻抗匹配、传输速率和距离限制等。功能特性指明某条线路上出现的某一电平表示的意义,以及接口部件的信号线的用途,因此题目属于功能特性
数据链路层
访问控制是对信息系统资源进行保护的重要措施,适当的访问控制能够阻止未经授权的用 户有意或无意地获取资源。计算机系统中,访问控制的任务不包括()。
A 审计 B 授权 C 确定存取权限 D 实施存取权限
正确答案:A 答案解析 : 访问控制有三个任务:(1)授权:确定哪些主体有权访问哪些客体。(2)确 定访问权限(读、写、执行、删除、追加等存取方式的组合)。(3)实施访问权限。
下列网络链接设备都工作在数据链路层的是()。
A 中继器和集线器 B 集线器和网桥 C 网桥和局域网交换机 D 集线器和局域网交换机
正确答案:C 答案解析: 中继器和集线器都属于物理层设备,网桥和局域网交换机属于数据链路层设备。
在OSI参考模型中,()在物理线路上提供可靠的数据传输
A 物理层 B 数据链路层 C 网络层 D 应用层 正确答案:B
VLANtag在OSI参考模型的实现。
A 网络层 B 传输层 C 数据链路层 D 物理层
正确答案: C 答案解析:虚拟局域网(Virtual Local Area Network,VLAN)是根据管理功能组织机构或应用类型对交换局域网进行分段而形成的逻辑网络。IEEE 802.1q 定义了VLAN 帧标记的格式,在原来的以太帧中增加了4个字节的标记(Tag)字段,属于OSI七层模型的数据链路层。
在计算机网络协议5层体系结构中,()工作在数据链路层。
A 路由器 B 以太网交换机 C 防火墙 D 集线器
正确答案:B 答案解析:传输层:四层交换机、 四层的路由器网络层:三层交换机、路由器数据链路层:网桥、以太网交换机、网卡物理层:中继器、集线器、双绞线
以太网交换机属于网络模型中(),管理的是()
A 网络层 B 传输层 C 数据链路层 D 物理层
A IP地址 B mac地址 C 报文 D 帧
正确答案:C D 答案解析: 以太网交换机是一种网络设备,用于连接多个计算机或其他网络设备,以便它们可以相互通信,属于网络模型中的数据链路层。交换机的主要功能是在网络中转发数据帧,以便数据可以从源设备传输到目标设备。
网络层
在网络系统设计时,不可能使所有设计目标都能达到最优,下列措施中较为合理的是()
A 尽量让最低建设成本目标达到最优 B 尽量让最短的故障时间 C 尽量让最大的安全性目标达到最优 D 尽量让优先级较高的目标达到最优
正确答案:D 答案解析: 资源有限的情况下优先保障高优先级的目标。
在OSI参考模型中,路由器,交换机(Switch),集线器(Hub)实现的最高功能层分别为()。
A 2、2、1 B 2、2、2 C 3、2、1 D 3、2、2
正确答案:C 答案解析:集线器是一个多端口的中继器,它工作在物理层。以太网交换机是一个多端口的网桥,它工作在数据链路层。路由器是网络层设备,它实现了网络模型的下三层,即物理层、数据链路层、网络层,因此为实现的最高层功能是网络层、数据链路层、物理层,即C.3,2,1。
无法隔离冲突域的网络互联设备是()。
A 集线器 B 网桥 C 交换机 D 路由器
答案:A 数据链路层设备(交换机、网桥)可以隔离冲突域,不能隔离广播域。网络层设备(路由器)既可以隔离冲答案解析:突域,又可以隔离广播域。物理层设备(中继器、集线器)无法隔离冲突域和广播域。
在网络操作系统环境中,若用户UserA的文件或文件夹被共享后,则()
A UserA的安全性与未共享时相比将会有所提高 B UserA的安全性与未共享时相比将会有所下降 C UserA的可靠性与未共享时相比将会有所提高 D UserA的方便性与未共享时相比将会有所下降
正确答案:B 在网络操作系统环境中,若 UserA的文件或文件夹被共享后,则其安全性与未共享时相比将会有所下降,这是因为访问 UserA 的计算机或网络的人可能会读取、复制或更改共享文件夹中的文件。
IP规定每个C类网络最多可以有()台主机或路由器。
A 254 B 256 C 32 D 512
正确答案:A 答案解析:在分类的IP网络中,C类地址的前24位是网络位,后8位是主机位,主机位全为“0”表示此网络段本身,主机位全为“1”表示广播地址,因此最多可以有2^8-2=254个。
近年来,第五代移动通信系统5G已经成为通信业和学术界探讨的热点。2019年我国在多地展开了5G 试点预计未来的5G网络能为用户提供()的传输速率。
A 100M B 1G C 10G D 1T
正确答案:C 5G网络是第五代移动通信网络,其峰值理可达下行10Gbps。根据各地试点表明,目前试用阶段一般在下行答案解析:1Gbps左右,未来5G网络的传输速率可达下行10Gbps。
应用层协议
HTTP协议的默认端口号是()。 A 23 B 25 C 80 D 110
正确答案:C 答案解析:超文本传输协议(HTTP,HyperText Transfer Protocol)是互联网上应用最为广泛的一种网络协议。所有的WWW文件都必须遵守这个标准。HTTP是一个客户端和服务器端请求和应答的标准(TCP)。客户端是终端用户,服务器端是网站。通过使用Web浏览器、网络爬虫或者其它的工具,客户端发起一个到服务器上指定端口(默认端口为80)的HTTP请求。
PING发出的是()类型的报文,封装在IP协议数据中传送。
A TCP请求 B TCP响应 C ICMP请求与响应 D ICMP源点抑制
正确答案: C ping发送一个CMP(Internet Control Messages Protocol)即因特网信报控制协议;回声请求消息给目的地并报告是否收到所希望的ICMPecho(ICMP回声应答)。它是用来检查网络是否通畅或者网络连接速度的命令。
在地址栏中输入www.abc.com,浏览器默认的应用层协议是()
A HTTP B DNS C TCP D FTPE
正确答案:A 一般浏览器默认的是http,访问https的话得手动加,这个涉及到网页安全性的考虑
默认情况下,FTP服务器的控制端口为(),上传文件时的端口为()。
A 大于1024的端口 B 20 C 80 D 21 A 大于1024的端口 B 20 C 80 D 21
正确答案:D B答案解析: FTP协议占用两个标准的端口号:20和21,其中20为数据口,21为控制口。
FTP默认的数据端口号是()。HTTP默认的端口号是()。 A 20 B 21 C 22 D 23 A 25 B80 C 1024 D 8080
正确答案:A B 答案解析: 常见协议以及端口号,默认情况下,FTP控制端口和数据端口的标准端口分别为21和20,HTTP默认的端口号是80,SMTP的默认端口是25,POP3的默认端口是110
在浏览器地址栏输入ftp://ftp.tsinghua.edu.cn/进行访问时执行的是( )。
A 域名解析 B 建立控制命令连接 C 建立文件传输连接 D 发送FTP命令
正确答案:A 答案解析:当用户在浏览器地址栏输入域名时:
1.在浏览器地址栏输入域名
2.DNS解析IP
3.在发送http请求前,先进行DNS域名解析,获取访问的IP地址
4.浏览器向服务器发起tcp连接,与浏览器建立tcp三次握手
5.握手成功后,浏览器向服务器发送http请求
6.服务器接收请求,处理并返回响应
7.浏览器接收到服务器HTTP响应内容
8.浏览器进行渲染,解析HTML生成DOM树,解析CSS生成规则树,js引擎解析js
9.渲染完毕,四次挥手,关闭tcp连接本颖选择A选项。
传输层协议
所有资源只能由授权方或以授权的方式进行修改,即信息未经授权不能进行改变的特性 是指信息的()。
A 完整性 B 可用性 C 保密性 D 不可抵赖性
正确答案:A 答案解析:信息的完整性是指信息未经授权不能进行改变的特性。即信息在存储或传输过程中保持 不被偶然或蓄意地删除、修改、伪造、乱序、重放、插入等破坏和丢失的特性。 信息的可用性是指信息可被授权实体访问并按需求使用的特性。即信息服务在需要时,允许授权用户或实体使用的特性,或者是网络部分受损或需要降级使用时,仍能为授权用户 提供有效服务的特性。 信息的保密性是信息不被泄露给非授权的用户、实体或过程,或供其利用的特性。即,防止信息泄漏给非授权个人或实体,信息只为授权用户使用的特性。信息的不可抵赖性是指在信息系统的信息交互过程中,确信参与者的真实同一性。即,所有参与者都不可能否认或抵赖曾经完成的操作和承诺。
当修改邮件时,客户与 POP3 服务器之间通过建立连接,所使用的端 口是
A HTTP B TCP C UDP D HTTPS A 52 B 25 C 1100 D 110
正确答案:B D答案解析: POP3 也就是邮局协议版本 3,是 TCP/IP 协议族中的一员,它主要用于支持使 用客户端远程管理在服务器上的电子邮件。POP3 协议默认端口:110.默认传输协议:TCP。
邮箱客户端软件使用()协议从电子邮件服务器上获取电子邮件
A SMTP B POP3 C TCP D UDP
正确答案:B 答案解析:客户端代理是提供给用户的界面,在电子邮件系统中,发送邮件通常使用SMTP协议,而接收邮件通常使用POP3协议。
OSl(Open Svstem nterconneetion)安全体系方案X,800将安全性攻击分为2类,即被动攻击和主动攻击。主动攻击包括篡改数据流或伪造数据流,这种攻击试图改变系统资源或影响系统运行。下列攻击方式中不属于主动攻击的为()。
A 伪装 B 消息泄漏 C 重放 D 拒绝服务
正确答案:B被动攻击是对信息的保密性进行攻击,即通过窃听网络上传输的信息并加以分析从而获得有价值的情报,但它并不修改信息的内容,它的日标是获得正在传送的信息,其特点是偷听或监视信息的传递。被动攻击只对信息进行监听,不对其进行修改。被动攻击包括信息内容泄和业务流分析2大类,具体如下,(1)窃听:信息在通信过程中因被监视窃听而泄露:(2)电磁或射频截获:信息从电子或机电设备所发出的无线电磁波中被提取出来;(3)业务流分析:通过观察通信业务流模式,使非授权实体(人或系统)获得信息等主动攻击是攻击信息来源的真实性、信息传输的完整性和系统服务的可用性,有意对信息进行修改、插入和删除。主要包括如下内容。(1)截获或修改:某一通信数据在传输过程中被改变、插入和替代:(2)重放:把所截获的某次合法通信数据复制,出于非法目的重新发送;(3)伪装:某个实体假装成另一个实体,并获取该实体的权限;(4)非法使用:某一资源被某个非授权实体或以某一非授权方式使用:(5)服务拒绝:攻击者通过对系统进行非法的和根本无法成功的访问尝试而产生过量的负荷,使合法用户的访问无条件地被阻止:(6)特洛伊木马:含有一个觉察不出或无害程序段的软件,当它被运行时,却能危害系统的安全;(7)陷门:在某个系统或其部件中设置“机关”,使在提供特定的输入数据时发生违反安全策略的操作
可以实现在Internet上任意两台计算机之间传输文件的协议是()
A FTP B HTTP C SMTP D SNMP
正确答案:A FTP是File Transfer Protocol(文件传输协议)的英文简称,中文简称为“文传协议”。FTP用于在Internet上控制文件的双向传输。用户可以通过它把自己的PC与世界各地所有运行FTP协议的服务器相连访问服务器上的大量程序和信息。FTP的功能,就是让用户连接上一个远程运行着FTP服务器程序的计算机,进行两台计算机之间的文件传输。在FTP的使用当中,用户经常遇到两个概念:就是“下载”(Download)和“上传”(Upload)HTTP(HyperText Transfer Protocol)是超文本传输协议的英文简称,它是客户端浏览器或其他程序与Wed服务器之间的应用层通信协议。在Internet上的Web服务器上存放的都是超文本信息,客户机需要通过HTTP协议传输所要访问的超文本信息。SMTP(Simple Mail Transfer Protocol,简单邮件传输协议)是一组用于由源地址到目的地址传送邮件的规则,由它来控制信件的中转方式。SNMP(Simple Network Management Protocol,简单网络管理协议)用来对通信线路进行管理。
IEEE 802 规范定义了网卡如何访问传输介质,以及如何在传输介质上传输数据的方法。其中,()是重要的局域网协议。
A IEEE 802.1 B IEEE 802.3 C IEEE 802.6 D IEEE 802.11
正确答案:B 答案解析:IEEE 802.1是协议概论。选项A,选项B,IEEE802.3是局域网协议选项CIEEE802.6是城域网协议。 IEEE802.11是无线局域网协议。选项D,
网络安全包含了网络信息的可用性、保密性、完整性和网络通信对象的真实性。其中,数字签名是对()的保护 A 可用性 B 保密性C 连通性D 真实性 正确答案:D
如果在网络的入口处通过设置ACL封锁了TCP和UDP端口21、23和25,则能够访问该网络的应用是()。
A FTP B DNS C SMTP D Telnet
正确答案:B FTP 端口号是20(数据)、21(控制);SMTP 端口号是25、Telnet端口号是23;DNS端口号是53.
在OSI参考模型中,自下而上第一个提供端到端服务的层次是()。
A 数据链路层 B 网络层 C 传输层 D 应用层
正确答案:C 答案解析: 传输层提供应用进程间的逻辑通信(通过端口号),即端到端的通信。数据链路层负责相邻结点之间的通信,这个结点包括了交换机和路由器等数据通信设备,这些设备不能称为端系统。网络层负责主机到主机的逻辑通信。因此选C。
下列TCP/IP应用层协议中,可以使用传输层无连接服务的是()。
A SMTP B DNS C FTP D HTTP
正确答案:B SMTP用来发送电子邮件,FTP用来传输文件,HTTP用来传输网页文件,都对可靠性的要求较高,因此都用传输层有连接的TCP服务。无连接的UDP服务效率更高,开销小,DNS在传输层采用无连接UDP服务。
下列数据交换中,数据经过网络的传输延迟长而且是不固定的,所以不能用于语音数据传输的是()。
A 电路交换 B 报文交换 C 数据报交换 D 虚电路交换
正确答案:B 答案解析: 不在报文交换中,交换的数据是报文。由于报文大小不固定,在交换节点中需要较大的存储空间,另外报文经过中间节点的接收、存储、转发时间较长,而且也不固定,因此不能用于实时通信应用环境,如语音、视频等
WLAN的通信标准主要采用(67 )标准。
A IEEE802.2 B IEEE802.3 C IEEE802.11 D IEEE802.16
正确答案:C 答案解析:无线wlan主要采用的是IEEE802.11标准。
下列不能用于远程登陆或控制的是()
A IGMP B SSH C Telnet D RFB
正确答案:A 答案解析:Telnet协议是Internet远程登录服务的标准协议和主要方式。它为用户提供了在本地计算机上完成远程主机工作的能力。RFB(Remote Frame Buffer 远程帧缓冲)协议是一个用于远程访问图形用户界面的简单协议。SSH协议是较可靠,专为远程登录会话和其他网络服务提供安全性的协议。利用SSH 协议可以有效防止远程管理过程中的信息泄露问题。主机与本地路由器之间使用Internet组管理协议(IGMP,Internet Group Management Protocol)来进行组播组成员信息的交互。
下列网络应用中,()不适合使用UDP协议。
A 客户机/服务器领域 B 远程调用 C 实时多媒体应用 D 远程登录
正确答案:D 答案解析:UDP的特点是开销小,时间性能好且易于实现。在客户/服务器中,他们之间的请求都很短,使用UDP不仅编码简单,而且只需要很少的消息:远程调用使用UDO的理由和客户/服务器中模型一样:对于实时多媒体应用,需要保证数据及时传送,而比例不大的错误是可以容忍的,所以使用UDP也是合适的,而且使用UDP协议可以实现多播。给多个客户端服务;而远程登录需要依靠一个客户端到服务器的可靠连接,使用UDP是不合适的。
网络安全包含了网络信息的可用性、保密性、完整性和网络通信对象的真实性。其中,数字签名是对()的保护。
A 可用性 B 保密性 C 连通性 D 真实性
正确答案:D 答案解析: 数字签名相当于“亲笔签名”,是对真实性的保护。
SMTP基于传输层的()协议,POP3基于传输层的()协议。
A TCPTCP B TCP,UDP C UDPUDP D UDPTCP
正确答案:A 答案解析: SMTP和POP3都是基于TCP的协议,提供可的邮件通信。
关于CA和数字证书的关系,以下说法不正确的是()。
A 数字证书是保证双方之间的通讯安全的电子信任关系,它由CA签发 B 数字证书一般依靠CA中心的对称密钥机制来实现 C 在电子交易中,数字证书可以用于表名参与方的身份 D 数字证书能以一种不能被假冒的方式证明证书持有人身份
正确答案:B 答案解析: CA证书是CA颁发的证书,CA证书也是我们说的数字证书,它包含证书拥有者的身份信息,CA机构的签名,公钥和私钥。身份信息用于证明证书持有者的身份,CA签名用于保证身份的真实性,公钥和私钥用于通信过程中加解密,从而保证通讯信息的安全性。因此数字证书一般依靠CA中心的非对称密钥机制来实现
在TCP/IP参考模型,传输层的主要作用是在互联网的源主机和目的主机对等实体之间建立用于会话()。
A 操作连接 B 点到点连接 C 控制连接 D 端到端连接
正确答案:D 答案解析: TCP/P模型中,网络层及其以下各层所构成的通信子网负责主机到主机或点到点的通信,而传输层的主要作用是在源主机进程和日的主机进程之间提供端到端的数据传输。一般来说,端到端通信是由一段段的点到点信道构成的,端到端协议建立在点到点协议之上,提供应用进程之间的通信手段。
IPv6地址长度是()。
A 32bit B 48bit C 64bit D 128bit
正确答案:D 答案解析: IPv6 的地址用16B即128bit表示,比IPv4长的多,地址空间是IPV4的2^96倍。
下列不属于电子邮件收发协议的是() A SMTP B POP C IMAP D FTP 正确答案:D
配置POP3服务器时,邮件服务器中默认开放() 端口。
A TCP的21 B TCP的25 C UDP的53 D TCP的110
正确答案:D 答案解析:常用协议端口号情况如下:
POP3:TCP的110端口,邮件收取。 SMTP:TCP的25端口,邮件发送。 FTP:TCP的20数据端口/21控制端口,文件传输协议 HTTP:TCP的80端口,超文本传输协议,网页传输。 DHCP:UDP的67端口,IP地址自动分配。 SNMP:UDP的161端口,简单网络管理协议。 DNS:UDP的53端口,域名解析协议,记录域名与IP的映射关系。
假定用户A、B 分别在11和12两个CA处取得了各自的证书,下面()是 A、B 互信的必要条件。
A A、B互换私钥 B A、B互换公钥 C 11、12互换私钥 D11、12互换公钥
正确答案:D 两个证书发放机构11和12互换公钥是A、B 互信的必要条件。选项A和C的私钥是不能互换的。选项B中要AB互信,其信任基础是建立在CA之上的,如果仅交换AB的公钥并不能解决信任的问题。
运行Web浏览器的计算机与网页所在的计算机要建立0)连接,采用()协议传输网页文件。
A UDP B TCP C IP D RIP
A HTTP B HTML C ASP D RPC
正确答案:B A 答案解析: 运行Web浏览器的计算机与网页所在的计算机首先要建立TCP连接,采用HTTP协议传输网页文件。HTTP是Hyper Text Transportation Protocol(超文本传输协议)的缩写,是计算机之间交换数据的方式。HTTP应用的相当广泛,其主要任务是用来浏览网页,但也能用来下载。用户是按照一定的规则(协议)和提供文件的服务器取得联系,并将相关文件传输到用户端的计算机中来。
SNMP的传输层协议是() A UDP B TCP C IP D ICM 正确答案:A
WWW服务器与客户机之间主要采用( )安全协议进行网页的发送和接收。
A HTTP B HTTPS C HTML D SMTP
正确答案:A 答案解析:HTTP协议(Hypertext Transfer Protocol,超文本传输协议)是用于从WWW服务器传输超文本到本地浏览器的传送协议。
因特网中的域名系统(Domain Name System)是一个分层的域名相对,在根域下面是 顶级域,以下顶级域中,()属于国家顶级域
A NET B EDU C COM D UK
正确答案:D 答案解析: 域名系统的分层结构为: 根域,位于域名空间最顶层,一般用一个“”表示。顶级域,一般代表一种类型的组织结构或国家地区,如 net,com,org,edu,gov,mil,cn,jp,hk二级域,用来标明顶级域内的一个特定的组织,国际顶级域下面的二级域名由国家网 络部门统一管理如.cn 顶级域名下面设置的二级域名.com.cn、.net.cn、.edu.cn 等互联网上的域名体系中共有三类顶级域名,一类是地理顶级域名,例如,CN 代表中 国, JP 代表日本 UK代表英国等。另一类是类别顶级域名,如,COM(公司)NET(网络机构),ORG(组织机构)EDU(美国教育),GOV(美国政府部门),ARPA(美国 军方),INT(国际组织)
某公司网络的地址是 192.168.192.0/20,要把该网络分成 32 个子网,则对应的子网掩码应该是(),每个子网可分配的主机地址数是()。
A 255.255.252.0 B 255.255.254.0 C 255.255.255.0 D 255.255.255.128
A 62 B 126 C 254 D 510
正确答案:D IPv4地址用4个字节即32位表示,本题“/20”代表前20位作为网络地址,第20至第31位为主机地址。现需答案解析:要将该网络划分32个子网,需要从主机位中取5位(25=32),剩余第25至31位为主机号(占7位)。如图所示。

因此子网掩码占25位,为255.255.255.128。主机号减掉全是0(本网地址)和全是1(广播地址)的,实际可分配的主机数为27-2=126个。
云计算有多种部署类型(Deployment Models)。若云的基础设施是为某个客户单用而构建的,那么该部署模型属于()。 A 公有云 B 私有云 C 社区云 D 混合云
正确答案:B 答案解析: 很显然为某个客户单用而构建的云计算部署模型为私有云。
下列地址中,属于子网89.32.0.0/12的地址是()。
A 89.33.203.123 B 89.80.68.126 C 89.79.65.207 D 89.69.206.254
正确答案:A 答案解析:CIDR地址块89.32.0.0/12的网络前缀为12位,说明第2个字节的前4位在前缀中,第二个字节32的二进制表示形式是00100000,。给出的4个地址的前8位相同,而第2个字节分别是00100001,0101000001001111,01000101,分别取前四位比较,选择A。
一个C类网段中划分5个子网,每个子网最少使用20台主机,应使用的子网掩码是()。
A 255.255.255.128 B 255.255.255.240 C 255.255.255.224 D 255.255.255.192
正确答案:C 答案解析: C类地址前3个字节即24是网络号,其中需要5个子网,至少3位;每个子网20个主机,至少5位。因此子网掩码255.255.255.11100000即255.255.255.224,选C。
某网络的IP地址空间为192.168.5.0/24,采用定长子网划分,子网掩码为255.255.255.248,则该网络中的最大子网个数,每个子网内的最大可分配地址的个数()。
A 32,8 B 32,6 C 8 32 D 8.30
答案:B 答案解析:由于网络的IP地址为192.168.5.0/24,网络号为前24位,后8位为子网号+主机号,子网掩码为255.255.255.248,第4个字节248转换成二进制位11111000,因此在后8位中,前5位表示子网号,在CIDR中可以有2\^5=32个子网。后3位表示主机号,出去全0和全1的情况,可以表示2^3-2=6个主机号
用pip安装numpy模块的命令为()
A pip numpy B pip install numpy C install numpy D import numpy 正确答案:B
浏览器开启无痕浏览模式时,()仍然会被保存到
A 浏览历史 B 搜索历史 C 下载的文件 D 临时文件 正确答案:C
以下关于域名服务器的叙述,错误的是()。
A 本地缓存域名服务不需要域名数据库 B 顶级域名服务器是最高层次的域名服务器 C 本地域名服务器可以采用递归查询和迭代查询两种查询方式 D 权限服务器负责将其管辖区内的主机域名转换为该主机的IP地址
正确答案:B 答案解析:可提供域名服务的包括本地缓存、本地域名服务器、权限域名服务器、顶级域名服务器以及根域名服务器DNS主机名解析的查找顺序是,先查找客户端本地缓存,如果没有成功,则向DNS服务器发出解析请求。本地缓存是内存中的一块区域,保存着最近被解析的主机名及其IP地址映像。由于解析程序缓存常驻内存中,所以比其他解析方法速度快。当一个主机发出DNS查询报文时,这个查询报文就首先被送往该主机的本地域名服务器。本地域名服务器离用户较近,当所要查询的主机也属于同一个本地ISP时,该本地域名服务器立即就能将所查询的主机名转换为它的IP地址,而不需要再去询问其他的域名服务器。每一个区都设置有域名服务器,即权限服务器,它负责将其管辖区内的主机域名转换为该主机的IP地址。在其上保存有所管辖区内的所有主机域名到IP地址的映射。顶级域名服务器负责管理在本顶级域名服务器上注册的所有二级域名。当收到DNS查询请求时,能够将其管辖的二级域名转换为该二级域名的IP地址。或者是下一步应该找寻的域名服务器的IP地址。根域名服务器是最高层次的域名服务器。每一个根域名服务器都要存有所有顶级域名服务器的!P地址和域名。当一个本地域名服务器对一个域名无法解析时,就会直接找到根域名服务器,然后根域名服务器会告知它应该去找哪一个顶级域名服务器进行查询。
A类网络是很大的网络,每个A类网络中可以有(0)个网络地址。实际使用中必须把A类网络划分为子网,如果指定的子网掩码为255.255.192.0,则该网络被划分为()个子网。
A 2^10 B 2^12 C 2^20 D 2^24
A 128 B 256 C 1024 D 2048
正确答案:D C 答案解析: A类网络的地址掩码是8比特,剩余的24比特可表示网络地址,所以网络地址数为2^24个(注意不是主机地址数,主机地址数要减2)。如果为A类网络指定的子网掩码为255.255.192.0,则其二进制表示为1111111111111111 11000000 00000000,实际上把A类网络划分为2^10=1024个子网。
建筑物综合布线系统中的园区子系统是指()。
A 由终端到信息插座之间的连线系统 B 楼层接线间到工作区的线缆系统 C 各楼层设备之间的互连系统 D 连接各个建筑物的通信系统
正确答案:D 根据我国《综合布线系统工程设计规范GB50311-2007》相关条文规定,综合布线系统工程宜按工作区、配线(水平)子系统、于线子系统、建筑群子系统、设备间、进线间、管理7个部分进行设计。其中,建筑群(或园区)子系统是指连接各个建筑物的通信系统;工作区是指由终端到信息插座之间的连线系统;配线(水平)子系统是指楼层接线间到工作区的线缆系统:干线子系统是指各层设备之间的互连系统。
分配给某公司网络的地址块是220.17.192.0/20,该网络被划分为0)个C类子网,不属于该公司网络的子网地址是()。A 4 B 8 C 16 D 32 A 220.17.203.0 B 220.17.205.0 C 220.17.207.0 D 220.17.213.0
正确答案:C D 答案解析:地址块220.17.192.0/20是一个C类IP地址块,其二进制表示为11011100 00010001 1100000000000000。其中,阴影部分为子网掩码比特“1”所覆盖的范围。而“/20”表示该IP地址块的网络号和子网号长度为20位,其对应的子网掩码二进制表示为1111 1111.1111 1111.1111 0000.0000 0000,即255.255.240.0。它向原地址块220.17.192.0/24借用了4个比特位,以用作主机号。因此,该IP地址块被划分为2^4=16个C类子网。该公司网络最大的子网地址二进制表示为11011100 00010001 11001111 11111111,即220.17.207.255/20。可见,该公司网络的子网地址范围是220.17.192.0~220.17.207.255。因此220.17.213.0不属于该公司网络的子网地址。
在Linux 操作系统中通常使用() 作为 Web 服务器,其默认的 Web站录为()_。
A HS B Apache C NFS D MYSOL
A /etc/httpd B /var/log/httpd C /etc/home D /home/httpd
正确答案:B D
网络层协议
路由协议称为内部网关协议,自治系统之间的协议称为外部网关协议,以下属于外部网关协议的是()。
A RIP B OSPF C BGP D UDP
正确答案:C 内部网关协议 IGP,是在自治网络系统内部主机和路由器间交换路由信息使用 的协议,常用的有开放最短路 径优先协议 OSPF、路由信息协议 RIP 等。外部网关协议 EGP,是可以在自治网络系统的相邻两个网关主机间交换路由信息的协议。边界网关协议 BGP 构 建在 EGP 的经验之上,能和其他的 BGP 系统交换网络可达信息。用户数据报协议 UDP 属于 TCP/IP 传输层协议,可以使应用程序发送数据包时,无需事先建立连接。
采用 DHCP 动态分配IP 地址,如果某主机开机会没有得到 DHCP 服务器的相应响应, 则依主机获取的 IP 地址属于网络
A 202.117.0.01/16 B 192.268.1.01/24 C 172.16.0.01/24 D 169.254.0.01/16
正确答案:D答案解析: 169.254.0.0-169.254.255.255 这个地址段属于 特殊地址段,在分配不到 DHCP 地址的时候使用。
Web网站向CA申请了数字证书。用户登录该网站时,通过验证(),可确认该数字证书的有效性,从而()
A CA的签名 B 网站的签名 C 会话密钥 D DES密码
正确答案:A 答案解析 : Web网站向CA申请数字证书。用户登录该网站时,通过验证CA的签名,来确认该数字证书的有效性,从而验证该网站的真伪。
TCP/IP模型中,()协议属于网络层的协议。
A ARP B RSNMP C TCP D FTPE
正确答案:A 答案解析 : 网络层:其主要功能是将网络地址(例如,|P地址)翻译成对应的物理地址(例如,网卡地址),并决定如何将数据从发送方路由到接收方。在TCP/IP协议中,网络层具体协议有IP、ICMP、IGMP、IPX、ARP等
下列协议中,属于安全远程登录协议的是()
A TLS B TCP C SSH D TFTP
正确答案:C 答案解析: TLS是安全传输层协议,TCP是消息传输协议,TFTP是文件传输协议,只有SSH是安全远程登录协议。
使用电子邮件客户端向服务器发送邮件的协议是()
A SMTP B POP3 C IMAP4 D MIME
正确答案:A 答案解析: 在电子邮件服务协议中,smtp是发信服务器的协议;POP3是收信服务器的协议。
以下Windows系统中,用于清除本地DNS缓存的命令是()
A ipconfig / release B ipconfig /flushdns C ipconfig /displaydns D ipconfig /registerdns
正确答案:B 从单词上看可以判断出,A是释放,B是清除,C是显示,D是注册。
可以动态的为主机配置IP地址的协议是()。
A ARP B RARP C DHCP D SNMP
正确答案:C ARP是地址解析协议,将IP地址解析成MAC地址:RARP是逆地址解析协议,将MAC地址解析成IP地址:DHCP提供了一种机制,是的使用DHCP可以自动获得IP的配置信息无需手工干预:简单网络管理协议(SNMP)是专门设计用于在 IP 网络管理网络节点(服务器、工作站、路由器、交换机及HUBS等)的一种标准协议。因此选C。
网络安全包含了网络信息的可用性、保密性、完整性和网络通信对象的真实性。其中,数字签名是对()的保护。 A 可用性 B 保密性 C 连通性 D 真实性
正确答案:D 答案解析: 数字签名相当于“亲笔签名”,是对真实性的保护。
用户在电子商务网站上使用网上银行支付时,必须通过()在Internet与银行专用网之间进行数据交换。
A 支付网关 B 防病毒网关 C 出口路由器 D 堡垒主机
正确答案:A 答案解析 : 支付网关可以将nternet上传输的数据转换为银行专用网数据,是金融网络系统与Internet网络之间的接国.
ARP 报文分为ARP Request和ARP Response,其中ARP Request采用()进行传送,ARP Response采用()进行传送。A 广播 B 组播 C 多播 D 单播 A 广播 B 组播 C 多播 D 单播
正确答案:A D答案解析: ARP request报文用来获取目的主机的MAC地址,ARP request报文采用广播的方式在网络上传送,该网络中所有主机包括网关都会接受到此ARP request 报文。接收到报文的目的主机会返回一个ARP Response报文来响应,ARP Response报文是以单播的方式传送的。
以下对于路由协议的叙述中,错误的是()。
A 路由协议是通过执行一个算法来完成路由选择的一种协议
B 动态路由协议可以分为距离向量路由协议和链路状态
C 路由协议路由协议是一种允让许数据包在主机之间传送信息的一种协议
D 路由器之间可以通过路由协议学习网络的拓扑结构
正确答案:C 选项C 路由协议是一种允让许数据包在路由器之间传送信息的一种协议。
ARP的功能是()。
A 根据IP地址查询MAC地址 B 根据MAC地址查询IP地址 C 根据域名查询IP地址 D 根据IP地址查询域名
正确答案:A 在实际网络的数据链层上传数据时,最终必须使用硬件地址,ARP将网络层的IP地址解析为数据链路层的MAC地址。
在TCP/IP体系结构中,直接为ICMP提供服务的协议是()。
A PPP B IP C UDP D TCP
正确答案:B答案解析: ICMP报文作为数据字段封装在IP分组中,因此IP直接为ICMP提供服务。UDP和TCP都是传输层,为应用层提供服务。PPP是数据链路层协议,为网络层提供服务。
IP地址块155.32.80.192/26包含了()个主机地址,以下IP地址中,不属于这个网络的地址是()。
A 15 B 32 C 62 D 64 A 155.32.80.203 B 155.32.80.197 C 155.32.80.253 D 155.32.80.181
正确答案:C D 答案解析 : 155.32.80.192/26表示32位长度的IP地址中,前26位是网络前缀,后6位是主机号,因此包含的主机地址个数为2^6-2=62,主机地址范围为155.32.80.193~155.32.80.254,显然155.32.80.181不属于这个网络。
下面的()协议中,客户机和服务器之间采用面向无连接的协议进行通信
A FTP B SMTP C DNS D HTTP
正确答案:C 答案解析: DNS采用UDP来传送数据,UDP是一种面向无连接的协议。
下列协议中,可以用于文件安全传输的是()
A FTP B SFTP C TFTP D ICMP
正确答案:B FTP文件共享是可靠但不安全的方式,TFTP文件共享是不可靠且不安全的。ICMP是Internet控制报文协议,与答案解析:文件传输功能无关。在计算机领域,SSH文件传输协议(英语:SSH File Transfer Protocol,也称Secret File Transfer Protocol,中文安全文件传送协议,英文:Secure FTP或字母缩写:SFTP)是一数据流连接,提供文件访问、传输和管理功能的网络传输协议。只有SFTP涉及文件安全传输。
在TCP/IP协议栈中,远程登录采用的协议为()
A HTTP B TELNET C SMTP D FTP 正确答案:B
在Windows 命令行窗口中使用()命令可以重新申请IP地址
A ipconfig B ipconfig /all C ipconfig /renew D ipconfig /release
正确答案:C 答案解析: 本题考查Windows ipconfig命令方面的基础知识。ipconfig 是调试计算机网络的常用命令, 通常用来显示计算机中网络适1配器的 IP 地址、子网掩码及默认网关等信息。 ·ipconfig :显示所有网络适配器的IP 地址、子网掩码和缺省网关值: ipconfig /all:显示所有网络适配器的完整TCP/IP 配置信息,包括DHCP服务是否已启用:·ipconfig /renew: DHCP客户端手工向服务器刷新请求,重新申请IP地址: ipconfig /release: DHCP客户端手工释放IP地址。
SNMP是一种异步请求/响应协议,采用()协议进行封装。
A IP B ICMP C TCP D UDP
正确答案:D 答案解析:简单网络管理协议(SNMP),由一组网络管理的标准组成,包含一个应用层协议(Application LayerProtocol)、数据库模型(Database Schema)和一组资源对象。该协议能够支持网络管理系统,用以监测连接到网络上的设备是否有任何引起管理上关注的情况。SNMP使用UDP(用户数据报协议)作为第四层协议(传输协议),进行无连接操作。
某单位网站首页被恶意篡改,应部署()设备阻止惩意攻击。
A 数据库审计 B 包过滤防火墙 C Web应用防火墙 D 入侵检测
正确答案:C 答案解析:数据库审计通常是监控并记录用户对数据库服务器的读、写、查询、添加、修改以及删除等操作,并可以对数据库操作命令进行回放。包过滤是在 IP 层实现的防火墙技术,包过滤根据包的源 IP 地址、目的 IP 地址、源端口、目的端口及包传递方向等包头信息判断是否允许包通过。包过滤防火墙技术的优点是低负载、高通过率、对用户透明,但无 法拦截应用层的攻击。Web应用防火墙是一种用于保护Web服务器和Web应用的网络安全机制。其技术原理是根据预先定义的过滤规则和安全防护规则,对所有访问Web服务器的HTTP 请求和服务器响应,进行HTTP协议和内容过滤进而对Web服务器和Web应用提供安全防护功能。入侵检测通过收集操作系统、系统程序、应用程序、网络包等信息,发现系统中违背安全策略或危及系统安全的行为。具有入侵检测功能的系统称为入侵检测系统,简称为IDS。IDS能发现入侵行为并报警,但不能阳止恶意攻击。
Telnet协议是一种()的远程登录协议。
A 安全 B B/S模式 C 基于TCP D 分布式
正确答案:C 答案解析:远程登录(Telnet)是ARPANET最早的应用之一,这个协议提供了访问远程主机的功能,使本地用户可以通过TCP连接登录到远程主机上,像使用本地主机一样使用远程主机的资源。当本地终端与远程主机具有异构性时,也不影响它们之间的相互操作。Telnet协议使用TCP端口23号,但是未经加密,因此是不安全的。
将网址转换为IP地址要使用()协议。
A 域名解析 B IP地址解析 C 路由选择 D 传输控制
正确答案:A 答案解析: 域名系统(Domain Name System,DNS)在Internet上提供域名到P地址的翻译功能,这样用户可以使用方便记忆的网址。
下面关于IP地址和MAC 地址说法错误的是()。
A IP地址长度32或128位,MAC地址的长度48位 B IP地址工作在网络层,MAC地址工作在数据链路层 C 地址的分配是基于网络拓扑,MAC 地址的分配是基于制造商 D IP地址具有唯一性,MAC地址不具有唯一性
正确答案:D答案解析: IPV4的地址长度是32位,IPV6的地址长度是128位。而MAC的地址长度是48位。IP地址提供了网络层的寻址功能,工作在网络层。而MAC地址提供了数据链路层的寻址,工作在数据链路层。IP地址的分配是基于网络拓扑的逻辑规划设计,而MAC地址的分配是基于制造商,每个制造商都拥有一定数量的MAC地址。MAC地址是全球唯一的,但IP地址不是唯一的,例如IPV4有三个段是局域网专用地址,各个局域网可以复用这些IP,在需要连网时再通过NAT技术转换到广域网或互联网IP。
X.509数字证书标准推荐使用的密码算法是0),而国密SM2数字证书采用的公钥密码算法是()
A RSA B DES C AES D ECC A RSA B DES C AES D ECC
正确答案:A 答案解析:X.509是国际密码学里公钥证书的格式标准,推荐使用的密码算法是RSA。而国密SM2数字证书采用的公钥密码算法是ECC基于椭圆曲线的公钥密码算法。ECC算法与RSA算法相比具有加密强度高、计算速度快的优点。
在Windows系统中,为排除DNS域名解析故障,需要刷新DNS解析器缓存,应使用的命令是()。
A ipconfig/renew B ipconfig/flushdns C netstat-r D arp-a
正确答案:B 答案解析: 本题考查Web站点文档及相关知识。刷新和重置缓存的命令是ipconfig /flushdns
网络的可用性是指()。
A 网络通信能力的大小 B 用户用于网络维修的时间 C 网络的可靠性 D 用户可利用网络时间的百分比
正确答案:D 可用性是指网络或网络设备(如服务器等)可用于执行预期任务时间所占总量的百分比。可用性也可以用于衡量一个网络的实际使用情况,即网络实际使用时间与网络总运行时间的比值。
IP报文首部中不包含()。
A 版本号 B 总长度 C 生存时间 D VLAN ID

正确答案:D 图1给出了IP首部结构,可以知道!P报文首部中不包含VLAN ID,它是数据链路层的标记。
分配给某校园网的地址块是202.105.192.0/19,该校园网包含()个C类网络。
A 9 B 16 C 30 D 32
正确答案:D 答案解析: 网络202.105.192.0/19的二进制表示为:11001010 01101001 11000000 00000000,即前19位是网络号。而C类地址前24位位网络地址,可表示2^(24-19)=32个这其中包含32个C类网络
某电脑无法打开任意网页,但是互联网即时聊天软件使用正常,造成该故障的原因可能是()
A IP地址配置错误 B DNS 配置错误 C 网卡故障 D 链路故障 正确答案:B
下列协议中,不属于安全协议的是( )。
A IPsec B SNMP C SFTP D HTTPS
正确答案:B 答案解析: SNMP是一种用于网络设备管理的协议,早期的版本没有任何安全设计。
TCP的序号单位是()。
A 赫兹 B 字节 C 比特 D 报文
正确答案:B、答案解析: TCP的序号是以字节为单位进行编号的。
下列算法属于Hash算法的是( )。 A SHA B DES C IDEA D RSA
正确答案:A 答案解析: SHA属于Hash算法,DES和IDEA属于对称加密算法,RSA属于非对称加密算法。
下列()属于哈希算法
A SHA-1 B AES C DES D RSA
正确答案:A 答案解析:SHA-1:这是一个哈希函数,用于生成数据的哈希值(或摘要)AES:这是一个对称加密算法,它本身不使用哈希算法。AES 是一种块密码,用于加密和解密数据。DES:同样,这也是一个对称加密算法,不使用哈希算法。DES 是较早的加密标准,现在已经不再安全RSA:这是一个公钥加密算法,它主要用于加密、解密和数字签名。
下面()命令可以查看网络配置.
A ping B netstat C ipconfig D telnet
正确答案:C 答案解析: ping是一个常用的网络诊断工具,用于测试目标主机(IP地址或域名)的网络连接状态。它通过发送 ICMP(lnternet Control Message Protocol)回显请求报文并等待回显应答报文来工作。如果收到应答报文,则说明目标主机可达,且可以根据报文往返时间来估计网络的延迟。netstat(网络统计)是一个显示网络连接、路由表、接口统计等的命令行工具。它通常用于查看本机的网络连接状态,如哪些端口正在被监听,哪些网络连接是活动的等。这对于网络故障排查和系统安全审计非常有。ipconfig(IP 配置)是一个在 Windows 操作系统中常用的命令,用于显示和修改 TCP/IP 网络设置,通过?ipconfig?命令,可以査看本机的 IP 地址、子网掩码、默认网关、DNS 服务器等信息。它还可以用于重置 TCP/IP 配置、释放和重新获取 DHCP 地址等。telnet是一个网络协议,用于在 Internet 或局域网内提供基于文本的双向交互通信服务。不过,由于安全性问题(明文传输数据和命令),现代的系统和应用很少使用原生的telnet 服务。但在网络诊断和测试中,telnet 命令有时仍被用作客户端工具,用于连接到远程的 telnet 服务器或端口,以测试网络连通性和服务状态。
局域网和广域网协议
以太网是一种计算机局域网组网技术。
以太网规范IEEE 802.3 是重要的局域网协议,包括:


上图依次为:目的MAC地址、源MAC地址、长度/类型、数据填充、校验。最小帧长:64字节。
无线局域网WLAN技术标准:IEEE802.11在WLAN 中,通常使用的拓扑结构
主要有3种形式:点对点型、HUB型和全分布型
广域网相关技术:同步光网络(SONET,利用光纤进行数字化信息通信)、数字数据网(DDN,利用数字信道提供半永久性连接电路以传输数据)、帧中继(FR,数据包交换技术)、异步传输技术(ATM,以信元为基础的面向连接的一种分组交换和复用技术)。
TCP/IP协议⭐
网络协议三要素:语法、语义、时序。其中语法部分规定传输数据的格式,语义部分规定所要完成的功能,时序部分规定执行各种操作的条件、顺序关系等。

网络层协议
IP:网络层最重要的核心协议,在源地址和目的地址之间传送数据报,无连接、不可靠。
ICMP:因特网控制报文协议,用于在IP主机、路由器之间传递控制消息。控制消息是指网络通不通、主机是否可达、路由是否可用等网络本身的消息。
ARP和RARP:地址解析协议,ARP将IP地址转换为物理地址,RARP将物理地址转换为IP地址
IGMP:网络组管理协议,允许因特网中的计算机参加多播,是计算机用做向相邻多目路由器报告多目组成员的协议,支持组播。
传输层协议
TCP:在IP协议提供的不可靠数据数据基础上,采用了重发技术,为应用程序提供了一个可靠的、面向连接的、全双工的数据传输服务。一般用于传输数据量比较少,且对可靠性要求高的场合。
UDP:是一种不可靠、无连接的协议,有助于提高传输速率,一般用于传输数据量大,对可靠性要求不高,但要求速度快的场合。

应用层协议
基于TCP的FTP、HTTP等都是可靠传输。基于UDP的DHCP、DNS等都是不可靠传输。
FTP:可靠的文件传输协议,用于因特网上的控制文件的双向传输。
HTTP:超文本传输协议,用于从www服务器传输超文本到本地浏览器的传输协议。使用SSL加密后的安全网页协议为HTTPS
SMTP和POP3:简单邮件传输协议,是一组用于由源地址到目的地址传送邮件的规则,邮件报文采用ASCII格式表示。
Telnet:远程连接协议,是因特网远程登录服务的标准协议和主要方式。
TFTP:不可靠的、开销不大的小文件传输协议。
SNMP:简单网络管理协议,由一组网络管理的标准协议,包含一个应用层协议、数据库模型和一组资源对象。该协议能够支持网络管理系统,泳衣监测连接到网络上的设备是否有任何引起管理师行关注的情况。
DHCP:动态主机配置协议,基于UDP,基于C/S模型,为主机动态分配IP地址,有三种方式:固定分配、动态分配、自动分配。
DNS:域名解析协议,通过域名解析出IP地址。



因特网中的域名系统(Domain Name system)是一个分层的域名相对,在根域下面是 顶级域,以下顶级域,()属于国家顶级域 A NET B EDU COM D:UK 正确答案:D 答案解析: 域名系统的分层结构为:根域,位于域名空间最顶层,一般用一个“.”表示。顶级域,一般代表一种类型的组织结构或国家地区,如 net,com,org,edu,gov,mil,cn,jp,hk级域,用来标明顶级域内的一个特定的组织,国际顶级域下面的二级域名由国家网 络部门统一管理如.cn 顶级域名下面设置的二级域名,com.cn、,net.cn、.edu.cn 等互联网上的域名体系中共有三类顶级域名,一类是地理顶级域名,例如,CN 代表中 国, JP 代表日本 UK代表英国等。另一类是类别顶级域名,如,COM(公司),NET(网络机构),ORG(组织机构),EDU(美国教育),GOV(美国政府部门),ARPA(美国 军方),INT(国际组织)
协议端口号对照表

在 0SI参考模型中能实现路由选择、拥塞控制与互连功能的层是() A.传输层 B.应用层C.网络层D.物理层 答案:C
在TCP/IP体系结构中,将IP地址转化为MAC地址的协议是()。
A.RARPB. ARP C.ICMP D. TCP 答案:B
解析:网络层协议ARP,地址转换协议,将网络层的IP地址转换为物理MAC地址。
下列网络互连设备中,属于物理层的是()。 A. 交换机 B. 中继器 C.路由器 D. 网桥 答案:B
传输介质
双绞线
将多根铜线按规则缠绕在一起,能够减少干扰;分为无屏蔽双绞线UTP和屏蔽双绞线STP,都是由一对铜线簇组成。也即我们常说的网线;双绞线的传输距离在100m以内。

无屏蔽双绞线UTP:价格低,安装简单,但可靠性相对较低,分为CAT3(3类UTP,速率为10Mbps)CAT4(4类UTP,与3类差不多,无应用)、CAT5(5类UTP,速率为100Mbps,用于快速以太网)、CAT5E(超5类UTP,速率为1000Mbps)、CAT6(6类UTP,用来替代CAT5E,速率也是1000Mbps)
屏蔽双绞线STP:比之UTP增加了一层屏蔽层,可以有效的提高可靠性,但对应的价格高,安装麻烦,一般用于对传输可靠性要求很高的场合。
网线
网线有如下两种安装标准:都是八根不同颜色的网线,按照不同的顺序排序,插入水晶头中区分在第1236四根网线的位置不同。

光纤
光纤:由纤芯和包层组成,传输的光信号在纤芯中传输,然而从PC端出来的信号都是电信号,要经过光纤传输的话,就必须将电信号转换为光信号。
多模光纤MMF:纤芯半径较大,因此可以同时传输多种不同的信号,光信号在光纤中以全反射的形式传输,采用发光二极管LED为光源,成本低,但是传输的效率和可靠性都较低,适合于短距离传输其传输距离与传输速率相关,速率为100Mbps时为2KM,速率为1000Mbps时为550m。

单模光纤SMF:纤芯半径很小,一般只能传输一种信号,采用激光二极管LD作为光源,并且只支持激光信号的传播,同样是以全反射形式传播,只不过反射角很大,看起来像一条直线,成本高,但是传输距离远,可靠性高。传输距离可达5KM。

无线信道:分为无线电波和红外光波

通信方式和交换方式
通信方向
通信方向:数据通信是指发送方发送数据到接收方,这个传输过程可以分类如下
单工:只能由设备A发给设备B,即数据流只能单向流动。
半双工:设备A和设备B可以互相通信,但是同一时刻数据流只能单向流动。
全双工:设备A和设备B在任意时刻都能互相通信。

同步方式
异步传输:发送方每发送一个字符,需要约定一个起始位和停止位插入到字符的起始和结尾处这样当接收方接收到该字符时能够识别,但是这样会造成资源浪费,传输效率降低。
同步传输:以数据块为单位进行传输,当发送方要发送数据时,先发送一个同步帧,接收方收到后做好接收准备,开始接收数据块,结束后又会有结束帧确认,这一次传输一个数据块,效率高
串行传输:只有一根数据线,数据只能1bit挨个排队传送,适合低速设备、远距离的传送,一般用于广域网中。
并行传输:有多根数据线,可以同时传输多个bit数据,适合高速设备的传送,常用语计算机内部各硬件模块之间。
交换方式⭐
电路交换:通信一方进行呼叫,另一方接收后,在二者之间会建立一个专用电路,特点为面向连接、实时性高、链路利用率低,一般用于语音视频通信。
报文交换:以报文为单位,存储转发模式,接收到数据后先存储,进行差错校验,没有错误则转发,有错误则丢弃,因此会有延时,但可靠性高,是面向无连接的。
分组交换:以分组为单位,也是存储转发模式,因为分组的长度比报文小,所以时延小于报文交换,又可分为三种方式:
数据报:是现在主流的交换方式,各个分组携带地址信息,自由的选择不同的路由路径传送到接收方,接收方接收到分组后再根据地址信息重新组装成原数据,是面向无连接的,但是不可靠的
虚电路:发送方发送一个分组,接收方收到后二者之间就建立了一个虚拟的通信线路,二者之间的分组数据交互都通过这条线路传送,在空闲的时候这条线路也可以传输其他数据,是面向连接的,可靠的。
信元交换:异步传输模式ATM采用的交换方式,本质是按照虚电路方式进行转发,只不过信元是固定长度的分组,共53B,其中5B为头部,48B为数据域,也是面向连接的,可靠的。
以下关于光纤的说法中,错误的是() A.单模光纤的纤芯直径更细 B.单模光纤采用 LED 作为光源 C.多模光纤比单模光纤的传输距离近 D.多模光纤中光波在光导纤维中以多种模式传播 【答案】B
数据通信模型按照数据信息在传输链路上的传送方向,可以分为三类。下列选项中,()不属于这三类传输方式。 A、单工通信:信号只能向一个方向传送
B、半双工通信:信息的传递可以是双向的
C、全双工通信:通信的双方可以同时发送和接收信息
D、全单工通信:信号同时向两个方向传输 答案:D
解析:根据数据信息在传输线上的传送方向,数据通信方式分为单工通信 半双工通信和全双工通信3种。
IP地址表示
机器中存放的IP地址是32位的二进制代码,每隔8位插入一个空格,可提高可读性,为了便于理解和设置,一般会采用点分十进制方法来表示:将32位二进制代码每8位二进制转换成十进制,就变成了4个十进制数,而后在每个十进制数间隔中插入,如下所示,最终为128.11.3.31:

因为每个十进制数都是由8个二进制数转换而来,因此每个十进制数的取值范围为0-255(掌握二进制转十进制的快速计算方法,牢记2的幂指数值,实现快速转换)。
分类IP地址
IP地址分四段,每段八位,共32位二进制数组成。在逻辑上,这32位IP地址分为网络号和主机号,依据网络号位数的不同,可以将IP地址分为以下几类:

无分类编址
即不按照ABC类规则,自动规定网络号,无分类编址格式为:IP地址/网络号,示例:128.168.0.11/20表示的IP地址为128.168.0.11,其网络号占20位,因此主机号占32-20=12位,也可以划分子网。
特殊IP地址
公有地址:通过它直接访问因特网。是全网唯一的IP地址。
私有地址:属于非注册地址,专门为组织机构内部使用,不能直接访问因特网
下表所示为私有地址范围

其他特殊地址如下表所示:

子网⭐
重要概念
IP地址:是用于标识网络中设备的唯一地址。IPv4地址由32位二进制数表示,通常以4组十进制数字表示(如
192.168.1.1)。每组数字表示8位(二进制)地址,也称为“八位组”(octet)。IP地址分为网络部分和主机部分。网络部分用于标识网络,而主机部分用于标识网络中的具体设备。
子网掩码:是用于划分IP地址中的网络部分和主机部分的工具。它与IP地址的每一位进行“与”运算,决定IP地址的哪一部分表示网络,哪一部分表示主机。子网掩码也是32位的二进制数,与IP地址类似,通常表示为四个十进制数字(如
255.255.255.0)。子网掩码中的1表示网络部分,0表示主机部分。
CIDR(无类别域间路由,Classless Inter-Domain Routing):是一种表示子网掩码的简洁方式,使用“斜杠加位数”的格式表示网络部分的长度,如
192.168.1.0/24。这里的/24表示子网掩码有24位是1,即255.255.255.0。
子网划分:子网划分是将一个IP地址块分成多个较小的子网络,以便更有效地利用IP地址空间。通过调整子网掩码的长度(增加网络部分的位数),可以将一个较大的网络划分为多个较小的子网,每个子网都有自己的网络地址范围。此时IP地址组成为:网络号+子网号+主机号,网络号和子网号都为1,主机号都为0,这样的地址为子网掩码
网络地址和广播地址:网络地址:子网中第一个IP地址,所有主机位都为0,用于标识子网。它不能分配给具体设备。例如,对于
192.168.1.0/24网络,192.168.1.0是网络地址。广播地址:子网中最后一个IP地址,所有主机位都为1,用于向子网中的所有设备发送广播数据包。例如,对于192.168.1.0/24网络,192.168.1.255是广播地址。
可用主机数:一个子网中可用的主机地址数由主机部分的位数决定,计算公式为
2^h - 2,其中h是主机部分的位数。减去2是因为网络地址和广播地址不能分配给主机。例如,子网掩码/24的主机部分有8位,因此每个子网可以容纳2^8 - 2 = 254台主机。
子网划分示例:假设有一个C类网络
192.168.1.0/24,默认子网掩码是255.255.255.0(24个1)。如果我们想划分4个子网,则需要3位用于子网划分(因为2^3 = 8个子网),新的子网掩码变为/27,即255.255.255.224。每个子网有32个IP地址,其中30个可用于主机(减去网络地址和广播地址)。
实战演练
题目一
某公司网络的地址是 192.168.192.0/20,要把该网络分成 32 个子网,则对应的子网掩码应该是(),每个子网2可分配的主机地址数是()。
答案解析:IPv4地址用4个字节即32位表示,本题“/20”代表前20位作为网络地址,第20至第31位为主机地址。现需要将该网络划分32个子网,需要从主机位中取5位(2^5=32),剩余第25至31位为主机号(占7位)。如图所示。因此子网掩码占25位(20+5),为255.255.255.128。主机号减掉全是0(本网地址)和全是1(广播地址)的,实际可分配的主机数为2的7次方-2=126个。
注意:25位子网掩码为什么对应的是:255.255.255.128
因为25位对应1的位数:11111111.11111111.11111111.10000000。3组8个1,即一共25个1
将二进制转换成十进制:8个1表示255,最后一组2的7次方为128,最后是255.255.255.128

题目二
把网络117.15.32.0/23划分为117.15.32.0/27,得到的子网是()个,每个子网中可使用的主机地址是()个
A.4 B.8 C. 16 D.32
A.30 B.31 C.32 D.34 答案:C A 解析:可知网络号从23变为27,说明拿出了4位作为子网号,可以划分出2的4次方=16个子网,此时主机号是32-27=5位,共2的5次方-2=30个主机地址(主机地址不能为全0和全1)。
分配给某公司网络的地址块是220.17.192.0/20,该网络被划分为()个C类子网,不属于该公司网络的子网地址是() A.4 B.8 C. 16 D.32
A 220.17.203.0 B. 220.17.205.0 C.220.17.207.0 D.220.17.213.0 答案:C 解析:共20位网络号,C类子网有24位网络号,因此可以从主机中取4位出来划分C类子网,共2^4=16个C类子网,不属于该公司网络子网,也即看前20位网络号是否相同,将选项一转化为二进制即可
下列地址中,属于子网89.32.0.0/12的地址是()。
A 89.33.203.123 B 89.80.68.126 C 89.79.65.207 D 89.69.206.254
正确答案:A,解析:要判断一个 IP 地址是否属于某个子网,需要将该 IP 地址与子网掩码进行“与”操作,然后将结果与子网的网络地址进行比较。如果结果与网络地址一致,那么该 IP 地址属于该子网。
子网为
89.32.0.0/12。其中/12表示子网掩码为 12 位。子网掩码/12的二进制表示为:11111111.11110000.00000000.00000000,网络地址为89.32.0.0,其二进制表示为:01011001.00100000.00000000.00000000,89.33.203.123IP 地址的二进制表示:01011001.00100001.11001011.01111011,与子网掩码进行“与”操作:01011001.00100001.00000000.00000000,结果为89.32.0.0,属于子网。
题目三
一个C类网段中划分5个子网,每个子网最少使用20台主机,应使用的子网掩码是()。 255.255.255.128 255.255.255.240 255.255.255.224 255.255.255.192
答案:C
IPv4 地址 = 32 位(二进制位) 子网掩码 = 用连续的 1 表示网络位,连续的 0 表示主机位
以
255.255.255.128为例:✅ 1. 转换成 CIDR 表示法
255.255.255.128 → 二进制表示: 11111111.11111111.11111111.10000000 = 有 25 个连续的 1 → 所以叫做 /25✅ 2. 主机位是多少?
总共 32 位 - 网络位 25 = 主机位 7✅ 3. 每个子网最多支持多少主机?
用主机位计算:
2^7 = 128 个地址 减去 2 个特殊地址(全 0 是网络地址,全 1 是广播地址)→ 可用 126 个主机地址✅ 4. 能划分多少个子网?
默认 C 类地址是
/24(前 24 位为网络位) 现在是/25,说明从主机位借用了 1 位来当子网位划分子网数 = 2^子网位数 = 2^1 = 2 个子网
🔁 类似地,来看后面几个:
子网掩码 二进制结尾 CIDR 主机位 可用主机数 子网数 255.255.255.128 10000000/25 7 位 2⁷ - 2 = 126 2⁽²⁵⁻²⁴⁾ = 2 255.255.255.192 11000000/26 6 位 2⁶ - 2 = 62 2⁽²⁶⁻²⁴⁾ = 4 255.255.255.224 11100000/27 5 位 2⁵ - 2 = 30 2⁽²⁷⁻²⁴⁾ = 8 255.255.255.240 11110000/28 4 位 2⁴ - 2 = 14 2⁽²⁸⁻²⁴⁾ = 16
📌 总结计算逻辑:
CIDR 表示法
/n→ n 是网络位数,主机位 = 32 - n主机数计算公式:
2^主机位 - 2子网数计算公式:
2^借用的主机位数(对 C 类来说,原始是 24 位网络位)
IPv6
主要是为了解决IPv4地址数不够用的情况而提出的设计方案,IPv6具有以下特性
IPv6地址长度为128位,地址空间增大了2^96倍
灵活的IP报文头部格式,使用一系列固定格式的扩展头部取代了IPv4中可变长度的选项字段。IPv6中选项部分的出现方式也有所变化,使路由器可以简单撸过选项而不做任何处理,加快了报文处理速度:IPv6简化了报文头部格式,加快报文转发,提高了吞吐量;
提高安全性,身份认证和隐私权是IPv6的关键特性;支持更多的服务类型;
允许协议继续演变,增加新的功能,使之适应未来技术的发展。
IPv4和IPv6的过渡期间,主要采用三种基本技术:
双协议栈:主机同时运行IPv4和IPv6两套协议栈,同时支持两套协议,一般来说IPv4和IPv6地址之间存在某种转换关系,如IPv6的低32位可以直接转换为IPv4地址,实现互相通信。
隧道技术:这用来在IPv4网络之上建立一条能够传输IPv6数据报的隧道,例如可以将IPv6数据报当做IPv4数据报的数据部分加以封装,只需要加一个IPv4的首部,就能在IPv4网络中传输IPv6报文。
翻译技术:利用一台专门的翻译设备(如转换网关),在纯IPv4和纯IPv6网络之间转换IP报头的地址,同时根据协议不同对分组做相应的语义翻译,从而使纯IPv4和纯IPv6站点之间能够透明通信。
网络规划与设计

三层模型将网络划分为核心层、汇聚层和接入层,每一层都有着特定的作用。
核心层提供不同区域之间的最佳路由和高速数据传送;
汇聚层将网络业务连接到接入层,并且实施与安全、流量、负载和路由相关的策略;
接入层为用户提供了在本地网段访问应用系统的能力,还要解决相邻用户之间的互访需要,接入层要负责一些用户信息(例如用户IP地址、MAC地址和访问 日志等)的收集工作和用户管理功能(包括认证和计费等)

建筑物综合布线系统PDS:
工作区子系统:实现工作区终端设备到水平子系统的信息插座之间的互联。
水平布线子系统:实现信息插座和管理子系统之间的连接。
设备间子系统:实现中央主配线架与各种不同设备之间的连接。
垂直干线子系统:实现各楼层设备间子系统之间的互连。
管理子系统:连接各楼层水平布线子系统和垂直干缆线,负责连接控制其他子系统为连接其他子系统提供连接手段。
建筑群子系统:各个建筑物通信系统之间的互联

以下关于层次化局域网模型中核心层的叙述,正确的是
A.为了保障安全性,对分组要进行有效性检查
B.将分组从一个区域高速地转发到另一个区域
C.由多台二、三层交换机组成
D.提供多条路径来缓解通信瓶颈 答案:B
结构化布线系统分为六个子系统,其中水平子系统()
A.由各种交叉连接设备以及集线器和交换机等设备组成 B.连接了干线子系统和工作区子系统, C.由终端设备到信息插座的整个区域组成 D.实现各楼层设备间子系统之间的互连 答案:B:解析:水平子系统是指的,从楼层管理间到信息插口这一段,它连接了垂直干线子系统与工作区子系统。
磁盘冗余阵列RAID
基础知识

RAID即磁盘冗余阵列技术,将数据分散存储在不同磁盘中,可并行读取,可冗余存储,提高磁盘访问速度,保障数据安全性。
RAID0将数据分散的存储在不同磁盘中,磁盘利用率100%,访问速度最快,但是没有提供冗余和错误修复技术;
RAID1在成对的独立磁盘上产生互为备份的数据,增加存储可靠性,可以纠错,但磁盘利用率只有50%:

RAID2将数据条块化的分布于不同硬盘上,并使用海明码校验;
RAID3使用奇偶校验,并用单块磁盘存储奇偶校验信息(可靠性低于RAID5);
RAID5在所有磁盘上交叉的存储数据及奇偶校验信息所有校验信息存储总量为一个磁盘容量但分布式存储在不同的磁盘上),读/写指针可同时操作;

RAID0+1(是两个RAID0,若一个磁盘损坏,则当前RAID0无法工作,即有一半的磁盘无法工作)
RAID1+0(是两个RAID1,不允许同一组中的两个磁盘同时损坏)与RAID1原理类似,磁盘利用率都只有50%,但安全性更高。

实战练习
问题:假如有3块容量是80G的硬盘做RAID 5阵列,则这个RAID 5的容量是();而如果有2块80G的盘和1块40G的盘,此时RAID 5的容量是()。
解答:RAID 5 阵列的容量计算是总硬盘容量减去一块硬盘的容量,因为 RAID 5 通过分布式奇偶校验提供容错能力。三块 80GB 硬盘的 RAID 5 容量: RAID 5 的容量 = (硬盘数量 - 1) * 单块硬盘容量 所以,(3 - 1) * 80GB = 2 * 80GB = 160GB
两块 80GB 和一块 40GB 硬盘的 RAID 5 容量: RAID 5 的总容量取决于最小容量的硬盘。如果容量不同,RAID 5 的容量以最小容量硬盘为基准。 RAID 5 的容量 = (硬盘数量 - 1) * 最小容量硬盘 所以,(3 - 1) * 40GB = 2 * 40GB = 80GB
网络存储技术

直接附加存储(DAS):是指将存储设备通过ISCSI接口直接连接到一台服务器上使用,其本身是硬件的堆叠,存储操作依赖于服务器,不带有任何存储操作系统。
存在问题:在传递距离、连接数量、传输速率等方面都受到限制。容量难以扩展升级:数据处理和传输能力降低;服务器异常会波及存储器。
网络附加存储(NAS):通过网络接口与网络直接相连,由用户通过网络访问,有独立的存储系统如下所示。NAS存储设备类似于一个专用的文件服务器,去掉了通用服务器大多数计算功能,而仅仅提供文件系统功能。以数据为中心,将存储设备与服务器分离,其存储设备在功能上完全独立于网络中的主服务器。客户机与存储设备之间的数据访问不再需要文件服务器的干预,同时它允许客户机与存储设备之间进行直接的数据访问,所以不仅响应速度快,而且数据传输速率也很高
NAS的性能特点是进行小文件级的共享存取:支持即插即用;可以很经济的解决存储容量不足的问题,但难以获得满意的性能。

存储区域网(SAN):SAN是通过专用交换机将磁盘阵列与服务器连接起来的高速专用子网。它没有采用文件共享存取方式,而是采用块(block)级别存储。SAN是通过专用高速网将一个或多个网络存储设备和服务器连接起来的专用存储系统,其最大特点是将存储设备从传统的以太网中分离了出来,成为独立的存储区域网络SAN 的系统结构。根据数据传输过程采用的协议,其技术划分为FCSAN(光纤通道)、IPSAN(IP网络)和IBSAN(无线带宽)技术。
其他考点
网络地址翻译NAT:公司内有很多电脑,在公司局域网内可以互联通信,但是要访问外部因特网时,只提供固定的少量IP地址能够访问因特网,将公司所有电脑这个大的地址集合映射到能够访问因特网的少量IP地址集合的过程就称为NAT。很明显,使用了NAT后,一个公司只有少量固定IP地址可以上网,大大减少了IP地址的使用量。
默认网关:一台主机可以有多个网关。默认网关的意思是一台主机如果找不到可用的网关,就把数据包发给默认指定的网关,由这个网关来处理数据包。现在主机使用的网关,一般指的是默认网关。默认网关的IP地址必须与本机IP地址在同一个网段内,即同网络号。
虚拟局域网VLAN:是一组逻辑上的设备和用户,这些设备和用户并不受物理位置的限制,可以根据功能、部门及应用等因素将它们组织起来,相互之间的通信就好像它们在同一个网段中一样。VLAN工作在0SI参考模型的第2层和第3层:一个VLAN就是一个广播域,VLAN之间的通信是通过第3层的路由器来完成的。与传统的局域网技术相比较,VLAN技术更加灵活,它具有以下优点: 网络设备的移动、添加和修改的管理开销减少;可以控制广播活动;可提高网络的安全性。
虚拟专用网VPN:是在公用网络上建立专用网络的技术。其之所以称为虚拟网,主要是因为整个VPN网络的任意两个节点之间的连接并没有传统专网所需的端到端的物理链路,而是架构在公用网络服务商所提供的网络平台,如Internet、ATM(异步传输模式〉、Frame Relay (帧中继)等之上的逻辑网络,用户数据在逻辑链路中传输。
PPP:安全认证介绍:PPP的NCP可以承载多种协议的三层数据包。PPP使用LCP控制多种链路的参数(建立、认证、压缩、回拨)。PPP的认证类型:pap认证是通过二次握手建立认证(明文不加密),chap挑战握手认证协议通过三次握手建立认证(密文采用MD5加密)。PPP的双向验证,采用的是chap的主验证风格。PPP的加固验证,采用的是两种(pap,chap)验证同时使用
冲突域和广播域:路由器可以阻断广播域和冲突域,交换机只能阻断冲突域,因此一个路由器下可以划分多个广播域和多个冲突域:一个交换机下整体是一个广播域,但可以划分多个冲突域;而物理层设备集线器下整体作为一个冲突域和一个广播域。
一个虚拟局域网是一个( ) A.广播域 B.冲突域 C.组播域 D.物理上隔离的区域 答案:A 解析:局域网是二层网络,无法隔离广播域,因此局域网整体是一个广播域。
以下关于URL的说法中,错误的是 A.使用www.abC.com和abC.com打开的是同一个页面
B.在地址栏中输入www.abC.com 默认使用http协议
C.www.abC.com中的“www”是主机名
D.www.abC.com中的“abC.com”是域名
试题答案:A
www.abC.com和abC.com实际上是两个不同的主机名(子域名不同)。它们可能指向同一个页面,但这取决于服务器是否做了相关配置(如重定向或别名解析)。
因此,“打开的是同一个页面”不是一定成立的,选项说法过于绝对,错误。
选项 正确性 说明 B. 在地址栏中输入 www.abC.com 默认使用 http 协议 ✅ 浏览器默认使用 HTTP 协议,若未指定为 https://C. www.abC.com 中的“www”是主机名 ✅ “www” 是主机名(子域名),主域是 abC.comD. www.abC.com 中的 “abC.com” 是域名 ✅ 正确, abC.com是完整的域名,www是它的子域名
安全性知识
历年真题考情:本章节每年会考2分左右,基本无超纲。

信息安全系统的体系架构
X轴是“安全机制”,为提供某些安全服务,利用各种安全技术和技巧,所形成一个较为完善的机构体系
Y轴是“OSI网络参考模型”
Z轴是“安全服务”。就是从网络中的各个层次提供给信息应用系统所需要的安全服务支持。由X、Y、Z三个轴形成的信息安全系统三维空间就是信息系统的“安全空间”
随着网络逐层扩展,这个空间不仅范围逐步加大,安全的内涵也就更丰富,达到具有认证、权限、完整、加密和不可否认五大要素,也叫作“安全空间”的五大属性。
信息安全含义及属性
保护信息的保密性、完整性、可用性,另外也包括其他属性
如:真实性、可核查性、不可抵赖性和可靠性。
保密性:信息不被泄漏给未授权的个人、实体和过程或不被其使用的特性,包括:
(1) 最小授权原则 (2) 防暴露 (3)信息加密 (4)物理保密
完整性:信息未经授权不能改变的特性。影响完整性的主要因素有设备故障误码、人为攻击和计算机病毒等。保证完整性的方法包括:(1)协议:通过安全协议检测出被删除、失效、被修改的字段。(2纠错编码方法:利用校验码完成检错和纠错功能。3密码校验和方法。数字签名:能识别出发送方来源。(4)公证:请求系统管理或中介机构证明信息的真实性(5)
可用性:需要时,授权实体可以访问和使用的特性。一般用系统正常使用时间和整个工作时间之比来度量。手资源 独家更新&售后 认
真实性:指对信息的来源进行判断,能对伪造来源的信息予以鉴别。
可核查性:系统实体的行为可以被独一无二的追溯到该实体的特性,这个特性就是要求该实体对其行为负责,为探测和调查安全违规事件提供了可能性。
不可抵赖性:是指建立有效的责任机制,防止用户否认其行为,这一点在电子商务中是极其重要的。
可靠性:系统在规定的时间和给定的条件下,无故障地完成规定功能的概率
安全需求
可划分为物理线路安全、网络安全、系统安全和应用安全从各级安全需求字面上也可以理解:
物理线路就是物理设备、物理环境
网络安全指网络上的攻击、入侵
系统安全指的是操作系统漏洞、补丁等;
应用安全就是上层的应用软件,包括数据库软件

信息安全技术
对称加密技术
数据的加密和解密的密钥(密码)是相同的,属于不公开密钥加密算法。其缺点是加密强度不高(因为密钥位数少)且密钥分发困难(因为密钥还需要传输给接收方,也要考虑保密性等问题)优点是加密速度快,适合加密大数据
常见的对称密钥加密算法如下
DES:替换+移位、56位密钥、64位数据块、速度快,密钥易产生
3DES:三重DES,两个56位密钥K1、K2。加密:K1加密->K2解密->K1加密解密:K1解密->K2加密->K1解密
AES:是美国联邦政府采用的一种区块加密标准,这个标准用来替代原先的DES对其的要求是“至少像3DES一样安全”
RC-5:RSA数据安全公司的很多产品都使用了RC-5。
IDEA:128位密钥,64位数据块,比DES的加密性好,对计算机功能要求相对低

非对称加密技术
数据的加密和解密的密钥是不同的,分为公钥和私钥。是公开密钥加密算法其缺点是加密速度慢。优点是安全性高,不容易破解。
非对称技术的原理是:发送者发送数据时,使用接收者的公钥作加密密钥私钥作解密密钥,这样只有接收者才能解密密文得到明文。安全性更高,因为无需传输密钥。但无法保证完整性。如下:


常见的非对称加密算法如下RSA:512位(或1024位)密钥,计算机量极大,难破解Elgamal、ECC(椭圆曲线算法)、背包算法、Rabin、D-H等
相比较可知,对称加密算法密钥一般只有56位,因此加密过程简单,适合加密大数据,也因此加密强度不高;而非对称加密算法密钥有1024位,相应的解密计算量庞大,难以破解,却不适合加密大数据,一般用来加密对称算法的密钥,这样,就将两个技术组合使用了,这这也是数字信封的原理
数字信封原理:信是对称加密的密钥,数字信封就是对此密钥进行非对称加密,具体过程:发送方将数据用对称密钥加密传输,而将对称密钥用接收方公钥加密发送给对方。接收方收到数字信封,用自己的私钥解密信封,取出对称密钥解密得原文。
数字信封运用了对称加密技术和非对称加密技术,本质是使用对称密钥加密数据,非对称密钥加密对称密钥,解决了对称密钥的传输问题。
信息摘要
保证数据完整性,确保数据不被人修改
所谓信息摘要,就是一段数据的特征信息,当数据发生了改变,信息摘要也会发生改变,发送方会将数据和信息摘要一起传给接收方,接收方会根据接收到的数据重新生成一个信息摘要,若此摘要和接收到的摘要相同,则说明数据正确。信息摘要是由哈希函数生成的。
信息摘要的特点:不算数据多长,都会产生固定长度的信息摘要;任何不同的输入数据,都会产生不同的信息摘要:单向性,即只能由数据生成信息摘要不能由信息摘要还原数据
信息摘要算法:MD5(产生128位的输出)、SHA-1(安全散列算法,产生160位的输出,安全性更高)

数字签名
唯一标识一个发送方,发送者发送数据时,使用发送者的私钥进行加密,接收者收到数据后,只能使用发送者的公钥进行解密,这样就能唯一确定发送方,这也是数字签名的过程但无法保证机密性。如下


用户甲和乙要进行安全通信,通信过程需确认双方身份和消息不可否认,甲和乙通信时可使用()来对用户的身份进行认证,使用()确保消息不可否认。
A 消息加密 B 信息摘要 C 数字证书 D 数字签名
A 消息加密 B 信息摘要 C 数字证书 D 数字签名
正确答案:C D答案解析:第一空考查的是关于用户身份进行认证也就是数字签名的认证,这里使用的应该是发送方公钥,这4个选项中,能包含发送方公钥的只有C选项数字证书:第二空确保消息不可否认,也就是考查确保发送者身份的不可抵赖,所以这里使用的应该是发送方的数字签名。
公钥基础设施PKI
是以不对称密钥加密技术为基础,以数据机密性、完整性身份认证和行为不可抵赖性为安全目的,来实施和提供安全服务的具有普适性的安全基础设施
数字证书一个数据结构,是一种由一个可信任的权威机构签署的信息集合。在不同的应用中有不同的证书。如x.509证书必须包含下列信息:(1)版本号(2)序列号(3)签名算法标识符(4)认证机构(5)有效期限(6)主题信息(7)认证机构的数字签名(8)公钥信息。
公钥证书主要用于确保公钥及其与用户绑定关系的安全。这个公钥就是证书所标识的那个主体的合法的公钥。任何一个用户只要知道签证机构的公钥,就能检查对证书的签名的合法性。如果检查正确,那么用户就可以相信那个证书所携带的公钥是真实的,而且这个公钥就是证书所标识的那个主体的合法的公钥例如驾照。
签证机构CA:负责签发证书、管理和撤销证书。是所有注册用户所信赖的权威机构,CA在给用户签发证书时要加上自己的数字签名,以保证证书信息的真实性。任何机构可以用CA的公钥来验证该证书的合法性
访问控制
访问控制是指主体依据某些控制策略或权限对客体本身或是其资源进行的不同授权访问。访问控制包括3个要素,即主体、客体和控制策略。
访问控制包括认证、控制策略实现和审计3方面的内容。访问控制矩阵(ACM)是通过矩阵形式表示访问控制规则和授权用户权限的方法。主体作为行,客体作为列。

(2)访问控制表(ACL)。目前最流行、使用最多的访问控制实现技术。每个客体有一个访问控制表是系统中每一个有权访问这个客体的主体的信息。这种实现技术实际上是按列保存访问矩阵。
(3)能力表。对应于访问控制表,这种实现技术实际上是按行保存访问矩阵。每个主体有一个能力表是该主体对系统中每一个客体的访问权限信息。使用能力表实现的访问控制系统可以很方便地查询某一个主体的所有访问权限。

(4)授权关系表。每一行(或者说元组)就是访问矩阵中的一个非空元素,是某一个主体对应于某一个客体的访问权限信息。如果授权关系表按主体排序,查询时就可以得到能力表的效率;如果按客体排序查询时就可以得到访问控制表的效率。


实战演练
数字签名技术属于信息系统安全管理中保证信息()的技术
A、保密性 B、可用性 C、完整性 D、可靠性 【答案】C
解析:数字签名是保证信息传输的完整性、发送者的身份认证、防止交易中的抵赖发生
为保障数据的存储和运输安全,防止信息泄露,需要对一些数据进行加密。由于对称密码算法 (),所以特别适合对大量的数据进行加密。 A、比非对称密码算法更安全 B、比非对称密码算法效率更高
C、比非对称密码算法密钥更长 D、还能同时用于身份认证
【答案】B
假设A和B之间要进行加密通信,则正确的非对称加密流程是
①A和B都要产生一对用于加密和解密的加密密钥和解密密钥
②)A将公钥传送给B,将私钥自己保存,B将公钥传送给A,将私钥自己保存
③A发送消息给B时,先用B的公钥对信息进行加密,再将密文发送给B
④B收到A发来的消息时,用自己的私钥解密
A.①2③4B.①③42 C.③①24 D.②③①4【答案】A
甲向乙发送其数据签名,要验证该签名,乙可使用()对该签名进行解密
A.甲的私钥 B.甲的公钥 C.乙的私钥D.乙的公钥【答案】B
数字签名的基本原理是:
甲使用自己的私钥对消息或消息摘要进行签名(加密);
乙收到消息和签名后,使用甲的公钥进行验证(解密);
如果验证成功,说明消息确实来自甲,且未被篡改。
某Web网站向CA申请了数字证书。用户登录该网站时,通过验证(),可确认该数字证书的有效性,从而()。请回答第2个问题
A 向网站确认自己的身份 B 获取访问网站的权限 C 和网站进行双向认证 D 验证该网站的真伪
正确答案:D 答案解析: Web网站向CA申请数字证书。用户登录该网站时,通过验证CA的签名,来确认该数字证书的有效性,从而验证该网站的真伪。
下列认证方式安全性较低的是()
A 生物认证 B 多因子认证 C 口令认证 D U盾认证
正确答案:C 答案解析: 口令认证是基于用户所知道的秘密而进行的认证技术,优点是简单、易于实现。但是,口令认证的不足是容易受到攻击,主要攻击方式有窃听、重放、中间人攻击、口令猜测等。
以下算法中属于非对称加密算法的是()
A DES B RSA C AES D MD5
正确答案:B 答案解析: RSA是非对称加密算法。
非对称加密算法中,加密和解密使用不同的密钥,下面的加密算法中 ()属于非对称加密算法。若甲、乙采用非 对称密钥体系进行保密通信,甲用乙的公钥加密数据文件,乙使用()来对数据文件进行解密。
A AES B RSA C IDEA D DES
A 甲的公钥 B 甲的私钥 C 乙的公钥 D 乙的私钥
正确答案:BD本题考查信息安全中的非对称加密算法。常见的对称加密算法包括:DES,3DES,RC-5,IDEA,AES等常见的非对称加密算法包括:RSA,ECC等。常见的信息摘要算法包括:SHA,MD5,HMAC等。在使用非对称加密体制进行加解密时,甲使用乙的公钥加密,则乙使用配套的私钥(乙的私钥)解密
数字签名首先需要生成消息摘要,然后发送方用自己的私钥对报文摘要进行加密,接收方用发送方的公钥验证真伪。生成消息摘要的目的是(65),对摘要进行加密的目的是(66)。
A 防止窃听 B 防止抵赖 C 防止篡改 D 防止重放
A 防止窃听 B 防止抵赖 C 防止篡改 D 防止重放
正确答案:C B答案解析:报文摘要用于对发送的报文生成一个非常小的摘要信息。这个摘要信息保证原报文的完整性,即原报文只要有一位被改变,则摘要信息就会不匹配。用私钥对摘要做加密,不仅保证了摘要的私密性,还可以防止抵赖。因为只有匹配的公钥能够解开。也就是说,如果用某人的公钥能够解开报文,说明就是某人做的。
PKI体系中,由SSL/TSL实现HTTPS应用,浏览器和服务器之间用于加密HTTP消息的方式是().如果服务器证书被撇销那么所产生的后果是()
A 对方公钥+公钥加密 B 本方公钥+公钥加密 C 会话密钥+公钥加密 D 会话密钥+对称加密
A 服务器不能执行加解密 B 服务器不能执行签名
C 客户端无法再信任服务器 D 客户端无法发送加密信息给服务器
正确答案:D C答案解析: 浏览器和服务器之间在HTTPS协议的握手阶段,会使用服务器的公钥加密一个随机会话密钥,并将其发送给服务器。服务器收到加密的会话密钥后,会使用其私钥解密得到原始的会话密钥。这个会话密钥是对称的,即浏览器和服务器都拥有这个密钥。然后,浏览器和服务器之间就使用这个会话密钥来加密和解密HTTP消息。因此,浏览器和服务器之间用于加密HTTP消息的方式是会话密钥+对称加密。
下列措施中,( )可以保证数据的可靠性。
A 访问控制 B 数据加密 C 鉴别 D 异地数据备份
正确答案:D 答案解析: A、访问控制:这主要关注谁可以访问哪些资源,但并不能直接保证数据的可靠性。B、数据加密:虽然数据加密可以增强数据的安全性,防止数据在传输或存储过程中被未经授权地访问,但它并不直接保证数据的可靠性。即使数据被加密,它仍然可能因各种原因如硬件故障、软件错误等)而损坏或丢失。 C、鉴别:鉴别主要关注验证用户或系统的身份,确保通信的双方是它们所声称的身份,但这与数据的可靠性不直接相关。 D、异地数据备份:异地数据备份通过将数据复制到地理上不同的位置,来防止数据丢失或损坏。当原始数据发生损坏、丢失或被篡改时,可以从备份中恢复数据,从而保证了数据的可靠性
网络安全技术
防火墙
防火墙是在内部网络和外部因特网之间增加的一道安全防护措施,分为网络级防火墙和应用级防火墙。
网络级防火墙层次低,但是效率高,因为其使用包过滤和状态监测手段,般只检验网络包外在(起始地址、状态)属性是否异常,若异常,则过滤掉不与内网通信,因此对应用和用户是透明的。
但是这样的问题是,如果遇到伪装的危险数据包就没办法过滤,此时,就要依靠应用级防火墙,层次高,效率低,因为应用级防火墙会将网络包拆开,具体检查里面的数据是否有问题,会消耗大量时间,造成效率低下,但是安全强度高。
入侵检测系统
入侵检测系统:IDS防火墙技术主要是分隔来自外网的威胁,却对来自内网的直接攻击无能为力此时就要用到入侵检测IDS技术,位于防火墙之后的第二道屏障,作为防火墙技术的补充。
原理:监控当前系统/用户行为,使用入侵检测分析引擎进行分析,这里包含一个知识库系统,囊括了历史行为、特定行为模式等操作,将当前行为和知识库进行匹配,就能检测出当前行为是否是入侵行为,如果是入侵,则记录证据并上报给系统和防火墙,交由它们处理
不同于防火墙,IDS入侵检测系统是一个监听设备,没有跨接在任何链路上无须网络流量流经它便可以工作。因此,对IDS的部署,唯一的要求是:IDS应当挂接在所有所关注流量都必须流经的链路上。因此,IDS在交换式网络中的位置一般选择在:((1)尽可能靠近攻击源(2)尽可能靠近受保护资源
入侵防御系统IPS
IDS和防火墙技术都是在入侵行为已经发生后所做的检测和分析,而IPS是能够提前发现入侵行为,在其还没有进入安全网络之前就防御。在安全网络之前的链路上挂载入侵防御系统IPS,可以实时检测入侵行为,并直接进行阻断,这是与IDS的区别,要注意。
杀毒软件
用于检测和解决计算机病毒,与防火墙和IDS要区分,计算机病毒要靠杀毒软件防火墙是处理网络上的非法攻击
蜜罐系统
伪造一个蜜罐网络引诱黑客攻击蜜罐网络被攻击不影响安全网络,并且可以借此了解黑客攻击的手段和原理,从而对安全系统进行升级和优化。
实战演练
某学校为防止网络游戏沉迷,通常采用的方式不包括()。
A 安装上网行为管理软件 B 通过防火墙拦截规则进行阻断
C 端口扫描,关闭服务器端端口 D 账户管理,限制上网时长
正确答案: C 答案解析:一台服务器为什么可以同时是Web服务器,也可以是FTP服务器,还可以是邮件服务器等,其中一个很重要的原因是各种服务采用不同的端口分别提供不同的服务,比如:通常TCP/IP协议规定Web采用80号端口,FTP采用21号端口等,而邮件服务器是采用25号端口。这样,通过不同端口,计算机就可以与外界进行互不干扰的通信。网络端口一般是为了保证计算机安全。
下面关于漏洞扫描系统的叙述,错误的是()。
A 漏洞扫描系统是一种自动检测目标主机安全弱点的程序 B 黑客利用漏洞扫描系统可以发现目标主机的安全漏洞 C 漏洞扫描系统可以用于发现网络入侵者 D 漏洞扫描系统的实现依赖于系统漏洞库的完善
正确答案:C 答案解析: 检测网络入侵者应该使用入侵检测系统。
下列攻击类型中,()是以被攻击对象不能继续提供服务为首要目标。
A 跨站脚本 B 拒绝服务 C 信息篡改 D 口令猜测
正确答案:B 拒绝服务攻击是指攻击方向攻击对象发送大量请求,使得攻击对象不能继续提供服务。
()的目的是发现目标系统中存在的安全隐患,分析所使用的安全机制是否能够保证系统的机密性,完整性和可用性。
A 入侵检测 B 漏洞分析C 端口扫描 D安全评估
正确答案:B答案解析: 漏洞分析的目的是发现目标系统中存在的安全隐患,分析所使用的安全机制是否能够保证系统的机密性,完整性和可用性,因此选B。
防火墙的工作层次是决定防火墙效率及安全的主要因素,下面的叙述中错误的是()
A 防火墙工作层次越低,实现过程越简单 B 防火墙工作实现过程越简单,则其工作效率越高,同时安全性越差。 C 防火墙工作层次越低,实现过程越复杂 D 防火墙工作层次越高,对非法包的判断能力越高,但工作效率越低
正确答案:C 防火墙工作层次越高,实现过程越复杂,则对数据包的理解力越好对非法包的判断能力越高,但工作效率越低:防火墙工作层次越低,实现过程越简单,则其工作效率越高,同时安全性越差。
以下关于包过滤防火墙和代理服务防火墙的叙述中,正确的是()
A 包过滤成本技术实现成本较高,所以安全性能高 B 包过滤技术对应用和用户是透明的 C 代理服务技术安全性较高,可以提高网络整体性能 D 代理服务技术只能配置成用户认证后才建立连接
正确答案:B 答案解析:包过滤技术是一种基于网络层、传输层的安全技术,优点是简单实用,实现成本较低。同时,包过滤操作对于应用层来说是透明的,它不要求客户与服务器程序做任何修改。但包过滤技术无法识别基于应用层的恶意入侵,如恶意的Java小程序以及电子邮件中附带的病毒。代理服务技术基于应用层,需要检查数据包的内容,能够对基于高层协议的攻击进行拦截,安全性较包过滤技术要好。缺点是处理速度比较慢,不适用于高速网之间的应用。另外,代理使用一个客户程序与特定的中间节点连接,然后中间节点与代理服务器进行实际连接。因此,使用这类防火墙时外部网络与内部网络之间不存在直接连接,即使防火墙发生了问题,外部网络也无法与被保护的网络连接。
以下可以有效防治计算机病毒的策略是()
A 部署防火墙 B 部署入侵检测系统 C 安装并及时升级防病毒软件 D 定期备份数据文件
正确答案:C 答案解析 : 防病毒软件可以检测、防护,并采取行动来解除或删除恶意软件程序,如病毒和蠕虫。因此安装并及时升级防病毒软件可以有效防治计算机病毒。
计算机病毒的危害性表现在()
A 能造成计算机部分配置永久失效 B 影响程序的执行或破坏用户数据 C 不影响计算机的运行速度 D 不影响计算机的运算结果
正确答案:B 答案解析: 计算机病毒影响程序的执行或破坏用户数据。
下面关于漏洞扫描系统的叙述,错误的是()。
A 漏洞扫描系统是一种自动检测目标主机安全弱点的程序 B 黑客利用漏洞扫描系统可以发现目标主机的安全漏洞 C 漏洞扫描系统可以用于发现网络入侵者 D 漏洞扫描系统的实现依赖于系统漏洞库的完善
正确答案:C 答案解析: 检测网络入侵者应该使用入侵检测系统。
下列不属于计算机病毒的是()
A 永恒之蓝 B 蠕虫 C 特洛伊木马 D DDOS 正确答案:D
以下关于杀毒软件的描述中,错误的是()
A 应当为计算机安装杀毒软件并及时更新病毒 B 安装杀毒软件可以有效防止蠕虫病毒
C 安装杀毒软件可以有效防正网站信息被篡改 D 服务器操作系统也需要安装杀毒软件 正确答案:C
通过在出口防火墙上配置()功能可以阻止外部未授权用户访问内部网络
A ACL B SNAT C 入侵检测 D 防病毒 正确答案:A
防火墙的工作层次是决定防火墙效率及安全的主要因素,下面的叙述中正确的是 ()。
A 防火墙工作层次越低,则工作效率越高,同时安全性越高 B 防火墙工作层次越低,则工作效率越低,同时安全性越低 C 防火墙工作层次越高,则工作效率越高,同时安全性越低 D 防火墙工作层次越高,则工作效率越低,同时安全性越高
正确答案:D 答案解析:本题考查防火墙的基础知识。 防火墙的性能及特点主要由以下两方面所决定:①工作层次,这是决定防火墙效率及安全的主要因素。一般来说,工作层次越低,则工作效率越高,但安全性就低了:反之,工作层次越高,工作效率越低,则安全性越高。②防火墙采用的机制,如果采用代理机制,则防火墙具有内部信息隐藏的特点,相对而言,安全性高,效率低:如果采用过滤机制,则效率高,安全性却降低了。
下列攻击行为中,属于典型被动攻击的是()。
A 拒绝服务攻击 B 会话拦截 C 嗅探 D 修改数据命令
正确答案:C 答案解析:本题考查网络攻击的基础知识。网络攻击分为主动攻击和被动攻击两种。主动攻击包含攻击者访问他所需信息的故意行为。比如通过远程登录到特定机器的邮件端口以找出企业的邮件服务器的信息:伪造无效!P地址去连接服务器,使接收到错误IP 地址的系统浪费时间去连接那个非法地址。攻击者是在主动地做一些不利于你或你的公司系统的事情。主动攻击包括拒绝服务(DoS)攻击、分布式拒绝服务(DDoS)攻击、信息篡改、资源使用、欺骗、伪装重放等攻击方法。被动攻击主要是收集信息而不是进行破坏,数据的合法用户对这种活动一点也不会觉察到。被动攻击包括嗅探、信息收集等攻击方法。
为了攻击远程主机,通常利用()技术检测远程主机状态。
A 病毒查杀 B 端口扫描 C QQ聊天 D 身份认证
正确答案:B答案解析:端口扫描器通过选用远程 TCP/IP不同的端口的服务,并记录日标给予的回答,通过这种方法,可以搜集到很多关于目标主机的各种有用的信息。
()不属于入侵检测技术。
A 专家系统 B 模型检测 C 简单匹配 D 漏洞扫描
正确答案:D 答案解析:漏洞扫描是指基于漏洞数据库,通过扫描等手段对指定的远程或者本地计算机系统的安全脆弱性进行检测发现可利用漏洞的一种安全检测(渗透攻击)行为。漏洞扫描技术是一类重要的网络安全技术。它和防火墙、入侵检测系统互相配合,能够有效提高网络的安全性。
使用漏洞扫描系统对信息系统和服务器进行定期扫描可以()
A 发现高危风险和安全漏洞 B 修复高危风险和安全漏洞 C 获取系统受攻击的日志信息 D 关闭非必要的网络端口和服务
正确答案:A 答案解析: A选项使用漏洞扫描系统对信息系统和服务器进行定期扫描可以提前发现高危风险和安全漏洞,是正确的。 B、D选项是对系统的安全修复和加强,并不能仅依漏洞扫描系统实现。 C选项与漏洞扫描系统无关。
以下关于包过滤防火墙和代理服务防火墙的叙述中,正确的是()。
A 包过滤成本技术实现成本较高,所以安全性能高 B 包过滤技术对应用和用户是透明的 C 代理服务技术安全性较高,可以提高网络整体性能 D 代理服务技术只能配置成用户认证后才建立连接
正确答案:B 答案解析:包过滤技术是一种基于网络层、传输层的安全技术,优点是简单实用,实现成本较低同时,包过滤操作对于应用层来说是透明的,它不要求客户与服务器程序做任何修改。但包过滤技术无法识别基于应用层的恶意入侵,如恶意的Java小程序以及电子邮件中附带的病毒。代理服务技术基于应用层,需要检查数据包的内容,能够对基于高层协议的攻击进行拦截,安全性较包过滤技术要好。缺点是处理速度比较慢,不适用于高速网之间的应用。另外,代理使用一个客户程序与特定的中间节点连接,然后中间节点与代理服务器进行实际连接。因此,使用这类防火墙时外部网络与内部网络之间不存在直接连接,即使防火墙发生了问题,外部网络也无法与被保护的网络连接。
某公司使用包过滤防火墙控制进出公司局域网的数据,在不考虑使用代理服务器的情况下,下面描述错误的是“该防火墙能够()
A 使公司员工只能访问Internet上与其有业务联系的公司的IP地址 B 仅允许HTTP协议通过 C 使员工不能直接访问FTP服务端口号为21的FTP服务 D 仅允许公司中具有某些特定IP地址的计算机可以访问外部网络
正确答案:B 答案解析:考点:考查包过滤防火墙的基础知识,尤其是它所工作的协议层次。包过滤防火墙通常直接转发报文,它对用户完全透明,速度较快。包过滤防火墙一般有一个包检查模块(通常称为包过滤器),数据包过滤可以根据数据包中的各项信息来控制站点与站点、站点与网络、网络与网络之间的相互访问,但无法控制传输数据的内容,因为内容是应用层数据,而包过滤器处在传输层和网络层。无论是源IP地址还是日 IP地址,都是网络层的IP地址,都在包过滤防火墙的控制范围内,因此,通过配置的IP和源IP,可以实现A和D。默认情况下,FTP协议开放的端口号是21,它是传输层的TCP协议的端口号。因此,虽然FTP是应用层协议,但是通过包过滤防火墙限制TCP端口号,可以实现C。HTTP协议是超文本传输协议,它是应用层协议,包过滤防火墙无法实现对应用层协议的限制,所以无法实现B
计算机病毒的危害性表现在()。
A 能造成计算机部分配置永久失效 B 影响程序的执行或破坏用户数据 C不影响计算机的运行速度 D 不影响计算机的运算结果
正确答案:B 答案解析: 计算机病毒影响程序的执行或破坏用户数据。
防火墙不具备()功 能 。
A 病毒防治 B 状态检测 C 代 理 D 包过滤
正确答案:A 答案解析: 防火墙技术经历了包过滤、应用代理网关和状态检测技术三个发展阶段。
黑客获取整个用户资料信息属于()
A 撞库 B 社工库 C 拖库 D 洗库
正确答案: C 答案解析:本来是数据库领域的专用语,指从数据库中导出数据。而现在它被用来指网站遭到入侵后,黑客窃取数据库的行为。也就是网站被入侵以后数据库信息泄露了。撞库:使用大量的一个网站的账号密码,去另一个网站尝试登陆。也就是基于用户代码重复度比较高的问题,使用被脱库的密码尝试其它网站。洗库:黑客入侵网站在取得大量的用户数据之后,通过一系列的技术手段和黑色产业链将有价值的用户数据变现。社工库:黑客将获取的各种数据库关联起来,对用户进行全方位画像。
VLAN不能隔绝()
A 广播域 B 内网互访 C 内外网 D攻击和漏洞利用 正确答案:D 答案解析: VLAN 并不能防止网络攻击或漏洞利用。如果 VLAN 内的某个设备存在安全漏洞,攻击者可能会利用这些漏洞来访问或控制该设备,并进一步渗透到其他VLAN 或整个网络中。此外,一些攻击技术(如 VLAN 跳跃攻击)也可能被用来绕过 VLAN 的隔离效果。
网络威胁与攻击
主动和被动攻击


计算机病毒和木马
病毒:编制或者在计算机程序中插入的破坏计算机功能或者破坏数据,影响计算机使用并且能够自我复制的一组计算机指令或者程序代码。
木马:是一种后门程序,常被黑客用作控制远程计算机的工具,隐藏在被控制电脑上的一个小程序监控电脑一切操作并盗取信息。
代表性病毒实例蠕虫病毒(感染EXE文件):熊猫烧香,罗密欧与朱丽,恶鹰,尼姆达,冲击波,欢乐时光。木马:aa消息尾巴木马,特洛伊木马,X卧底。宏病毒(感染word、excel等文件中的宏变量):美沙,台湾1号,CIH病毒:史上唯一破坏硬件的病毒。红色代码:蠕虫病毒+木马。

网络安全协议
物理层主要使用物理手段,隔离、屏蔽物理设备等,其它层都是靠协议来保证传输的安全,具体如下

SSL协议
SSL协议:安全套接字协议,被设计为加强Web安全传输(HTTP/HTTPS/)的协议安全性高,和HTTP结合之后,形成HTTPS安全协议,端口号为443
SSH协议:安全外壳协议,被设计为加强TeInet/FTP安全的传输协议
SET协议:安全电子交易协议主要应用于B2C模式(电子商务)中保障支付信息的安全性。SET协议本身比较复杂,设计比较严格,安全性高,它能保证信息传输的机密性、真实性、完整性和不可否认性。SET协议是PKI框架下的一个典型实现,同时也在不断升级和完善,如SET2.0将支持借记卡电子交易。
Kerberos协议:是网络身份认证协议,该协议的基础是基于信任第三方它提供了在开放型网络中进行身份认证的方法,认证实体可以是用户也可以是用户服务。这种认证不依赖宿主机的操作系统或计算机的IP地址,不需要保证网络上所有计算机的物理安全性,并且假定数据包在传输中可被随机窃取和篡改
PGP协议
PGP协议:使用RSA公钥证书进行身份认证,使用IDEA(128位密钥)进行数据加密,使用MD5进行数据完整性验证。发送方A有三个密钥:A的私钥、B的公钥、A生成的一次性对称密钥接收方B有两个密钥:B的私钥、A的公钥。


知识产权和标准化
基本考2-3分,常识,比较轻松

知识产权概述
知识产权是指公民、法人、非法人单位对自己的创造性智力成果和其他科技成果依法享有的民事权。是智力成果的创造人依法享有的权利和在生产经营活动中标记所有人依法所享有的权利的总称。包含著作权、专利权、商标权、商业秘密权、植物新品种权、集成电路布图设计权和地理标志权等。
无体性:知识产权的对象是没有具体形体,是智力创造成果,是一种抽象的财富。
专有性:指除权利人同意或法律规定外,权利人以外的任何人不得享有或使用该项权利。
地域性:指知识产权只在授予其权利的国家或确认其权利的国家产生,并且只能在该国范围内受法律保护,而其他国家则不受保护。
时间性:仅在法律规定的期限内受到保护,一旦超过期限,权利自行消灭相关知识产品即成为整个社会的共同财富,为全人类所共同使用。

根据我国商标法,系列商品中必须使用注册商标的是()。
A核磁共振治疗仪 B墙壁涂料 C无糖饮料 D烟丝制品
正确答案:D 我国的商标注册是按照资源注册与强制注册(烟草、人类药品)相结合的原则进行的。
由于知识技术可以同时被多个人使用,所以知识专利具有()。
A双重性 B独占性 C地域性 D实践性
正确答案:D 答案解析: A、双重性:双重性是指知识产权中的独占性与公用性、排他性与共享性、私人性与社会性等多种形式的双重性特征。B、独占性:是权利人所专有的权利。任何人未经权利人许可,都不得行使其权利(法律另有规定的除外)。然而,题目明确指出知识技术可以同时被多个人使用,这与独占性的定义相悖。C、地域性:地域性是指知识专利的保护范围通常限于特定的国家或地区。虽然这是知识专利的一个属性,但它与题目中提到的“知识技术可以同时被多个人使用”的特点没有直接关联。D、实践性:实践性在这里可以理解为知识技术或专利能够被实际运用或操作的特性。由于知识技术可以同时被多个人使用,这正好体现了其在实际应用中的广泛性和可操作性,即实践性。综上所述,根据题目描述“知识技术可以同时被多个人使用”,这一特性最符合“实践性”的定义。因此,正确答案是D、实践性。
《计算机软件保护条例》第八条第一款第八项规定的软件著作权中的翻译权是指将原软件由()的权利 A 源程序语言转换成目标程序语言 B 一种程序设计语言转换成另一种程序设计语言 C 一种汇编语言转换成一种自然语言 D 一种自然语言文字转换成另一种自然语言文字
答案:D《计算机软件保护条例》第八条第一款第八项规定的软件著作权中的翻译权,是指将软件的说明文档、用户手册等文字资料从一种自然语言文字翻译成另一种自然语言文字的权利
依据《中华人民共和国著作权法》,关于著作权的描述,不正确的是:(17)
A 著作权人对作品享有发表权、署名权和修改权 B 合同约定著作权属于单位的作品,作者仅享有署名权 C 后继著作权人指没有参与创作,通过著作权转移活动而享有著作权的人 D 将已经发表的中文作品改成盲文出版,须经著作权人许可
正确答案:D 答案解析: 在下列情况下使用作品,可以不经著作权人许可,不向其支付报酬,但应当指明作者姓名、作品名称,并且不得侵犯著作权人依照本法享有的其他权利:(一)为个人学习、研究或者欣赏,使用他人已经发表的作品;(二)为介绍、评论某一作品或者说明某一问题,在作品中适当引用他人已经发表的作品:(三)为报道时事新闻,在报纸、期刊、广播电台、电视台等媒体中不可避免地再现或者引用已经发表的作品:(四)报纸、期刊、广播电台、电视台等媒体刊登或者播放其他报纸、期刊、广播电台、电视台等媒体已经发表的关于政治、经济、宗教问题的时事性文章,但作者声明不许刊登、播放的除外:(五)报纸、期刊、广播电台、电视台等媒体刊登或者播放在公众集会上发表的讲话,但作者声明不许刊登、播放的除外:(六)为学校课堂教学或者科学研究,翻译或者少量复制已经发表的作品,供教学或者科研人员使用,但不得出版发行:(七)国家机关为执行公务在合理范围内使用已经发表的作品:(八)图书馆、档案馆、纪念馆、博物馆、美术馆等为陈列或者保存版本的需要,复制本馆收藏的作品;(九)免费表演已经发表的作品,该表演未向公众收取费用,也未向表演者支付报酬;(十)对设置或者陈列在室外公共场所的艺术作品进行临摹、绘画、摄影、录像:(十一)将中国公民、法人或者其他组织已经发表的以汉语言文字创作的作品翻译成少数民族语言文字作品在国内出版发行;(十二)将已经发表的作品改成盲文出版。前款规定适用于对出版者、表演者、录音录像制作者、广播电台、电视台的权利的限制。
我国的《著作权法》对一般文字作品的保护期是作者有生之年和去世后50年,德国的《版权法》对一般文字作品的保护期是作者有生之年和去世后70年。假如某德国作者已去世60年,以下说法中正确的是()
A 我国M出版社拟在我国翻译出版该作品,需要征得德国作者继承人的许可方可在我国出版发行 B 我国M出版社拟在我国翻译出版该作品,不需要征得德国作者继承人的许可,就可在我国出版发行 C 我国M出版社未征得德国作者继承人的许可,将该翻译作品销售到德国,不构成侵权 D 我国M出版社未征得德国作者继承人的许可,将该翻译作品在我国销售,构成侵权
正确答案:B 本题考查知识产权方面的基础知识。按照《伯尔尼公约》的规定,一个成员国给予其他成员国作品的版权保护期,应按照该成员国版权法的规定。依据我国著作权法的规定,该德国作者的作品已经超过法定版权保护期,不再受到版权保护。❌ 选项 A 错误:如上分析,在我国使用(包括翻译出版)该作品,已不再受我国著作权保护,所以不需要许可。❌ 选项 C 错误:虽然在我国是公有领域,但在德国还处于保护期(德国是70年),因此 将作品销售到德国属于跨境侵权,仍需继承人许可。❌ 选项 D 错误:在我国,著作权保护期已经届满,所以不构成侵权。
《中华人民共和国政府信息公开条例》自2008年5月1日起施行。某教授于2009年6月1日自行将该条例译成英文,投递给某国家的核心期刊,并于2009年11月1日发表。国家相关部门认为该教授的译文质量很高,经与该教授协商,于2010年1月5日发文将该译文定为官方正式译文()。
A 由于该教授未经相关部门同意而自行翻译官方条例,因此对其译文不享有著作权 B 该教授对其译文自2009年6月1日起一直享有著作权 C 该教授 著作权 D 该教授对其译文在2009年11月1日至2010年1月4日期间享有著作权
正确答案: C 我国《著作权法》第二章第二节第十二条规定:“改编、翻译、注释和整理已有作品而产生的作品,其著作权由改编、翻译、注释和整理人享有,但行使著作权时不得侵犯原作品的著作权”。因此,该教授自2009年6月1日至2010年1月4日期间享有该翻译作品的著作权。
根据《计算机软件保护条例》的规定,对软件著作权的保护不包括()
A 目标程序 B 软件文档 C 源程序 D 开发软件所用的操作系统软件
正确答案:D 答案解析: D明显不包含在保护范围内。
()是构成我国保护计算机软件著作权的两个基本法律文件。
A 《计算机软件保护条例》和《软件法》 B 《中华人民共和国著作权法》和《软件法》 C 《中华人民共和国著作权法》和《计算机软件保护条例》 D 《中华人民共和国版权法》和《中华人民共和国著作权法》
正确答案:C 《中华人民共和国著作权法》和《计算机软件保护条例》是构成我国保护计算机软件著作权的两个基本法律文件。在具体实施时,首先按照《计算机软件保护条例》适用条款执行,若是《计算机软件保护条例》中没有适用条款,再依据《中华人民共和国著作权法》的有关条款执行。
下列作品中不受著作权保护的是()。 A 产品说明书 B 建筑设计图纸和模型 C 世贸组织《知识产权协定》官方中文译文 D 投标书
正确答案:C 答案解析: 不适用著作权范围根据《著作权法》规定:依法禁止出版、传播的作品,不受本法保护。第5条:本法不适用于:(一)法律、法规,国家机关的决议、决定、命令和其他具有立法、行政、司法性质的文件,及其官方正式译文:(二)时事新闻;(三)历法、数表、通用表格和公式。
保护期限
知识产权具有地域限制,保护期限各种情况如下表所示:注意:各种保护期限时间需要记住
商标权的申请周期是可以延长的

我国发明、实用新型和外观设计三种专利的保护期限分别是()年。
A 20年、10年、15年 B 10年、20年、10年 C 10年、10年、20年 D 20年、10年、无期限
正确答案:A 答案解析:《中华人民共和国专利法》第四十二条发明专利权的期限为二十年,实用新型专利权的期限为十年,外观设计专利权的期限为十五年,均自申请日起计算。
按照我国著作权法的权利保护期,以下权利中,()受到永久保护
A 发表权 B 修改权 C 复制权 D 发行权
答案:B《中华人民共和国著作权法》规定:作者的署名权、修改权、保护作品完整权的保护期不受限制
某公司于2021年3月开始研发“H-1”教学管理软件,2021年8月完成,2021年11月完成软件登记,2022. 年1月开始销售,该公司在()取得了“H-1”软件著作权。
A 2021年3月 B 2021年8月 C 2021年11月 D 2022年1月
正确答案:B 答案解析: 我国《著作权法》第2条规定:“中国公民、法人或者其它组织的作品,不论是否发表,依照本法享有著作权。”《著作权法实施条例》第6条规定:“著作权自作品创作完成之日起产生。"
《中华人民共和国政府信息公开条例》自2008年5月1日起施行。某教授于2009年6月1日自行将该条例译成英文,投递给某国家的核心期刊,并于2009年11月1日发表。国家相关部门认为该教授的译文质量很高,经与该教授协商,于2010年1月5日发文将该译文定为官方正式译文()。
A 由于该教授未经相关部门同意而自行翻译官方条例,因此对其译文不享有著作权 B 该教授对其译文自2009年6月1日起一直享有著作权 C 该教授对其译文在2009年6月1日至2010年1月4日期间享有著作权 D 该教授对其译文在2009年11月1日至2010年1月4日期间享有著作权
正确答案:C 答案解析: 我国《著作权法》第二章第二节第十二条规定:“改编、翻译、注释和整理已有作品而产生的作品,其著作权由改编、翻译、注释和整理人享有,但行使著作权时不得侵犯原作品的著作权”。因此,该教授自2009年6月1日至2010年1月4日期间享有该翻译作品的著作权。
计算机软件著作权的保护期限的起算时间是()。
A 软件开发开始之日 B 软件开发完成之日 C 软件发表之日 D 软件首次售出之日
正确答案:B 依据《计算机软件保护条例》 第十四条 软件著作权自软件开发完成之日起产生。
中国著作权法中对公民作品的发表权的保护期限是()。
A 作者有生之年加死后五十年 B 作品完成后五十年 C 没有限制 D 作者有生之年
正确答案:A根据《中华人民共和国著作权法》第二十一条: “公民的作品,其发表权、使用权和获得报酬权的保护期为作者终生及其死亡后五十年,截止于作者死亡后第五十年的十二月三十一日:如果是合作作品,截止于最后死亡的作者死亡后的第五十年的十二月三十一日。法人或者非法人单位的作品、著作权(署名权除外)由法人或者非法人单位享有的职务作品,其发表权、使用权和获得报酬权的保护期为五十年,截止于作品首次发表后第五十年的十二月三十一日,但作品自创作完成后五十年内未发表的,本法不再保护。电影、电视、录像和摄影作品的发表权、使用权和获得报酬权的保护期为五十年,截止于作品首次发表后第五十年的十二月三十一日,但作品自创作完成后五十年内未发表的,本法不再保护”
知识产权人的确定
职务作品

张某原是某软件公司的系统分析师,一直从事计算机网络端口优化处理的研发工作。2007年5月张某退休。半年后,张某研发出网络端口优化处理程序,解决了提高计算机网络端口有效利用率这个技术问题,并以个人名义向专利局提出发明专利申请。该项发明创造应属于()所有。
A软件公司 B张某 C张某和软件公司共同 D社会公众
正确答案:A 答案解析: 根据专利法实施细则,职务发明创造是指: ①在本职工作中做出的发明创造: ②履行本单位交付的本职工作之外的任务所做出的发明创造: ③退职、退休或者调动工作后1年内做出的,与其在原单位承担的本职工作或者原单位分配的任务有关的发明创造。在本题中,因为张某是在退休后半年内研发出网络端口优化处理程序,所以,该项发明创造应属于张某原来所在的软件公司所有。
小王是某高校的非全日制在读研究生目前在甲公司实习,负责了该公司某软件项目的开发工作并撰写相关的软件文档。以下叙述中,正确的是()。
A 该软件文档属于职务作品,但小王享有该软件著作权的全部权利 B 该软件文档属于职务作品,甲公司享有该软、件著作权的全部权利
C 该软件文档不属于职务作品,小王享有该软件著作权的全部权利 D 该软件文档不属于职务作品,甲公司和小王共同享有该著作权的全部权利
正确答案:B 属于本职工作中明确规定的开发目标,单位享有著作权。
张某是M国际运输有限公司计算机系统管理员。任职期间,根据公司的业务要求开发了“空运出口业务系统”,并由公司使用。随后,张某向国家版权局申请了计算机软件著作权登记,并取得了《计算机软件著作权登记证书》,证书明确软件名称是“空运出口业务系统V1.0”,著作权人为张某。以下说法中,正确的是 ()。
A 空运出口业务系统V1.0的著作权属于张某 B 空运出口业务系统V1.0的著作权属于M公司 C 空运出口业务系统V1.0的著作权属于张某和M公司 D 张某获取的软件著作权登记证是不可以撤销的
正确答案:B 答案解析: 根据《著作权法》第16条规定,公民为完成法人或者非法人单位工作任务所创作的作品是职务作品。认定作品为职务作品还是个人作品,应考虑两个前提条件:一是作者和所在单位存在劳动关系,二是作品的创作属于作者应当履行的职责。职务作品分为一般职务作品和特殊的职务作品:一般职务作品的著作权由作者享有,单位或其他组织享有在其业务范围内优先使用的权利,期限为2年:特殊的职务作品,除署名权以外著作权的其他权利由单位享有。
委托作品
单位和委托的区别在于,当合同中未规定著作权的归属时,著作权默认归于单位,而委托创作中,著作权默认归属于创作方个人,具体如下:注意:同时指的是同一天

甲公司接受乙公司委托开发了一项应用软件,双方没有订立任何书面合同。在此情况下,() 享有该软件的著作权。
A 甲公司 B 甲、乙公司共同 C 乙公司 D 甲、乙公司均不
正确答案:A 答案解析:委托开发软件著作权关系的建立,通常由委托方与受委托方订立合同而成立。委托开发软件关系中,委托方的责任主要是提供资金、设备等物质条件,并不直接参与开发软件的创作开发活动。受托方的主要责任是根据委托合同规定的目标开发出符合条件的软件。关于委托开发软件著作权的归属,《计算机软件保护条例》第十二条规定:“受他人委托开发的软件,其著作权的归属由委托者与受委托者签定书面协议约定,如无书面协议或者在协议中未作明确约定,其著作权属于受委托者。”根据该条的规定,确定委托开发的软件著作权的归属应当掌握两条标准:①委托开发软件系根据委托方的要求,由委托方与受托方以合同确定的权利和义务的关系而进行开发的软件,因此软件著作权归属应当作为合同的重要条款予以明确约定。对于当事人已经在合同中约定软件著作权归属关系的,如事后发生纠纷,软件著作权的归属仍应当根据委托开发软件的合同来确定。②对于在委托开发软件活动中,委托者与受委托者没有签定书面协议,或者在协议中未对软件著作权归属作出明确的约定,其软件著作权属于受委托者,即属于实际完成软件的开发者。
以下关于某委托开发软件的著作权归属的叙述中。正确的是()
A 该软件的著作权归属仅依据委托人与受托人在书面合同中的约定束确定
B 无论是否有合同约定,该软件的著作权都由委托人和受托人共同享有
C 若无书面合同或合同中未明确约定,则该软件的著作权由受托人享有
D 若无书面合同或合同中未明确约定,则该软件的著作权由委托人享有
正确答案:C 答案解析:《中华人民共和国著作权法》第十九条 受委托创作的作品,著作权的归属由委托人和受托人通过合同约定。合同未作明确约定或者没有订立合同的,著作权属于受托人。
侵权判定
中国公民、法人或者其他组织的作品,不论是否发表,都享有著作权。开发软件所用的思想、处理过程、操作方法或者数学概念不受保护
著作权法不适用于下列情形:法律、法规、国家机关的决议、决定、命令和其他具有立法、行政、司法性质的文件,及其官方正式译文;时事新闻;历法、通用数表、通用表格和公式。

关于知识产权的理解,不正确的是()
A、知识产权的客体不是有形物,而是知识,信息等抽象物
B、知识产权具有地域性,即在本国获得承认的和保护的知识知识产权不具有域外效力
C、对于专利权的域外效力,可以依赖国际公约或者双边协定取得
D、知识产权具有一定的有效期限,无法永远存续【答案】C
李某购买了一张有注册商标的应用软件光盘,则李某享有()
A.注册商标专用权B.该光盘的所有权C.该软件的著作权D.该软件的复制权【答案】B
根据著作权法规定,当著作权属于公民时,著作权人署名权的保护期为()
A. 永久B. 100年C.50年 D.20年 答案: A
甲乙两人分别独立开发出相同主题的阀门,但甲完成在先,乙完成在后。依据专利法规定
A、甲享有专利申请权,乙不享有B、甲不享有专利申请权,乙享有
C、甲、乙都享有专利申请权 D、甲、乙都不享有专利申请权【答案】C
中国M公司与美国L公司分别在各自生产的平板电脑产品上使用iPad商标,且分别享有各自国家批准的商标专用权。中国V手电筒经销商,在其经销的手电筒高端产品上也使用iPad商标,并取得了注册商标。以下说法正确的是()。
A:L公司未经M公司许可在中国市场销售其产品不属于侵权行为 B:L公司在中国市场销售其产品需要取得M公司和Y经销商的许可 C:L公司在中国市场销售其产品需要向M公司支付注册商标许可使用费 D:Y经销商在其经销的手电筒高端产品上使用iPad商标属于侵权行为
正确答案:C:答案解析: 知识产权具有地域性的特征,按照一国法律获得承认和保护的知识产权,只能在该国发生法律效力,即知识产权受地域限制,只有在一定地域内知识产权才具有独占性(专田性),或者说,各国依照其本国法律授子的知识产权,只能在其本国领域内受其国家的法律保护,而其他国家对这种权利没有保护的义务,任何人均可在自己的国家内自由使用外国人的知识产品,既无须取得权利人的许可,也不必向权利人支付报酬。通过缔结有关知识产权的国际公约的形式,某一国家的国民(自然人或法人)的知识产权在其他国家也能取得权益。参加知识产权国际公约的国家,会相互给予成员国国民的知识产权保护。虽然众多知识产权国际条约等的订立,使地域性有时会变得模糊,但地域性的特征不但是知识产权最“古老”的特征,也是最基本的特征之一。目前知识产权的地域性仍然存在,如是否授予权利、如何保护权利,仍须由各成员国按照其国内法来决定。依据我国商标法五十二条规定,未注册商标不得与他人在同一种或类似商品上已经注册的商标相同或近似。若未经商标注册人的许可,在同一种商品或者类似商品上使用与他人注册商标相同或者近似的商标的,属于侵犯专用权的行为,应当承担相应的法律责任。存知识产权的利用(行使)有多种方式,许可使用是其之一,它是指知识产权人将自己的权利以一定的方式,定的地域和期限内许可他人利用,并由此获得报酬(即向被许可人收取一定数额的使用费)的法律行为。对于注册商标许可而言是指注册商标所有人通过订立许可使用合同,许可他人使用其注册商标的法律行为。依据我国商标法规定,不同类别商品(产品)是可以使用相同或类似商标的,如在水泥产品和化肥产品都可以使用“秦岭”商标,因为水泥产品和化肥产品是不同类别的产品。但对于驰名商标来说,不能在任何商品(产品)上,使用与驰名商标相同或类似的标识。
A公司购买了一工具软件,并使用该工具软件开发了新的名为“华韵”的软件。A公司在销售新软件的同时,向容户提供工具软件的复制品,则该行为0),A公司末对“华韵”软件注册商标就开始推向市场,获得用户的好评。个月后,B公司也推出名为“华韵”的类似软件,并对之进行了商标注册,则其行为()。
A不构成侵权 B侵犯了著作权 C属于不正当竞争 D侵犯了专利权
A不构成侵权 B侵犯了著作权 C属于不正当竞争 D侵犯了专利权
正确答案:B 第一空涉及到向客户提供工具软件的复制品,这里侵犯了工具软件的软著权;第二空,A公司没有注册商标,并且没有描述商业秘密相关内容,所以不涉及商标权保护和不正当竞争保护,而著作权是自作品完成之时就开始保护,所以A公司当软件产品完成之后,该作品就已经受到著作权保护了,B公司的行为侵犯了著作权。
甲公司将其开发的商业软件著作权经约定合法转让给乙公司,随后甲公司自行对原软件进行改进,形成新版本3、后销售。那么,甲公司的行为()。
A 构成侵权,因为甲公司不再享有原软件的使用权 B 不构成侵权,因为对原软件改进后形成了新版本 C 不构成侵权,因为对原软件增加了新的功能 D 不构成侵权,因为甲公司享有原软件的使用权 正确答案:A 答案解析:我国《计算机软件保护条例》制定了关于软件著作权中的财产权利可以转让的规定。计算机软件著作财产权按照该条的规定发生转让后,必然引起著作权主体的变化,产生新的软件著作权归属关系。原软件著作权人将不再享有软件的使用权、使用许可权和获得报酬的权利,而软件权利的受让者依法成为该软件权利人,可依照法律法规的规定行使或处分其享有的权利。本案例中,由于甲公司已将其开发的商业软件经约定合法转让给乙公司,因此甲公司己失去该商业软件的使用权,其再对所转让的商业软件实施修改、发行等行为,则构成侵权。
甲公司的某个注册商标是乙画家创作的绘画作品,甲申请该商标注册时未经乙的许可,乙认为其著作权受到侵害。在乙可采取的以下做法中,错误的是()。
A 向甲公司所在地人民法院提起著作权侵权诉讼 B 请求商标评审委员会裁定撤销甲的注册商标 C 首先提起诉讼,如对法院判决不服再请求商标评审委员会进行裁定 D 与甲交涉,采取许可方式让甲继续使用该注册商标
正确答案: C 答案解析: 本题看似是考查著作权与商标权相关内容,但实际上是在考查一般争议处理的流程。对于任何争议基本上都是采取的先找主管行政管理部门进行仲裁,仲裁不成功再进行诉讼,而C选项的说法,刚好弄反了。
李某从画家王某购买了3幅水墨画,李某后将该画作原件提供给当地出版社用于制作万年历公开销售,李某的行为()。
A 侵犯王某作品原件的所有权 B 侵犯王某作品的著作权 C 行使自有财产所有权 D 行使王某授予李某的著作权
正确答案:B 答案解析: 李某的行为侵犯了王某作品的著作权,选择B
选项 结论 解析 A ❌ 李某已合法购买原件,拥有原件的所有权,不存在侵犯原件所有权 B ✅ 李某未经授权,将作品用于商业性用途(制作万年历公开销售),侵犯了画家的复制权、发行权等著作权 C ❌ 虽然拥有原件的所有权,但不能据此行使著作权内容 D ❌ 王某并未授予李某著作权,李某仅购买了物理作品,不包含著作权转让或授权
甲委托乙拍摄自己的婚纱照,如果没有合同约定著作权属于()。
A 甲 B 乙 C 甲乙共有 D 法院或仲裁机构确定
正确答案:B 答案解析: 对于著作权,在没有合同约定清楚的情况下,著作权属于受委托方。
某程序员利用他人已有的财务管理信息系统软件中所用的处理过程和运算方法,为某企业开发出财务管理软件,则该程序员()。
A 不侵权,因为计算机软件开发所用的处理过程和运算方法不属于著作权法的保护对象 B 侵权,因为处理过程和运算方法是他人已有的 C 侵权,因为计算机软件开发所用的处理过程和运算方法是著作权法的保护对象 D 是否侵权取决于该程序员是不是合法的受让者
正确答案:A 答案解析:《计算机软件保护条例》第六条规定:“本条例对软件著作权的保护不延及开发软件所用的思想、处理过程、操作方法或者数学概念等”。
在撰写学术论文时,通常需要引用某些文献资料。以下叙述中,()是不正确的。
A 既可引用发表的作品,也可引用未发表的作品 B 不必征得原作者的同意,不需要向他支付报酬 C 只能限于介绍、评论作品 D 只要不构成自己作品的主要部分,可适当引用资料
正确答案:A 答案解析: 未经许可,发表他人作品属于侵权行为。
程序员甲将其编写完成的软件程序发给同事乙并进行讨论,之后由于甲对该程序极不满意,因此甲决定放弃该程序,后来乙将该程序稍加修改并署自己名在某技术 论坛发布。下列说法中,正确的是()。
A 乙对该程序进行了修改,因此乙享有该程序的软件著作权 B 乙的行为没有侵犯甲的软件著作权,因为甲已放弃程序 C 乙的行为未侵权,因其发布的场合是以交流学习为目的的技术论坛 D 乙的行为侵犯了甲对该程序享有的软件著作权
正确答案: D 自软件完成之日起,甲便享有该程序的软件著作权,乙的行为侵犯了甲对该程序享有的软件著作权。
标准划分
根据标准制定机构和适用范围的不同
可分为国际标准、国家标准、行业标准、区域/地方标准和企业标准
国际标准:是指国际标准化组织(ISO)、国际电工委员会(IEC)和国际电信联盟(ITU)制定的标准以及国际标准化组织确认并公布的其他国际组织制定的标准。国际标准在世界范围内统一使用,提供各国参考。
国家标准:是指由国家标准化主管机构制定或批准发布,在全国范围内统一适用的标准。比如:GB-.中华人民共和国国家标准;强制性国家标准代号为GB,推荐性国家标准代号为GB/T,国家标准指导性文件代号为GB/Z,国军标代号为GJB。ANSl(American Nationalstandards Institute)--美国国家标准协会标准;
行业标准:是由某个行业机构、团体等制定的,适用于某个特定行业业务领域的标准。比如:IEEE-美国电气电子工程师学会标准;GA---公共安全标准;D---通信行业标准;
区域/地方标准:是由某一区域/地方内的标准化主管机构制定、批准发布的,适用于某个特定区域/地方的标准。比如:EN--欧洲标准;
企业标准:是企业范围内根据需要协调、统一的技术要求、管理要求和工作要求所制定的标准,适用于本企业内部的标准。一般以Q字开头,比如Q/320101 RER007-2012,其中320101代表地区,RER代表企业名称代号,001代表该企业该标准的序号,2012代表年号。

被折叠的 条评论
为什么被折叠?



