21.11.22学习内容:(代码均可运行)
首先生成随机数据
#生成随机实验数据
import numpy as np
X=[i for i in range(20)]
X=np.reshape(X,(10,2))#转化为,十个样本,每个样本两个特征值,10*2=20
print('X[:,0]= ',X[:,0])
x[:,n]、x[n,:]、x[:,m:n]三者区别如下
'''
X = np.array([[0,1,2],[3,4,5],[6,7,8],[9,10,11],[12,13,14],[15,16,17],[18,19,20]])
x[:,n]表示在全部数组(维)中取第n个数据,直观来说,x[:,n]就是取所有集合的第n个数据,
x[n,:]表示在n个数组(维)中取全部数据,直观来说,x[n,:]就是取第n集合的所有数据,
x[:,m:n],即取所有数据集的第m到n-1列数据
print(x[n,:])
'''
建立基础线性模型,y=ax+b
#矩阵乘法,例如np.dot(X,X.T)
y=np.dot(X,[3,4])+2
print('y= ',y)
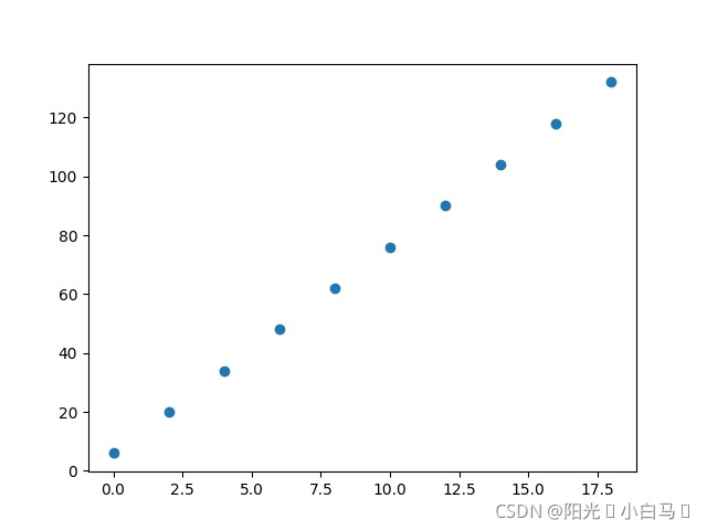
运行结果:
X[:,0]= [ 0 2 4 6 8 10 12 14 16 18]
y= [ 6 20 34 48 62 76 90 104 118 132]
这时生成图片可以看到,模型过于简单
因此,我们加

这篇博客介绍了如何利用sklearn库构建线性回归模型。首先,通过生成随机数据来建立基础线性模型,然后引入随机扰动使得模型更复杂。接着,对数据进行预处理,包括划分训练集和测试集,以及处理缺失值。文中提到了两种处理空值的方法,一种是使用pandas的fillna、interpolate和dropna函数,另一种是直接用sklearn构建线性回归模型时处理缺失值。
最低0.47元/天 解锁文章
8196

被折叠的 条评论
为什么被折叠?



