FreeRTOS入门——基于FreeRTOS的多任务程序与AHT20数据采集原理电路
一、AHT20数据采集原理电路绘制
在stm32最小系统电路原理中添加 AHT20数据采集原理电路
引脚图
- 绘制元器件
创建一个原理图库
点击图片中箭头所指的选项,可以添加一个原理图库到所选的工程中去

创建新器件
点击图片上箭头指向的按钮均可添加器件

绘制元器件
放置器件底板
在屏幕白板上点击”右键“,选中”放置“中的”矩形“,即可放置一个底板

放置引脚
点击图上工具栏中的管脚工具或点击右键选中“放置”里面的管脚选项即可放置引脚

使用Symbol Wizard辅助绘制元器件

- 添加原理图库
在参照上一个步骤绘制好所有需要的元器件后,我们就可以开始将我们的原理图库添加进库里备用
点击“库”窗口中的“Libraries”,在弹出的窗口中点击“安装”,选择“从文件中安装”

- 绘制采集电路
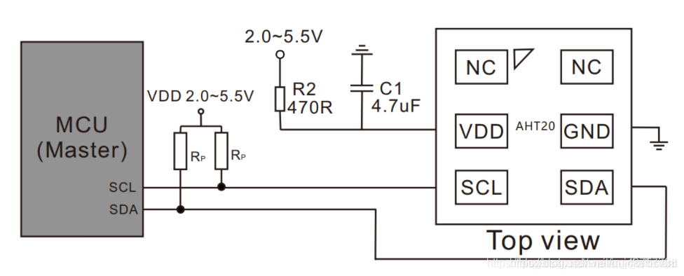
应用电路如下

在库中选中需要的元器件,双击并将它放置在原理图上

最后电路如下



最低0.47元/天 解锁文章
964

被折叠的 条评论
为什么被折叠?



