虚拟化技术的性能挑战
虚拟化无疑是当下各处应用最广泛技术之首,无论是商业化降本,还是技术本身的增益都是效果显著的,但是其网络I/O性能往往成为制约虚拟机整体性能的关键瓶颈。传统的虚拟化网络方案虽然提供了良好的隔离性和灵活性,但在高并发、低延迟的网络应用场景下,性能损失可能高达50%以上。这种性能衰减主要源于多层的软件栈处理、频繁的内存拷贝操作以及虚拟化层引入的额外开销。
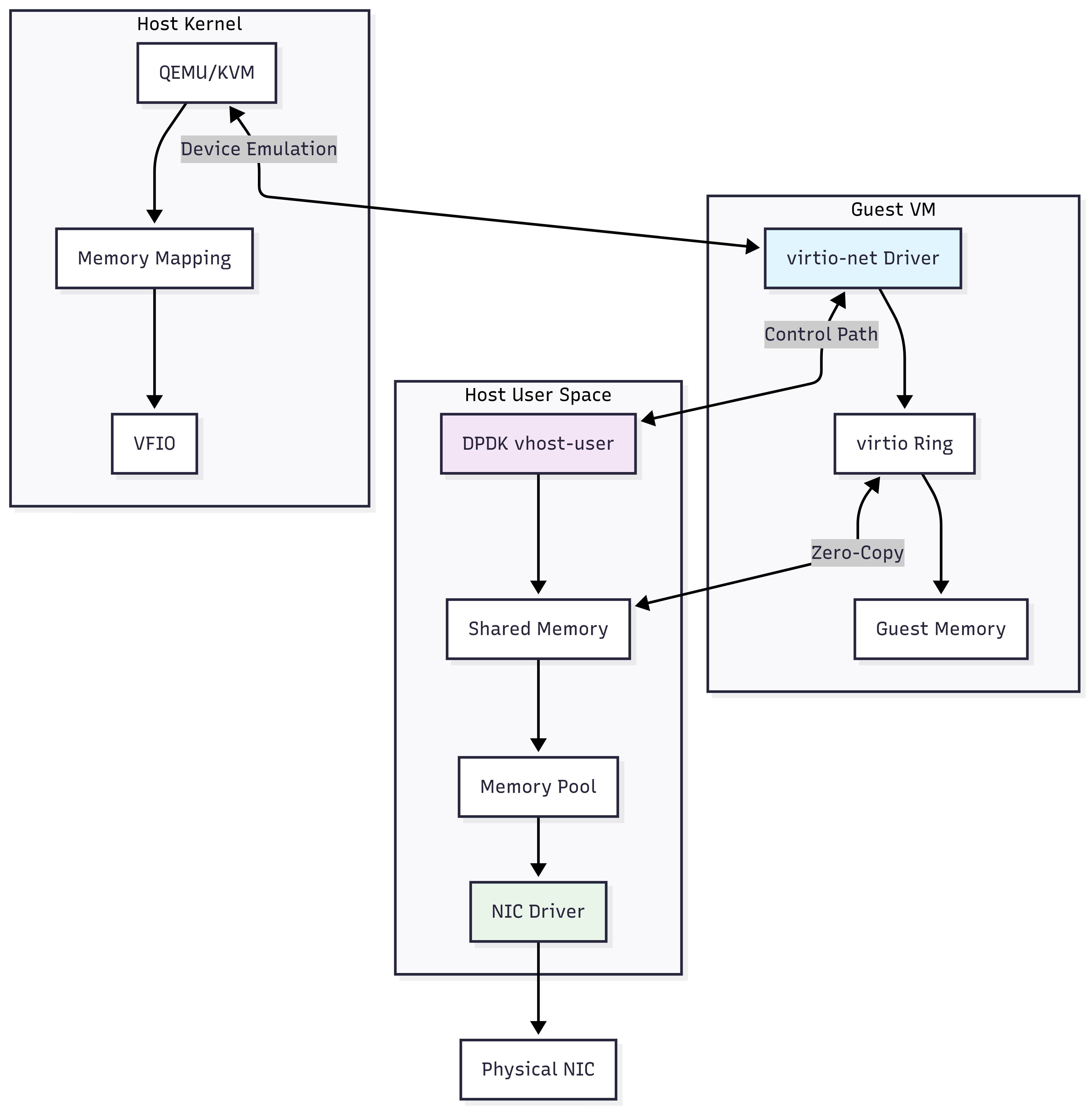
DPDK虚拟化技术的出现,为解决这一核心问题提供了革命性的解决方案。通过vhost-user协议、virtio设备优化、SR-IOV硬件加速等技术的有机结合,DPDK在保持虚拟化隔离性的同时,将网络性能损失降低到5%以内,某些场景下甚至可以达到接近物理机的性能水平。
核心理念:虚拟化中的性能与隔离
“虚拟化的本质是在保持安全隔离的前提下,最大化硬件资源的共享效率”
这一设计思想贯穿了DPDK虚拟化技术的各个层面。与传统虚拟化追求功能完整性不同,DPDK虚拟化技术采用了"性能优先,功能精简"的设计原则:
1. 零拷贝虚拟化设计
传统虚拟化方案中,数据包需要在宿主机内核、用户态、虚拟机内核之间进行多次拷贝。DPDK通过共享内存机制,实现了真正的零拷贝数据传输:
// vhost-user零拷贝实现核心
struct vhost_virtqueue {
// 共享内存区域,避免数据拷贝
struct vring_desc *desc;
struct vring_avail *avail;
struct vring_used *used;
// 直接内存映射,消除虚拟化开销
uint64_t desc_user_addr;
uint64_t avail_user_addr;
uint64_t used_user_addr;
};
// 零拷贝数据传输函数
static inline uint16_t
vhost_dequeue_burst(struct virtio_net *dev, uint16_t queue_id,
struct rte_mbuf **pkts, uint16_t count)
{
struct vhost_virtqueue *vq = dev->virtqueue[queue_id];
uint16_t i, avail_idx;
// 直接访问guest内存,无需拷贝
avail_idx = *((volatile uint16_t *)&vq->avail->idx);
for (i = 0; i < count && vq->last_avail_idx != avail_idx; i++) {
// 直接映射guest物理地址到host虚拟地址
uint64_t desc_addr = gpa_to_vva(dev, desc_gaddr);
rte_memcpy(rte_pktmbuf_mtod(pkts[i], void *),
(void *)(uintptr_t)desc_addr, desc_len);
}
return i;
}
2. 硬件加速与软件优化的融合
DPDK虚拟化技术巧妙地结合了硬件SR-IOV能力和软件virtio优化,形成了多层次的性能加速体系:
- L1层:SR-IOV硬件直通,消除虚拟化开销
- L2层:vDPA硬件卸载,减少CPU占用
- L3层:vhost-user用户态加速,提升处理效率
- L4层:virtio前端优化,降低虚拟机开销
vhost-user协议:用户态虚拟化的核心架构
vhost-user协议是DPDK虚拟化技术的核心创新,它将传统的内核态vhost处理迁移到用户态,从而获得了显著的性能提升和灵活性增强。
协议设计原理
vhost-user协议基于Unix域套接字进行通信,通过共享内存实现高效的数据交换:

核心数据结构分析
vhost-user协议的核心在于virtqueue的高效实现。每个virtqueue包含三个环形缓冲区:
// virtio环形队列核心结构
struct vring {
unsigned int num; // 队列大小
struct vring_desc *desc; // 描述符数组
struct vring_avail *avail; // 可用环
struct vring_used *used; // 已用环
};
// 描述符结构:支持scatter-gather操作
struct vring_desc {
uint64_t addr; // 缓冲区地址
uint32_t len; // 缓冲区长度
uint16_t flags; // 标志位
uint16_t next; // 下一个描述符索引
};
// 高性能批量处理函数
static uint16_t
virtio_dev_rx(struct virtio_net *dev, uint16_t queue_id,
struct rte_mbuf **pkts, uint32_t count)
{
struct vhost_virtqueue *vq = dev->virtqueue[queue_id];
uint32_t i, dropped = 0;
uint16_t avail_idx, free_entries;
// 检查可用描述符数量
free_entries = *((volatile uint16_t *)&vq->avail->idx) -
vq->last_avail_idx;
if (unlikely(free_entries == 0))
return 0;
count = RTE_MIN(count, free_entries);
count = RTE_MIN(count, (uint32_t)(vq->size - vq->last_avail_idx));
// 批量处理数据包
for (i = 0; i < count; i++) {
uint16_t desc_idx = vq->avail->ring[
(vq->last_avail_idx + i) & (vq->size - 1)];
if (copy_mbuf_to_desc(dev, vq, pkts[i], desc_idx) < 0) {
dropped++;
continue;
}
}
// 更新已用环
rte_smp_wmb();
vq

最低0.47元/天 解锁文章
1454

被折叠的 条评论
为什么被折叠?



