试题A:组队
【问题描述】
作为篮球队教练,你需要从以下名单中选出 1号位至 5号位各一名球员,
组成球队的首发阵容。
每位球员担任 1号位至 5号位时的评分如下表所示。请你计算首发阵容 1
号位至5号位的评分之和最大可能是多少?

97+99+98+98+98 = 490
试题B: 年号字串
小明用字母 A对应数字 1,B对应 2,以此类推,用 Z对应 26。对于 27
以上的数字,小明用两位或更长位的字符串来对应,例如 AA对应27,AB对
应28,AZ对应52,LQ对应329。
请问2019对应的字符串是什么?
2019//26 = 77
77 // 26 = 2 B
2019%26 = 17 Q
B*Q
2019 = 17+x*26+26*26*2
x = Y
答案: BYQ
试题C: 数列求值
给定数列1,1,1,3,5,9,17,…,从第4项开始,每项都是前3项的和。求
第20190324项的最后4位数字。
a = 1
b = 1
c = 1
d = 0
for i in range(4,20190325):
d = (a+b+c)%10000
a = b
b = c
c = d
print(d)
答案:4659
试题D:数的分解
把 2019分解成 3个各不相同的正整数之和,并且要求每个正整数都不包
含数字2和4,一共有多少种不同的分解方法?
注意交换 3个整数的顺序被视为同一种方法,例如 1000+1001+18和
1001+1000+18被视为同一种
num = 0
for i in range(1,2019):
for j in range(i+1,2019):
k = 2019-i-j
if i != j and i != k and j != k:
if k < j or k < i:
break
a = str(i)+str(j)+str(k)
if a.count('2') == 0 and a.count('4') == 0:
num += 1
print(num)
答案:40785
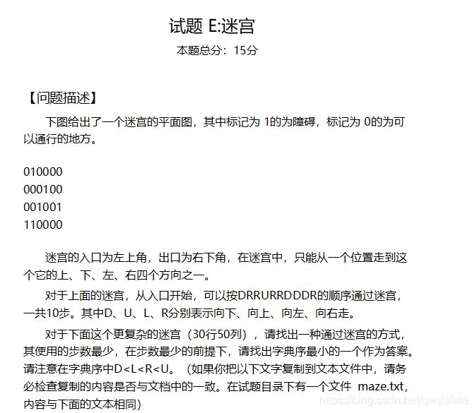
试题E: 迷宫

试题F:特别数的和
小明对数位中含有 2、0、1、9的数字很感兴趣(不包括前导 0),在1到
40中这样的数包括1、2、9、10至32、39和40,共28个,他们的和是574。
请问,在1到n中,所有这样的数的和是多少?
【输入格式】
输入一行包含两个整数n。
【输出格式】
输出一行,包含一个整数,表示满足条件的数的和。
【样例输入】
40
【样例输出】
574
【评测用例规模与约定】
对于20%的评测用例,1≤n≤10。
对于50%的评测用例,1≤n≤100。
对于80%的评测用例,1≤n≤1000。
对于所有评测用例,1≤n≤10000。
def solve(n):
sum = 0
for i in range(1, n+1):
a = str(i)
if a.count('0') != 0 or a.count('1') != 0 or a.count('2') != 0 or a.count('9') != 0:
sum += i
return sum
试题G: 完全二叉树的权值

二叉树基础。。。
import math
n = int(input())
li = list(map(int, input().split()))
height = math.ceil(math.log(n, 2))
res = []
for i in range(1, height+1):
if i != height:
res.append(sum(li[2**(i-1)-1:2**i-1]))
else:
res.append(sum(li[2**(i-1)-1:]))
print(res.index(max(res))+1)
试题H
数学老师给小明出了一道等差数列求和的题目。但是粗心的小明忘记了一
部分的数列,只记得其中N个整数。
现在给出这 N个整数,小明想知道包含这 N个整数的最短的等差数列有
几项?
【输入格式】
输入的第一行包含一个整数N。
第二行包含 N个整数 A1,A2,···,AN。(注意 A1 ∼AN并不一定是按等差数
列中的顺序给出)
【输出格式】
输出一个整数表示答案。
【样例输入】
5
2641020
【样例输出】
10
【样例说明】
包含2、6、4、10、20的最短的等差数列是2、4、6、8、10、12、14、16、
18、20。
【评测用例规模与约定】
对于所有评测用例,2≤N≤100000
思路:先排序,然后找出最小公差,最后(最大值-最小值)// 公差 + 1
n = int(input())
li = list(map(int, input().split()))
li.sort()
minx = li[1] - li[0]
for i in range(n-1):
minx = min(minx, li[i+1]-li[i])
ans = (li[-1]-li[0])//minx + 1
print(ans)
试题I: 后缀表达式
给定 N个加号、M个减号以及 N+M+1个整数 A1,A2,···,AN+M+1,小
明想知道在所有由这N个加号、M个减号以及N+M+1个整数凑出的合法的
后缀表达式中,结果最大的是哪一个?
请你输出这个最大的结果。
例如使用123±,则“23+1-”这个后缀表达式结果是4,是最大的。
【输入格式】
第一行包含两个整数N和 M。
第二行包含N+M+1个整数A1,A2,···,AN+M+1。
【输出格式】
输出一个整数,代表答案。
【样例输入】
11
123
【样例输出】
4
【评测用例规模与约定】
对于所有评测用例,0≤N,M≤100000,−10e9 ≤Ai≤10e9。
import itertools
l = list(map(int, input().split()))
li = list(map(int, input().split()))
total = sum(li)
n = l[0]
m = l[1]
he = list(itertools.combinations(li, n+1))
res = 2*sum(li[:n+1])-total
for i in he:
res = max(res, sum(i)-(total-sum(i)))
print(res)
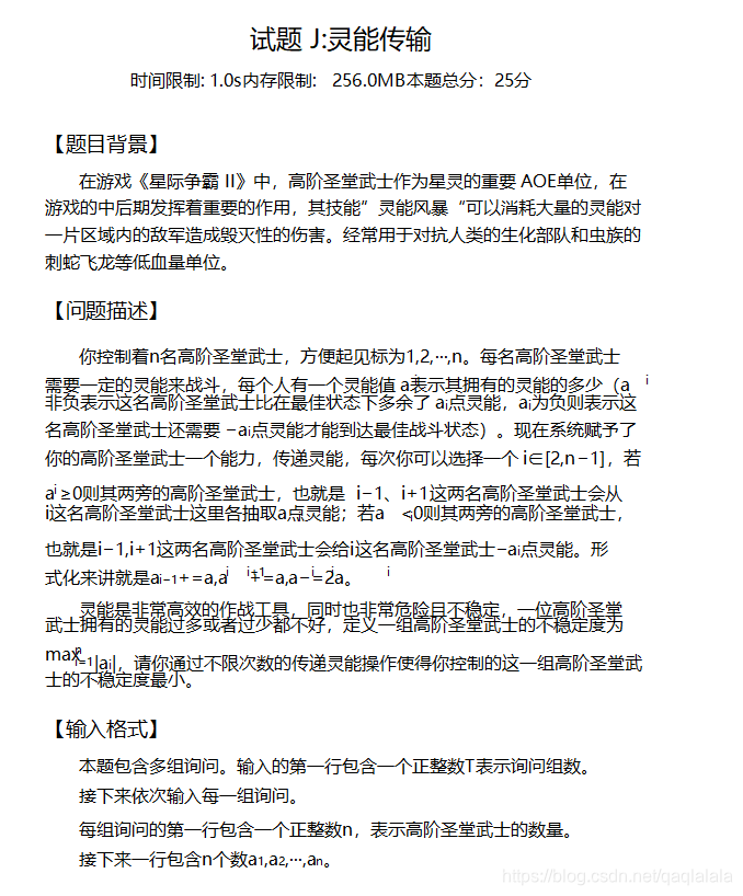
试题J:灵能传输

额。。。我放弃了
这篇博客涵盖了多种数学和算法问题,包括如何组建最佳篮球首发阵容、数字编码、数列求值、数的分解、迷宫解决、特殊数的求和、完全二叉树的权值计算以及等差数列的求解。通过这些实例,展示了数学和算法在实际问题中的应用和解决策略。

被折叠的 条评论
为什么被折叠?



