RAG(检索增强生成)技术结合信息检索与文本生成,通过引入外部知识库解决大语言模型知识滞后和"幻觉"问题。文章详细介绍了RAG的定义、发展历程(从朴素RAG到GraphRAG)、系统架构和工作流程,分析了其提高答案准确性、实时更新知识、增强可解释性等优势,并探讨了面临的挑战与解决方案。RAG技术广泛应用于智能问答、客服机器人等领域,未来将向多模态、自适应检索等方向发展,是提升大模型性能的有效途径。
一、RAG是什么
RAG是一种将信息检索与文本生成相结合的技术,旨在通过引入外部知识库来提升生成模型的效果。它将检索模型和生成模型有机结合,在生成文本之前,先从外部知识库或文档中检索相关信息,再将检索结果融入生成过程,从而生成更符合事实、更精准的答案。简单来说,RAG就像是给AI配备了一个“外挂知识库”,让AI在回答问题时能够先查阅资料,从而摆脱传统模型的“知识遗忘”困境。
二、发展历程
RAG技术自诞生以来,经历了持续的优化与迭代,其发展历程大致可分为以下几个阶段:
2.1 朴素RAG(Naive RAG)
早期的RAG实现相对简单,主要依赖关键词匹配技术,如TF-IDF或BM25算法,从静态数据集中检索相关文档,并将这些文档作为上下文输入到生成模型中。这种方法实现方式简单直接,适用于一些对准确性要求不是极高、需要快速部署的场景,能够快速搭建起基本的检索增强生成系统。但由于单纯基于关键词匹配,缺乏对语义的深入理解,导致生成的回答可能存在碎片化问题,或者无法精准匹配用户需求,回答的准确性和完整性欠佳。

2.2 高级RAG(Advanced RAG)
为了克服朴素RAG的局限性,研究人员引入了语义增强的检索技术,如密集向量搜索(Dense Passage Retrieval,DPR)和神经排序算法,以提升检索的准确性和语义理解能力。高级RAG在检索前后都进行了增强,在检索之前对用户的提问进行了路由、扩展、重写的处理,对于检索到的信息进行重排序、总结、融合等处理,使得对信息收集和处理的效率更高。这种范式在对生成内容精度要求较高的应用场景中表现出色,如个性化推荐系统、学术问答领域等。

2.3 GraphRAG
GraphRAG是RAG技术的一种创新拓展,它引入了图结构来表示知识之间的复杂关系。传统的RAG技术主要基于文本的检索和匹配,而GraphRAG利用图的强大表达能力,能够更好地捕捉实体之间的语义关联和上下文信息。在GraphRAG中,知识被组织成图的形式,节点代表实体(如概念、事件、对象等),边代表实体之间的关系(如因果关系、包含关系、时间顺序关系等)。这种图结构使得系统能够进行更复杂的推理和信息检索。

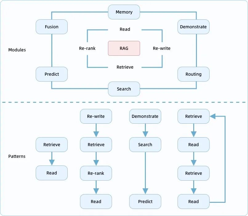
2.4 模块化RAG(Modular RAG)
模块化RAG将检索和生成管道细分为多个独立的模块,这种模块化设计允许根据不同需求进行灵活配置和优化。它结合了稀疏检索(如传统的关键词匹配)和密集检索(如基于向量的语义检索)方法,根据查询类型的不同,灵活选择最合适的检索方式,以提高检索效率和准确性。同时,它支持与外部API、数据库等多种工具进行集成,拓展了数据来源和处理能力,适用于复杂多领域的任务,如金融分析、法律研究等。

三、原理与架构
3.1 核心原理
RAG技术的核心思想是将生成模型与检索机制相结合,利用外部知识增强模型的生成能力。具体步骤如下:
检索: 根据输入查询,从外部知识源中检索相关文档或信息片段。这通常涉及将用户查询和知识库中的内容转换为向量,然后计算它们之间的相似度,最终返回与查询最相关的知识片段。
生成: 将检索到的信息与输入查询结合,输入生成模型,生成最终输出。生成模型通常使用大语言模型,会根据检索到的信息和输入查询,生成连贯且相关的文本。
3.2 系统架构
一个典型的RAG系统架构包括以下几个关键组件:
文档存储和索引:用于存储和索引外部知识库的内容,通常使用向量数据库实现。向量数据库能够高效地存储和检索高维向量数据,为快速检索提供支持。
嵌入模型: 将文本内容转换为向量表示,以便进行相似度搜索。其目标是使得具有相似语义的文字序列对应的向量尽可能接近,而语义不同的文字序列对应的向量尽可能远离。
检索引擎: 根据用户查询从知识库中检索相关文档或片段。常用的检索方法包括基于关键词匹配的稀疏检索(如BM25)和基于深度学习的密集检索(如DPR、ANCE)。
提示生成器: 将检索结果和用户查询组合成适合LLM处理的提示。一个好的提示模板应该清晰地定义问题的上下文,适当地组织检索到的相关信息,明确地指导LLM的生成方向,并保持合理的长度和复杂度。
大型语言模型: 根据提示生成最终响应。大型语言模型接收经过检索增强的提示,并基于这些上下文生成最终的回答。

四、工作流程
RAG技术的工作流程主要包括以下几个步骤:
4.1 数据处理阶段
数据收集: 收集各种类型的数据源,如文档、数据库、网页等,构建外部知识库。
数据预处理: 对原始数据进行清洗和处理,包括去除噪声、格式化数据等。然后将处理后的数据转化为检索模型可以使用的格式,例如将文档分割成更小的单元,如句子或段落,以便于检索和处理。
向量化: 使用嵌入模型将文本块转换为数值向量,并存储在向量数据库中。向量数据库专门设计用来高效地存储和检索高维向量数据,通过数学计算向量之间的距离,能够快速检索出相似度最高的文字序列。
4.2 检索阶段
用户输入: 用户提出问题或提供查询。
向量化查询: 将 用户的问题用相同的Embedding模型转换为向量,用以检索相关知识分片。
检索匹配: 通过向量数据库进行一系列高效的数学计算(如余弦相似度、欧氏距离等),检索出语义相似度最高的几个知识分片(Top-k)。
4.3 增强阶段
将检索到的信息与用户查询进行整合,构建成完整的提示。这一步骤通常使用提示工程技术,以确保生成模型能够更好地理解和利用检索到的信息。例如,可以在提示中明确指出问题的上下文、检索到的相关信息等。
4.4 生成阶段
将增强后的提示输入到生成模型中,生成模型根据这些信息生成最终的回答。生成模型会结合检索到的信息和自身的语言理解能力,生成自然、准确、连贯的文本。
五、技术优势
5.1 提高答案准确性
RAG通过从外部知识库中检索相关信息,并将其与语言模型的生成能力结合,可以显著提升生成答案的准确性。在知识密集型任务中,如专业领域的问答系统,RAG能够提供基于真实数据的准确回答,减少“幻觉”现象的发生。
5.2 实时更新知识
传统的大模型在训练完成后,其知识是固定的,无法实时更新。而RAG允许模型通过访问最新的外部知识库,保持输出的时效性和准确性。只需更新知识库,而不需要重新训练整个模型,大大降低了维护成本和时间。
5.3 增强可解释性
RAG能够引用外部知识库中的信息来支持其回答,用户可以追溯答案的来源,从而增加了对模型输出的信任度。这种可验证性是提高用户满意度和接受度的关键因素。
5.4 定制化能力强
RAG允许根据不同领域的特定需求定制知识库,使得模型能够针对特定领域提供更加精准和深入的答案。例如,在医疗、法律、金融等专业领域,可以构建专门的知识库,为用户提供专业的知识和建议。
5.5 适用领域广泛
RAG技术适用于多种场景,如智能问答系统、客服机器人、学术研究辅助、动态内容生产等。它能够为不同行业提供定制化的智能解决方案,提升信息处理效率和用户体验。
六、挑战与解决方案
6.1 检索质量问题
如果检索到的文档与问题不相关,可能会导致生成结果偏离主题。解决方案包括优化检索模型,结合多种检索方法(如混合检索),使用更精确的嵌入模型,以及采用重排序(Reranking)技术对检索结果进行二次排序,以确保检索到的信息与问题的相关性。
6.2 计算开销问题
实时检索和生成过程可能需要更多的计算资源,尤其在处理大规模知识库时,可能会导致响应时间增加。可以使用高效的向量数据库来加速检索过程,预索引知识库、缓存高频查询结果,以减少计算开销,提高系统的响应速度。
6.3 知识库质量问题
知识库的内容质量和完整性直接影响RAG系统的性能。如果知识库中的文档不准确、过时或不完整,可能会导致生成的答案出现错误。因此,需要建立有效的知识库管理机制,定期更新和维护知识库,确保知识库中的信息准确、及时、完整。
6.4 信息融合问题
如何将检索到的信息与生成模型有效结合,避免信息冗余或冲突,是RAG技术面临的一个挑战。可以采用信息压缩、关键信息提取等技术,对检索到的信息进行预处理,去除冗余信息,提取关键信息,以便生成模型更好地利用这些信息。同时,通过优化提示工程,设计合理的提示模板,指导生成模型如何整合检索到的信息。
6.5 复杂查询处理问题
对于一些复杂的查询,如多跳推理问题,单次检索可能无法满足需求。可以采用迭代检索、递归检索等策略,多次检索相关信息,逐步深入挖掘问题的答案。此外,结合知识图谱等技术,利用实体之间的关系进行推理,也可以提高对复杂查询的处理能力。
七、未来发展趋势
7.1 多模态RAG
未来的RAG技术可能会结合图像、音频、视频等多模态信息进行检索和生成。例如,在医疗领域,可以结合医学影像和文本信息,为医生提供更全面的诊断支持;在教育领域,可以结合视频教程和文本资料,为学生提供更加丰富的学习资源。GraphRAG也有望在多模态数据处理方面发挥重要作用,通过构建多模态知识图谱,实现对不同类型数据的整合和推理。
7.2 自适应检索
自适应检索技术将根据生成需求动态调整检索粒度和策略。例如,在处理简单问题时,采用粗粒度的检索方式,快速获取相关信息;在处理复杂问题时,采用细粒度的检索方式,深入挖掘相关信息。这样可以提高检索效率,减少不必要的计算开销。GraphRAG可以利用知识图谱的结构信息,实现更加智能的自适应检索,根据问题的复杂程度和上下文信息,选择最合适的检索策略。
7.3 端到端训练
目前,RAG的检索器和生成器通常是分开训练的。未来,可能会采用端到端的训练方式,联合优化检索器和生成器,使它们能够更好地协同工作,提高整个系统的性能。对于GraphRAG来说,端到端训练可以更好地优化知识图谱的构建、检索和生成过程,提高系统的整体性能和效率。
7.4 个性化生成
结合用户偏好和历史数据,RAG技术可以实现个性化生成。例如,根据用户的兴趣爱好、使用习惯等,为用户提供个性化的回答和建议,提高用户体验。GraphRAG可以通过知识图谱分析用户的偏好和行为模式,为用户提供更加个性化的服务和推荐。
八、宝兰德AI智慧助手内置RAG流程

宝兰德一直致力于将先进的AI技术应用于产品中,以提升产品的性能和用户体验。为了解决大模型在知识更新和准确性方面的问题,我们在AI智慧助手中内置了RAG流程,通过该流程的引入:
提升回答准确性: 通过引入外部知识库,产品能够提供更加准确、详细的回答,减少了“幻觉”现象的发生,提高了用户对产品的信任度。在处理一些专业领域的问题时,RAG模块能够从知识库中检索到相关的专业知识,为用户提供准确的答案。
实时更新知识: 可以随时更新知识库,确保产品能够提供最新的信息和知识。例如,在新闻资讯类产品中,能够及时获取最新的新闻事件,为用户提供实时的新闻报道。我们会定期对知识库进行更新和维护,确保知识的时效性和准确性。
增强用户体验: 能够根据用户的问题,快速检索相关信息并生成自然、流畅的回答,提高了用户与产品的交互体验。同时,支持多轮对话,能够更好地理解用户的意图,提供更加个性化的服务。
后续我们将继续优化RAG模块的性能,不断提升检索效率和生成质量。同时,积极探索GraphRAG等先进技术在产品中的应用,进一步提升产品在复杂问题处理和推理方面的能力。
九、结论
RAG技术作为一种结合了检索和生成的创新技术,为解决大模型的局限性提供了有效的解决方案。通过引入外部知识库,显著提高了生成内容的准确性、时效性和可解释性,具有广泛的应用前景。GraphRAG作为RAG的高级演进形式,进一步增强了生成式AI在复杂信息检索和生成任务中的表现,为AI技术的发展带来了新的突破。宝兰德也将持续投入研发,不断优化和拓展RAG模块的功能,引入GraphRAG等先进技术,为用户提供更加优质的产品和服务。
如何学习大模型 AI ?
由于新岗位的生产效率,要优于被取代岗位的生产效率,所以实际上整个社会的生产效率是提升的。
但是具体到个人,只能说是:
“最先掌握AI的人,将会比较晚掌握AI的人有竞争优势”。
这句话,放在计算机、互联网、移动互联网的开局时期,都是一样的道理。
我在一线互联网企业工作十余年里,指导过不少同行后辈。帮助很多人得到了学习和成长。
我意识到有很多经验和知识值得分享给大家,也可以通过我们的能力和经验解答大家在人工智能学习中的很多困惑,所以在工作繁忙的情况下还是坚持各种整理和分享。但苦于知识传播途径有限,很多互联网行业朋友无法获得正确的资料得到学习提升,故此将并将重要的AI大模型资料包括AI大模型入门学习思维导图、精品AI大模型学习书籍手册、视频教程、实战学习等录播视频免费分享出来。
这份完整版的大模型 AI 学习资料已经上传优快云,朋友们如果需要可以微信扫描下方优快云官方认证二维码免费领取【保证100%免费】


为什么要学习大模型?
我国在A大模型领域面临人才短缺,数量与质量均落后于发达国家。2023年,人才缺口已超百万,凸显培养不足。随着AI技术飞速发展,预计到2025年,这一缺口将急剧扩大至400万,严重制约我国AI产业的创新步伐。加强人才培养,优化教育体系,国际合作并进是破解困局、推动AI发展的关键。


大模型入门到实战全套学习大礼包
1、大模型系统化学习路线
作为学习AI大模型技术的新手,方向至关重要。 正确的学习路线可以为你节省时间,少走弯路;方向不对,努力白费。这里我给大家准备了一份最科学最系统的学习成长路线图和学习规划,带你从零基础入门到精通!

2、大模型学习书籍&文档
学习AI大模型离不开书籍文档,我精选了一系列大模型技术的书籍和学习文档(电子版),它们由领域内的顶尖专家撰写,内容全面、深入、详尽,为你学习大模型提供坚实的理论基础。

3、AI大模型最新行业报告
2025最新行业报告,针对不同行业的现状、趋势、问题、机会等进行系统地调研和评估,以了解哪些行业更适合引入大模型的技术和应用,以及在哪些方面可以发挥大模型的优势。

4、大模型项目实战&配套源码
学以致用,在项目实战中检验和巩固你所学到的知识,同时为你找工作就业和职业发展打下坚实的基础。

5、大模型大厂面试真题
面试不仅是技术的较量,更需要充分的准备。在你已经掌握了大模型技术之后,就需要开始准备面试,我精心整理了一份大模型面试题库,涵盖当前面试中可能遇到的各种技术问题,让你在面试中游刃有余。

适用人群

第一阶段(10天):初阶应用
该阶段让大家对大模型 AI有一个最前沿的认识,对大模型 AI 的理解超过 95% 的人,可以在相关讨论时发表高级、不跟风、又接地气的见解,别人只会和 AI 聊天,而你能调教 AI,并能用代码将大模型和业务衔接。
- 大模型 AI 能干什么?
- 大模型是怎样获得「智能」的?
- 用好 AI 的核心心法
- 大模型应用业务架构
- 大模型应用技术架构
- 代码示例:向 GPT-3.5 灌入新知识
- 提示工程的意义和核心思想
- Prompt 典型构成
- 指令调优方法论
- 思维链和思维树
- Prompt 攻击和防范
- …
第二阶段(30天):高阶应用
该阶段我们正式进入大模型 AI 进阶实战学习,学会构造私有知识库,扩展 AI 的能力。快速开发一个完整的基于 agent 对话机器人。掌握功能最强的大模型开发框架,抓住最新的技术进展,适合 Python 和 JavaScript 程序员。
- 为什么要做 RAG
- 搭建一个简单的 ChatPDF
- 检索的基础概念
- 什么是向量表示(Embeddings)
- 向量数据库与向量检索
- 基于向量检索的 RAG
- 搭建 RAG 系统的扩展知识
- 混合检索与 RAG-Fusion 简介
- 向量模型本地部署
- …
第三阶段(30天):模型训练
恭喜你,如果学到这里,你基本可以找到一份大模型 AI相关的工作,自己也能训练 GPT 了!通过微调,训练自己的垂直大模型,能独立训练开源多模态大模型,掌握更多技术方案。
到此为止,大概2个月的时间。你已经成为了一名“AI小子”。那么你还想往下探索吗?
- 为什么要做 RAG
- 什么是模型
- 什么是模型训练
- 求解器 & 损失函数简介
- 小实验2:手写一个简单的神经网络并训练它
- 什么是训练/预训练/微调/轻量化微调
- Transformer结构简介
- 轻量化微调
- 实验数据集的构建
- …
第四阶段(20天):商业闭环
对全球大模型从性能、吞吐量、成本等方面有一定的认知,可以在云端和本地等多种环境下部署大模型,找到适合自己的项目/创业方向,做一名被 AI 武装的产品经理。
- 硬件选型
- 带你了解全球大模型
- 使用国产大模型服务
- 搭建 OpenAI 代理
- 热身:基于阿里云 PAI 部署 Stable Diffusion
- 在本地计算机运行大模型
- 大模型的私有化部署
- 基于 vLLM 部署大模型
- 案例:如何优雅地在阿里云私有部署开源大模型
- 部署一套开源 LLM 项目
- 内容安全
- 互联网信息服务算法备案
- …
学习是一个过程,只要学习就会有挑战。天道酬勤,你越努力,就会成为越优秀的自己。
如果你能在15天内完成所有的任务,那你堪称天才。然而,如果你能完成 60-70% 的内容,你就已经开始具备成为一名大模型 AI 的正确特征了。
这份完整版的大模型 AI 学习资料已经上传优快云,朋友们如果需要可以微信扫描下方优快云官方认证二维码免费领取【保证100%免费】

645

被折叠的 条评论
为什么被折叠?



