1、Transformer架构:到底是个啥?
Transformer,简单说就是一种能高效处理序列数据(像句子、语音片段这类按顺序排列的信息)的深度学习模型。
它最牛的地方,是一种叫“自注意力机制”(Self-Attention)的设计——这东西能让模型一下子“看”到整个句子里的所有词,而不是像老式的循环神经网络(RNN)那样,得一个词一个词按顺序慢慢“啃”。

打个比方:Transformer像个“超级文本处理大师”
你可以把Transformer想象成一个脑子特别灵的“文本处理大师”。
比如你给它一句中文,它不用一个字一个字死磕,而是扫一眼就把整句话的词全“装进脑子”,瞬间理清词和词的关系,然后唰地一下就翻译成英文——效率比老式模型高多了。
2、Transformer的“两大块核心”
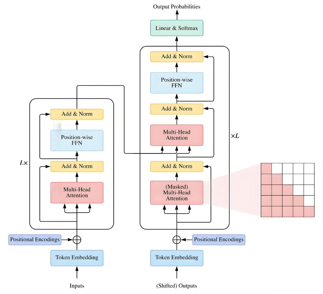
Transformer主要由两部分组成:编码器(Encoder)和解码器(Decoder)。
- 编码器的活儿是把输入的文本“提炼”成一组带意义的向量——相当于萃取句子的“核心信息”,让这些信息能被模型看懂。
- 解码器则反过来,根据编码器给的“核心信息”,一步步生成输出内容(比如翻译后的句子、回答的文本等)。
这两部分都像叠积木一样,由很多层堆叠而成,每层里都藏着几个关键“零件”,咱们后面慢慢说。
3、Transformer的“核心零件”:为啥它这么厉害?
Transformer之所以能碾压老式模型,全靠几个关键设计。别被术语吓着,我用生活例子给你讲明白。

1. 自注意力机制(Self-Attention):模型的“全局视野”
这是Transformer的“心脏”。它能让模型处理某个词时,同时“瞟一眼”句子里的其他所有词,算出这些词对它来说有多重要。
通俗比喻:
就像你读小说时看到“城堡”,大脑会自动勾连起“国王”“骑士”“护城河”这些相关元素,而不只是孤立看“城堡”这个词。自注意力机制,就是给模型装了个类似的“联想大脑”,让它能一下子抓住词与词的关联。

它是咋工作的?
- 第一步,每个词会先被转换成一个数字向量(叫embedding,你可以理解成给词发了张“数字身份证”,包含它的基本信息)。
- 处理某个词时,模型会拿它的“身份证”和句子里所有词(包括它自己)的“身份证”做对比,用数学方法(比如点积)算出“相关性”。
- 算完后,每个词会得到一个“权重分”——分越高,说明和当前词关系越近。
- 最后,把所有词的信息按“权重分”加起来,就得到了当前词的“升级版信息”(既包含自身,又融合了相关词的影响)。
举个例子:
句子是“小猫追着蝴蝶跑”。处理“追着”这个词时,自注意力会发现“小猫”(谁在追)和“蝴蝶”(追什么)跟它关系最大,于是重点“参考”这两个词的信息。
2. 多头注意力(Multi-Head Attention):多角度看问题
这是自注意力的“加强版”。它把注意力拆成好几个“头”,每个头单独分析词之间的关系,最后把所有结果拼起来。
通俗比喻:
就像一群美食评论家评一道菜,有人专注“口感”,有人盯着“调味”,有人研究“食材新鲜度”,最后把所有人的意见合起来,才是对这道菜的全面评价。多头注意力就是让模型从多个角度理解句子。

它是咋工作的?
- 先把词的向量拆成好几份,每份分给一个“头”。
- 每个“头”独立算一遍自注意力,得出自己的分析结果。
- 最后把所有“头”的结果拼起来,再通过一个“整合器”(线性层)加工成最终输出。

为啥要搞多头?
单头注意力可能只看到“小明吃苹果”里的“小明”和“苹果”是“动作对象”关系,而多头里可能有一个头专门看“吃”这个动作的时态(现在时?过去时?),另一个头看“小明”和“苹果”的数量(单数?复数?)——多角度分析,结果自然更准。
3. 位置编码(Positional Encoding):给词“标序号”
Transformer和RNN不一样,它不是按顺序处理词的,所以得想办法让它知道词在句子里的位置。位置编码就是干这个的。

通俗比喻:
位置编码就像给每个词贴了个带序号的便签。比如“妈妈爱爸爸”这句话,“妈妈”是1号,“爱”是2号,“爸爸”是3号。这样一来,哪怕模型同时“扫”到所有词,也能清楚它们的先后顺序。
它是咋工作的?
用数学公式(常用正弦和余弦函数)为每个位置生成一个独特的向量,然后把这个向量和词的embedding(“数字身份证”)加在一起——相当于给“身份证”加了个“地址栏”,词的信息里就带上了位置记号。
为啥重要?
没有位置编码的话,模型会把“我打你”和“你打我”当成一回事——毕竟词都一样,只是顺序不同。有了位置编码,它才能分清这两句话的区别。

4. 前馈神经网络(Feed-Forward Network):信息“精炼厂”
Transformer的每一层,除了注意力机制,还藏着一个前馈神经网络,专门负责把信息“再加工”一下。
通俗比喻:
如果说注意力机制是“梳理信息关系”的工具,那前馈神经网络就是个“精炼厂”——把梳理好的信息再提纯一下,挖出更深层的特征。比如看完一篇文章,先理清人物关系(注意力),再总结中心思想(前馈神经网络)。
它是咋工作的?
每个词经过注意力层处理后,会单独进入一个两层的小网络:第一层做个线性变换(类似放大或缩小信息),加个激活函数(比如ReLU,让信息更有“层次感”),再做一次线性变换。整个过程里,每个词都是“独立加工”,不互相干扰。

5. 层归一化(Layer Normalization):给信息“调平衡”
这是个辅助工具,主要作用是让模型训练更稳定。
通俗比喻:
就像听演唱会时,得把话筒音量调平衡——不能让主唱声音太大盖过人声,也不能让吉他声太小听不清。层归一化就是给每层输出的信息“调音量”,让所有信息都保持在合适的“强度”,避免模型“听不清”或“被吵到”。
它是咋工作的?
对每个词的向量,先算出它的均值和方差,然后把向量调整一下(减去均值,再除以方差),最后用两个可调的参数稍微缩放和偏移,让信息更“规整”。
6. 残差连接(Residual Connection):信息“快捷通道”
这是另一个让模型训练更顺畅的设计,尤其对深层网络来说特别重要。
通俗比喻:
想象你走一条多层的楼梯,残差连接就像每层都加了个“滑梯”——如果某层楼梯不好走(模型没学好),你可以直接从滑梯滑到下一层,不用担心被困在当前层。信息也一样,能通过“快捷通道”直接传到后面,避免在复杂的层里“走丢”。

它是咋工作的?
在注意力层或前馈网络处理完信息后,把“原始输入”和“处理后的输出”加在一起——相当于给信息开了个“备份通道”,哪怕处理过程有偏差,原始信息也能传下去。
4、Transformer的工作流程:从输入到输出
把上面这些“零件”拼起来,Transformer的工作流程其实很清晰,主要分两步:编码器处理输入,解码器生成输出。
1. 编码器(Encoder):提炼输入的“核心信息”
编码器的任务,是把输入的文本(比如一句中文)转换成一组带意义的向量。
工作流程:
输入的词先变成embedding(“数字身份证”),再加上位置编码(“序号便签”),然后一层层通过编码器(比如6层):
- 每层先过“多头自注意力”,理清词与词的关系;
- 再经过“前馈神经网络”,提炼深层特征;
- 每一步之后,都加上残差连接和层归一化,让信息稳定传递。
最后输出的一堆向量,就包含了输入句子的所有“核心信息”。

通俗比喻:
编码器就像个“情报分析员”,拿到一份密电(输入文本),先拆解每个字(embedding),标上位置(位置编码),再一层层分析字与字的关系(注意力),提炼核心意思(前馈网络),最后把分析结果整理成一份“情报摘要”(输出向量)给解码器。
2. 解码器(Decoder):生成输出内容
解码器的任务,是根据编码器给的“情报摘要”,一步步生成目标文本(比如翻译后的英文)。
工作流程:
解码器也有多层(比如6层),每层比编码器多一个“掩码多头自注意力”:
- 第一层是“掩码多头自注意力”:只能看已经生成的词,不能“偷看”后面的(比如生成“我喜欢”时,看不到还没生成的“你”);
- 第二层是“多头注意力”:盯着编码器的输出,找输入文本里的相关信息;
- 第三层是“前馈神经网络”:加工信息;
- 每一步后同样加残差连接和层归一化。
最后通过一个线性层和softmax函数,算出下一个词的概率,挑可能性最大的输出,重复这个过程直到生成完整句子。

通俗比喻:
解码器像个“写作机器人”,一边翻着编码器给的“情报摘要”(输入核心信息),一边看着自己已经写的内容(比如“King likes”),猜下一个词该写啥(比如“music”),直到写完一整句话。
举个例子:
输入是“国王喜欢音乐”,目标是“King likes music”。解码器先根据编码器的信息输出“King”,再结合“King”和输入的核心信息,输出“likes”,最后输出“music”。

Transformer的优势:为啥它能成“顶流”?
Transformer能从众多模型中脱颖而出,靠的是这几个硬实力:
- 并行处理快:不像RNN得按顺序一个词一个词算,它能同时处理所有词,训练和运行速度都快得多,特别适合大数据量。
- 抓长距离关系准:自注意力机制能轻松“勾连”句子开头和结尾的词(比如“小明买了苹果,他很喜欢吃它”里的“它”和“苹果”),处理长句子时优势明显。
- 扩展性强:想让模型更厉害?简单,多加几层、多搞几个注意力头就行——这也是后来BERT、GPT等大模型能“长大”的基础。
- 适用范围广:不光能翻译,还能做文本摘要、情感分析、语音识别,甚至后来被用到图像领域(比如Vision Transformer),堪称“全能选手”。

5、总结:Transformer为啥改变了AI?
Transformer靠自注意力、多头注意力、位置编码这些“黑科技”,彻底刷新了人们对“处理序列数据”的认知。
它不仅在NLP领域掀起革命,催生了BERT、GPT、LLaMA等我们现在耳熟能详的大模型,还把影响力扩展到了计算机视觉、语音处理等多个领域,成为AI发展史上的一个重要里程碑。理解了Transformer,你就抓住了现代大模型的“灵魂”。
6、如何学习大模型 AI ?
由于新岗位的生产效率,要优于被取代岗位的生产效率,所以实际上整个社会的生产效率是提升的。
但是具体到个人,只能说是:
“最先掌握AI的人,将会比较晚掌握AI的人有竞争优势”。
这句话,放在计算机、互联网、移动互联网的开局时期,都是一样的道理。
我在一线互联网企业工作十余年里,指导过不少同行后辈。帮助很多人得到了学习和成长。
我意识到有很多经验和知识值得分享给大家,也可以通过我们的能力和经验解答大家在人工智能学习中的很多困惑,所以在工作繁忙的情况下还是坚持各种整理和分享。但苦于知识传播途径有限,很多互联网行业朋友无法获得正确的资料得到学习提升,故此将并将重要的AI大模型资料包括AI大模型入门学习思维导图、精品AI大模型学习书籍手册、视频教程、实战学习等录播视频免费分享出来。
这份完整版的大模型 AI 学习资料已经上传优快云,朋友们如果需要可以微信扫描下方优快云官方认证二维码免费领取【保证100%免费】


7、为什么要学习大模型?
我国在A大模型领域面临人才短缺,数量与质量均落后于发达国家。2023年,人才缺口已超百万,凸显培养不足。随着AI技术飞速发展,预计到2025年,这一缺口将急剧扩大至400万,严重制约我国AI产业的创新步伐。加强人才培养,优化教育体系,国际合作并进是破解困局、推动AI发展的关键。


8、大模型入门到实战全套学习大礼包**
1、大模型系统化学习路线
作为学习AI大模型技术的新手,方向至关重要。 正确的学习路线可以为你节省时间,少走弯路;方向不对,努力白费。这里我给大家准备了一份最科学最系统的学习成长路线图和学习规划,带你从零基础入门到精通!

2、大模型学习书籍&文档
学习AI大模型离不开书籍文档,我精选了一系列大模型技术的书籍和学习文档(电子版),它们由领域内的顶尖专家撰写,内容全面、深入、详尽,为你学习大模型提供坚实的理论基础。

3、AI大模型最新行业报告
2025最新行业报告,针对不同行业的现状、趋势、问题、机会等进行系统地调研和评估,以了解哪些行业更适合引入大模型的技术和应用,以及在哪些方面可以发挥大模型的优势。

4、大模型项目实战&配套源码
学以致用,在项目实战中检验和巩固你所学到的知识,同时为你找工作就业和职业发展打下坚实的基础。

5、大模型大厂面试真题
面试不仅是技术的较量,更需要充分的准备。在你已经掌握了大模型技术之后,就需要开始准备面试,我精心整理了一份大模型面试题库,涵盖当前面试中可能遇到的各种技术问题,让你在面试中游刃有余。

适用人群

第一阶段(10天):初阶应用
该阶段让大家对大模型 AI有一个最前沿的认识,对大模型 AI 的理解超过 95% 的人,可以在相关讨论时发表高级、不跟风、又接地气的见解,别人只会和 AI 聊天,而你能调教 AI,并能用代码将大模型和业务衔接。
- 大模型 AI 能干什么?
- 大模型是怎样获得「智能」的?
- 用好 AI 的核心心法
- 大模型应用业务架构
- 大模型应用技术架构
- 代码示例:向 GPT-3.5 灌入新知识
- 提示工程的意义和核心思想
- Prompt 典型构成
- 指令调优方法论
- 思维链和思维树
- Prompt 攻击和防范
- …
第二阶段(30天):高阶应用
该阶段我们正式进入大模型 AI 进阶实战学习,学会构造私有知识库,扩展 AI 的能力。快速开发一个完整的基于 agent 对话机器人。掌握功能最强的大模型开发框架,抓住最新的技术进展,适合 Python 和 JavaScript 程序员。
- 为什么要做 RAG
- 搭建一个简单的 ChatPDF
- 检索的基础概念
- 什么是向量表示(Embeddings)
- 向量数据库与向量检索
- 基于向量检索的 RAG
- 搭建 RAG 系统的扩展知识
- 混合检索与 RAG-Fusion 简介
- 向量模型本地部署
- …
第三阶段(30天):模型训练
恭喜你,如果学到这里,你基本可以找到一份大模型 AI相关的工作,自己也能训练 GPT 了!通过微调,训练自己的垂直大模型,能独立训练开源多模态大模型,掌握更多技术方案。
到此为止,大概2个月的时间。你已经成为了一名“AI小子”。那么你还想往下探索吗?
- 为什么要做 RAG
- 什么是模型
- 什么是模型训练
- 求解器 & 损失函数简介
- 小实验2:手写一个简单的神经网络并训练它
- 什么是训练/预训练/微调/轻量化微调
- Transformer结构简介
- 轻量化微调
- 实验数据集的构建
- …
第四阶段(20天):商业闭环
对全球大模型从性能、吞吐量、成本等方面有一定的认知,可以在云端和本地等多种环境下部署大模型,找到适合自己的项目/创业方向,做一名被 AI 武装的产品经理。
- 硬件选型
- 带你了解全球大模型
- 使用国产大模型服务
- 搭建 OpenAI 代理
- 热身:基于阿里云 PAI 部署 Stable Diffusion
- 在本地计算机运行大模型
- 大模型的私有化部署
- 基于 vLLM 部署大模型
- 案例:如何优雅地在阿里云私有部署开源大模型
- 部署一套开源 LLM 项目
- 内容安全
- 互联网信息服务算法备案
- …
学习是一个过程,只要学习就会有挑战。天道酬勤,你越努力,就会成为越优秀的自己。
如果你能在15天内完成所有的任务,那你堪称天才。然而,如果你能完成 60-70% 的内容,你就已经开始具备成为一名大模型 AI 的正确特征了。
这份完整版的大模型 AI 学习资料已经上传优快云,朋友们如果需要可以微信扫描下方优快云官方认证二维码免费领取【保证100%免费】

1197

被折叠的 条评论
为什么被折叠?



