前两周 OpenAI 发布了 GPT-4o,估计你们也看到各种新闻。有些人看完惊叹 AI 进化太快,有些人好奇怎么免费使用。
四月看完发布会,没有停留在惊叹,而是埋头使用 GPT-4o,研究产品经理如何利用它的新能力来提高工作效率。
结果,还真被我发现几个很实用的场景,赶紧记录分享下。
这次 GPT-4o 更新了多模态能力。所谓多模态,是指 AI 大模型能识别处理文字、语音、图片和视频。
如果你看过发布会,相信会被 GPT-4o 的语音识别和对话能力震撼到。可惜现在他们的 App 还没更新,我又无法安装 Mac 版 App,暂时无法体验,心塞。
除了语音,图片识别效果也很惊艳。亲测体验,能感受到 GPT-4o 确实比 GPT-4 强很多,尤其在识别中文方面。
举例来说,我每次让 GPT-4 识别图片里的中文,出错很多,而 GPT-4o,只是偶尔有几个字识别错,整体的准确率很高。
这回 GPT 终于有眼睛啦,加上它强大的大脑,可以做更多的事情。
用了 GPT-4o 两周,我发现产品经理在这几个场景可以借助它的多模态能力帮我们提高效率,效果非常好。
场景1:分析流程图,优化流程
ChatGPT 出来后,许多人都在讲用它来帮我们生成流程图。这当然是一种辅助方式。但如果想依赖 GPT 生成可用的流程图,显然不现实。
在我看来,画流程图的过程,是产品经理的核心工作之一:分析流程、表达需求。
流程图只是一个结果,核心在于你是否清楚这个流程是怎样的,应该如何优化。
窃以为,如果产品经理自己无法将流程图画出来,也很难将流程表达清楚,让 GPT 画出符合需求的流程图。反之,当你能描述清楚,让 GPT 完全按照需求画流程图,那你自己也可以画出来。
实际工作中,你接到需求,不可能让领导帮你画流程图吧。而是,按照你的理解,梳理流程,画出流程图,让领导审核。
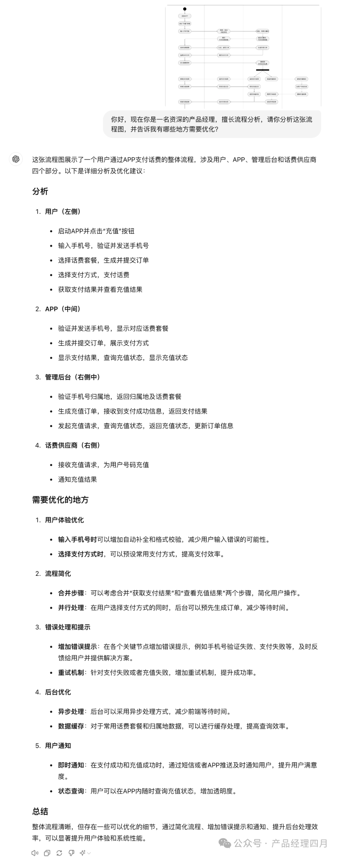
现在 GPT 有眼睛了,我们可以反过来用,**不指望 GPT 帮我们生成,而是让它帮我们分析流程,看哪里有问题,需要优化。**这也更符合我们的实际工作场景。
你看,我给它发了一张泳道活动图,它能准确分析出里面包括用户、APP、管理后台、话费供应商这4个部分,连对应的位置都标出来。
除了识别文字,它连图中的箭头指向都识别很准确,给出的优化建议也非常到位。
比如,它发现这个流程有两步是可以合并的,减少用户操作;还提到后台可以做异步处理,减少前端等待时间。
这些都非常专业,可以帮产品经理,完善流程设计。

上下滚动查看更多
场景2:分析产品界面,优化产品设计
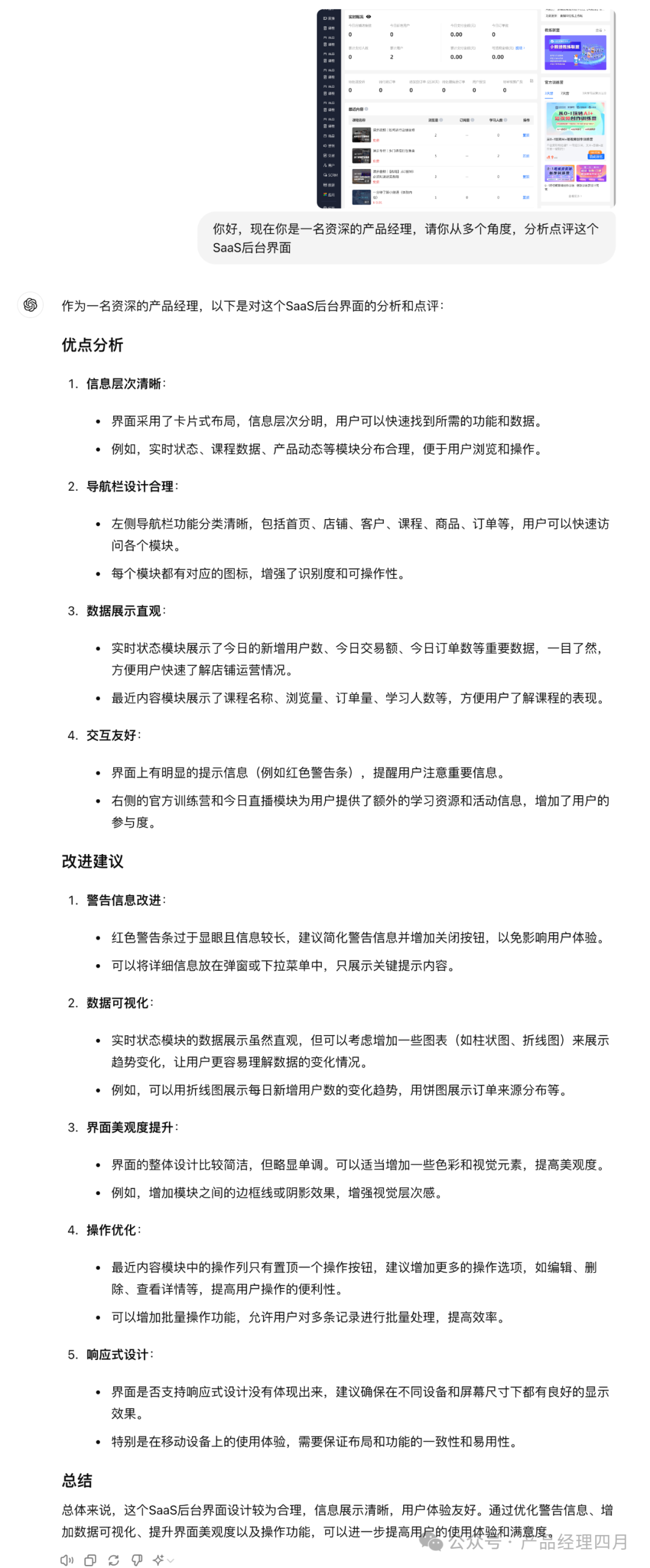
我们做产品时,经常讨论产品的功能设计,如后台要有哪些功能、怎么布局,甚至还会纠结一个按钮是放左边好,还是放右边好。遇到这种情况,现在可以找 GPT 来点评、给建议了。
你看,我给它上传一张某鹅通的 SaaS 后台界面,只用简单的提示词,GPT 1分钟内就给出了优点分析和改进建议。

上下滚动查看更多
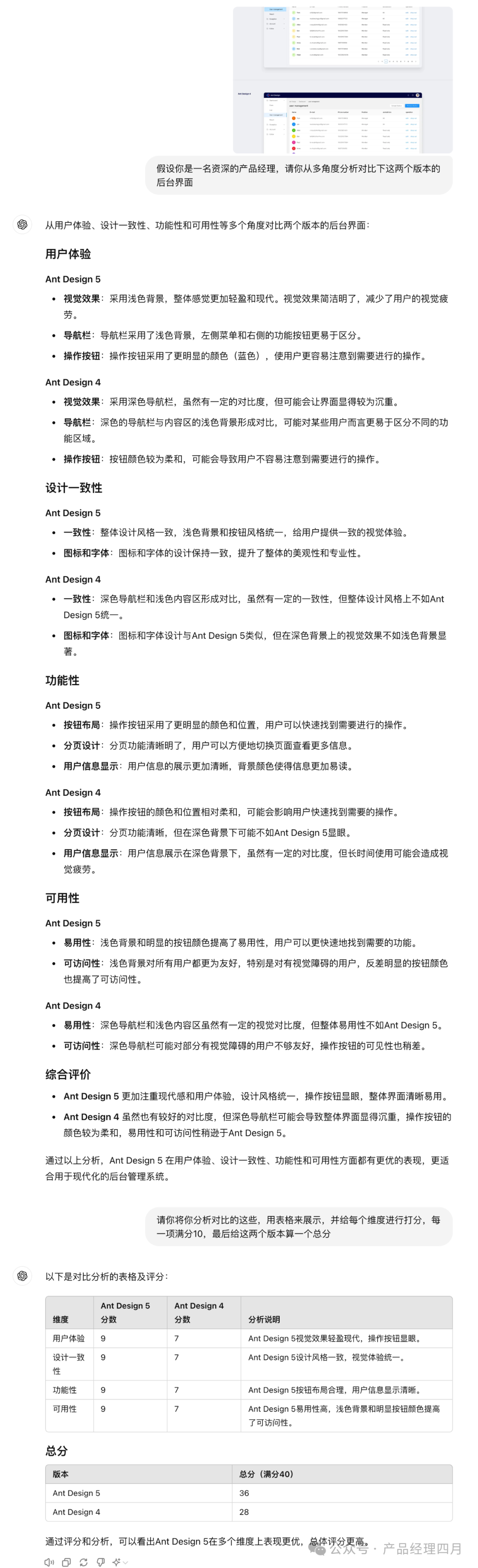
另外,在产品设计中,设计师给你两个设计稿,让你选择,你会怎么选?有了 GPT ,做选择更理性、更容易了。
我给它上传了 Ant Design 原型框架两个不同版本设计风格的后台截图,让它来分析分析。
你看,依然是简单的提示词,它就可以从不同角度进行分析,还可以让它用打分的方式,帮我们列出对比,方便我们判断选择。

上下滚动查看更多
场景3:分析数据图表,发现规律或问题
之前,我分享过用 ChatGPT 做数据分析的方法,是直接把数据给 GPT。
有些时候,还是会担心泄露数据,或者已经数据图表了。这时仅仅用数据图表,GPT 也能给出很有用的洞察。
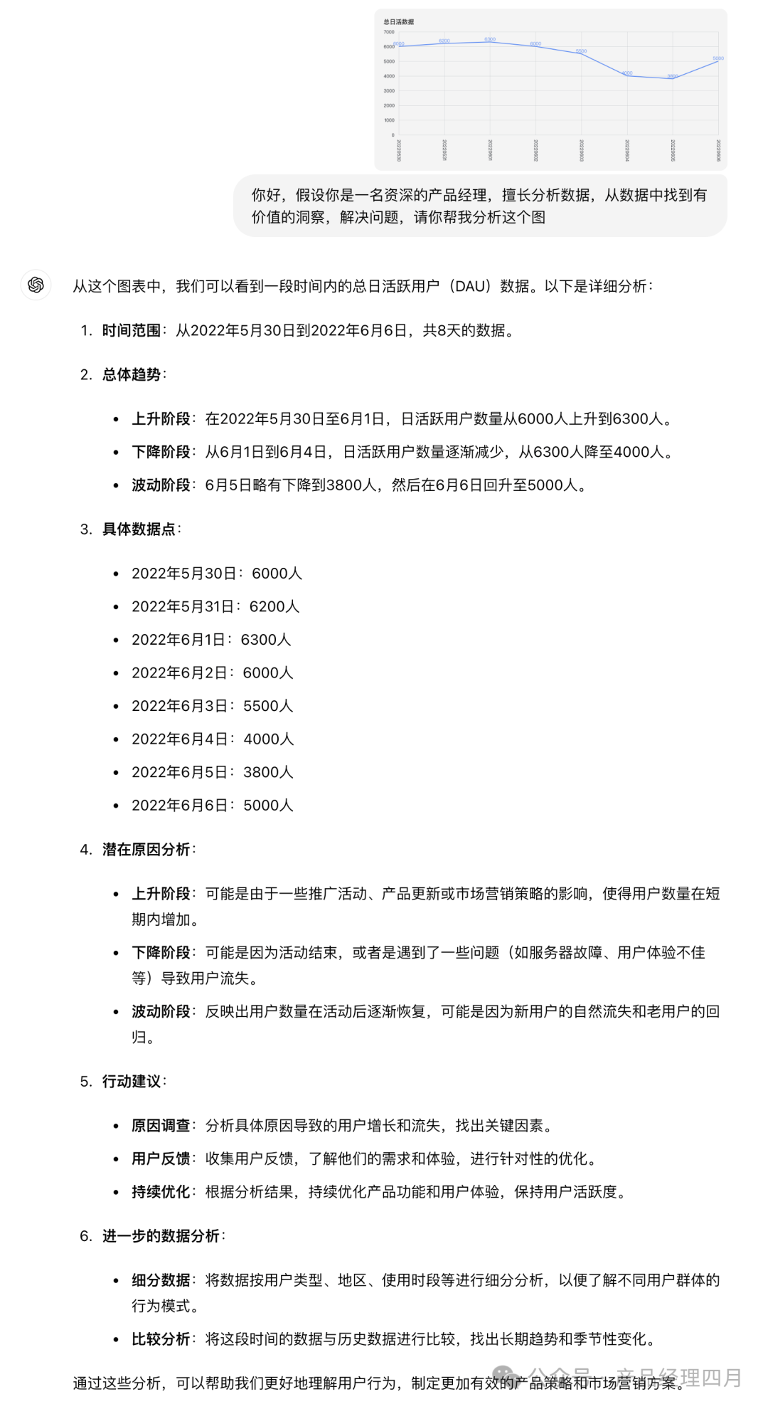
假设,老板看了数据报表,给你截了个图,问你为什么数据下降了,你慌不慌?是不是得赶紧找数据,排查问题。
如果你没思路,不妨拿数据图表,问问 GPT。
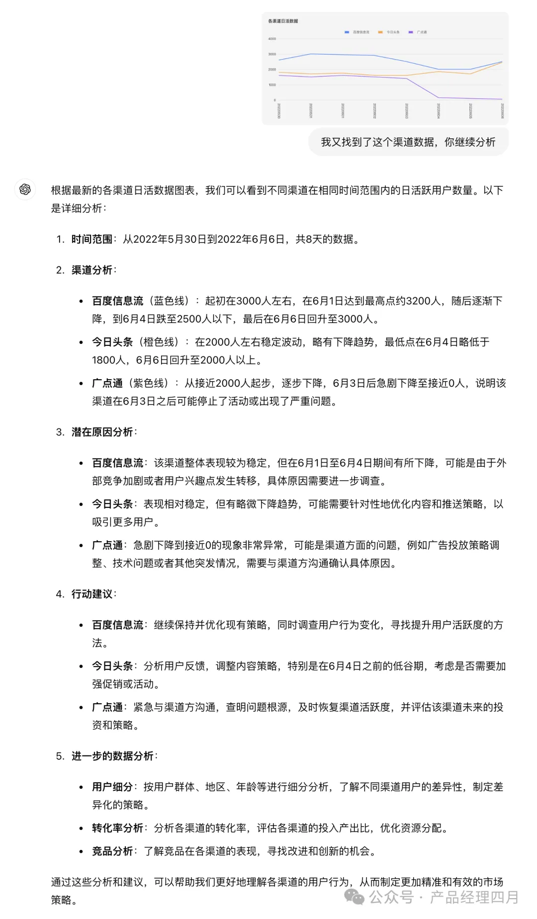
你看,我发了一个日活数据的折线图,它可以准确地看到哪里数据下降了,给出可能原因分析和行动建议。
这对数据分析经验不多的产品经理来说,简直是大神级的助理。
当然,我们可以根据它的建议,深入看数据,给它更多的图表,逐步定位问题。
后面,我又给了它日活的历史数据和各个渠道的日活数据趋势,它给出的建议也更加具体。




上下滚动查看更多
不得不说,现在 GPT-4o 的数据分析能力,比 GPT-4 强很多,可以帮我们做很多数据分析工作,非常方便,效果也非常好。
这个话题比较大,这次先不展开,如果大家有兴趣,不妨多点赞转发,告诉我,给我催催稿。
最后,做点总结,这次 GPT-4o 更新的多模态能力,让我们跟 AI 的交互方式,更像跟人的交互。
目前仅仅用它的图片识别能力,已经可以帮我们在流程分析、产品设计和****数据分析这3大工作场景,大大提高工作效率。
未来,它的语音对话功能完全开放后,使用方式,就变成直接通过聊天实现了,会更加方便高效。
未来,已来!
如何学习AI大模型?
现在社会上大模型越来越普及了,已经有很多人都想往这里面扎,但是却找不到适合的方法去学习。
作为一名资深码农,初入大模型时也吃了很多亏,踩了无数坑。现在我想把我的经验和知识分享给你们,帮助你们学习AI大模型,能够解决你们学习中的困难。
我已将重要的AI大模型资料包括市面上AI大模型各大白皮书、AGI大模型系统学习路线、AI大模型视频教程、实战学习,等录播视频免费分享出来,需要的小伙伴可以扫取。
一、AGI大模型系统学习路线
很多人学习大模型的时候没有方向,东学一点西学一点,像只无头苍蝇乱撞,我下面分享的这个学习路线希望能够帮助到你们学习AI大模型。

二、AI大模型视频教程

三、AI大模型各大学习书籍

四、AI大模型各大场景实战案例

五、结束语
学习AI大模型是当前科技发展的趋势,它不仅能够为我们提供更多的机会和挑战,还能够让我们更好地理解和应用人工智能技术。通过学习AI大模型,我们可以深入了解深度学习、神经网络等核心概念,并将其应用于自然语言处理、计算机视觉、语音识别等领域。同时,掌握AI大模型还能够为我们的职业发展增添竞争力,成为未来技术领域的领导者。
再者,学习AI大模型也能为我们自己创造更多的价值,提供更多的岗位以及副业创收,让自己的生活更上一层楼。
因此,学习AI大模型是一项有前景且值得投入的时间和精力的重要选择。
889

被折叠的 条评论
为什么被折叠?



