原件原理
1、蜂鸣器
蜂鸣器是一个发声装置,一般用于提示声。分为有源蜂鸣器和无源蜂鸣器,
有源蜂鸣器内部有一个发声电路,也就是“源”(震荡源,与无源蜂鸣器的区别),只要通电就可以响;无源蜂鸣器相当于扬声器,无源蜂鸣器直接接直流电,只在刚接触和离开的时候发声(利用电磁感应现象,通电、断电时推动振膜发声),一般使用方波信号源驱动发声。在这里我们可以判断一下我们使用的是哪种蜂鸣器?

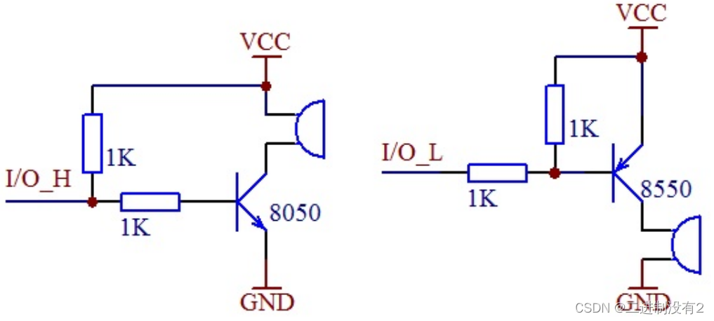
蜂鸣器实物图 蜂鸣器驱动电路图
2、继电器
继电器是一个电子机械开关,通过开关K来控制衔铁是与静触点A接触(点亮小灯泡)还是与静触点B接触(熄灭小灯泡),这就是继电器的工作原理,如果我们用单片机来控制开关K,就可以通过程序实现控制用电器。
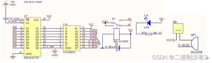
继电器内部原理图
原理图
在写程序之前,我们还是要先看懂原理图。在这个原理图里,我们又见到了一个新的芯片ULN2003A。
ULN2003的内部是由一个反向放大电流的七路达令顿管的电路组成,作用是反向放大电流用来驱动蜂鸣器、继电器、电机等大电流设备。注意这里的反向放大。

如果我们要通过单片机控制蜂鸣器、继电器,首先要打开控制的573锁存器(打开Y5 P2=0XA0)再打开控制继电器的Q5和控制蜂鸣器的Q7,最终都是由P0端口控制的,P04=1打开继电器、P06=1打开蜂鸣器,在这里我们发现将IO口置高电平才能使用蜂鸣器继电器,是因为ULN2003反向放大了电流,所以要置高电平使用。
代码详解
1、继电器每隔一秒钟打开
//继电器每隔一秒钟打开
#include <STC15F2K60S2.H>
void Delayms(unsigned int ms);
void main(void)
{
P2=0X80;P0=0XFF;P2=0XA0;P0=0X00; //初始化程序,后面会出一章专门解释
while(1)
{
P2=0XA0; //打开控制的573锁存器
P04=1; //打开继电器
Delayms(500); //延时500ms
P04=0; //关闭继电器
Delayms(500); //延时500ms
}
}
void Delayms(unsigned int ms)
{
unsigned int i,j;
for(i=0;i<ms;i++)
for(j=845;j>0;j--);
}
2、蜂鸣器每隔一秒钟发声
//蜂鸣器每隔一秒钟发声
#include <STC15F2K60S2.H>
void Delayms(unsigned int ms);
void main(void)
{
P2=0X80;P0=0XFF;P2=0XA0;P0=0X00; //初始化程序,后面会出一章专门解释
while(1)
{
P2=0XA0; //打开控制的573锁存器
P06=1; //打开蜂鸣器
Delayms(500); //延时500ms
P06=0; //关闭蜂鸣器
Delayms(500); //延时500ms
}
}
void Delayms(unsigned int ms)
{
unsigned int i,j;
for(i=0;i<ms;i++)
for(j=845;j>0;j--);
}
文章介绍了蜂鸣器的两种类型——有源和无源蜂鸣器的工作原理,并详细讲解了继电器作为电子机械开关的运作方式。通过ULN2003A芯片反向放大电流来驱动这些设备。接着,文章提供了使用STC15F2K60S2单片机控制继电器和蜂鸣器的代码示例,展示了如何通过程序控制它们的开启和关闭,以及相应的延时功能。
6743

被折叠的 条评论
为什么被折叠?



