基于45nm CMOS技术的低功耗SAR ADC用于ECG的设计
摘要
本文提出了一种用于生物电势采集系统的基于45nm CMOS技术的低功耗逐次逼近寄存器模数转换器(SAR ADC)设计。该设计采用高阈值电压(Vt)单元以降低功耗。设计了一款10位SAR ADC,并在功耗和延迟方面与低分辨率SAR ADC及正常阈值电压(Vt)ADC进行了比较。结果表明,与低Vt SAR ADC相比,高Vt SAR ADC在不增加延迟的情况下可节省高达67%的功耗。研究的其他性能指标包括有效位数(ENOB)、信噪比(SNR)、信号噪声失真比和无杂散动态范围。
关键词
An模数转换器,数模转换器,互补金属氧化物半导体,有效位数,信噪比和低功耗。
1. 引言
在生物医学应用中,所有信号本质上都是物理的。生物医学信号为低频信号,噪声处于毫伏范围。这些信号通过传感器转换为电信号。需要使用传感器设备来感知人体的生物医学信号,如脑电图(EEG)、心电图(ECG)、肌电图(EMG)[1]。心电图(ECG)的主要框图如图1所示。在感知之后,来自人体的电信号需要被转换为数字信号。信号的处理在数字域中进行。因此,在所有生物医学应用中都需要模数转换器(ADC)来实现这一转换。模数转换器(ADC)的主要目的是将模拟信号转换为其等效的数字形式[2]。该数字信号随后被进一步处理并用于传输。这些特性要求模数转换器具有低功耗和长电池寿命。
设计一种面向更低功耗的架构的低功耗模数转换器是一项挑战。模数转换器还应具备更低的功耗、中等分辨率和中等采样率。本文提出了一种满足上述要求的逐次逼近型模数转换器(SAR ADC)。提出的SAR ADC以中等分辨率(8到12位)工作,并且功耗较低。这是因为在中等采样频率下使用的模块数量较少所致。
1.1. 通过高‐Vt晶体管实现功耗降低
短路(SC)功耗强烈依赖于阈值电压,在迁移到新工艺时可能发生显著变化。该特性可用于现代多阈值工艺中的短路功耗优化。在非关键路径中使用具有不同阈值电压的器件可实现漏电流降低。另一种方法是在许多工艺中采用长沟道(LL)晶体管来实现漏电降低。这些器件通常工作在比高‐Vt晶体管更低的阈值电压下,但由于具有更长沟道,仍可实现漏电减少。在保持相似性能和漏电功耗[3][4]的前提下,这两种类型的晶体管均可用于低功耗设计。在现代工艺中,长沟道器件是低漏电设计的常用选择。然而,由于其较低阈值电压,在短路功耗方面效果较差。这一事实为采用长沟道(LL)晶体管的设计提供了短路功耗优化的机会。在MTCMOS工艺中,长沟道(LL)晶体管被高阈值晶体管所替换。由于上述器件特性,被替换的单元可以维持原有的漏电和时序特性,同时降低短路功耗。
2. 逐次逼近型ADC
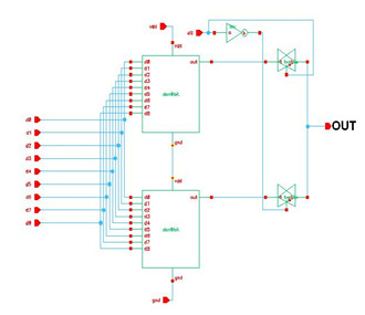
生物电势采集系统专用集成电路(Application Specific Integrated Circuit)需要一个模数转换器来对读出前端通道的模拟信号进行数字化。由于逐次逼近寄存器型模数转换器(SAR ADC)架构具有中等分辨率、较短转换时间以及相较于其他架构优异的功耗特性,因此被选用[5]。图2表示10位SAR ADC的框图。
2.1. 采样保持电路
在本设计中,为实现采样保持功能,设计了一种简单的传输门开关,如图4所示。该开关的栅源电压固定在电源电压VDD。因此,采样开关的导通电阻较小,且开关的线性度得到改善。图5显示了采样保持电路在正弦输入信号下的输出。表I给出了在45nm互补金属氧化物半导体技术下所设计的采样保持电路的功耗和延迟值。
表I. 采样与保持电路的功耗和延迟值。
| 参数 | 正常 Vt | 高 Vt |
|---|---|---|
| 功耗 | 101.1 纳瓦 | 98.43 纳瓦 |
| 延迟 | 4.785 纳秒 | 7.979 纳秒 |
2.2. 比较器
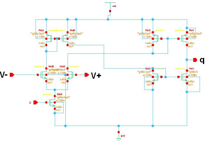
比较器将模拟采样值与内部DAC的输出进行比较。比较后,输出结果为高或低逻辑电平。该输出被送入SAR。比较器的精度和速度是两个重要因素。比较器需要能够分辨电压的微小差异。在逐次逼近型模数转换器(SAR ADC)中使用的比较器的失调电压会转化为模数转换器的传输特性。这不会影响模数转换器的线性度[7]。本文设计并实现了基于45纳米 CMOS技术的开环比较器。图6表示为10位SAR ADC实际设计的开环比较器电路。
开环比较器的主要优势在于,如果提供足够的增益,最小可检测差分输入可以非常小(<1 mV)。可以合理地认为,只需设计具有尽可能大增益的比较器,即可实现几乎无限的分辨率。然而,增加增益也会降低运算放大器的带宽。
这意味着尽管分辨率得到提升,但比较器的响应时间会变差。因此,必须在速度和分辨率之间进行权衡。开环比较器的绝对最大分辨率受限于运算放大器中存在的输入参考噪声和失调电压。图7显示了提出的开环比较器的输出波形,表II分别列出了使用普通和高Vt单元时所设计比较器的功耗和延迟值。
表II。比较器的功耗和延迟值
| 参数 | 正常 Vt | 高电平 Vt |
|---|---|---|
| 功耗 | 2.998 微瓦 | 884.3 纳瓦 |
| 延迟 | 1.904 纳秒 | 152.1 皮秒 |
| 偏移 | 115.42 毫伏 | 1.35 纳伏 |
2.3. 数模转换器
在本研究中,设计了一种采用45纳米CMOS技术的电阻串型数模转换器,该转换器由一个并联电阻网络组成。根据施加的数字输入,在网络中启用或旁路单个电阻。图7显示了10位电阻串型数模转换器的主要架构,
该架构由两个9位数模转换器和一个传输门组成。每个9位数模转换器内部又由两个8位数模转换器组成,依此类推。图8表示10位电阻串型数模转换器的最终输出。表III列出了10位电阻串型数模转换器的功耗值。
表III. 10位数模转换器的功耗和延迟值
| 参数 | 正常Vt | 高 Vt |
|---|---|---|
| 功耗 | 118.5 微瓦 | 109.7 微瓦 |
| ### 2.4. 逐次逼近寄存器 | ||
| SAR电路的目的是根据比较器输出的值,以顺序方式确定模数转换器每一位的值。该SAR由两组D触发器实现。对于N位模数转换器,SAR至少需要2 N个状态,因此需要‘N’个触发器。 |
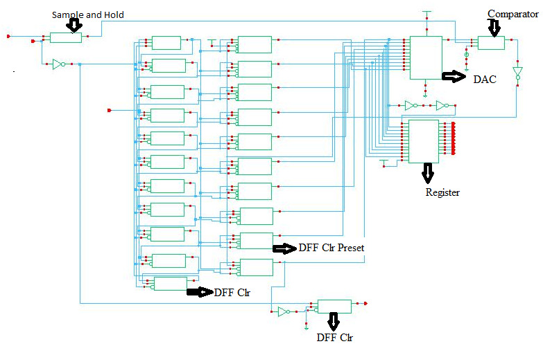
图9展示了用于整个SAR ADC的不同类型触发器及其排列方式。在SAR ADC设计中,主要使用带清零和预置的D触发器、仅带清零的D触发器以及仅带预置的D触发器来实现二分搜索算法。表IV、V和VI显示了D触发器的实际功耗和延迟值。
表IV. 带Clr的D触发器的功耗和延迟值
| 参数 | 正常 Vt | 高电平 Vt |
|---|---|---|
| 功耗 | 2.058 微瓦 | 1.842 微瓦 |
| 延迟 | 4.01 纳秒 | 4.02 纳秒 |
表V. 具有预置功能的D触发器的功耗和延迟值。
| 参数 | 正常 Vt | 高电平 Vt |
|---|---|---|
| 功耗 | 2.089 微瓦 | 1.848 微瓦 |
| 延迟 | 5.257 皮秒 | 22.02 纳秒 |
表VI. 具有预置和清零功能的D触发器的功耗和延迟值。
| 参数 | 正常 Vt | 高电平 Vt |
|---|---|---|
| 功耗 | 2.08 微瓦 | 1.875 微瓦 |
| 延迟 | 12.44 皮秒 | 2.081 纳秒 |
3. 逐次逼近型模数转换器设计
该10位SAR ADC采用台积电(台湾半导体)45纳米技术,利用高阈值电压和标准阈值单元,并使用Cadence工具实现。实际设计的电路和ADC输出波形分别如图9和图10所示。
3.1. 功耗
CMOS电路的总功耗可由动态功耗、漏电功耗或直通路径功耗以及短路功耗表示。由于最后一项对功耗的贡献较小,因此被忽略。主导因素是动态功率:
$$ P_{dynamic} = \alpha C_L V_{dd}^2 f $$
其中 $ C_L $ = 总输出电容负载
$ f $ = 工作频率
$ \alpha $ = 开关活动因子
$ V_{dd} $ = 电源电压
该方程表明,动态功耗与电源电压的平方成正比。在本电路中,电源电压为1.1伏特,在45纳米技术中非常低。通过在采样保持电路的传输门中使用高Vt 单元,进一步降低了漏电功耗。上述电路采用45纳米技术设计。随着技术的发展,亚阈值漏电流会增加。
3.2. 亚阈值区
晶体管的电压Vt以下的区域称为亚阈值区。当栅极到源极电压Vgs小于Vt时,则产生漏电流
$$ I_{leakage} = \mu (W/L) e^{(-qV_t / \eta kT)} $$
其中,$ \mu $ = 迁移率,W = MOSFET宽度,L = MOSFET长度,K = 玻尔兹曼常数,T = 温度,q = 电子电荷,Vt = 阈值电压,η = 亚阈值切换系数
这表明参数μ、K、q为常数,只有Vt和W依赖于Ileakage。随着MOSFET宽度的增加,漏电流也随之增加;而随着Vt的增加,漏电流呈指数下降。这反过来降低了漏电功耗。因此,我们的设计中采用高Vt器件是合理的。
4. 结果
表VII描述了采用Cadence工具在45纳米CMOS技术下实现的4位逐次逼近型ADC和10位SAR ADC的性能指标。
表VII. 4位和10位SAR ADC的动态性能特性
| 参数 | 4位SAR ADC | 10位SAR ADC | ||
|---|---|---|---|---|
| 正常Vt | 高Vt | 正常 Vt | 高电平 Vt | |
| 功率(微瓦) | 98.85 | 91.89 | 330.5 | 109.0 |
| 延迟(纳秒) | 48.09 | 44.79 | 75.39 | 77.72 |
| ENOB(位) | 3.73 | 3.73 | 9.1 | 9.1 |
| 信纳比(分贝) | 24.22 | 24.22 | 56.64 | 56.64 |
| 信噪比(分贝) | 24.2 | 24.2 | 40.0 | 40.0 |
| 无杂散动态范围 (分贝) | 33.915 | 33.915 | 47.66 | 47.66 |
使用低Vt单元的10位SAR ADC功耗为330.5 微瓦。如果在实现中使用高Vt单元,则10位SAR ADC的功耗为109.0 微瓦。因此,由于采用高Vt 单元,10位SAR ADC的整体功耗降低了67%。
对于4位SAR ADC,低压Vt 电路的功耗为98.85 微瓦,高压Vt单元电路的功耗为91.89 微瓦。由于高压Vt 单元带来的功耗降低仅为10%。相比之下,采用高压Vt 的10位SAR ADC与采用低压Vt电路的10位SAR ADC相比,功耗降低了33%。因此显然,高分辨率模数转换器能够节省更多功耗。
表-VII还给出了低Vt 和高Vt 电路下10位和4位逐次逼近型ADC的延迟比较结果。从上述结果可以看出,延迟几乎保持恒定。由于高Vt单元的影响,逐次逼近型模数转换器(SAR ADC)的延迟仅增加了1.03%。
4位和10位SAR ADC的其他性能指标,如有效位数(ENOB)分别为3.71和9.1,信噪比 (SNR)值分别为24.2分贝和40分贝,信噪失真比(SNDR)分别为24.22和56.64分贝,无杂散动态范围(SFDR)值分别为33.9和47.66 分贝。
5. 结论
提出了一种采用高阈值电压单元的SAR模数转换器(SAR ADC)架构。传输门采样保持电路采用高阈值电压晶体管设计,并与低Vt采样保持电路进行了比较。使用基本运算放大器的开环比较器采用高Vt单元设计,结合45纳米CMOS技术以降低功耗和延迟。电阻串型 DAC模块也采用45纳米技术并利用高阈值电压实现。该ADC方法显著降低了模数转换器的功耗和延迟。该ADC采用二分搜索算法,符合心电图的采样率要求,并表现出最佳性能。

被折叠的 条评论
为什么被折叠?



