1 介绍
平衡二叉树,又称AVL树,是对二叉查找树的平衡性进行优化而得到的特殊的二叉查找树(所以在学习AVL树之前,最好先掌握二叉查找树)。
- 它有和二叉搜索树一样的特点:
树中的任一节点总是大于其左子树的任一节点,小于其右子树的任一节点 - 同时有着自己独特的特点
树中任一节点的左右两个子树的高度差的不会超过1

2 时间复杂度
平衡二叉树的左右子树高度差不大于1,这个特点使它的时间复杂度和普通的二叉查找树相比要稳定得多,不会出现普通二叉查找树退化成链表的情况,树高和节点数的关系为 h = log₂n + 1,所以时间复杂度基本可以视为:O(log₂n)。
3 实现
3.1 引子
和普通的二叉查找树对比,搜索节点的方法是一样的,不同的是添加节点方法和删除节点方法,因为这两个方法都可能引起某个节点的左右子树高度差大于1,导致该节点失衡。
实现平衡二叉树,主要就是实现添加节点和删除节点这两个方法,而实现这两个方法的有两个关键点:
- 如何判断有节点失衡
- 如何对失衡节点恢复平衡
3.2 平衡因子
为了判断是否有节点失衡,这里给节点添加一个属性:balance,并将这个属性称为平衡因子。
平衡因子的值所代表含义是:以某节点为根节点,该节点左右子树的高度差,并且这里规定:
- balance = 该节点右子树高度 - 该节点左子树高度
对于新添加的节点,因为它没有任何子节点,所以它的初始 balance 值为0。

3.3 旋转
通过平衡因子可以判断是否有失衡节点(即balance的绝对值超过1的节点),而通过旋转则可以将失衡节点恢复平衡。
旋转按旋转的方向可分为左旋转和右旋转。
以下是一部分失衡情景下对应的旋转方式(仔细阅读它,有助于理解旋转的实现):

3.4 添加节点
3.4.1 图例
以下是在添加节点后可能导致失衡的情形,以及使之恢复平衡的旋转方式。
- 失衡情形一及对应旋转方式

- 失衡情形二及对应旋转方式

- 失衡情形三及对应旋转方式

- 失衡情形四及对应旋转方式

3.4.2 总结与思路
-
可以看到,列举的所有情形无论经过了多少次旋转,最终都是右旋,即这里只是列举最终右旋的情况,因为分析最终右旋和最终左旋是一样的道理,择其一即可
-
在列举的图例中,可以看到情形一和情形二其实是相同的情况,不同的只是情形一的失衡点是A节点,情形二的失衡点为B节点
-
如果将最终旋转之前所进行的旋转都称为调整,那么可以发现,进行调整的情形都有个共同点,那就是调整点的 balance 和它的父节点 balance 符号相反,拿最复杂、需要进行三次旋转(两次调整 + 一次最终旋转)的失衡情形四的第一种情况(第二张图,以下简称:例4-1)来举例:
第一次调整
E节点的balance为-1,E节点的父节点B的balance为1,二者符号一正一负,刚好相反第二次调整
经过第一次调整,B节点的balance依旧为1,而它的父节点A的balance为-2,二者符号相反 -
结合第3点,总结出如下添加节点实现步骤
- 先执行节点操作
使用普通二叉搜索树添加节点的方式,将节点加入到树中
- 调整balance并寻找失衡点
在加入新节点后,树的结构发生变化,一些节点的balance也会随之改变,所以势必要更新这些节点的balance,而更新的同时,通过判断更新后的balance值就可以顺便获取失衡节点
哪些节点需要更新balance?
对于整棵二叉树而言,新增一个节点,那么从新增节点的父节点,父节点的父节点…一直往上追溯到根节点,它们的balance都会发生改变。
注意,如果遇到失衡点,只需要调整到失衡点即可,因为之后恢复平衡操作之后还需要重新计算一次balance,它会抵消掉当前添加节点、导致的失衡节点到根节点这部分balance受到的影响
具体更新方式
采用从新增的节点开始往上更新的方式,且如果子节点属于父节点的左子节点,父节点balance就减1,如果是右子节点则加1。
如例4-1中,从新增F节点往上找,他属于E的左子节点,所以E的balance减1,,变为-1,继续往上,E属于B的右子节点,B的balance加1,为1,B又属于A节点左子节点,A的balance减1,为-2,此时A节点的左右子树高度差超过1,所以失衡节点为A。- 进行节点调整
如果发现有失衡节点,那就要进行恢复平衡操作,也就是一系列旋转操作,而在进行最终旋转之前,可能存在一些节点需要进行调整。
寻找需要进行调整的节点,一样是以新增节点为初始节点自下往上进行,直至失衡节点为止。
调整方向- 如果当前节点父节点balance > 0,对当前节点右旋;
- 如果当前节点父节点balance < 0,对当前节点左旋。
- 旋转后初始节点的balance符号将和它父节点符号相同。
如列4-1,从新增F节点开始,新增节点的balance为0,所以从他父节点E开始进行符号对比。- E的balance为-1,B的balance为1,符号相反,对E右旋,调整后E的balance为1,符号同B;
- B的balance为1,A的balance为-2,符号相反,对B左旋,调整后B的balance为-1,符号同A;
- A为失衡节点,所以调整到此为止
- 进行最终旋转
在调整结束后就可以放心的进行最后一次旋转了,而最终旋转的方向由失衡点的balance符号决定:
- 如果balance > 0,则对失衡节点左旋;
- 如果balance < 0,则对失衡节点右旋。
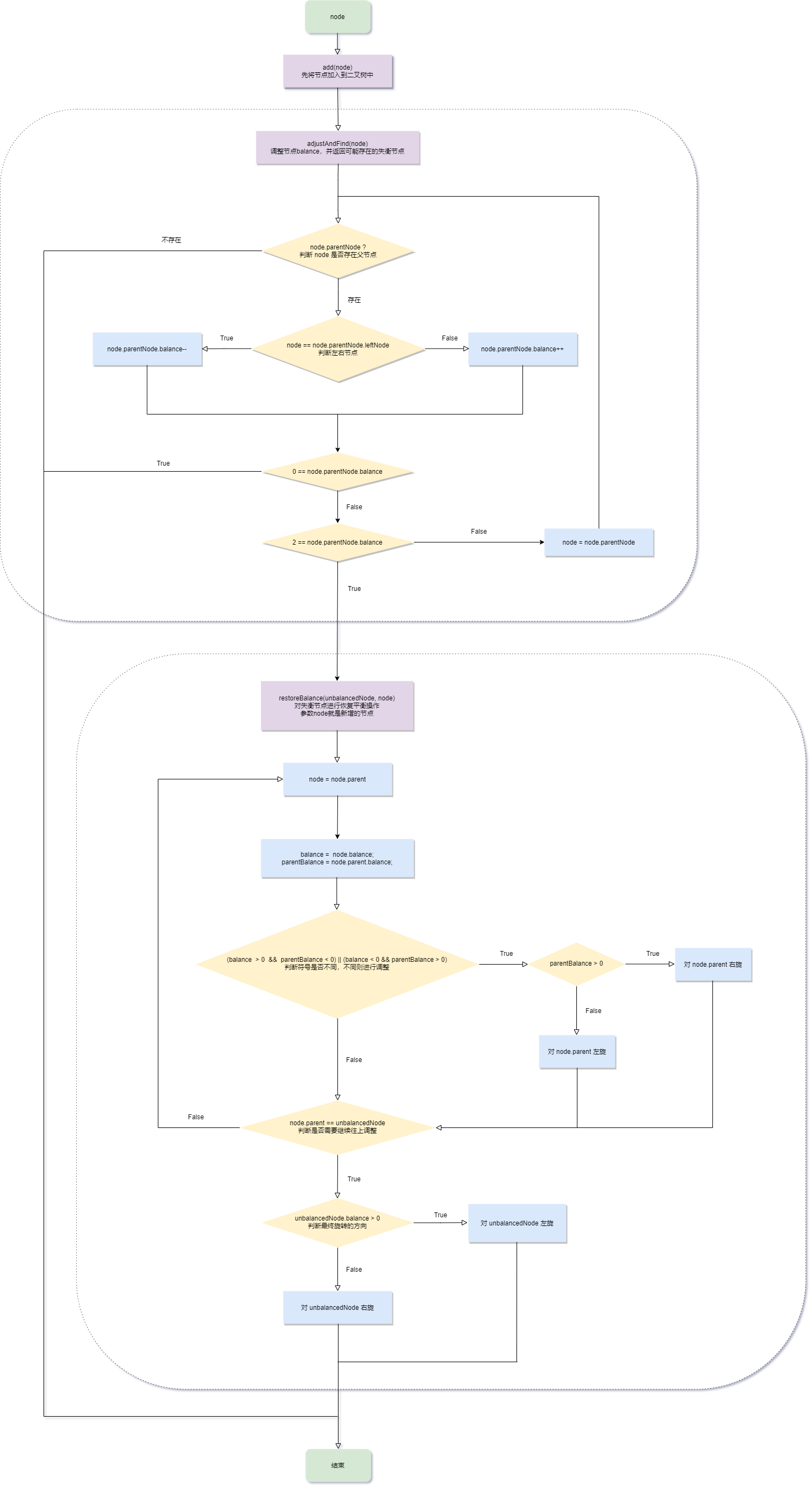
3.4.3 代码流程图

3.5 删除节点
3.5.1 图例
以下是删除节点的情形之一以及对应的失衡调整与旋转。

3.5.2 总结与思路
-
所以,删除节点的实现,总体思路同添加节点是一样的,只不过具体操作起来会稍微复杂下。总结如下:
- 先执行节点操作
使用普通二叉搜索树删除节点的方式,将节点从树中移除。
- 调整balance并寻找失衡点
和添加节点一样,删除节点后树的结构也会发生变化,此时balance值受影响的节点为:从被删除节点开始,一直往上追溯到根节点。
被删除节点的一种特殊情况
当被删节点同时有左子节点和右子节点时,用户输入的被删除节点并不是真正的被删除节点,因为此时按照二叉搜索树删除节点的方式:- 找到被删除节点右子树最小节点(或左子树最大节点)
- 删除1中找到的节点
- 将1中找到的节点的节点值赋给被删除节点
所以这种情况下,真正被删除的节点为:被删除节点右子树最小节点。
- 进行节点调整
在添加节点中,可以很明确地知道从新增节点开始往上调整,但是对于删除节点而言,却无法知道从哪个节点开始往上调整,所以在执行调整前,还需要一个额外的操作去获取这个初始节点。
这里采用的是节点调整的反向路线,即从失衡节点开始自上往下寻找,比如3.5.1图例- 首先判断失衡节点balance符号,在删除节点F后,A为失衡节点,balance为-2,表明初始节点存在于它的左子树中。
- B为A的左子节点,balance为1,和A符号相反,说明将来需要对B节点做调整,又B的balance大于0,和第一步一样,说明初始节点存在于B的右子树中,所以暂时可以将初始节点定为B的右子节点E。
- E的balance为-1,和B符号相反,说明将来也需要对E节点做调整,又E的balance小于0,说明初始节点存在于E的左子树中,所以继续将初始节点转设为E的左子节点G。
- G的balance为0,到此为止,可以确定初始节点就是G了。
通过上面的步骤,获得了初始节点,而之后的调整节点操作就完全和添加节点时候一样了。
- 进行最终旋转
3.5.3 代码流程图

3.6 Java实现及验证
3.6.1 Java代码
package structure.tree;
import java.util.Optional;
public class MyAVLTree {
public class AVLNode {
public Comparable value;
public AVLNode leftNode;
public AVLNode rightNode;
private AVLNode parentNode;
private int balance = 0;
AVLNode(Comparable value) {
this.value = value;
}
@SuppressWarnings("unchecked")
private void addNode(AVLNode newNode) {
if (newNode.value.compareTo(this.value) > 0) {
if (null == this.rightNode) {
this.rightNode = newNode;
newNode.parentNode = this;
} else {
this.rightNode.addNode(newNode);
}
} else if (newNode.value.compareTo(this.value) < 0) {
if (null == this.leftNode) {
this.leftNode = newNode;
newNode.parentNode = this;
} else {
this.leftNode.addNode(newNode);
}
}
}
@SuppressWarnings("unchecked")
private Optional<AVLNode> searchNode(Comparable value) {
if (value.compareTo(this.value) == 0) {
return Optional.of(this);
} else if (value.compareTo(this.value) < 0 && null != this.leftNode) {
return this.leftNode.searchNode(value);
} else if (value.compareTo(this.value) > 0 && null != this.rightNode) {
return this.rightNode.searchNode(value);
} else {
return Optional.empty();
}
}
/**
* 删除节点操作
*
* @param targetNode 准备执行删除的节点
* @return 返回真正被删除的节点
*/
private Optional<AVLNode> removeNode(AVLNode targetNode) {
Optional<AVLNode> deletedNode = Optional.empty();
if (null == targetNode.leftNode && null == targetNode.rightNode) {
if (null == targetNode.parentNode) {
MyAVLTree.this.rootNode = null;
} else {
if (targetNode == targetNode.parentNode.leftNode) {
targetNode.parentNode.leftNode = null;
} else {
targetNode.parentNode.rightNode = null;
}
deletedNode = Optional.of(targetNode);
}
} else if (null != targetNode.leftNode && null != targetNode.rightNode) {
AVLNode rightTreeMinNode = searchMinNode(targetNode.rightNode);
removeNode(rightTreeMinNode);
targetNode.value = rightTreeMinNode.value;
deletedNode = Optional.of(rightTreeMinNode);
} else {
if (null == targetNode.parentNode) {
if (null != targetNode.leftNode) {
MyAVLTree.this.rootNode = targetNode.leftNode;
} else {
MyAVLTree.this.rootNode = targetNode.rightNode;
}
MyAVLTree.this.rootNode.parentNode = null;
} else {
if (null != targetNode.leftNode) {
if (targetNode == targetNode.parentNode.leftNode) {
targetNode.parentNode.leftNode = targetNode.leftNode;
} else {
targetNode.parentNode.rightNode = targetNode.leftNode;
}
} else {
if (targetNode == targetNode.parentNode.leftNode) {
targetNode.parentNode.leftNode = targetNode.rightNode;
} else {
targetNode.parentNode.rightNode = targetNode.rightNode;
}
}
deletedNode = Optional.of(targetNode);
}
}
return deletedNode;
}
/**
* 使用中序遍历方式展示所有数据
*/
private void middleOrderShow(AVLNode node) {
if (null == node) return;
middleOrderShow(node.leftNode);
System.out.print(node.value + " ");
middleOrderShow(node.rightNode);
}
/**
* 添加元素时使用的 调整并查找可能存在的失衡节点 方法
*
* @param node 初始值为新增节点
* @return 返回可能存在的失衡节点
*/
@SuppressWarnings("unchecked")
private Optional<AVLNode> adjustAndFindForADD(AVLNode node) {
if (null == node.parentNode) {
return Optional.empty();
}
if (node == node.parentNode.rightNode) {
node.parentNode.balance++;
} else {
node.parentNode.balance--;
}
if (0 == node.parentNode.balance) {
return Optional.empty();
} else if (2 == Math.abs(node.parentNode.balance)) {
return Optional.of(node.parentNode);
} else {
return adjustAndFindForADD(node.parentNode);
}
}
/**
* 删除元素时使用的 调整并查找可能存在的失衡节点 方法
*
* @param node 初始值为被删除节点
* @return 返回可能存在的失衡节点
*/
private Optional<AVLNode> adjustAndFindForDEL(AVLNode node) {
if (null == node.parentNode) {
return Optional.empty();
}
node = node.parentNode;
node.balance = calculateBalance(node);
if (2 == Math.abs(node.balance)) {
return Optional.of(node);
} else {
return adjustAndFindForDEL(node);
}
}
/**
* 恢复平衡操作
*
* @param unbalancedNode 失衡节点
* @param originalNode 如果是添加节点导致的失衡则对应为新增节点;
* 如果是删除节点,通过searchOriginNode方法获取,并且该值可能为null,即只需进行最终的旋转而无需调整
*/
private void restoreBalance(AVLNode unbalancedNode, AVLNode originalNode) {
if (null != originalNode) {
AVLNode node = originalNode.parentNode;
while (node != unbalancedNode) {
int balance = node.balance;
int parentBalance = node.parentNode.balance;
if ((balance < 0 && parentBalance > 0) || (balance > 0 && parentBalance < 0)) {
if (parentBalance < 0) { //左旋
leftRotate(node);
} else { //右旋
rightRotate(node);
}
}
node = node.parentNode;
}
}
if (unbalancedNode.balance < 0) { //右旋
rightRotate(unbalancedNode);
} else { //左旋
leftRotate(unbalancedNode);
}
}
/**
* 左旋
*
* @param unbalancedNode 失衡节点
*/
private void leftRotate(AVLNode unbalancedNode) {
//1.以下是需要处理的节点
AVLNode newRootNode = unbalancedNode.rightNode; //用来取代原来unbalancedNode的位置
AVLNode parentNode = unbalancedNode.parentNode; //用来作为newRootNode的父节点
AVLNode leftNode = newRootNode.leftNode; //用来作旋转后unbalancedNode的新右节点
//2.进行节点调整
if (null != parentNode) {
if (unbalancedNode == parentNode.leftNode) {
parentNode.leftNode = newRootNode;
} else {
parentNode.rightNode = newRootNode;
}
}
newRootNode.parentNode = parentNode;
newRootNode.leftNode = unbalancedNode;
unbalancedNode.parentNode = newRootNode;
if (null != leftNode) {
leftNode.parentNode = unbalancedNode;
}
unbalancedNode.rightNode = leftNode;
//3.重新计算balance(balance发生变动的只有newRootNode和unbalancedNode)
newRootNode.balance = calculateBalance(newRootNode);
unbalancedNode.balance = calculateBalance(unbalancedNode);
}
/**
* 右旋
*
* @param unbalancedNode 失衡节点
*/
private void rightRotate(AVLNode unbalancedNode) {
AVLNode newRootNode = unbalancedNode.leftNode;
AVLNode parentNode = unbalancedNode.parentNode;
AVLNode rightNode = newRootNode.rightNode;
if (null != parentNode) {
if (unbalancedNode == parentNode.leftNode) {
parentNode.leftNode = newRootNode;
} else {
parentNode.rightNode = newRootNode;
}
}
newRootNode.parentNode = parentNode;
newRootNode.rightNode = unbalancedNode;
unbalancedNode.parentNode = newRootNode;
rightNode.parentNode = unbalancedNode;
unbalancedNode.leftNode = rightNode;
newRootNode.balance = calculateBalance(newRootNode);
unbalancedNode.balance = calculateBalance(unbalancedNode);
}
/**
* 计算给定节点的balance值
* balance = 右子树高 - 左子树高
*
* @param node 给定的节点
* @return 计算得到的balance值
*/
private int calculateBalance(AVLNode node) {
int leftTreeHeight = calculateTreeHeight(node.leftNode);
int rightTreeHeight = calculateTreeHeight(node.rightNode);
return rightTreeHeight - leftTreeHeight;
}
/**
* 计算以给定节点为根节点的树高
* 树高 = max(左子树高, 右子树高)
*
* @param node 给定节点
* @return 树高
*/
private int calculateTreeHeight(AVLNode node) {
if (null == node) return 0;
int leftTreeHeight = 1, rightTreeHeight = 1;
if (null != node.leftNode) {
leftTreeHeight += calculateTreeHeight(node.leftNode);
}
if (null != node.rightNode) {
rightTreeHeight += calculateTreeHeight(node.rightNode);
}
return Math.max(leftTreeHeight, rightTreeHeight);
}
private AVLNode searchMinNode(AVLNode node) {
if (null == node.leftNode) return node;
return searchMinNode(node.leftNode);
}
/**
* 删除节点时,使用从上往下的方式来获取节点调整的初始值
*
* @param node 初始值为失衡节点
* @return 可能存在的初始节点
*/
private Optional<AVLNode> searchOriginNode(AVLNode node) {
Optional<AVLNode> originNode = Optional.empty();
while (0 != node.balance) {
if (node.balance > 0) {
node = node.rightNode;
if (node.balance < 0) {
originNode = Optional.of(node.leftNode);
}
} else {
node = node.leftNode;
if (node.balance > 0) {
originNode = Optional.of(node.rightNode);
}
}
}
return originNode;
}
}
private AVLNode rootNode;
public void add(Comparable value) {
AVLNode newNode = new AVLNode(value);
if (null == this.rootNode) {
this.rootNode = newNode;
} else {
//1.先将节点加到树中
this.rootNode.addNode(newNode);
//2.调整balance并获取可能存在的失衡节点
Optional<AVLNode> unbalancedNode = this.rootNode.adjustAndFindForADD(newNode);
//3.如果存在失衡点则进行恢复平衡操作
unbalancedNode.ifPresent(node -> {
this.rootNode.restoreBalance(node, newNode);
//4.如果失衡点是根节点,那么需要更新根节点,这一步很重要
if (node == this.rootNode) {
this.rootNode = this.rootNode.parentNode;
}
});
}
}
public AVLNode search(Comparable value) {
if (null == this.rootNode) return null;
Optional<AVLNode> targetNode = this.rootNode.searchNode(value);
return targetNode.orElse(null);
}
public void remove(Comparable value) {
if (null == this.rootNode) return;
AVLNode targetNode = search(value);
if (null == targetNode) return;
// 1.先删除节点
Optional<AVLNode> deletedNode = this.rootNode.removeNode(targetNode);
deletedNode.ifPresent(delNode -> {
// 2.调整balance并获取可能存在的失衡节点
Optional<AVLNode> unbalancedNode = this.rootNode.adjustAndFindForDEL(delNode);
if (unbalancedNode.isPresent()) { //如果存在失衡节点
AVLNode node = unbalancedNode.get(); //失衡节点
// 3.首先获取节点调整的初始点,如添加元素时,新增的节点就是初始点
Optional<AVLNode> originNode = this.rootNode.searchOriginNode(node);
// 4.对失衡节点进行恢复平衡操作
this.rootNode.restoreBalance(node, originNode.orElse(null));
// 5.判断失衡节点是否是根节点
if (node == this.rootNode) {
this.rootNode = this.rootNode.parentNode;
}
}
});
}
public void show() {
if (null == this.rootNode) return;
System.out.print("[ ");
this.rootNode.middleOrderShow(this.rootNode);
System.out.print("]");
System.out.println();
}
}
- 删除节点测试代码
package structure;
import org.junit.Test;
import structure.tree.MyAVLTree;
public class MyAVLTreeTest {
@Test
public void test() {
MyAVLTree avl = new MyAVLTree();
Comparable[] values;
values = new Comparable[]{90};
for (Comparable value : values) {
avl.add(value);
}
System.out.print("删除前:");
avl.show();
System.out.println();
avl.remove(90);
System.out.print("删除后:");
avl.show();
for (Comparable value : values) {
show(avl.search(value));
}
}
private void show(MyAVLTree.AVLNode node) {
if (null != node) {
System.out.println();
System.out.println(" " + node.value);
System.out.println(" / \\");
if (null != node.leftNode) {
System.out.print(" " + node.leftNode.value);
} else {
System.out.print(" ");
}
if (null != node.rightNode) {
System.out.print(" " + node.rightNode.value);
}
System.out.println();
System.out.println("~~~~~~~~~~~~~~");
}
}
}
3.6.2.2 测试添加节点
- 测试 1-1(命名方式同例4-1)

values = new Comparable[]{5, 2, 1};
[ 1 2 5 ]
5
/ \
~~~~~~~~~~~~~~
2
/ \
1 5
~~~~~~~~~~~~~~
1
/ \
~~~~~~~~~~~~~~
- 测试 1-2

values = new Comparable[]{5, 1, 2};
[ 1 2 5 ]
5
/ \
~~~~~~~~~~~~~~
1
/ \
~~~~~~~~~~~~~~
2
/ \
1 5
~~~~~~~~~~~~~~
- 测试 2-1

values = new Comparable[]{5, 3, 6, 2, 1};
[ 1 2 3 5 6 ]
5
/ \
2 6
~~~~~~~~~~~~~~
3
/ \
~~~~~~~~~~~~~~
6
/ \
~~~~~~~~~~~~~~
2
/ \
1 3
~~~~~~~~~~~~~~
1
/ \
~~~~~~~~~~~~~~
- 测试 2-2

values = new Comparable[]{5, 3, 6, 1, 2};
[ 1 2 3 5 6 ]
5
/ \
2 6
~~~~~~~~~~~~~~
3
/ \
~~~~~~~~~~~~~~
6
/ \
~~~~~~~~~~~~~~
1
/ \
~~~~~~~~~~~~~~
2
/ \
1 3
~~~~~~~~~~~~~~
- 测试 3-1

values = new Comparable[]{90, 50, 100, 30, 60, 10};
[ 10 30 50 60 90 100 ]
90
/ \
60 100
~~~~~~~~~~~~~~
50
/ \
30 90
~~~~~~~~~~~~~~
100
/ \
~~~~~~~~~~~~~~
30
/ \
10
~~~~~~~~~~~~~~
60
/ \
~~~~~~~~~~~~~~
10
/ \
~~~~~~~~~~~~~~
- 测试 3-2

values = new Comparable[]{90, 50, 100, 30, 60, 40};
[ 30 40 50 60 90 100 ]
90
/ \
60 100
~~~~~~~~~~~~~~
50
/ \
40 90
~~~~~~~~~~~~~~
100
/ \
~~~~~~~~~~~~~~
30
/ \
~~~~~~~~~~~~~~
60
/ \
~~~~~~~~~~~~~~
40
/ \
30
~~~~~~~~~~~~~~
- 测试 4-1

values = new Comparable[]{90, 50, 100, 30, 60, 55};
[ 30 50 55 60 90 100 ]
90
/ \
60 100
~~~~~~~~~~~~~~
50
/ \
30
~~~~~~~~~~~~~~
100
/ \
~~~~~~~~~~~~~~
30
/ \
~~~~~~~~~~~~~~
60
/ \
~~~~~~~~~~~~~~
55
/ \
50 90
~~~~~~~~~~~~~~
- 测试 4-2

values = new Comparable[]{90, 50, 100, 30, 60, 65};
[ 30 50 60 65 90 100 ]
90
/ \
65 100
~~~~~~~~~~~~~~
50
/ \
30
~~~~~~~~~~~~~~
100
/ \
~~~~~~~~~~~~~~
30
/ \
~~~~~~~~~~~~~~
60
/ \
50 90
~~~~~~~~~~~~~~
65
/ \
~~~~~~~~~~~~~~
3.6.2.3 测试删除节点
3.6.2.3.1 删除根节点
- 无子节点时

values = new Comparable[]{2};
删除前:[ 2 ]
avl.remove(2);
删除后:
- 只有一个子节点时

values = new Comparable[]{5, 2};
删除前:[ 2 5 ]
avl.remove(5);
删除后:[ 2 ]
2
/ \
~~~~~~~~~~~~~~
- 有两个子节点时

values = new Comparable[]{5, 2, 9, 6};
删除前:[ 2 5 6 9 ]
avl.remove(5);
删除后:[ 2 6 9 ]
2
/ \
~~~~~~~~~~~~~~
9
/ \
~~~~~~~~~~~~~~
6
/ \
2 9
~~~~~~~~~~~~~~
3.6.2.3.2 删除非根节点
- 没有子节点时

values = new Comparable[]{90, 50, 100, 30, 60, 95, 35, 55, 65};
删除前:[ 30 35 50 55 60 65 90 95 100 ]
avl.remove(95);
删除后:[ 30 35 50 55 60 65 90 100 ]
90
/ \
60 100
~~~~~~~~~~~~~~
50
/ \
30 90
~~~~~~~~~~~~~~
100
/ \
~~~~~~~~~~~~~~
30
/ \
35
~~~~~~~~~~~~~~
60
/ \
55 65
~~~~~~~~~~~~~~
35
/ \
~~~~~~~~~~~~~~
55
/ \
~~~~~~~~~~~~~~
65
/ \
~~~~~~~~~~~~~~
- 只有一个子节点时

values = new Comparable[]{90, 50, 100, 30, 60, 95, 35};
删除前:[ 30 35 50 60 90 95 100 ]
avl.remove(100);
删除后:[ 30 35 50 60 90 95 ]
90
/ \
60 95
~~~~~~~~~~~~~~
50
/ \
35 90
~~~~~~~~~~~~~~
30
/ \
~~~~~~~~~~~~~~
60
/ \
~~~~~~~~~~~~~~
95
/ \
~~~~~~~~~~~~~~
35
/ \
30
~~~~~~~~~~~~~~
- 有两个子节点时

values = new Comparable[]{90, 50, 100, 105, 60, 55, 65};
删除前:[ 50 55 60 65 90 100 105 ]
avl.remove(60);
删除后:[ 50 55 65 90 100 105 ]
90
/ \
55 100
~~~~~~~~~~~~~~
50
/ \
~~~~~~~~~~~~~~
100
/ \
105
~~~~~~~~~~~~~~
105
/ \
~~~~~~~~~~~~~~
55
/ \
50 65
~~~~~~~~~~~~~~
65
/ \
~~~~~~~~~~~~~~
3.7 其他语言实现
3.7.1 Python代码实现
class Node:
def __init__(self, value):
self.value = value
self.left_node = None
self.right_node = None
self.parent_node = None
self.balance = 0
def add_node(self, node):
if node.value < self.value:
if not self.left_node:
node.parent_node = self
self.left_node = node
else:
self.left_node.add_node(node)
elif node.value > self.value:
if not self.right_node:
node.parent_node = self
self.right_node = node
else:
self.right_node.add_node(node)
def search_node(self, value):
if value == self.value:
return self
elif value < self.value and self.left_node:
return self.left_node.search_node(value)
elif value > self.value and self.right_node:
return self.right_node.search_node(value)
else:
return None
"""返回一个二元组,第一个数据为删除根结点情况返回的新的根节点,第二个数据为被删除的数据"""
def remove_node(self, target_node, root_node=None) -> (object, object):
if not target_node.left_node and not target_node.right_node:
"""如果被删除的节点没有左节点也没有右节点"""
if not target_node.parent_node: # 如果删除的是根节点
return None, target_node
else:
if target_node == target_node.parent_node.left_node:
target_node.parent_node.left_node = None
else:
target_node.parent_node.right_node = None
return root_node, target_node
elif target_node.left_node and target_node.right_node:
"""如果被删除的节点有左节点也有右节点"""
right_tree_min_node = self.search_min_node(target_node.right_node)
self.remove_node(right_tree_min_node)
target_node.value = right_tree_min_node.value
return [root_node, target_node][target_node == root_node], right_tree_min_node
else:
"""如果被删除的节点只有左节点或者只有右节点"""
if target_node.left_node: # 如果只有左节点时
if not target_node.parent_node: # 如果删除的是根节点
target_node.left_node.parent_node = None
return target_node.left_node, target_node
else:
if target_node == target_node.parent_node.left_node:
target_node.parent_node.left_node = target_node.left_node
else:
target_node.parent_node.right_node = target_node.left_node
return root_node, target_node
else:
if not target_node.parent_node:
target_node.right_node.parent_node = None
return target_node.right_node, target_node
else:
if target_node == target_node.parent_node.left_node:
target_node.parent_node.left_node = target_node.right_node
else:
target_node.parent_node.right_node = target_node.right_node
return root_node, target_node
def adjust_and_find_for_add(self, node):
if not node.parent_node:
return None
if node == node.parent_node.right_node:
node.parent_node.balance += 1
else:
node.parent_node.balance -= 1
if 0 == node.parent_node.balance:
return None
if 2 == abs(node.parent_node.balance):
return node.parent_node
else:
return self.adjust_and_find_for_add(node.parent_node)
def adjust_and_find_for_del(self, node):
if not node.parent_node:
return None
node.parent_node.balance = self.calculate_balance(node.parent_node)
if 2 == abs(node.parent_node.balance):
return node.parent_node
else:
self.adjust_and_find_for_del(node.parent_node)
def restore_balance(self, unbalanced_node, origin_node):
if origin_node: # 删除节点时存在无需进行调整情况,所以有了此处的判断
"""先进行调整操作"""
node = origin_node.parent_node
while node != unbalanced_node:
if node.balance * node.parent_node.balance < 0:
if node.parent_node.balance < 0:
self.left_rotate(node)
else:
self.right_rotate(node)
node = node.parent_node
"""再进行最终旋转"""
if unbalanced_node.balance < 0:
self.right_rotate(unbalanced_node)
else:
self.left_rotate(unbalanced_node)
def left_rotate(self, unbalanced_node):
"""需要处理的3个节点"""
new_root_node = unbalanced_node.right_node
parent_node = unbalanced_node.parent_node
left_node = new_root_node.left_node
"""对这3个节点进行调整"""
if parent_node:
if unbalanced_node == parent_node.left_node:
parent_node.left_node = new_root_node
else:
parent_node.right_node = new_root_node
new_root_node.parent_node = parent_node
new_root_node.left_node = unbalanced_node
unbalanced_node.parent_node = new_root_node
if left_node:
left_node.parent_node = unbalanced_node
unbalanced_node.right_node = left_node
"""重新计算unbalanced_node和new_root_node的balance"""
new_root_node.balance = self.calculate_balance(new_root_node)
unbalanced_node.balance = self.calculate_balance(unbalanced_node)
def right_rotate(self, unbalanced_node):
new_root_node = unbalanced_node.left_node
parent_node = unbalanced_node.parent_node
right_node = new_root_node.right_node
if parent_node:
if unbalanced_node == parent_node.left_node:
parent_node.left_node = new_root_node
else:
parent_node.right_node = new_root_node
new_root_node.parent_node = parent_node
new_root_node.right_node = unbalanced_node
unbalanced_node.parent_node = new_root_node
if right_node:
right_node.parent_node = unbalanced_node
unbalanced_node.left_node = right_node
new_root_node.balance = self.calculate_balance(new_root_node)
unbalanced_node.balance = self.calculate_balance(unbalanced_node)
def calculate_balance(self, node):
"""balance = node右子树高 - node左子树高"""
left_tree_height = self.calculate_tree_height(node.left_node)
right_tree_height = self.calculate_tree_height(node.right_node)
return right_tree_height - left_tree_height
def calculate_tree_height(self, node):
if not node:
return 0
left_tree_height = right_tree_height = 1
if node.left_node:
left_tree_height += self.calculate_tree_height(node.left_node)
if node.right_node:
right_tree_height += self.calculate_tree_height(node.right_node)
return max(right_tree_height, left_tree_height)
def search_min_node(self, node):
if not node.left_node:
return node
return node.left_node.search_min_node(node)
def search_origin_node(self, node):
origin_node = None
while 0 != node.balance:
if node.balance > 0:
node = node.right_node
if node.balance < 0:
origin_node = node.left_node
else:
node = node.left_node
if node.balance > 0:
origin_node = node.right_node
return origin_node
def middle_order_show(self, node):
if node:
self.middle_order_show(node.left_node)
print(node.value, end=", ")
self.middle_order_show(node.right_node)
class MyAVLTree:
root_node = None
def add(self, value):
new_node = Node(value)
if self.root_node is None:
self.root_node = new_node
else:
"""1.先将节点加入到树中"""
self.root_node.add_node(new_node)
"""2.调整并获取可能存在的失衡节点"""
unbalanced_node = self.root_node.adjust_and_find_for_add(new_node)
"""3.如果存在失衡节点则进行旋转恢复平衡操作"""
if unbalanced_node:
self.root_node.restore_balance(unbalanced_node, new_node)
if unbalanced_node == self.root_node: # 当失衡节点是根节点时需要对根节点进行更新
self.root_node = self.root_node.parent_node
def remove(self, value):
if self.root_node is None:
return
target_node = self.search(value)
if not target_node:
return
"""1.先删除节点"""
self.root_node, deleted_node = self.root_node.remove_node(target_node, root_node=self.root_node)
"""2.调整并获取可能存在的失衡节点"""
unbalanced_node = self.root_node.adjust_and_find_for_del(deleted_node)
"""3.如果存在失衡节点则进行旋转恢复平衡操作"""
if unbalanced_node:
origin_node = self.root_node.search_origin_node(unbalanced_node)
self.root_node.restore_balance(unbalanced_node, origin_node)
if unbalanced_node == self.root_node:
self.root_node = self.root_node.parent_node
def search(self, value):
if self.root_node is None:
return None
return self.root_node.search_node(value)
def show(self):
if self.root_node:
print('[', end='')
self.root_node.middle_order_show(self.root_node)
print(']')
print()
if __name__ == '__main__':
avl = MyAVLTree()
for value in [6, 3, 9, 2, 5, 1]:
avl.add(value)
print("删除前:")
avl.show() # [1, 2, 3, 5, 6, 9, ]
print()
avl.remove(5)
print("删除后:")
avl.show() # [1, 2, 3, 6, 9, ]
3.7.2 JavaScript代码实现
function Node(value) {
this.value = value;
this.leftNode = null;
this.rightNode = null;
this.parentNode = null;
this.balance = 0;
}
Node.prototype.addNode = function (node) {
if (node.value < this.value) {
if (!this.leftNode) {
node.parentNode = this;
this.leftNode = node;
}
else this.leftNode.addNode(node);
} else if (node.value > this.value) {
if (!this.rightNode) {
node.parentNode = this;
this.rightNode = node;
}
else this.rightNode.addNode(node);
}
};
Node.prototype.searchNode = function (value) {
if (value === this.value) return this;
else if (value < this.value && this.leftNode) return this.leftNode.searchNode(value);
else if (value > this.value && this.rightNode) return this.rightNode.searchNode(value);
};
Node.prototype.adjustAndFindForAdd = function (originNode) {
if (!originNode.parentNode) return null;
if (originNode === originNode.parentNode.leftNode) originNode.parentNode.balance--;
else originNode.parentNode.balance++;
if (0 === originNode.parentNode.balance) return null;
else if (2 === Math.abs(originNode.parentNode.balance)) return originNode.parentNode;
else return this.adjustAndFindForAdd(originNode.parentNode);
};
Node.prototype.adjustAndFindForDel = function (originNode) {
if (!originNode.parentNode) return null;
let node = originNode.parentNode;
node.balance = this.calculateBalance(node);
if (2 === Math.abs(node.balance)) return node;
else return this.adjustAndFindForDel(node);
};
Node.prototype.restoreBalance = function (unbalancedNode, originNode) {
if (originNode) {
let node = originNode.parentNode;
while (node !== unbalancedNode) {
if (node.balance * node.parentNode.balance < 0) {
if (node.parentNode.balance < 0) this.leftRotate(node);
else this.rightRotate(node);
}
node = node.parentNode;
}
}
if (unbalancedNode.balance < 0) this.rightRotate(unbalancedNode);
else this.leftRotate(unbalancedNode);
};
Node.prototype.leftRotate = function (unbalancedNode) {
let newRootNode = unbalancedNode.rightNode;
let parentNode = unbalancedNode.parentNode;
let leftNode = newRootNode.leftNode;
if (parentNode) {
if (unbalancedNode === parentNode.leftNode) parentNode.leftNode = newRootNode;
else parentNode.rightNode = newRootNode;
}
newRootNode.parentNode = parentNode;
newRootNode.leftNode = unbalancedNode;
unbalancedNode.parentNode = newRootNode;
if (leftNode) leftNode.parentNode = unbalancedNode;
unbalancedNode.rightNode = leftNode;
newRootNode.balance = this.calculateBalance(newRootNode);
unbalancedNode.balance = this.calculateBalance(newRootNode);
};
Node.prototype.rightRotate = function (unbalancedNode) {
let newRootNode = unbalancedNode.leftNode;
let parentNode = unbalancedNode.parentNode;
let rightNode = newRootNode.rightNode;
if (parentNode) {
if (unbalancedNode === parentNode.leftNode) parentNode.leftNode = newRootNode;
else parentNode.rightNode = newRootNode;
}
newRootNode.parentNode = parentNode;
newRootNode.rightNode = unbalancedNode;
unbalancedNode.parentNode = newRootNode;
if (rightNode) rightNode.parentNode = unbalancedNode;
unbalancedNode.leftNode = rightNode;
newRootNode.balance = this.calculateBalance(newRootNode);
unbalancedNode.balance = this.calculateBalance(newRootNode);
};
Node.prototype.calculateBalance = function (node) {
let leftTreeHeight = this.calculateTreeHeight(node.leftNode);
let rightTreeHeight = this.calculateTreeHeight(node.rightNode);
return rightTreeHeight - leftTreeHeight;
};
Node.prototype.calculateTreeHeight = function (node) {
if (!node) return 0;
let leftTreeHeight = 1, rightTreeHeight = 1;
if (node.leftNode) leftTreeHeight += this.calculateTreeHeight(node.leftNode);
if (node.rightNode) rightTreeHeight += this.calculateTreeHeight(node.rightNode);
return Math.max(leftTreeHeight, rightTreeHeight);
};
Node.prototype.searchMinNode = function (node) {
if (!node.leftNode) return node;
else return this.searchMinNode(node.leftNode);
};
Node.prototype.searchOriginNode = function (node) {
let originNode;
while (0 !== node.balance) {
if (node.balance > 0) {
node = node.rightNode;
if (node.balance < 0) originNode = node.leftNode;
} else {
node = node.leftNode;
if (node.balance > 0) originNode = node.rightNode;
}
}
return originNode;
};
Node.prototype.middleOrderShow = function (node) {
if (!node) return;
this.middleOrderShow(node.leftNode);
console.log(node.value);
this.middleOrderShow(node.rightNode);
};
function MyAVLTree() {
this.rootNode = null;
}
MyAVLTree.prototype.add = function (value) {
let newNode = new Node(value);
if (!this.rootNode) this.rootNode = newNode;
else {
this.rootNode.addNode(newNode);
let unbalancedNode = this.rootNode.adjustAndFindForAdd(newNode);
if (unbalancedNode) {
this.rootNode.restoreBalance(unbalancedNode, newNode);
if (unbalancedNode === this.rootNode) this.rootNode = this.rootNode.parentNode;
}
}
};
MyAVLTree.prototype.search = function (value) {
if (this.rootNode) return this.rootNode.searchNode(value);
};
MyAVLTree.prototype.remove = function (value) {
if (!this.rootNode) return;
let targetNode = this.search(value);
if (!targetNode) return;
let deletedNode;
if (!targetNode.leftNode && !targetNode.rightNode) {
if (!targetNode.parentNode) {
this.rootNode = null;
return;
}
else {
if (targetNode === targetNode.parentNode.leftNode) targetNode.parentNode.leftNode = null;
else targetNode.parentNode.rightNode = null;
}
deletedNode = targetNode;
} else if (targetNode.leftNode && targetNode.rightNode) {
let rightTreeMinNode = this.rootNode.searchMinNode(targetNode.rightNode);
this.remove(rightTreeMinNode.value);
this.rootNode.value = rightTreeMinNode.value;
deletedNode = rightTreeMinNode;
} else {
if (!targetNode.parentNode) {
if (targetNode.leftNode) this.rootNode = targetNode.leftNode;
else this.rootNode = targetNode.rightNode;
this.rootNode.parentNode = null;
} else {
if (targetNode.leftNode) {
if (targetNode === targetNode.parentNode.leftNode) targetNode.parentNode.leftNode = targetNode.leftNode;
else targetNode.parentNode.rightNode = targetNode.leftNode;
} else {
if (targetNode === targetNode.parentNode.leftNode) targetNode.parentNode.leftNode = targetNode.rightNode;
else targetNode.parentNode.rightNode = targetNode.rightNode;
}
}
deletedNode = targetNode;
}
let unbalancedNode = this.rootNode.adjustAndFindForDel(deletedNode);
if (unbalancedNode) {
let originNode = this.rootNode.searchOriginNode(unbalancedNode);
this.rootNode.restoreBalance(unbalancedNode, originNode);
if (unbalancedNode === this.rootNode) this.rootNode = this.rootNode.parentNode;
}
};
MyAVLTree.prototype.show = function () {
if (this.rootNode) {
this.rootNode.middleOrderShow(this.rootNode);
}
};
let avl = new MyAVLTree();
[6, 3, 9, 2, 5, 1].forEach(value => avl.add(value));
console.log("删除前:");
avl.show(); // 1 2 3 5 6 9
console.log();
avl.remove(5);
console.log("删除后:");
avl.show(); // 1 2 3 6 9
本文详细介绍了AVL树的实现原理,包括平衡因子的应用、旋转操作(左旋和右旋)、节点添加和删除过程中的调整与平衡恢复。通过实例演示和代码示例,展示了如何确保树的高效性和稳定性。
1953





