一、具体问题
Windows 找不到文件'C:\Users\21737\Pictures\Screenshots\屏幕截图 2025-08-25112654.png'。请确定文件名是否正确后,再试一次。

为什么会这样,我是因为电脑自动更新失败导致的。
二、ai解答
我一开始是把问题抛给了ai,他给了我下面几个方案

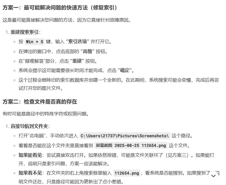
先取其中一组图片,其他图片就不一一例举了
我试过的方案有:方案一是重建索引,没解决;方案二查看图片地址是否存在,有用排错;方案三:选择照片应用为始终使用和cmd输入命令重启修复,都没解决;方案四:cmd输入命令重启修复磁盘,没有解决。最后一个方案六重装系统,还好没有冲动。
三、上网解决
看了下面这个文章:
https://learn.microsoft.com/zh-cn/answers/questions/2850046/windows-jpg双击打开图片时总是显示:Windows找不到文件.jpg,请确定文件名是否正确后再试一次https://learn.microsoft.com/zh-cn/answers/questions/2850046/windows-jpg
具体方案是:2.去Microsoft store 重新下载照片应用.
试了一下除了照片和截图工具,其他软件皆可照看图片,所以两个软件删了重下解决了问题
四、总结
虽然ai解答的方案不理性,根据它的方案基本全部无效,还花了三四个小时,我感觉蠢蠢的,自己去网上找,几分钟解决问题,但是这个过程对我帮助挺大的,这个自主解决问题的能力得到了锻炼。
也发现了有些问题,其实没有复杂,我下次遇到问题,先从简单的角度去解决,别一上来就整cmd,什么命令行解决,去搞什么注册表解决。先易后难吧。
谢谢阅读,如有不对之处请在评论区指出

7万+

被折叠的 条评论
为什么被折叠?



