机器学习开发者需要了解的 12 种概率分布,这些你都了解吗?
机器学习有其独特的数学基础,我们用微积分来处理变化无限小的函数,并计算它们的变化;我们使用线性代数来处理计算过程;我们还用概率论与统计学建模不确定性。在这其中,概率论有其独特的地位,模型的预测结果、学习过程、学习目标都可以通过概率的角度来理解。
与此同时,从更细的角度来说,随机变量的概率分布也是我们必须理解的内容。在这篇文章中,项目作者介绍了所有你需要了解的统计分布,他还提供了每一种分布的实现代码。
项目地址:https://github.com/graykode/distribution-is-all-you-need

概率分布与特性
1.均匀分布(连续型)
均匀分布是指闭区间 [a, b] 内的随机变量,且每一个变量出现的概率是相同的。 代码实现

2. 伯努利分布(离散型)
- 伯努利分布并不考虑先验概率 P(X),它是单个二值随机变量的分布。它由单个参数φ∈ [0, 1] 控制,φ 给出了随机变量等于 1 的概率。
- 我们使用二元交叉熵函数实现二元分类,它的形式与对伯努利分布取负对数是一致的。
- 代码实现

3. 二项分布(离散型)
- 二项分布是由伯努利提出的概念,指的是重复 n 次独立的伯努利试验。
- 在每次试验中只有两种可能的结果,而且两种结果发生与否互相对立。
- 代码实现

4.Multi-Bernoulli 分布(离散型)
- Multi-Bernoulli 分布又称为范畴分布(Categorical distribution),它的类别超过 2.
- 交叉熵的形式与该分布的负对数形式是一致的。
- 代码实现

5. 多项式分布(离散型)
- 范畴分布是多项式分布(Multinomial distribution)的一个特例,它与范畴分布的关系就像伯努利分布与二项分布之间的关系。
- 代码实现

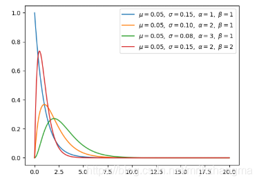
6.Beta 分布(连续型)
- 贝塔分布(Beta Distribution) 是一个作为伯努利分布和二项式分布的共轭先验分布的密度函数,它指一组定义在 (0,1) 区间的连续概率分布。
- 均匀分布是 Beta 分布的一个特例,即在 alpha=1、 beta=1 的分布。
- 代码实现

7. 狄利克雷分布(连续型)
- 狄利克雷分布(Dirichlet distribution)是一类在实数域以正单纯形(standard simplex)为支撑集(support)的高维连续概率分布,是 Beta 分布在高维情形的推广。在贝叶斯推断中,狄利克雷分布作为多项式分布的共轭先验得到应用,在机器学习中被用于构建狄利克雷混合模型。
- 代码实现

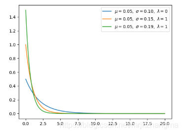
8.Gamma 分布(连续型)
- Gamma 分布是统计学中的常见连续型分布,指数分布、卡方分布和 Erlang 分布都是它的特例。如果 Gamma(a,1) / Gamma(a,1) + Gamma(b,1),那么 Gamma 分布就等价于 Beta(a, b) 分布。
- 代码实现

9. 指数分布(连续型)
- 指数分布可以用来表示独立随机事件发生的时间间隔,比如旅客进入机场的时间间隔、打进客服中心电话的时间间隔等等。当 alpha 等于 1 时,指数分布就是 Gamma 分布的特例。
- 代码实现

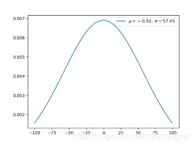
10. 高斯分布(连续型)
- 高斯分布或正态分布是最为重要的分布之一,它广泛应用于整个机器学习的模型中。例如,我们的权重用高斯分布初始化、我们的隐藏向量用高斯分布进行归一化等等。
- 代码实现

标准正态分布: 均值为0,方差为1
代码实现

11. 卡方分布(连续型)
- 简单而言,卡方分布(Chi-squared)可以理解为,k 个独立的标准正态分布变量的平方和服从自由度为 k 的卡方分布。卡方分布是一种特殊的伽玛分布,是统计推断中应用最为广泛的概率分布之一,例如假设检验和置信区间的计算。
- 代码实现

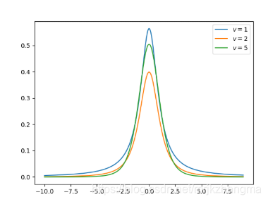
12. 学生 t-分布
- 学生 t-分布(Student t-distribution)用于根据小样本来估计呈正态分布且变异数未知的总体,其平均值是多少。t 分布也是对称的倒钟型分布,就如同正态分布一样,但它的长尾占比更多,这意味着 t 分布更容易产生远离均值的样本。
- 代码实现

各大分布之间的联系

本文深入探讨了12种对机器学习至关重要的概率分布,包括连续与离散型分布,如均匀分布、伯努利分布、二项分布、Beta分布、狄利克雷分布、Gamma分布、高斯分布等,每种分布都有详细的解释及代码实现。
1028

被折叠的 条评论
为什么被折叠?



