归并排序
1、归并排序原理
归并排序是一种很经典的分治策略。
归并排序(MERGE-SORT)简单来说就是将大的序列先视为若干小的数组,分成几个比较小的结构,然后是利用归并的思想实现的排序方法。将一个大的问题分解成一些小的问题分别求解,再将求解出来的各个答案合并d到一起。
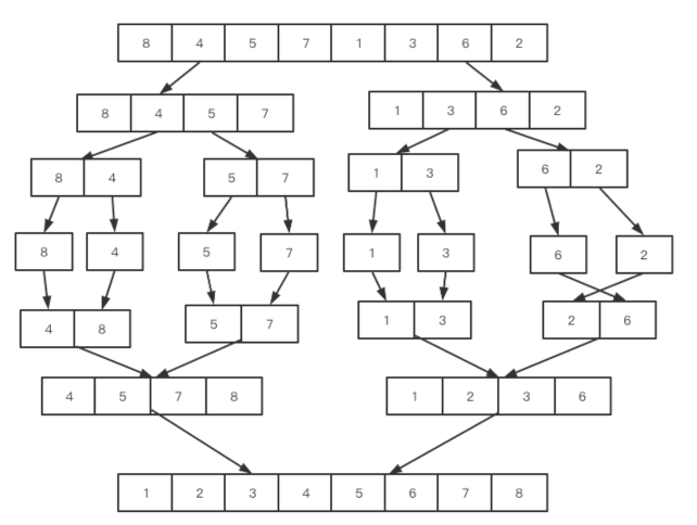
归并排序的过程如下图所示:

可以看到,分阶段可以理解成递归拆分子序列的过程,治阶段就是将两个已经有序的子序列合并成一个有序序列的过程。
遍历递归的过程如下:

2、代码实现
归并排序的具体代码如下:
public static void mergeSort(int[] array, int start, int end, int temp[]) {
if (start >= end) {
return;
}
mergeSort(array, start, (start + end) / 2, temp);
mergeSort(array, (start + end) / 2 + 1, end, temp);
merge(array, start, end, temp);
}
public static void merge(int[] array, int start, int end, int temp[]) {
int middle = (start + end) / 2;
int left = start;
int right = middle + 1;
int index = left;
while (left <= middle && right <=end) {
if (array[left] < array[right]) {
temp[index++] = array[left++];
} else {
temp[index++] = array[right++];
}
}
while (left <= middle) {
temp[index++] = array[left++];
}
while (right <= end) {
temp[index++] = array[right++];
}
for (int i = start; i <= end; i++) {
array[i] = temp[i];
}
}
422

被折叠的 条评论
为什么被折叠?



