一、基本介绍
功能:
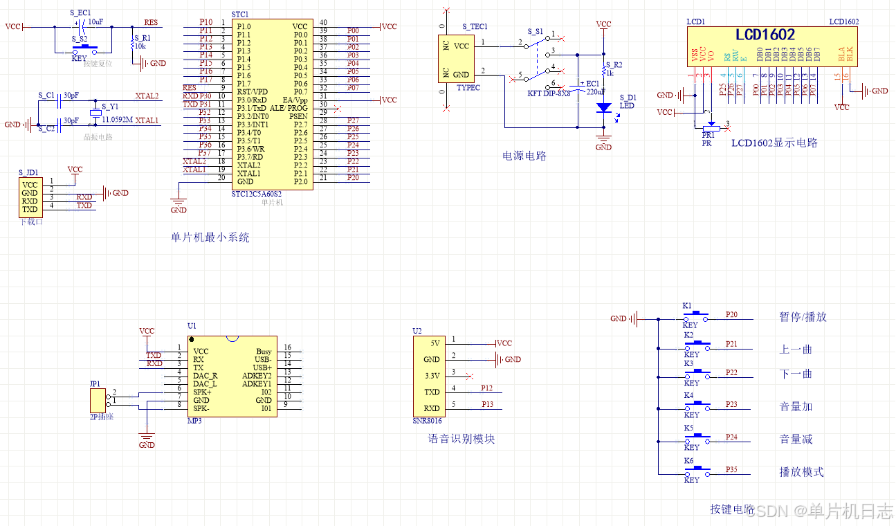
1、通过MP3播放音乐
2、通过一个按键控制暂停/播放
3、通过一个按键控制上一曲,另一个按键控制下一曲
4、通过一个按键控制音量+,另一个按键控制音量-
5、通过一个按键播放模式:单曲循环还是全部循环
6、通过显示屏显示数据
7、通过语音识别模块可语音控制所有操作
二、51实物图
单片机型号:STC12C5A60S2
板子为绿色PCB板,两层板,厚度1.2,上下覆铜接地。元器件基本上为插针式,个别降压芯片会使用贴片式。
供电接口:TYPE-C

四、资料预览

五、原理图

软件版本:AD2013
电路连线方式:网络标号连线方式
注意:原理图只是画出了模块的引脚图,而并不是模块的内部结构原理图
六、PCB图
由原理图导出,封装很大一部分都是作者自己绘制,不提供封装库,只提供连接好的源文件。中间有一个项目编号,隐藏在单片机底座下,插入单片机后不会看到。
两层板,上下覆铜接地。

七、系统框图
本设计以单片机为核心控制器,加上其他模块一起组成此次设计音乐播放器的整个系统,其中包括中控部分、输入部分和输出部分。中控部分采用了单片机控制器,其主要作用是获取输入部分的数据,经过内部处理,逻辑判断,最终控制输出部分。输入由三部分组成,第一部分是语音识别检测模块,通过该模块控制音乐播报;第二部分是按键模块,通过该模块可以播放和暂停音乐、播放上一曲和下一曲、音量的增加和减少、循环播放等;第三部分是供电模块,通过该模块可给整个系统进行供电。输出由两位部分组成,第一部分是显示模块,通过该模块可以显示当前的播放数据;第二部分是MP3模块,通过该模块来进行音乐的播放。具体系统框图如图3.1所示。

八、软件设计流程

九、部分程序展示
软件版本:keil5逻辑程序和驱动程序分开,分布于main.c和其他.c文件
/****
*******监测函数
*****/
if(uart_buf[0] == 0x7E && uart_buf[1] == 0xFF && uart_buf[2] == 0x06 && uart_buf[3] == 0x3D) //判断接收数据是否正确
{
music_track = uart_buf[6]; //单曲循环模式下接收歌曲播放完成返回值
if(music_mode == 1)
{
music_track++; //全部循环模式下接收歌曲播放完成返回值加一
if(music_track > MUSIC_NUM) //如果大于歌曲总数播放第一首歌
{
music_track = 1;
MP3_SendCMD(0x03, 0, music_track);
}
}
}
762

被折叠的 条评论
为什么被折叠?



