vue学习三:生命周期钩子
生命周期钩子介绍:
每个 Vue 实例在被创建时都要经过一系列的初始化过程——例如,需要设置数据监听、编译模板、将实例挂载到 DOM 并在数据变化时更新 DOM 等。同时在这个过程中也会运行一些叫做生命周期钩子的函数,这给了用户在不同阶段添加自己的代码的机会。


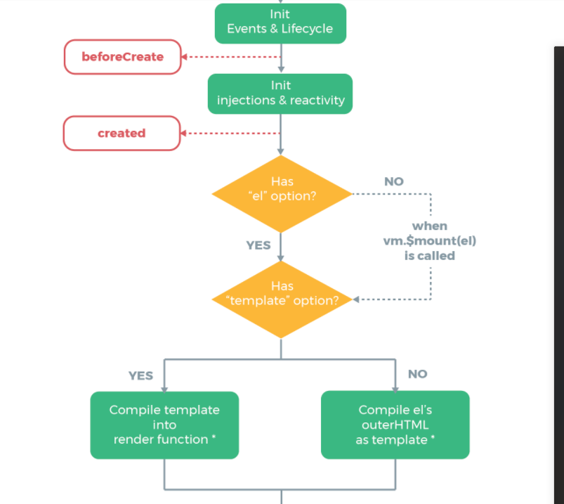
这个生命周期钩子函数可以在官网上看到,只要记住最重要的mounted就可以了,是html进行发送请求后台进行数据交互的钩子函数:
这个生命周期函数的图片是可以在官网上看到的,所以可以进行官网进行理解:
比如 created 钩子可以用来在一个实例被创建之后执行代码:
new Vue({ data: { a: 1 }, created: function () { // `this` 指向 vm 实例 console.log('a is: ' + this.a) } }) // => "a is: 1"
也有一些其它的钩子,在实例生命周期的不同阶段被调用,如 mounted、updated和 destroyed。生命周期钩子的 this 上下文指向调用它的 Vue 实例。
不要在选项属性或回调上使用箭头函数,比如
created: () => console.log(this.a) 或 vm.$watch('a', newValue => this.myMethod())。
因为箭头函数是和父级上下文绑定在一起的,this 不会是如你所预期的 Vue 实例,
经常导致 Uncaught TypeError: Cannot read property of undefined 或 Uncaught TypeError: this.myMethod is not a function 之类的错误。
本文深入探讨了Vue实例从创建到销毁的整个生命周期,重点介绍了关键的生命周期钩子函数,如created、mounted、updated和destroyed。通过实例展示了如何利用这些钩子进行数据交互和DOM操作,特别强调了mounted钩子在数据请求中的作用。
653

被折叠的 条评论
为什么被折叠?



