✅作者简介:热爱数据处理、建模、算法设计的Matlab仿真开发者。
🍎更多Matlab代码及仿真咨询内容点击 🔗:Matlab科研工作室
🍊个人信条:格物致知。
🔥 内容介绍
在复杂动态系统的控制领域,鲁棒控制凭借其出色的抗干扰能力和稳定性,成为保障系统可靠运行的关键技术。而 H 无穷控制作为鲁棒控制的重要分支,致力于在存在不确定性因素的情况下,最小化系统对外部干扰的响应。其中,Doyle-Glover-Khargonekar-Francis(DGKF)方法和线性矩阵不等式(LMI)方法,是 H 无穷控制器设计的两种核心手段。接下来,我们将深入探讨这两种方法的原理、设计流程及其应用特点。
一、H 无穷控制概述
H 无穷控制的核心目标是在满足一定性能指标的前提下,设计出能够抑制外部干扰对系统输出影响的控制器。它基于 H 无穷范数理论,通过将系统的输入 - 输出关系映射到频域,以 H 无穷范数来衡量系统对干扰的抑制能力,从而确保系统在各种不确定因素下,依然能保持良好的稳定性和性能。
二、DGKF 方法解析
(一)原理基础
DGKF 方法基于状态空间理论,其核心思想是通过求解代数 Riccati 方程,找到使系统 H 无穷范数最小化的控制器参数。该方法利用系统的状态空间模型,将 H 无穷控制问题转化为求解特定的矩阵方程,从而得到满足性能要求的控制器。

(三)优缺点
DGKF 方法的优点在于理论基础扎实,对于一些标准的 H 无穷控制问题,能够提供精确的解析解。然而,该方法也存在一定局限性,其依赖于精确的系统模型,在处理复杂非线性或强不确定性系统时,代数 Riccati 方程的求解可能变得困难,甚至无法得到有效解。
三、LMI 方法解析
(一)原理基础
LMI 方法将 H 无穷控制问题转化为线性矩阵不等式的可行性问题。通过构建合适的 LMI 约束条件,将控制器设计问题转化为在满足这些约束条件下,寻找最优解的优化问题。这种方法利用了凸优化理论,能够有效处理复杂的约束条件和不确定性。
(二)设计流程
- 构建 LMI 约束:根据系统模型和 H 无穷性能指标要求,构建相应的线性矩阵不等式约束条件。这些约束条件涵盖了系统稳定性、干扰抑制性能等多个方面。
- 求解 LMI 优化问题:运用成熟的凸优化算法,如内点法,求解构建好的 LMI 优化问题,得到满足约束条件的最优解,该解对应着 H 无穷控制器的参数。
- 验证与调整:对设计好的控制器进行仿真验证,检查其是否满足预期的性能指标。如果不满足,可以通过调整 LMI 约束条件或优化参数,重新进行设计。
(三)优缺点
LMI 方法的优势在于灵活性高,能够方便地处理各种复杂的系统约束和不确定性因素,适用于多种类型的系统。同时,借助现有的凸优化工具,LMI 问题的求解相对高效且可靠。但该方法也存在一些不足,随着系统规模的增大,LMI 的维度会迅速增加,导致计算复杂度大幅上升,对计算资源的要求较高。
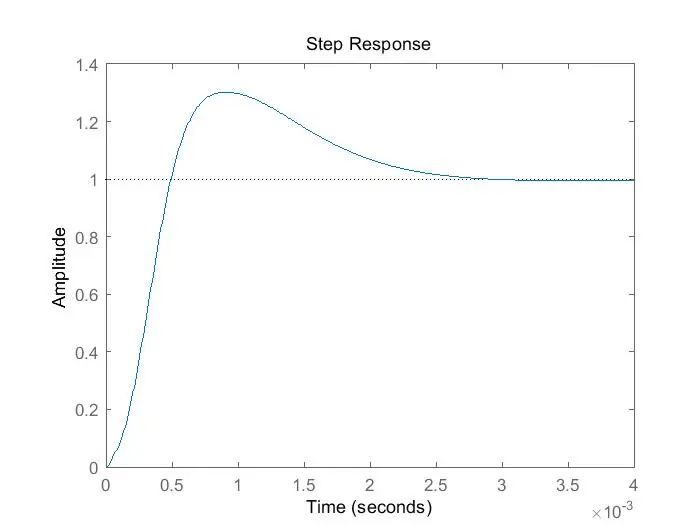
⛳️ 运行结果



🔗 参考文献
🎈 部分理论引用网络文献,若有侵权联系博主删除
本主页优快云博客涵盖以下领域:
🌈 各类智能优化算法改进及应用
生产调度、经济调度、装配线调度、充电优化、车间调度、发车优化、水库调度、三维装箱、物流选址、货位优化、公交排班优化、充电桩布局优化、车间布局优化、集装箱船配载优化、水泵组合优化、解医疗资源分配优化、设施布局优化、可视域基站和无人机选址优化、背包问题、 风电场布局、时隙分配优化、 最佳分布式发电单元分配、多阶段管道维修、 工厂-中心-需求点三级选址问题、 应急生活物质配送中心选址、 基站选址、 道路灯柱布置、 枢纽节点部署、 输电线路台风监测装置、 集装箱调度、 机组优化、 投资优化组合、云服务器组合优化、 天线线性阵列分布优化、CVRP问题、VRPPD问题、多中心VRP问题、多层网络的VRP问题、多中心多车型的VRP问题、 动态VRP问题、双层车辆路径规划(2E-VRP)、充电车辆路径规划(EVRP)、油电混合车辆路径规划、混合流水车间问题、 订单拆分调度问题、 公交车的调度排班优化问题、航班摆渡车辆调度问题、选址路径规划问题、港口调度、港口岸桥调度、停机位分配、机场航班调度、泄漏源定位
🌈 机器学习和深度学习时序、回归、分类、聚类和降维
2.1 bp时序、回归预测和分类
2.2 ENS声神经网络时序、回归预测和分类
2.3 SVM/CNN-SVM/LSSVM/RVM支持向量机系列时序、回归预测和分类
2.4 CNN|TCN|GCN卷积神经网络系列时序、回归预测和分类
2.5 ELM/KELM/RELM/DELM极限学习机系列时序、回归预测和分类
2.6 GRU/Bi-GRU/CNN-GRU/CNN-BiGRU门控神经网络时序、回归预测和分类
2.7 ELMAN递归神经网络时序、回归\预测和分类
2.8 LSTM/BiLSTM/CNN-LSTM/CNN-BiLSTM/长短记忆神经网络系列时序、回归预测和分类
2.9 RBF径向基神经网络时序、回归预测和分类

被折叠的 条评论
为什么被折叠?



